Например TDA7294

Форум РадиоКот • Просмотр темы - Генератор высокого напряжения из строчника.
Форум РадиоКот
Здесь можно немножко помяукать :)

Текущее время: Сб янв 17, 2026 03:13:07

Часовой пояс: UTC + 3 часа


ПРЯМО СЕЙЧАС:



Начать новую тему Ответить на тему  [ Сообщений: 2388 ]     ... , , , 43, , , ...  
Автор Сообщение
Не в сети
 Заголовок сообщения: Re: Генератор высокого напряжения из строчника.
СообщениеДобавлено: Чт мар 29, 2012 07:55:58 
Друг Кота
Аватар пользователя

Карма: 14
Рейтинг сообщений: 24
Зарегистрирован: Вт июн 28, 2011 12:11:50
Сообщений: 3443
Откуда: Россия,Ставропольский край, ст.Бекешевская
Рейтинг сообщения: 0
я уже сто раз писал как подключать строчник.
прочитайте тему всю , или последнюю половину хотябы

_________________
Меня зовут Димон .
Изображение
Изображение


Вернуться наверх
 
Не в сети
 Заголовок сообщения: Re: Генератор высокого напряжения из строчника.
СообщениеДобавлено: Чт мар 29, 2012 08:24:04 
Прорезались зубы

Зарегистрирован: Пт мар 16, 2012 20:18:49
Сообщений: 210
Рейтинг сообщения: 0
rus084 писал(а):
я уже сто раз писал как подключать строчник.
прочитайте тему всю , или последнюю половину хотябы

МНЕ ПРОСТО НУЖНО ЗНАТЬ КАК ПОДКЛЮЧИТЬ ИМЕННО ЕТИ ОНИ С УМНОЖИТЕЛЕМ В ОДНОМ КОРПУСЕ ПОЖАЛУЙСТА ОБЪЯСНИТЕ МНЕ ДУРАКУ Я НИЧЕРТА НЕ ПОНЯЛ :(


Вернуться наверх
 
Не в сети
 Заголовок сообщения: Re: Генератор высокого напряжения из строчника.
СообщениеДобавлено: Чт мар 29, 2012 09:03:40 
Друг Кота
Аватар пользователя

Карма: 14
Рейтинг сообщений: 24
Зарегистрирован: Вт июн 28, 2011 12:11:50
Сообщений: 3443
Откуда: Россия,Ставропольский край, ст.Бекешевская
Рейтинг сообщения: 0
сначала обьясните , вам нужен блокинг или 555 или полумост ?
блокинг самый простой но он жрет больше электричества и у него мало кпд

_________________
Меня зовут Димон .
Изображение
Изображение


Вернуться наверх
 
Не в сети
 Заголовок сообщения: Re: Генератор высокого напряжения из строчника.
СообщениеДобавлено: Чт мар 29, 2012 09:39:44 
Мудрый кот
Аватар пользователя

Карма: 1
Рейтинг сообщений: 29
Зарегистрирован: Вт июн 30, 2009 18:34:39
Сообщений: 1732
Откуда: Томск
Рейтинг сообщения: 0
finit333 писал(а):
МНЕ ПРОСТО НУЖНО ЗНАТЬ КАК ПОДКЛЮЧИТЬ ИМЕННО ЕТИ ОНИ С УМНОЖИТЕЛЕМ В ОДНОМ КОРПУСЕ ПОЖАЛУЙСТА ОБЪЯСНИТЕ МНЕ ДУРАКУ Я НИЧЕРТА НЕ ПОНЯЛ :(

Забиваете в Гугль название первого трансформатора: FSA36012M и смотрите ссылки: вот, например, вторая ссылка в поиске: http://www.novoelectronica.ru/catalog/k ... sa-36012-m Есть фотография, замена на аналог HR7880
И схема подключения трансформатора: http://www.novoelectronica.ru/ftpgetfil ... iles&id=61
Я затратил на этот поиск минуты три. Вы дольше набирали свои сообщения в форуме.

_________________
Изображение


Вернуться наверх
 
Эиком - электронные компоненты и радиодетали
Не в сети
 Заголовок сообщения: Re: Генератор высокого напряжения из строчника.
СообщениеДобавлено: Чт мар 29, 2012 13:13:39 
Прорезались зубы

Зарегистрирован: Пт мар 16, 2012 20:18:49
Сообщений: 210
Рейтинг сообщения: 0
rus084 писал(а):
сначала обьясните , вам нужен блокинг или 555 или полумост ?
блокинг самый простой но он жрет больше электричества и у него мало кпд

МНЕ БЕЗ РАЗНИЦЫ СКОЛЬКО ОН БУДЕТ КУШАТЬ МНЕ ПРОСТА НАДО ПОЛУЧИТЬ НЕ МЕНЕЕ 5 КВ для запитки теслы здесь фото теслы и трансов


Вложения:
02062010108.jpg [185.35 KiB]
Скачиваний: 2150
02062010111.jpg [125.65 KiB]
Скачиваний: 1624
02062010109.jpg [157.61 KiB]
Скачиваний: 1737
Вернуться наверх
 
Не в сети
 Заголовок сообщения: Re: Генератор высокого напряжения из строчника.
СообщениеДобавлено: Чт мар 29, 2012 13:18:00 
Прорезались зубы

Зарегистрирован: Пт мар 16, 2012 20:18:49
Сообщений: 210
Рейтинг сообщения: 0
vgg60 писал(а):
finit333 писал(а):
МНЕ ПРОСТО НУЖНО ЗНАТЬ КАК ПОДКЛЮЧИТЬ ИМЕННО ЕТИ ОНИ С УМНОЖИТЕЛЕМ В ОДНОМ КОРПУСЕ ПОЖАЛУЙСТА ОБЪЯСНИТЕ МНЕ ДУРАКУ Я НИЧЕРТА НЕ ПОНЯЛ :(

Забиваете в Гугль название первого трансформатора: FSA36012M и смотрите ссылки: вот, например, вторая ссылка в поиске: http://www.novoelectronica.ru/catalog/k ... sa-36012-m Есть фотография, замена на аналог HR7880
И схема подключения трансформатора: http://www.novoelectronica.ru/ftpgetfil ... iles&id=61
Я затратил на этот поиск минуты три. Вы дольше набирали свои сообщения в форуме.

спасибо конечно но я таки не понял мне просто надо ткнуть пальцем куда и что включить чтоб он мог пустить дугу хоть1 см


Вернуться наверх
 
Не в сети
 Заголовок сообщения: Re: Генератор высокого напряжения из строчника.
СообщениеДобавлено: Чт мар 29, 2012 14:04:41 
Мудрый кот
Аватар пользователя

Карма: 1
Рейтинг сообщений: 29
Зарегистрирован: Вт июн 30, 2009 18:34:39
Сообщений: 1732
Откуда: Томск
Рейтинг сообщения: 2
finit333 писал(а):
спасибо конечно но я таки не понял мне просто надо ткнуть пальцем куда и что включить чтоб он мог пустить дугу хоть1 см

А если я пририсую палец, всё станет понятно? :)))
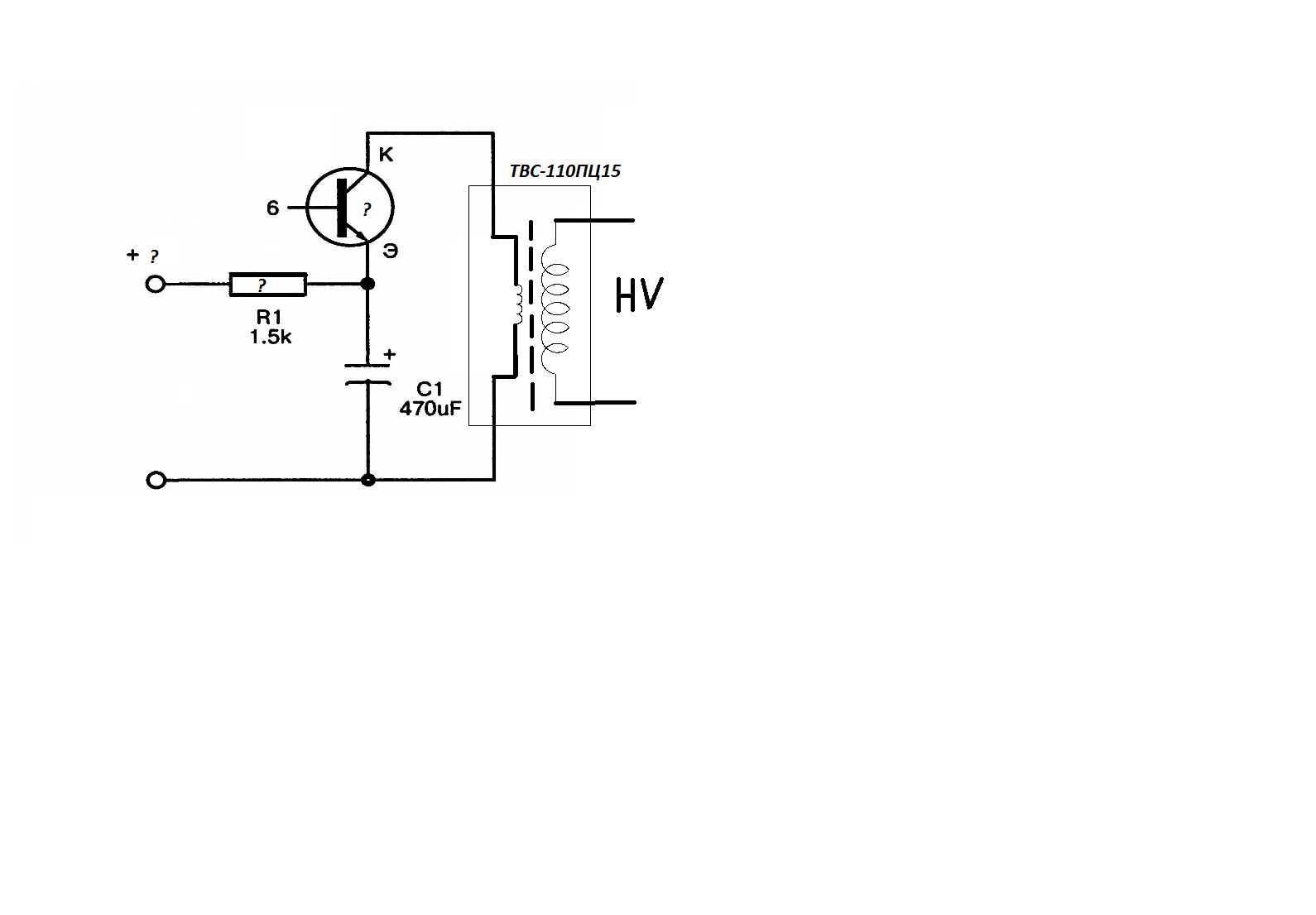
Может быть, всё же, попытаетесь немного самостоятельно разобраться? На схеме абсолютно понятно нарисовано, куда надо подключить коллектор (или сток) транзистора, куда подключить питание, и с какой стороны будет высокое. Что ещё надо-то? Пальца не хватает? :kill:

_________________
Изображение


Вернуться наверх
 
Не в сети
 Заголовок сообщения: Re: Генератор высокого напряжения из строчника.
СообщениеДобавлено: Сб мар 31, 2012 11:33:03 
Собутыльник Кота
Аватар пользователя

Карма: 21
Рейтинг сообщений: 41
Зарегистрирован: Пт июл 29, 2011 09:57:31
Сообщений: 2948
Откуда: Украина
Рейтинг сообщения: 0
На сколько я знаю, никаких умножителей в подобных трансах нет. Там на выходе ВВ обмотки просто диЙод стоит. Если пустить дугу от более менее мощного преобразователя, то диод пробьёт и всё. И получим переменку. Я пробовал подобные трансы запускать от полумоста, первичку мотал проводом около 0,3-0,35 (другой не влазит). Греется, конечно, долго не подугаешь. Второй конец вторички ищется "на ощупь". От которого вывода дуга больше, тот и есть второй конец ВВ обмотки :)) Штатную первичку не подключал, т.к. во-первых, хз, где она, во-вторых, не мало ли там витков для полумоста?
Чтоб не маяться такой фигнёй, лучше взять нормальные ТВС, где с выводами всё понятно. :wink:

_________________
Изображение


Вернуться наверх
 
Не в сети
 Заголовок сообщения: Re: Генератор высокого напряжения из строчника.
СообщениеДобавлено: Сб мар 31, 2012 12:08:23 
Мудрый кот
Аватар пользователя

Карма: 1
Рейтинг сообщений: 29
Зарегистрирован: Вт июн 30, 2009 18:34:39
Сообщений: 1732
Откуда: Томск
Рейтинг сообщения: 0
Философский Кот писал(а):
На сколько я знаю, никаких умножителей в подобных трансах нет. Там на выходе ВВ обмотки просто диЙод стоит. Второй конец вторички ищется "на ощупь". От которого вывода дуга больше, тот и есть второй конец ВВ обмотки :)) Штатную первичку не подключал, т.к. во-первых, хз, где она, во-вторых, не мало ли там витков для полумоста?


Конечно, полноценного умножителя с конденсаторами там нет. Но, если посмотреть на схему подобного трансформатора, то можно увидеть, что вторичная обмотка разбита на несколько секций, которые соединены между собой диодами. И, фактически, как раз и получается умножитель. То есть, диод там не один, а несколько. Например, в трансформаторе AT207910A таких диодов три и вторичка разбита на три секции. По-моему, есть и четыре. Но утверждать наверняка не буду - не помню.
Если известна марка трансформатора, то в интернете с большой вероятностью можно найти схему для подключения трансформатора. И по этой схеме легко подключить его в схему однотактного обратноходового преобразователя. Высоковольтный вывод искать совсем нетрудно - самая толстая изоляция и присоска к кинескопу на его конце. Думаю, даже идиоту понятно будет. Второй конец этой обмотки чуть сложнее, но по схеме это сделать легко. Считать же до десяти - двенадцати все умеют? Полумост к таком трансформатору подключать бессмысленно, поскольку будет работать только один транзистор. Второй будет работать вхолостую - встроенные диоды не дадут. Витков в первичке для полумоста может быть и достаточно, но прокладка между половинками сердечника мешает сильно - в десятки раз уменьшает индуктивность первички и в ней будет раскачиваться очень большой реактивный ток, с которым непонятно что делать. В общем, идиотская схема и конструкция получается, когда двухтактный генератор (полумост) подключают к однотактному трансформатору с диодами внутри. Наверняка с ней проблем будет больше, чем выгод. Я бы даже не стал браться за такую схему, чтобы потом пытаться разобраться во всех выкрутасах, которые эта схема может выдать. Обычно хватает проблем и в правильно рассчитанной и сконструированной схеме.

_________________
Изображение


Вернуться наверх
 
Не в сети
 Заголовок сообщения: Re: Генератор высокого напряжения из строчника.
СообщениеДобавлено: Сб мар 31, 2012 12:36:28 
Собутыльник Кота
Аватар пользователя

Карма: 21
Рейтинг сообщений: 41
Зарегистрирован: Пт июл 29, 2011 09:57:31
Сообщений: 2948
Откуда: Украина
Рейтинг сообщения: 0
А что мешает убрать прокладки? Я их ножечком соскрёб и всего делов :wink:
Эти диоды совсем не проблема, если хотим получить переменку. Как я уже писАл, пускаем мощу нормальную (в моём случае 200 с копейками ватт :))) ) дуга получается где-то на пол секунды синеватая, потом идёт шипение (по ходу пробиваются диоды) и дуга становится желтая, как и полагается переменке 8)
И ещё раз повторю: не надо парится с этими ТДКСами! Возьмите труЪ феррит от ТВС110ЛА 2000 (3000)НМС, намотайте свои первички витков по 33-36, потом возьмите труЪ полумост и будет вам СЧАСТЬЕ! 8) Я последовательно соединял 3 вторички от ЛА (первички параллельно) и получал капитальную дугу сантиметров в 12-15 8) А когда попробовал соединить параллельно вторички. Тогда дуга была, соответственно, сантиметров 4-5, но такая яркая, что АТАС! Гвозди сотки, которые были заюзаны в качестве электродов, плавились и с их концов разлетались искры! Жрало это чудо около 600 с копейками ватт. Феты в полумосте ИРФП460. Драйвер - всеми любимая ирина 2153 с повторителями на BC639 и BC640. Фильтр собран с разных электролитов суммарной ёмкостью около 1000мкФ. Всё гуд, но вот только разделительный (контурный) кондер к первичке 1мкФ собран из 2-х плёнок. Хорошо бы поставить туда что-то полипропиленовое, но в магазах или нет таких, или есть, но с ёмкостью чуть ли не в еденицы нанофарад :?
И самое главное: Полумост собран НАВЕСОМ НА КАРТОНКЕ!!!
8)

_________________
Изображение


Вернуться наверх
 
Не в сети
 Заголовок сообщения: Re: Генератор высокого напряжения из строчника.
СообщениеДобавлено: Вс апр 01, 2012 00:28:12 
Прорезались зубы

Зарегистрирован: Пт мар 16, 2012 20:18:49
Сообщений: 210
Рейтинг сообщения: 0
РЕБЯТ ВОТ ЭТА СХЕМА БУДЕТ РАБОТАТЬ?и кстати че такое полумост можно схемку подробную? :)


Вложения:
Безымянный.png [71.32 KiB]
Скачиваний: 1430
Вернуться наверх
 
Не в сети
 Заголовок сообщения: Re: Генератор высокого напряжения из строчника.
СообщениеДобавлено: Вс апр 01, 2012 09:57:17 
Встал на лапы
Аватар пользователя

Зарегистрирован: Пн янв 31, 2011 16:22:37
Сообщений: 98
Откуда: Костромская область
Рейтинг сообщения: 0
Собирай блокинг, тут обсуждали viewtopic.php?f=3&t=34219&start=0 , схема свыше кривая(недоработанная). У тебя 5 тдкс судя по фотам, снимаеш ферриты ( если снимаются, аккуратно) собираеш каркасы (3шт вместе например) мотаеш первички и вторичку высоковольтную сам ( судя по фото теслы проволока у тебя есть).( Если долго мучатся что нибудь получится).(выход вв транса начинай с витков 50 и максимум до 1000( а так орентируйся на сопротивление около 300 Ом(всё же зависит от диаметра проволоки), может и пробить, зависит от коэффициента передачи виток на вольт).


Вернуться наверх
 
Не в сети
 Заголовок сообщения: Re: Генератор высокого напряжения из строчника.
СообщениеДобавлено: Вс апр 01, 2012 10:46:30 
Собутыльник Кота
Аватар пользователя

Карма: 21
Рейтинг сообщений: 41
Зарегистрирован: Пт июл 29, 2011 09:57:31
Сообщений: 2948
Откуда: Украина
Рейтинг сообщения: 0
Не знаю, будет ли эта схема работать... Где-то я такое видел. Она, в принципе, неправильная, хотя, если транзистор не пробьёт, то он ВОЗМОЖНО будет работать в режиме лавинного пробоя... хотя, хз... Лучше этим не маяться и попусту не тратить время, а собрать сразу труЪ полумост! :solder: 8)
А полумост - это такая вещь:
http://s57.radikal.ru/i156/1203/6f/634a255a4ae8.jpg
Дуги ~350Вт:
http://s002.radikal.ru/i198/1203/5f/e7c4096a3922.jpg
http://s004.radikal.ru/i205/1203/a9/2af521fe890e.jpg
Плазмовый шарик: http://s018.radikal.ru/i527/1202/d8/2135daf0d60a.jpg
К такому ПАЛЬЦЫ НЕ СОВАТЬ!!! Шрахнет не хило и лампочка сдохнет!!!
А это я "модернизировал УН 9/27 до УН 9/36" путём добавления кондера где-то на 0,15нФ и послал его (УН) на верную смерть чтобы увидеть вот это:
http://s16.radikal.ru/i191/1202/6c/82bce214383e.jpg :shock:
http://s61.radikal.ru/i172/1202/c3/091279711407.jpg :shock:
Сейчас прогресс дошёл до дуг 600Вт с копейками. Они где-то в 2 раза больше от тех, что 350Вт 8)

А теперь - как собрать этот адский девайс!
Собираем схему:
http://s019.radikal.ru/i635/1204/6a/d20f904bea14.jpg
Вносим изменения:
R1 18-20кОм 4-5Вт. Микра - IR2153. VD5 - UF4007 ЭТО ВАЖНО! Можно другой такой же или более быстрый диод. Параллельно конденсатору С1 я добавил плёнки суммарной ёмкостью около 2мкФ. Ближе к фетам - ёщё одна плёнка и керамика 10нФ. на конденсатор С4 следует обратить особое внимание! Лучше ставить танталовый на напряжение около 25В (на всякий случай) и ёмкостью 10мкФ, но не более 20мкФ. Если тантала нет, то можно поставить электролит, шунтировав его плёнкой на 100нФ. Диодный мост брал KBPC2510. Его лучше прикрутить к маленькому радиатору. Феты лучше брать сразу IRFP460 или подобные. Чем мощнее, тем лучше. Не скупиться на хорошие феты!!! Т.к. плохие взорвутся и потратите только больше денег и нервов! Дальше собираем вышеприведённую схему БЕЗ фетов и резисторов R3, R4.
Дальше смотрим на эту схему: http://s019.radikal.ru/i622/1204/1e/8c7b77532a25.gif
На всю ахинею слева не смотрим. Нас интересуют транзисторы VT1, VT2, VT3, VT4. И Конденсаторы С8, С9, которые их шунтируют. Тразисторы - BC639 и BC640. Главное - не перепутать! Один ПНП, второй НПН! Конденсаторы, шунтирующие транзисторы могут быть от 220нФ до 470нФ 63В. Дальше цепляем эти повторители к уже собранной предыдущей схеме. Точки соединения эмиттеров транзисторов - к затворам фетов ЧЕРЕЗ РЕЗИСТОРЫ 10-15Ом. Так же обратите внимание, что коллектор VT4 цепляется к КАТОДУ диода около ирки, а коллектор VT2 - к АНОДУ! Ещё я добавил в схему обратные диоды на феты HER307 (они цепляются катодами к стокам, анодами к истокам). А, чуть не забыл... В разрыв плюса диодного моста и плюса кондера по питанию цепляем термистор где-то на 5-8 Ом и не менее 5А. САМОЕ ГЛАВНОЕ: Запускать сразу от СЕТИ, а не через какие-то там ЛАТРы!!! Ирка глюкнет от недостатка тока и порадует вас взрывом вместе с фетами!!!
Конденсатор контурный, к которому цепляется один вывод первички трансформатора, лучше взять полипропиленовый или типа того. На худой случай можно и К73-17. у меня с ними работает. При сборке стараться, чтобы силовые провода/дорожки НЕ ПЕРЕСЕКАЛИ низковольтные провода, те, которые идут от микросхемы!
Ну, вроде всё... Фффухх... Целое пособие по сборке полумоста составил :))
Удачи в сборке! :)) :solder:

_________________
Изображение


Вернуться наверх
 
Не в сети
 Заголовок сообщения: Re: Генератор высокого напряжения из строчника.
СообщениеДобавлено: Вс апр 01, 2012 20:20:18 
Встал на лапы
Аватар пользователя

Зарегистрирован: Пн янв 31, 2011 16:22:37
Сообщений: 98
Откуда: Костромская область
Рейтинг сообщения: 0
Философский Кот- молодец хорошее наглядное пособие по сборке полумоста ( у самого 4 ирки а руки не доходят до сборки, ps не кривые, времени нету). Это аццкий питальник даже для к75-25 50кв капы не выдержат такое, а то давно бы все на флае делали вместо мотов полумосты. С успехом для начинающего можно и на 555 или 494 собрать.(главное руки оттуда бы росли). Ирку можно от стабилизированного(отдельного понижающего) питать , а на феты подавать не 220 ,а меньшее количество вольт регулируя тем самым выходное напряжение с вв обмотки строчника.(в гаусах даже ирки ставят на зарядку ёмкостей).


Вернуться наверх
 
Не в сети
 Заголовок сообщения: Re: Генератор высокого напряжения из строчника.
СообщениеДобавлено: Пн апр 02, 2012 10:28:47 
Собутыльник Кота
Аватар пользователя

Карма: 21
Рейтинг сообщений: 41
Зарегистрирован: Пт июл 29, 2011 09:57:31
Сообщений: 2948
Откуда: Украина
Рейтинг сообщения: 0
Цитата:
Философский Кот- молодец хорошее наглядное пособие по сборке полумоста

Спасибо :oops: :))
Кстати, всему этому можно смело верить, т.к. всё, что написано - написано кровью, взорванными ирками в количестве 2шт. и взорванными ИРФ740 2шт. и ИРФ840 2шт. :oops: :)))
Ко всему этому надо заметить, что всё собиралось БЕЗ осциллографа!
Вообще, всё у меня начиналось с того самого многострадального блокинга, потом НЕ555, лампы не пробовал, потому что нет. Сперва сильно радовался фиолетовой дужке, но когда увидел на флайбеке, что творит чудотворный полумост и, взглянув на схему, понял, что мне это под силу и я это ДОЛЖЕН собрать :))) Собрал, побаловался, мощу поднял выше 200Вт, оно (тогда без транзисторных повторителей), конечно, взорвалось. :tea: Вот только ТОГДА я прочитал 100 с копейками страниц на флайбеке про полумост :lol: Тогда уже начал думать. Когда додумал схему, собрал и вуаля - 600Вт без проблем 8) Конечно, феты охлаждаются куллером. Все, кто говорят, что полумост навесом - ересь и он обязательно взорвётся - бессовестные вруны :))) И мой полумост тому доказательство.
Я ирку не пробовал питать от отдельного источника. По моему, резистор ничем не хуже. Главное, чтобы ёмкость фильтра сети была нормальной и не ставить слишком большую ёмкость на питание самой ирки, т.к. она может слишком долго заряжаться и ирина вступит в лучшем случае в прерывистый режим работы, в худшем - умрёт вместе с фетами.
Забыл написАть к предыдущему посту: сердечник должен быть БЕЗ зазора! Если будет зазор, реактивное сопротивление первички довольно сильно уменьшится, прыгнет через неё слишком большой ток и полумост может вспыхнуть аццким пламенем, если, конечно, феты не достаточно крутые, чтобы выдерживать большие токи в импульсе.
Цитата:
а на феты подавать не 220 ,а меньшее количество вольт регулируя тем самым выходное напряжение

На феты, вообще-то, подаётся 310В, если в сети 220В. Регулировать мощность можно просто добавляя/отбавляя витки в первичке.

_________________
Изображение


Вернуться наверх
 
Не в сети
 Заголовок сообщения: Re: Генератор высокого напряжения из строчника.
СообщениеДобавлено: Пн апр 02, 2012 11:06:19 
Грызет канифоль
Аватар пользователя

Зарегистрирован: Вт янв 25, 2011 16:47:27
Сообщений: 270
Рейтинг сообщения: 0
подскажите как подключать УН 9/27 или раскажите ккой вывод на вход какой на выхода какой оставить в покое на этом умножителе(сбили с толку то что там 5 выводов а не 4 )

_________________
ИзображениеPlagiatNIK.ru - Ник rsersh защищен.


Вернуться наверх
 
Не в сети
 Заголовок сообщения: Re: Генератор высокого напряжения из строчника.
СообщениеДобавлено: Пн апр 02, 2012 11:38:11 
Друг Кота
Аватар пользователя

Карма: 14
Рейтинг сообщений: 24
Зарегистрирован: Вт июн 28, 2011 12:11:50
Сообщений: 3443
Откуда: Россия,Ставропольский край, ст.Бекешевская
Рейтинг сообщения: 0
в уне 5вывод это удвоение а высоковольтный утроение

_________________
Меня зовут Димон .
Изображение
Изображение


Вернуться наверх
 
Не в сети
 Заголовок сообщения: Re: Генератор высокого напряжения из строчника.
СообщениеДобавлено: Ср апр 04, 2012 14:25:18 
Грызет канифоль
Аватар пользователя

Зарегистрирован: Вт янв 25, 2011 16:47:27
Сообщений: 270
Рейтинг сообщения: 0
а как их считать ,иль может на картинку с номерами ткнёте.

_________________
ИзображениеPlagiatNIK.ru - Ник rsersh защищен.


Вернуться наверх
 
Не в сети
 Заголовок сообщения: Re: Генератор высокого напряжения из строчника.
СообщениеДобавлено: Ср апр 04, 2012 16:20:13 
Прорезались зубы

Зарегистрирован: Пт мар 16, 2012 20:18:49
Сообщений: 210
Рейтинг сообщения: 0
подключай вот-так только смотри проводов не касайся,а то УБЬЕТ нафиг!!!


Вернуться наверх
 
Не в сети
 Заголовок сообщения: Re: Генератор высокого напряжения из строчника.
СообщениеДобавлено: Ср апр 04, 2012 16:21:41 
Прорезались зубы

Зарегистрирован: Пт мар 16, 2012 20:18:49
Сообщений: 210
Рейтинг сообщения: 0
извени что коряво,но думаю поймеш :)


Вложения:
Безымянный.png [23.91 KiB]
Скачиваний: 1288
Вернуться наверх
 
Показать сообщения за:  Сортировать по:  Вернуться наверх
Начать новую тему Ответить на тему  [ Сообщений: 2388 ]     ... , , , 43, , , ...  

Часовой пояс: UTC + 3 часа


Кто сейчас на форуме

Сейчас этот форум просматривают: нет зарегистрированных пользователей и гости: 21


Вы не можете начинать темы
Вы не можете отвечать на сообщения
Вы не можете редактировать свои сообщения
Вы не можете удалять свои сообщения
Вы не можете добавлять вложения

Найти:
Перейти:  


Powered by phpBB © 2000, 2002, 2005, 2007 phpBB Group
Русская поддержка phpBB
Extended by Karma MOD © 2007—2012 m157y
Extended by Topic Tags MOD © 2012 m157y