Например TDA7294

Форум РадиоКот • Просмотр темы - Муз. синтезатор YAMAHA DX7s
Форум РадиоКот
Здесь можно немножко помяукать :)

Текущее время: Сб янв 24, 2026 17:59:21

Часовой пояс: UTC + 3 часа


ПРЯМО СЕЙЧАС:



Начать новую тему Ответить на тему  [ Сообщений: 14 ] 
Автор Сообщение
Не в сети
 Заголовок сообщения: Муз. синтезатор YAMAHA DX7s
СообщениеДобавлено: Вс авг 19, 2012 19:02:16 
Друг Кота
Аватар пользователя

Карма: 43
Рейтинг сообщений: 167
Зарегистрирован: Вс янв 25, 2009 21:16:04
Сообщений: 35639
Откуда: Москва
Рейтинг сообщения: 0
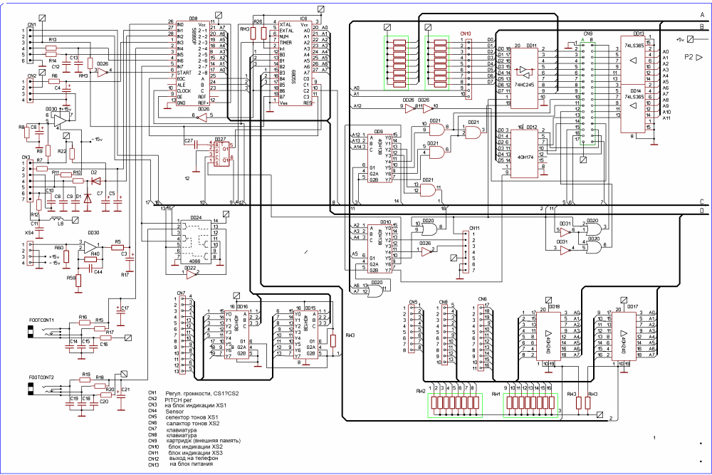
Выкладываю схемы довольно древнего, но знаменитого аппарата срисованные с печатной платы.
Плата CPU на двух страницах А4 (оригинал подобного синтезатора есть в Инета, напечатан на 8 листах. На DX7s я не нашел).


Вложения:
CPU 2 РК.gif [105.25 KiB]
Скачиваний: 1060
CPU 1 РК.gif [81.55 KiB]
Скачиваний: 817

_________________
А поболтать?
Вернуться наверх
 
Не в сети
 Заголовок сообщения: Re: Муз. синтезатор YAMAHA DX7s
СообщениеДобавлено: Вс авг 19, 2012 19:12:31 
Друг Кота
Аватар пользователя

Карма: 43
Рейтинг сообщений: 167
Зарегистрирован: Вс янв 25, 2009 21:16:04
Сообщений: 35639
Откуда: Москва
Рейтинг сообщения: 0
А вот как построен синтезатор(тоже древний) от фирмы CASIO CT670 (вложения).
Здесь всё управление загнали в БИС, на DD2 (ПЗУ) записано всё, а на DD3 пользователь пишет свою музыку(ОЗУ, секвенсора)


Вложения:
Casio SHM4РК.gif [31.35 KiB]
Скачиваний: 504
Casio SHM3РК.gif [15.38 KiB]
Скачиваний: 719
Casio SHM2РК.gif [43.08 KiB]
Скачиваний: 398
Casio SHM1РК.gif [52.09 KiB]
Скачиваний: 619

_________________
А поболтать?
Вернуться наверх
 
Не в сети
 Заголовок сообщения: Re: Муз. синтезатор YAMAHA DX7s
СообщениеДобавлено: Пн авг 20, 2012 00:27:46 
Поставщик валерьянки для Кота
Аватар пользователя

Карма: 10
Рейтинг сообщений: 163
Зарегистрирован: Вс янв 09, 2011 16:51:39
Сообщений: 2348
Откуда: Санкт-Ленинград
Рейтинг сообщения: 0
Анатоль, ты сам-то чичё видишь, при таком разрешении?

Brigadir писал(а):
всё управление загнали в БИС
Ох уж эти БИС.
И здесь они.
Давай, выложи схемы нормальные, поглядим. :wink:

_________________
ICQ нет, и, в ближайшее время, не будет.


Вернуться наверх
 
Не в сети
 Заголовок сообщения: Re: Муз. синтезатор YAMAHA DX7s
СообщениеДобавлено: Пн авг 20, 2012 15:09:25 
Друг Кота
Аватар пользователя

Карма: 43
Рейтинг сообщений: 167
Зарегистрирован: Вс янв 25, 2009 21:16:04
Сообщений: 35639
Откуда: Москва
Рейтинг сообщения: 0
Дима, обращайся к Максу: на РадиоКоте ограничение: не более 1000 пиксел по ширине и не более 200 килограмм, а эта схема хорошо читается при 3000 пикселах и нескольких Мегабайт.
Нужно качество? Приезжай = продам вместе с этой машинкой(дорого возьму!). А на эти деньги Роланд себе приобрету, для изучения его кишков! Хобби у меня такое: в "кишках" ковыряться!
Кствти: на очереди синтезатор KAWAI (модель неизвестна). Пока только имеется в наличии его аналоговая часть: от ЦАП и дальше, до выхода. Схема интересна по своему, но очень наворочена. Видно, что ребята очень хотели получить классный, насыщенный звук!
(Блин, и здесь 5500 пикселов....по ширине...пошел ужимать до нечитаемого состояния!) (если в названии файла добавлено РК, то это ужато для сайта РадиоКот).

_________________
А поболтать?


Вернуться наверх
 
Эиком - электронные компоненты и радиодетали
Не в сети
 Заголовок сообщения: Re: Муз. синтезатор YAMAHA DX7s
СообщениеДобавлено: Пн авг 20, 2012 21:56:21 
Поставщик валерьянки для Кота
Аватар пользователя

Карма: 10
Рейтинг сообщений: 163
Зарегистрирован: Вс янв 09, 2011 16:51:39
Сообщений: 2348
Откуда: Санкт-Ленинград
Рейтинг сообщения: 0
Анатоль!
Да что ж тебя всему учить надо?
Твоя программа, что, в векторный формат экспортировать не умеет?
А если уж совсем так плохо, то можно воспользоваться внешним хранилищем.
А от этих твоих превьюшек пользы столько же, как и от рассуждений насчёт натуральности пружинных ревербераторов. :wink:

Brigadir писал(а):
Приезжай = продам вместе с этой машинкой
Не..
Я так понял, после тебя мне там делать нечего. :)))

_________________
ICQ нет, и, в ближайшее время, не будет.


Вернуться наверх
 
Не в сети
 Заголовок сообщения: Re: Муз. синтезатор YAMAHA DX7s
СообщениеДобавлено: Вт авг 21, 2012 20:32:43 
Друг Кота
Аватар пользователя

Карма: 43
Рейтинг сообщений: 167
Зарегистрирован: Вс янв 25, 2009 21:16:04
Сообщений: 35639
Откуда: Москва
Рейтинг сообщения: 0
Dmitry Dubrovenko писал(а):
А от этих твоих превьюшек пользы столько же, как и от рассуждений насчёт натуральности пружинных ревербераторов. :wink:


Для тебя неинтересно, допускаю, а может кому и пригодиться. А ты продолжай разглядывать схемы на МК(они все как цыплята = не отличишь друг от друга: МК + дисплей + матрица с кнопками и всё!). :))
Кстати: Ямаху я полностью восстановил, вчера на ней развлекался. И уже стала неинтересной. Забросил на полку = догнивать. Договорился по поводу Роланда(тоже неисправную нашел, хочется и там поковыряться). Жена уже ворчит: сколько можно старьё собирать! :))

_________________
А поболтать?


Вернуться наверх
 
Не в сети
 Заголовок сообщения: Re: Муз. синтезатор YAMAHA DX7s
СообщениеДобавлено: Вт авг 21, 2012 20:38:34 
Поставщик валерьянки для Кота
Аватар пользователя

Карма: 10
Рейтинг сообщений: 163
Зарегистрирован: Вс янв 09, 2011 16:51:39
Сообщений: 2348
Откуда: Санкт-Ленинград
Рейтинг сообщения: 0
При чём здесь МК - не МК?
НЕ ВИДНО НИЧЕГО НА ТВОИХ СХЕМАХ!
Теперь дошло? :wink:

_________________
ICQ нет, и, в ближайшее время, не будет.


Вернуться наверх
 
Не в сети
 Заголовок сообщения: Re: Муз. синтезатор YAMAHA DX7s
СообщениеДобавлено: Вт авг 21, 2012 21:28:19 
Друг Кота
Аватар пользователя

Карма: 43
Рейтинг сообщений: 167
Зарегистрирован: Вс янв 25, 2009 21:16:04
Сообщений: 35639
Откуда: Москва
Рейтинг сообщения: 0
Всё там видно. Я же обьяснил: приходиться сильно сжимать в ПаинтНет, иначе большие схемы не влезают. Это не моя проблема, это проблема программистов данного сайта. На других сайтах(дачном например) я запросто впихиваю фотографии в несколько мегабайт без сжатия. Здесь же экономят на картинках. А кому нужна конкретная качественная схема, а не просто поглазеть = могу прислать по нормальной почте(со своей страницы на майле). Здесь, судя по молчанию: никого подобные большие схемы не интересуют. Да я и выложил, чтобы народ имел представление, что нормальный музсинтезатор построен довольно сложно: Касио попроще, потому и звук говеный, ямаха = посложне, а Роланд ваще набит деталями под завязку. Потому и стоят ихние модели более сотни тысяч рублей. Это схемы древних моделей(подобные давно сняты с производства). Современные построены намного сложнее. Но есть современные(был у меня один Китайский Техно) , которые имеют всего одну "капельку" с выводами. Там звук ваще уго!
Кстати, я показал не весь комплект схем: есть ещё и схемы управления, индикации.

_________________
А поболтать?


Вернуться наверх
 
Не в сети
 Заголовок сообщения: Re: Муз. синтезатор YAMAHA DX7s
СообщениеДобавлено: Вт авг 21, 2012 21:33:13 
Сверлит текстолит когтями
Аватар пользователя

Карма: 6
Рейтинг сообщений: 3
Зарегистрирован: Чт мар 05, 2009 19:51:55
Сообщений: 1122
Откуда: Дырасполь
Рейтинг сообщения: 0
Дык , пользователям GoogleChrome бесплатно выделено 5Гб дискового пространства на сервере.
Туда и лейте, какие проблемы?

_________________
ученые долго думали,в чем измерять частоту.... С тех пор и пишут Hz


Вернуться наверх
 
Не в сети
 Заголовок сообщения: Re: Муз. синтезатор YAMAHA DX7s
СообщениеДобавлено: Вт авг 21, 2012 21:58:17 
Друг Кота
Аватар пользователя

Карма: 43
Рейтинг сообщений: 167
Зарегистрирован: Вс янв 25, 2009 21:16:04
Сообщений: 35639
Откуда: Москва
Рейтинг сообщения: 0
Туда и нальем. А сюда можно и капнуть. Спокойной ночи.

_________________
А поболтать?


Вернуться наверх
 
Не в сети
 Заголовок сообщения: Re: Муз. синтезатор YAMAHA DX7s
СообщениеДобавлено: Вт авг 21, 2012 23:17:46 
Поставщик валерьянки для Кота
Аватар пользователя

Карма: 10
Рейтинг сообщений: 163
Зарегистрирован: Вс янв 09, 2011 16:51:39
Сообщений: 2348
Откуда: Санкт-Ленинград
Рейтинг сообщения: 0
Brigadir писал(а):
А сюда можно и капнуть.
Вот так, капал, капал, и 13 тысяч постов накапал.
Ребяты! Надо поздравить дядю Толю с юбилеем! :beer:
Ну, любит он сам с собой поговорить.
Простим ему эту слабость. :)))

_________________
ICQ нет, и, в ближайшее время, не будет.


Вернуться наверх
 
Не в сети
 Заголовок сообщения: Re: Муз. синтезатор YAMAHA DX7s
СообщениеДобавлено: Пт авг 31, 2012 15:57:20 
Поставщик валерьянки для Кота
Аватар пользователя

Карма: 10
Рейтинг сообщений: 163
Зарегистрирован: Вс янв 09, 2011 16:51:39
Сообщений: 2348
Откуда: Санкт-Ленинград
Рейтинг сообщения: 0
Ну, продолжим хвастаться. :)))

Я тут починил синтезатор "Oberheim Matrix-1000".
Но, в отличие от Толика, всю инфу выложил всем на обозрение.

_________________
ICQ нет, и, в ближайшее время, не будет.


Вернуться наверх
 
Не в сети
 Заголовок сообщения: Re: Муз. синтезатор YAMAHA DX7s
СообщениеДобавлено: Пт авг 31, 2012 20:23:54 
Друг Кота
Аватар пользователя

Карма: 43
Рейтинг сообщений: 167
Зарегистрирован: Вс янв 25, 2009 21:16:04
Сообщений: 35639
Откуда: Москва
Рейтинг сообщения: 0
Нашел схемы на синты:YAMAYA PSR1000 и PSR2000. Может кому и понадобится. Схемы читаются хорошо, если увеличить.
http://archive.espec.ws/section33/file17698.html

_________________
А поболтать?


Вернуться наверх
 
Не в сети
 Заголовок сообщения: Re: Муз. синтезатор YAMAHA DX7s
СообщениеДобавлено: Сб окт 06, 2012 13:53:27 
Друг Кота
Аватар пользователя

Карма: 43
Рейтинг сообщений: 167
Зарегистрирован: Вс янв 25, 2009 21:16:04
Сообщений: 35639
Откуда: Москва
Рейтинг сообщения: 0
Схема и печатка для модуля YA1 синтезатора DX7S ,
Красным помечены поправки в оригинальной схеме. Автор - Бригадир.


Вложения:
YAплата.GIF [41.14 KiB]
Скачиваний: 713
YA2.GIF [61.19 KiB]
Скачиваний: 692

_________________
А поболтать?
Вернуться наверх
 
Показать сообщения за:  Сортировать по:  Вернуться наверх
Начать новую тему Ответить на тему  [ Сообщений: 14 ] 

Часовой пояс: UTC + 3 часа


Кто сейчас на форуме

Сейчас этот форум просматривают: нет зарегистрированных пользователей и гости: 22


Вы не можете начинать темы
Вы не можете отвечать на сообщения
Вы не можете редактировать свои сообщения
Вы не можете удалять свои сообщения
Вы не можете добавлять вложения

Найти:
Перейти:  


Powered by phpBB © 2000, 2002, 2005, 2007 phpBB Group
Русская поддержка phpBB
Extended by Karma MOD © 2007—2012 m157y
Extended by Topic Tags MOD © 2012 m157y