Например TDA7294

Форум РадиоКот • Просмотр темы - Fm радиопередатчик для свободного радиовещания.
Форум РадиоКот
Здесь можно немножко помяукать :)

Текущее время: Ср ноя 12, 2025 07:33:42

Часовой пояс: UTC + 3 часа


ПРЯМО СЕЙЧАС:



Начать новую тему Ответить на тему  [ Сообщений: 489 ]    , , , , 5, , , ...  
Автор Сообщение
Не в сети
 Заголовок сообщения: Re: Fm радиопередатчик для свободного радиовещания
СообщениеДобавлено: Пн сен 17, 2012 17:23:56 
Модератор
Аватар пользователя

Карма: 158
Рейтинг сообщений: 1600
Зарегистрирован: Пт апр 28, 2006 15:26:07
Сообщений: 11940
Откуда: Россия.
Рейтинг сообщения: 0
Медали: 2
Мявтор 3-й степени (1) Лучший человек Форума 2017 (1)
Трутень:) писал(а):
Вот моя тема. Есть что-то подобное, но по мощнее?
Странно как то.
И в той теме предлагали уже и давали ссылки на "помощнее" и в этой давали.
Неужели еще раз давать? :cry:
Сделайте антенну и усилитель мощности к Вашей радиоколонке по любой схеме данной здесь и в той теме и будет вам 500 метров.
Схемы усилителей мощности стандартны и отличаются только количеством каскадов, а количество каскадов зависит от того, на сколько нужно увеличить мощность Вашей радиоколонки.
Если раза в 3 - 5, то хватит одного каскада. Если раз в десять, то нужно два каскада по стандартной схеме. Остальное только конструктивное исполнение.
Нужно соблюсти правила ВЧ монтажа и это главное. Иначе или нужной мощности не получите или УМ самовозбудится, что кстати частое явление и тогда нужно с ним побороться.

Поэтому нужно не схемы искать, т.к. они практически одинаковые, а искать конструктивное исполнение и стараться сделать так, как уже кто то делал из опытных радиолюбителей.

Или хотя бы скажите чем не подходит то, что уже предлагали?


Вернуться наверх
 
Не в сети
 Заголовок сообщения: Re: Fm радиопередатчик для свободного радиовещания
СообщениеДобавлено: Пн сен 17, 2012 19:42:33 
Друг Кота
Аватар пользователя

Карма: 72
Рейтинг сообщений: 1153
Зарегистрирован: Чт ноя 20, 2008 04:20:48
Сообщений: 8070
Откуда: КурскЪ
Рейтинг сообщения: 0
aen+100500!!!Я же тебе и схемы передатчиков дал и отдельные схемы усилителей мощности.
Расчёт антенны дал которая и с одним стереомодулятором на 300м лупить будет.Только вместо 100мгц подставить свою частоту и диаметр трубок антенны.
Я х.з. чего человеку надо. :facepalm: :dont_know:
Одним транзом с такими требованиями как у тебя не отделаешся!!!!!!

_________________
Принимаю вас 595+40db на уровне шумов на кухонный приёмник,антенна наружка-магнитная катушка..работает "Акация",вот такая информация.Роман.73!!!
"50 КСВ 075", UA3112SWL
Изображение


Вернуться наверх
 
Не в сети
 Заголовок сообщения: Re: Fm радиопередатчик для свободного радиовещания
СообщениеДобавлено: Пн сен 17, 2012 20:20:51 
Потрогал лапой паяльник
Аватар пользователя

Карма: 1
Рейтинг сообщений: 1
Зарегистрирован: Ср дек 07, 2011 09:40:09
Сообщений: 327
Рейтинг сообщения: 0
Понятно. Спасибо.


Вернуться наверх
 
Не в сети
 Заголовок сообщения: Re: Радио передатчик на 5 км FM
СообщениеДобавлено: Пт ноя 16, 2012 22:26:09 
Первый раз сказал Мяу!

Зарегистрирован: Чт ноя 15, 2012 11:03:31
Сообщений: 29
Рейтинг сообщения: 0
привет всем технарям дальность передатчика очень сильно зависит от настройки антенны. антенна должна войти в резонас с частотой передатчика. для этого нужен ксв-метр.включайте его между передатчиком и антенной. идеальное ксв это1а .а на фм укв моща не нужна.


Вернуться наверх
 
Эиком - электронные компоненты и радиодетали
Не в сети
 Заголовок сообщения: Re: Fm радиопередатчик для свободного радиовещания.
СообщениеДобавлено: Сб ноя 17, 2012 00:38:48 
Друг Кота
Аватар пользователя

Карма: 72
Рейтинг сообщений: 1153
Зарегистрирован: Чт ноя 20, 2008 04:20:48
Сообщений: 8070
Откуда: КурскЪ
Рейтинг сообщения: 0
Дальность зависит от мощности передатчика,чутья приемника,дна антенны.
А как согласовать антенну? :))

_________________
Принимаю вас 595+40db на уровне шумов на кухонный приёмник,антенна наружка-магнитная катушка..работает "Акация",вот такая информация.Роман.73!!!
"50 КСВ 075", UA3112SWL
Изображение


Последний раз редактировалось RA3WSI Сб ноя 17, 2012 11:33:36, всего редактировалось 2 раз(а).

Вернуться наверх
 
Не в сети
 Заголовок сообщения: Re: Fm радиопередатчик для свободного радиовещания.
СообщениеДобавлено: Сб ноя 17, 2012 09:43:09 
Друг Кота
Аватар пользователя

Карма: 64
Рейтинг сообщений: 1102
Зарегистрирован: Ср ноя 17, 2010 23:10:55
Сообщений: 5837
Откуда: Ижевск LO66NU
Рейтинг сообщения: 0
lehii писал(а):
антенна должна войти в резонас с частотой передатчика. для этого нужен ксв-метр
Резонанс и согласование - не одно и то-же. КСВ определяет в основном КПД АФУ (ну и уровень помех). Настроить антенну в резонанс можно ГИР-ом, а в режиме передачи - простым индикатором поля.
Вложение:
3-20-7.jpg [3.57 KiB]
Скачиваний: 869

Для контроля КСВ нужен рефлектометр, либо антенноскоп.

_________________
В начале жизнь мучает вопросами, в конце - ответами...


Вернуться наверх
 
Не в сети
 Заголовок сообщения: fm передатчик 1вт
СообщениеДобавлено: Вс ноя 18, 2012 16:27:54 
Родился
Аватар пользователя

Зарегистрирован: Вт окт 30, 2012 19:00:22
Сообщений: 10
Откуда: Санчурск
Рейтинг сообщения: 0
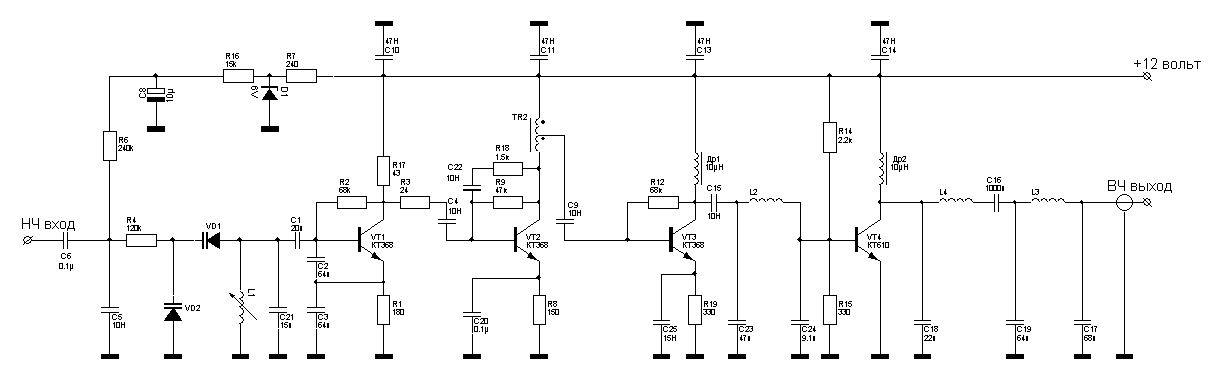
здраствуйте уважаемые форумчане! Решил вот слепить схему fm передатчика на 1 ватт. всехорошо, но вот нету кт610,и нигде не могу найти.
вопрос: можно ли за место кт610 использовать кт606а или кт603 ?? Питание будет 24в и 2А.
оба транзистора имею,и хотелось бы чтоб зря не валялись, оба влепить в схему. подскажите пожалуйста добрым словом :)


Сюда перенес.

aen


Вложения:
Комментарий к файлу: схема
generatorzxc.GIF [10.91 KiB]
Скачиваний: 1068
Вернуться наверх
 
Не в сети
 Заголовок сообщения: Re: Fm радиопередатчик для свободного радиовещания.
СообщениеДобавлено: Вс ноя 18, 2012 16:39:05 
Модератор
Аватар пользователя

Карма: 158
Рейтинг сообщений: 1600
Зарегистрирован: Пт апр 28, 2006 15:26:07
Сообщений: 11940
Откуда: Россия.
Рейтинг сообщения: 0
Медали: 2
Мявтор 3-й степени (1) Лучший человек Форума 2017 (1)
КТ606А очень даже хорошо подойдет.


Вернуться наверх
 
Не в сети
 Заголовок сообщения: Re: Fm радиопередатчик для свободного радиовещания.
СообщениеДобавлено: Вс ноя 18, 2012 16:48:56 
Родился
Аватар пользователя

Зарегистрирован: Вт окт 30, 2012 19:00:22
Сообщений: 10
Откуда: Санчурск
Рейтинг сообщения: 0
это радует.. сопротивления те же останутся в каскаде с VT4??. Хотелось бы еще кт603б приспособить в место vt3, это возможно? (603й вроде 0.5 ватт выдает, думаю как раз бы легче раскачать 606й было)

_________________
R4NAY


Вернуться наверх
 
Не в сети
 Заголовок сообщения: Re: Fm радиопередатчик для свободного радиовещания.
СообщениеДобавлено: Вс ноя 18, 2012 16:53:37 
Модератор
Аватар пользователя

Карма: 158
Рейтинг сообщений: 1600
Зарегистрирован: Пт апр 28, 2006 15:26:07
Сообщений: 11940
Откуда: Россия.
Рейтинг сообщения: 0
Медали: 2
Мявтор 3-й степени (1) Лучший человек Форума 2017 (1)
makaron43 писал(а):
Хотелось бы еще кт603б приспособить
Плохо он на частотах порядка 100 мгц работает.
У него же Fт всего лишь 200 мгц
Уж лучше в предвыходном поставить две штуки в параллель КТ368, хотя можно и КТ603 попробовать, но я бы не стал.


Вернуться наверх
 
Не в сети
 Заголовок сообщения: Re: Fm радиопередатчик для свободного радиовещания.
СообщениеДобавлено: Вс ноя 18, 2012 17:01:44 
Родился
Аватар пользователя

Зарегистрирован: Вт окт 30, 2012 19:00:22
Сообщений: 10
Откуда: Санчурск
Рейтинг сообщения: 0
ясно. предвыходной каскад оставлю как было:) а как с режимом работы в каскаде с VT4?? сопротивления менять надо если КТ606 будет стоять???

_________________
R4NAY


Вернуться наверх
 
Не в сети
 Заголовок сообщения: Re: Fm радиопередатчик для свободного радиовещания.
СообщениеДобавлено: Вс ноя 18, 2012 17:06:37 
Модератор
Аватар пользователя

Карма: 158
Рейтинг сообщений: 1600
Зарегистрирован: Пт апр 28, 2006 15:26:07
Сообщений: 11940
Откуда: Россия.
Рейтинг сообщения: 0
Медали: 2
Мявтор 3-й степени (1) Лучший человек Форума 2017 (1)
При окончательной настройке будете R14 подбирать для получения нужной мощности. Он может колебаться в пределах 5 ком и до того, что его совсем придется убрать.
Для начала оставьте как есть.


Вернуться наверх
 
Не в сети
 Заголовок сообщения: Re: Fm радиопередатчик для свободного радиовещания.
СообщениеДобавлено: Вс ноя 18, 2012 17:38:58 
Родился
Аватар пользователя

Зарегистрирован: Вт окт 30, 2012 19:00:22
Сообщений: 10
Откуда: Санчурск
Рейтинг сообщения: 0
ясно, спасибо. просто смута в голове началась когда эту схему глянул:
ВОТ тут
там на vt2 каскад на 606...
ну и совсем забыл про дроссель др2. , индуктивность оставить прежней?

_________________
R4NAY


Вернуться наверх
 
Не в сети
 Заголовок сообщения: Re: Fm радиопередатчик для свободного радиовещания.
СообщениеДобавлено: Вс ноя 18, 2012 17:48:53 
Модератор
Аватар пользователя

Карма: 158
Рейтинг сообщений: 1600
Зарегистрирован: Пт апр 28, 2006 15:26:07
Сообщений: 11940
Откуда: Россия.
Рейтинг сообщения: 0
Медали: 2
Мявтор 3-й степени (1) Лучший человек Форума 2017 (1)
Да не критична здесь индуктивность дросселя. Главное, что бы у них небыло паразитных резонансов в рабочей полосе частот.
Сделайте хотя бы вот как в одной из статей на сайте сделали.
http://radiokot.ru/circuit/analog/recei ... /18/12.png


Вернуться наверх
 
Не в сети
 Заголовок сообщения: Re: Fm радиопередатчик для свободного радиовещания.
СообщениеДобавлено: Вс ноя 18, 2012 20:29:48 
Друг Кота
Аватар пользователя

Карма: 72
Рейтинг сообщений: 1153
Зарегистрирован: Чт ноя 20, 2008 04:20:48
Сообщений: 8070
Откуда: КурскЪ
Рейтинг сообщения: 0
Вместо кт603 поставь кт920А.

_________________
Принимаю вас 595+40db на уровне шумов на кухонный приёмник,антенна наружка-магнитная катушка..работает "Акация",вот такая информация.Роман.73!!!
"50 КСВ 075", UA3112SWL
Изображение


Вернуться наверх
 
Не в сети
 Заголовок сообщения: Re: Fm радиопередатчик для свободного радиовещания.
СообщениеДобавлено: Вс ноя 18, 2012 20:54:17 
Друг Кота
Аватар пользователя

Карма: 64
Рейтинг сообщений: 1102
Зарегистрирован: Ср ноя 17, 2010 23:10:55
Сообщений: 5837
Откуда: Ижевск LO66NU
Рейтинг сообщения: 0
http://www.transistor.by/i/pdf/kt610.pdf
http://radioelectronic.ru/tag/tranzistor-kt606/
http://www.chipinfo.ru/dsheets/transistors/1603.html
http://www.platan.ru/cgi-bin/qwery.pl/i ... &group=203
(Сравнивать лучше всего по Ск и Fгр.)
Там внутри еще хорошая ссыль имеется http://www.platan.ru/pdf/ec59-71.pdf .

_________________
В начале жизнь мучает вопросами, в конце - ответами...


Вернуться наверх
 
Не в сети
 Заголовок сообщения: Re: Fm радиопередатчик для свободного радиовещания.
СообщениеДобавлено: Пн ноя 19, 2012 00:01:38 
Друг Кота
Аватар пользователя

Карма: 72
Рейтинг сообщений: 1153
Зарегистрирован: Чт ноя 20, 2008 04:20:48
Сообщений: 8070
Откуда: КурскЪ
Рейтинг сообщения: 0
makaron43 писал(а):
ясно, спасибо. просто смута в голове началась когда эту схему глянул:
ВОТ тут
там на vt2 каскад на 606...
ну и совсем забыл про дроссель др2. , индуктивность оставить прежней?

Вложение:
Укв Передатчик кт603.png [5.12 KiB]
Скачиваний: 946

_________________
Принимаю вас 595+40db на уровне шумов на кухонный приёмник,антенна наружка-магнитная катушка..работает "Акация",вот такая информация.Роман.73!!!
"50 КСВ 075", UA3112SWL
Изображение


Вернуться наверх
 
Не в сети
 Заголовок сообщения: Re: Fm радиопередатчик для свободного радиовещания.
СообщениеДобавлено: Сб янв 12, 2013 16:52:40 
Вымогатель припоя
Аватар пользователя

Карма: 3
Рейтинг сообщений: 17
Зарегистрирован: Ср июн 08, 2011 15:37:56
Сообщений: 619
Откуда: ДВ
Рейтинг сообщения: 0
Всем привет. Есть в наличие http://www.belti.ru/~electron/sprav/1015pl4.htm , микроконтроллеры тоже есть. Необходимо построить FM радио на этой микросхеме, что можете посоветовать? С принципами работы синтезаторов знаком. Сбрасывал частоту с 500кГц до 12кГц , но вот с радио тут немного сложнее , нужен детектор . Вообщем что можете посоветовать ?

_________________
"Ленивый человек в бесчестном покое сходен с неподвижною болотною водою, которая, кроме смраду и презренных гадин, ничего не производит". М.В. Ломоносов


Вернуться наверх
 
Не в сети
 Заголовок сообщения: Re: Fm радиопередатчик для свободного радиовещания.
СообщениеДобавлено: Вс янв 13, 2013 16:44:24 
Друг Кота
Аватар пользователя

Карма: 72
Рейтинг сообщений: 1153
Зарегистрирован: Чт ноя 20, 2008 04:20:48
Сообщений: 8070
Откуда: КурскЪ
Рейтинг сообщения: 0
Посмотри вот здесь.
http://vrtp.ru/index.php?s=dfc9cf913824 ... s&cat=1164

_________________
Принимаю вас 595+40db на уровне шумов на кухонный приёмник,антенна наружка-магнитная катушка..работает "Акация",вот такая информация.Роман.73!!!
"50 КСВ 075", UA3112SWL
Изображение


Вернуться наверх
 
Не в сети
 Заголовок сообщения: Радиопередачик из старого радио...
СообщениеДобавлено: Сб янв 26, 2013 10:31:44 
Открыл глаза
Аватар пользователя

Карма: 3
Рейтинг сообщений: 0
Зарегистрирован: Ср янв 23, 2013 07:48:16
Сообщений: 55
Откуда: Из Санчурска
Рейтинг сообщения: 0
Вот хочу сделать простой радиопередатчик... Можно ли что-то сделать из моего радиоприёмника "Микрон" РП-201 УКВ ЧМ... Мне особой дальности не надо и 1 км хватит... Микрофоны у меня есть. :) :) :)

download/file.php?id=135154

download/file.php?id=135152



Сюда перенес.

aen


Вернуться наверх
 
Показать сообщения за:  Сортировать по:  Вернуться наверх
Начать новую тему Ответить на тему  [ Сообщений: 489 ]    , , , , 5, , , ...  

Часовой пояс: UTC + 3 часа


Кто сейчас на форуме

Сейчас этот форум просматривают: Repeater и гости: 18


Вы не можете начинать темы
Вы не можете отвечать на сообщения
Вы не можете редактировать свои сообщения
Вы не можете удалять свои сообщения
Вы не можете добавлять вложения

Найти:
Перейти:  


Powered by phpBB © 2000, 2002, 2005, 2007 phpBB Group
Русская поддержка phpBB
Extended by Karma MOD © 2007—2012 m157y
Extended by Topic Tags MOD © 2012 m157y