Например TDA7294

Форум РадиоКот • Просмотр темы - Индукционная паяльная станция.Копирование агрегата,часть №2.
Форум РадиоКот
Здесь можно немножко помяукать :)

Текущее время: Пн ноя 03, 2025 22:44:32

Часовой пояс: UTC + 3 часа


ПРЯМО СЕЙЧАС:



Начать новую тему Ответить на тему  [ Сообщений: 412 ]    , , , 4, , , ...  
Автор Сообщение
Не в сети
 Заголовок сообщения: Re: Индукционная паяльная станция.Копирование агрегата,часть
СообщениеДобавлено: Вт сен 25, 2012 16:13:25 
Держит паяльник хвостом
Аватар пользователя

Карма: 15
Рейтинг сообщений: 98
Зарегистрирован: Вс авг 05, 2012 12:46:33
Сообщений: 980
Откуда: Сделан в СССР
Рейтинг сообщения: 0
Нет конечно. Во первых тогда и размах сигнала на драйверный каскад нужен 50в, во вторых максимальное Vgs для мосфета- 20в.


Вернуться наверх
 
Не в сети
 Заголовок сообщения: Re: Индукционная паяльная станция.Копирование агрегата,часть
СообщениеДобавлено: Вт сен 25, 2012 16:42:15 
Поставщик валерьянки для Кота
Аватар пользователя

Карма: 24
Рейтинг сообщений: 596
Зарегистрирован: Сб окт 10, 2009 10:34:07
Сообщений: 2168
Откуда: Україна, Хорол
Рейтинг сообщения: 0
А если так :) :
Изображение

_________________
Мои паяльные станции: первая, вторая, фен.


Вернуться наверх
 
Не в сети
 Заголовок сообщения: Re: Индукционная паяльная станция.Копирование агрегата,часть
СообщениеДобавлено: Ср сен 26, 2012 08:54:31 
Держит паяльник хвостом
Аватар пользователя

Карма: 15
Рейтинг сообщений: 98
Зарегистрирован: Вс авг 05, 2012 12:46:33
Сообщений: 980
Откуда: Сделан в СССР
Рейтинг сообщения: 0
Мосфет будет греться быстрее паяльника.


Вернуться наверх
 
Не в сети
 Заголовок сообщения: Re: Индукционная паяльная станция.Копирование агрегата,часть
СообщениеДобавлено: Ср сен 26, 2012 09:47:31 
Поставщик валерьянки для Кота
Аватар пользователя

Карма: 24
Рейтинг сообщений: 596
Зарегистрирован: Сб окт 10, 2009 10:34:07
Сообщений: 2168
Откуда: Україна, Хорол
Рейтинг сообщения: 0
Блин, но почему? :(
Осциллограмы такие-же как если б я его питал от 10В и с генератора подавал сигнал размахом в 10В
Ну можно еще в затвор стабилитрон вставить, хоть он там ничего не даст, я до максимальных +-20В на затворе даже и близко не подбираюсь.
Изображение

_________________
Мои паяльные станции: первая, вторая, фен.


Вернуться наверх
 
Эиком - электронные компоненты и радиодетали
Не в сети
 Заголовок сообщения: Re: Индукционная паяльная станция.Копирование агрегата,часть
СообщениеДобавлено: Ср сен 26, 2012 10:51:25 
Держит паяльник хвостом
Аватар пользователя

Карма: 15
Рейтинг сообщений: 98
Зарегистрирован: Вс авг 05, 2012 12:46:33
Сообщений: 980
Откуда: Сделан в СССР
Рейтинг сообщения: 0
Дело не в этом, +-20В это макс. допустимое напряжение на затворе, выше которого просто идё­т пробой. Дело в том, что фронты сигнала на затворе будут растянуты, мосфет дольше будет находиться в линейном режиме. Неужели сложно организовать 10-15в?


Вернуться наверх
 
Не в сети
 Заголовок сообщения: Re: Индукционная паяльная станция.Копирование агрегата,часть
СообщениеДобавлено: Ср сен 26, 2012 11:09:02 
Поставщик валерьянки для Кота
Аватар пользователя

Карма: 24
Рейтинг сообщений: 596
Зарегистрирован: Сб окт 10, 2009 10:34:07
Сообщений: 2168
Откуда: Україна, Хорол
Рейтинг сообщения: 0
Ну фронты это понятно, на втором рисунке я уменьшил номиналы резисторов в делителе после первого транзистора, ток вырос и там щас стало все более квадратное.
10-15В организовать не сложно, просто не хочу гродить огород из кучи питающих напряжений, я генератор на тиньке хочу сделать с питанием 3.3В. И делать кучу преобразователей для 12В и 3.3(5)В не хотелось бы.

_________________
Мои паяльные станции: первая, вторая, фен.


Вернуться наверх
 
Не в сети
 Заголовок сообщения: Re: Индукционная паяльная станция.Копирование агрегата,часть
СообщениеДобавлено: Ср окт 03, 2012 11:00:37 
Поставщик валерьянки для Кота
Аватар пользователя

Карма: 24
Рейтинг сообщений: 596
Зарегистрирован: Сб окт 10, 2009 10:34:07
Сообщений: 2168
Откуда: Україна, Хорол
Рейтинг сообщения: 0
Наконец-то вчера пришел мне от наших азиатских друзей LCR-метер DM4070.
Вечерком промерял свои нагреватели с разными жалами, и вот что получилось:
СпойлерСначала про точность сего чуда техники.
Вот что заявлено про измерение индуктивности:
Изображение
Проверил все это дело методом измерения покупных индуктивностей:
Изображение
Вот что вышло:
3,3мкГн - среднее из 5ти 3,78мкГн
4,7мкГн - --------"--------- 4,975мкГн
10мкГн - --------"--------- 10,04мкГн
22мкГн - --------"--------- 22,56мкГн
Также для контроля потыкал еще всяких индуктивностей, там тоже все норм.
Так что показаниям данного прибора можно спокойно верить

Индуктивность самого нагревателя без кабеля у меня 10,2мкГн
с жалом 200-1,6D - 31,5мкГн, 200-0,8D - 38,3мкГн, 200-LI - 28,3мкГн
с левым жалом, которое было в паяльнике 46 мкГн
с жалом от ZD-415 24мкГн
Т.е. все-таки среднее значение (если откинуть левое жало) около 32-34мкГн
Дроссель на Т106-2 получился 29,9мкГн, на Т130-2 24,6мкГн.

_________________
Мои паяльные станции: первая, вторая, фен.


Вернуться наверх
 
Не в сети
 Заголовок сообщения: Re: Индукционная паяльная станция.Копирование агрегата,часть
СообщениеДобавлено: Вт окт 09, 2012 09:17:11 
Вымогатель припоя
Аватар пользователя

Карма: 6
Рейтинг сообщений: 33
Зарегистрирован: Сб сен 24, 2011 11:27:38
Сообщений: 656
Откуда: Сочи
Рейтинг сообщения: 0
До нас уже всё давно придумано, сделано или украдено...

Цифровой модулятор плотности импульсов для регулирования мощности инвертора.
Способы подстройки частоты лабораторного инвертора.
Простой лабораторный инвертор для индукционного нагрева
Простой лабораторный инвертор для индукционного нагрева (часть 2)

_________________
«Если факты противоречат теории, нужно выбрасывать теорию, а не факты». @ А.Ю. Скляров.
--------
Светлой памяти Андрея Юрьевича Склярова.


Вернуться наверх
 
Не в сети
 Заголовок сообщения: Re: Индукционная паяльная станция.Копирование агрегата,часть
СообщениеДобавлено: Вт окт 09, 2012 09:36:25 
Поставщик валерьянки для Кота
Аватар пользователя

Карма: 24
Рейтинг сообщений: 596
Зарегистрирован: Сб окт 10, 2009 10:34:07
Сообщений: 2168
Откуда: Україна, Хорол
Рейтинг сообщения: 0
о, спасибо, почитаем :)

_________________
Мои паяльные станции: первая, вторая, фен.


Вернуться наверх
 
Не в сети
 Заголовок сообщения: Re: Индукционная паяльная станция.Копирование агрегата,часть
СообщениеДобавлено: Сб окт 13, 2012 12:22:01 
Держит паяльник хвостом
Аватар пользователя

Карма: 15
Рейтинг сообщений: 98
Зарегистрирован: Вс авг 05, 2012 12:46:33
Сообщений: 980
Откуда: Сделан в СССР
Рейтинг сообщения: 1
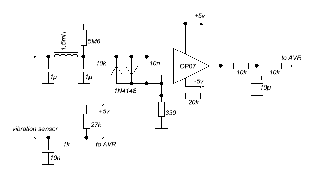
Вообщем запустил я инвертор. Как ни странно, но всё получилось. Пришлось внести поправки в первоначальную схему. Самые существенные- резистор в цепи затвора мосфета должен быть не 100, а 10 Ом. Иначе мосфет не успевает закрываться. И супер быстрый диод SF17 в цепи подпитки не захотел выполнять свои функции (конечно вполне возможно был фейк). Поставил шоттки, и всё пошло на ура. Конденсаторы параллельные катушке паяльника- по ёмкости не очень критичны. От 10н до 15н особой разницы в работе и токе потр. не заметил. И жала также все пошли на ура. Теперь можно браться за управление.
Да ещё, внизу картинки схемка защиты из квик204. И во всех квиках на входе усилителя термопары стоит П фильтр из дросселя 1,5мГ и конденсаторов 1мкФ.


Вложения:
Quick.gif [18.47 KiB]
Скачиваний: 4103
Вернуться наверх
 
Не в сети
 Заголовок сообщения: Re: Индукционная паяльная станция.Копирование агрегата,часть
СообщениеДобавлено: Вс окт 14, 2012 21:48:49 
Держит паяльник хвостом
Аватар пользователя

Карма: 15
Рейтинг сообщений: 98
Зарегистрирован: Вс авг 05, 2012 12:46:33
Сообщений: 980
Откуда: Сделан в СССР
Рейтинг сообщения: 0
Добавим ещё схему входной части от Квик202д. Как фигово сделано на этом форуме, что редактировать свои сообщения нельзя. :( Может стоит перенести обсуждение на какой нибудь другой форум?


Вложения:
Quick inp.gif [5.13 KiB]
Скачиваний: 1983
Вернуться наверх
 
Не в сети
 Заголовок сообщения: Re: Индукционная паяльная станция.Копирование агрегата,часть
СообщениеДобавлено: Пн окт 15, 2012 10:59:08 
Вымогатель припоя
Аватар пользователя

Карма: 6
Рейтинг сообщений: 33
Зарегистрирован: Сб сен 24, 2011 11:27:38
Сообщений: 656
Откуда: Сочи
Рейтинг сообщения: 0
Вопрос - не много ли для 7812 входного напряжения? После моста с кондюками 50В получится... Если мне не изменяет память - макс. вх это 23В для 7815... зачем зря терять энергию, превращая её в тепло на резисторе?
Может лучше использовать раздельно 2 питающих напряжения? +12 и +50 ?
как вариант уменьшить падение напряжения на мосте можно использовать вместо диодов мосфеты (сам не собирал, но схема есть в паялке DSS)

Имхо наглядней для индикации нагрева использовать стрелочный показометр.

//*************
От Меткал индикатор, думаю что внутрях транс, пара диодов и подстроечник.


Вложения:
c94720_metcal_mx-npm_3.jpg [170.75 KiB]
Скачиваний: 1416
c94720_metcal_mx-npm_2.jpg [134.72 KiB]
Скачиваний: 1408
c94720_metcal_mx-npm_1.jpg [167.06 KiB]
Скачиваний: 1436

_________________
«Если факты противоречат теории, нужно выбрасывать теорию, а не факты». @ А.Ю. Скляров.
--------
Светлой памяти Андрея Юрьевича Склярова.
Вернуться наверх
 
Не в сети
 Заголовок сообщения: Re: Индукционная паяльная станция.Копирование агрегата,часть
СообщениеДобавлено: Пн окт 15, 2012 12:28:34 
Держит паяльник хвостом
Аватар пользователя

Карма: 15
Рейтинг сообщений: 98
Зарегистрирован: Вс авг 05, 2012 12:46:33
Сообщений: 980
Откуда: Сделан в СССР
Рейтинг сообщения: 0
Если это по поводу инвертора от Квик- то там нет и близко такого. На входе 7812- около 11в в режиме ожидания (закон Ома и резистор 10к) и 15в в работе. На выходе- 10 и 12в соответственно. Потери на 10к резисторе около 0,2Вт,- жуть. :)


Вернуться наверх
 
Не в сети
 Заголовок сообщения: Re: Индукционная паяльная станция.Копирование агрегата,часть
СообщениеДобавлено: Пн окт 15, 2012 13:01:42 
Вымогатель припоя
Аватар пользователя

Карма: 6
Рейтинг сообщений: 33
Зарегистрирован: Сб сен 24, 2011 11:27:38
Сообщений: 656
Откуда: Сочи
Рейтинг сообщения: 0
Vseryj писал(а):
Если это по поводу инвертора от Квик- то там нет и близко такого. На входе 7812- около 11в в режиме ожидания (закон Ома и резистор 10к) и 15в в работе. На выходе- 10 и 12в соответственно. Потери на 10к резисторе около 0,2Вт,- жуть. :)


Привычка с радио-кружка... учили "почти в притык" подбирать параметры +10% накидывать.

_________________
«Если факты противоречат теории, нужно выбрасывать теорию, а не факты». @ А.Ю. Скляров.
--------
Светлой памяти Андрея Юрьевича Склярова.


Вернуться наверх
 
Не в сети
 Заголовок сообщения: Re: Индукционная паяльная станция.Копирование агрегата,часть
СообщениеДобавлено: Пн окт 15, 2012 17:39:41 
Поставщик валерьянки для Кота
Аватар пользователя

Карма: 24
Рейтинг сообщений: 596
Зарегистрирован: Сб окт 10, 2009 10:34:07
Сообщений: 2168
Откуда: Україна, Хорол
Рейтинг сообщения: 0
Vseryj писал(а):
Может стоит перенести обсуждение на какой нибудь другой форум?
Не нужно в другой, а вот почему правка не доступна это действительно не понятно.
Хорошо что все страхи про резонанс, а вернее его отсутствие, с разными жалами не сбылись :)
Не совсем понял зачем сделана подпитка 7812 от дросселя, если и так хватает.
Нагревом управлять пробовали? Как паяльник себя ведет в плане инерции?
Обязательно ли питание 48-50В, или если не гнаться за максимальной мощностью, то можно и 36-42В ограничится?

_________________
Мои паяльные станции: первая, вторая, фен.


Вернуться наверх
 
Не в сети
 Заголовок сообщения: Re: Индукционная паяльная станция.Копирование агрегата,часть
СообщениеДобавлено: Пн окт 15, 2012 19:24:27 
Держит паяльник хвостом
Аватар пользователя

Карма: 15
Рейтинг сообщений: 98
Зарегистрирован: Вс авг 05, 2012 12:46:33
Сообщений: 980
Откуда: Сделан в СССР
Рейтинг сообщения: 0
Так хватает только на питание микросхемы. В работе потребление от 12в заметно возрастает.
Пока только включал-выключал батарейкой. У меня пока запитан от сов. пром. 63Вт трансформатора. Выпрямленное на кондёре- 55в в простое, 48в в работе. Самое интересное что ток потребления около 1А, но до 400 градусов паяльник греется за 20-25сек. Можно ещё поднять мощность уменьшением витков на 130 дросселе. Шнур на паяльнике переделал. На индуктор поставил сечением 0.35мм в экране, длинной 1м. Всё запихал в мягкую жаростойкую кремн.орг. трубку. Про вибро датчик так-же не забыл.
p.s. Замерил ещё раз ток. Он 1А только вначале и плавно нарастает до 2А и более.


Вложения:
P1.JPG [184.38 KiB]
Скачиваний: 1739
Вернуться наверх
 
Не в сети
 Заголовок сообщения: Re: Индукционная паяльная станция.Копирование агрегата,часть
СообщениеДобавлено: Вт окт 16, 2012 12:04:09 
Поставщик валерьянки для Кота
Аватар пользователя

Карма: 24
Рейтинг сообщений: 596
Зарегистрирован: Сб окт 10, 2009 10:34:07
Сообщений: 2168
Откуда: Україна, Хорол
Рейтинг сообщения: 0
Vseryj писал(а):
В работе потребление от 12в заметно возрастает.

Понятно, значит сделаю на L4971D, как и думал сначала.
Vseryj писал(а):
Шнур на паяльнике переделал. На индуктор поставил сечением 0.35мм в экране, длинной 1м. Всё запихал в мягкую жаростойкую кремн.орг. трубку.

Я тоже в такой трубке шнур сделал, только на индуктор кабель взял мягкий коаксиал 50 Ом. Или можно обойтись обычным экранированным?

_________________
Мои паяльные станции: первая, вторая, фен.


Вернуться наверх
 
Не в сети
 Заголовок сообщения: Re: Индукционная паяльная станция.Копирование агрегата,часть
СообщениеДобавлено: Вт окт 16, 2012 12:49:00 
Держит паяльник хвостом
Аватар пользователя

Карма: 15
Рейтинг сообщений: 98
Зарегистрирован: Вс авг 05, 2012 12:46:33
Сообщений: 980
Откуда: Сделан в СССР
Рейтинг сообщения: 0
Victor_P.
Я поставил простой экранированный. Обычный советский с плетённым экраном. Нашёл и тонкий 50 Омный многожильный каоксиал, но мне он показался излишне упругим.
А зачем делать на L4971D? Квик реализация прекрасно работает. По сути получается тот-же обратноход. Каждый виток вторички даёт примерно 2,5в
Попробовал уменьшить витки на 130 дросселе до 15. Выход на ток в 2А происходит заметно быстрей. В управляемом нагреве(прерывистом)- так будет лучше.
Радиатор что у меня на картинке (50Х65Х12мм)- даже избыточен. Всё кроме паяльника холодное, ничего не греется.


Вернуться наверх
 
Не в сети
 Заголовок сообщения: Re: Индукционная паяльная станция.Копирование агрегата,часть
СообщениеДобавлено: Ср окт 17, 2012 15:20:49 
Поставщик валерьянки для Кота
Аватар пользователя

Карма: 24
Рейтинг сообщений: 596
Зарегистрирован: Сб окт 10, 2009 10:34:07
Сообщений: 2168
Откуда: Україна, Хорол
Рейтинг сообщения: 0
Цитата:
А зачем делать на L4971D? Квик реализация прекрасно работает.
Как-то не очень я КРЕНки люблю просто :) Хотя может какой-нибудь LDO стабилизатор и поставлю.
Цитата:
Попробовал уменьшить витки на 130 дросселе до 15
, т.е. уменьшили индуктивность в 10 раз, с 24 до 2.4мкГн? И это никак не повлияло на работу кроме как на скорость нарастания тока в контуре? А как-же 1 виток на этом дросселе для аварийного отключения? Тоже ведь пересчитать наверно потом этот кусок схемы нужно, или нет?

Радует что ключ не греется.

_________________
Мои паяльные станции: первая, вторая, фен.


Вернуться наверх
 
Не в сети
 Заголовок сообщения: Re: Индукционная паяльная станция.Копирование агрегата,часть
СообщениеДобавлено: Ср окт 17, 2012 19:18:50 
Держит паяльник хвостом
Аватар пользователя

Карма: 15
Рейтинг сообщений: 98
Зарегистрирован: Вс авг 05, 2012 12:46:33
Сообщений: 980
Откуда: Сделан в СССР
Рейтинг сообщения: 0
До 45 витков. Опечатался малёха. :oops:
В нормальной работе напряжение на кондёре этого аппендикса- 2-3в (изменяется вместе с нарастанием мощности). Значит отсечку и надо делать по 5в как и в 204 Квике.


Вернуться наверх
 
Показать сообщения за:  Сортировать по:  Вернуться наверх
Начать новую тему Ответить на тему  [ Сообщений: 412 ]    , , , 4, , , ...  

Часовой пояс: UTC + 3 часа


Кто сейчас на форуме

Сейчас этот форум просматривают: нет зарегистрированных пользователей и гости: 60


Вы не можете начинать темы
Вы не можете отвечать на сообщения
Вы не можете редактировать свои сообщения
Вы не можете удалять свои сообщения
Вы не можете добавлять вложения

Найти:
Перейти:  


Powered by phpBB © 2000, 2002, 2005, 2007 phpBB Group
Русская поддержка phpBB
Extended by Karma MOD © 2007—2012 m157y
Extended by Topic Tags MOD © 2012 m157y