Например TDA7294

Форум РадиоКот • Просмотр темы - Индукционная паяльная станция.Копирование агрегата,часть №2.
Форум РадиоКот
Здесь можно немножко помяукать :)

Текущее время: Ср ноя 26, 2025 19:41:11

Часовой пояс: UTC + 3 часа


ПРЯМО СЕЙЧАС:



Начать новую тему Ответить на тему  [ Сообщений: 412 ]    , , , , 5, , , ...  
Автор Сообщение
Не в сети
 Заголовок сообщения: Re: Индукционная паяльная станция.Копирование агрегата,часть
СообщениеДобавлено: Пн окт 22, 2012 16:46:24 
Вымогатель припоя
Аватар пользователя

Карма: 6
Рейтинг сообщений: 33
Зарегистрирован: Сб сен 24, 2011 11:27:38
Сообщений: 656
Откуда: Сочи
Рейтинг сообщения: 0
Вы не одиноки в создании открытой копии/клона индукционки, товарищ из eevblog сделал свою версию клона известного бренда JBC
СпойлерИзображение


Ветка форума про китайский аналог за 259$ (цена станции 380$)

Я же пока останусь при Меткале, коплю потихоньку и хочу разом (если получиться) купить набор жал для работы с смд (soic-8, soc-23, 401-1206), так же нужны квадратные жала для выпаивания "мультиков", скалеров и прочей 4х сторонней лабуды (пинцетом не всегда удобно всё-таки)..., денег нужно... эх - решу вопрос с осциллом, там видно будет... Собрать себе 2й Меткал - азартная идея, уже месяц будоражит мне мозг... нужен для начал LC-метр и осцилл... ах.. да... мозг надо еще поискать и терпение :solder:

_________________
«Если факты противоречат теории, нужно выбрасывать теорию, а не факты». @ А.Ю. Скляров.
--------
Светлой памяти Андрея Юрьевича Склярова.


Вернуться наверх
 
Не в сети
 Заголовок сообщения: Re: Индукционная паяльная станция.Копирование агрегата,часть
СообщениеДобавлено: Вт окт 23, 2012 12:05:55 
Держит паяльник хвостом
Аватар пользователя

Карма: 15
Рейтинг сообщений: 98
Зарегистрирован: Вс авг 05, 2012 12:46:33
Сообщений: 980
Откуда: Сделан в СССР
Рейтинг сообщения: 0
Цитата:
Вы не одиноки в создании открытой копии/клона индукционки

Не совсем так. Из Квика меня интересовал только паяльник и преобразователь для его работы. Копировать убогую китайскую функциональность никакого смысла нет.


Вернуться наверх
 
Не в сети
 Заголовок сообщения: Re: Индукционная паяльная станция.Копирование агрегата,часть
СообщениеДобавлено: Вт окт 30, 2012 16:54:24 
Поставщик валерьянки для Кота
Аватар пользователя

Карма: 24
Рейтинг сообщений: 596
Зарегистрирован: Сб окт 10, 2009 10:34:07
Сообщений: 2168
Откуда: Україна, Хорол
Рейтинг сообщения: 0
Vseryj писал(а):
Я поставил простой экранированный. Обычный советский с плетённым экраном. Нашёл и тонкий 50 Омный многожильный каоксиал, но мне он показался излишне упругим.
Я вот тоже поигрался с проводами, сначала попробовал буржуйский 50 Омник в белой изоляции с центральным многожильным проводом (1), он довольно мягкий но в качестве кабеля паяльника жестковат. Потом нашел севетский, он тоньше и с одножильным центральным проводом (2), вынул из него центральныю жилу и в оплетку вставил МГТФ 0,35мм2, потом запаковал все это дело в термоусадку и получился такой вот гибрид (3), он очень мягкий, но какое у него волновое сопротивление ХЗ.
СпойлерИзображение

_________________
Мои паяльные станции: первая, вторая, фен.


Вернуться наверх
 
Не в сети
 Заголовок сообщения: Re: Индукционная паяльная станция.Копирование агрегата,часть
СообщениеДобавлено: Ср окт 31, 2012 01:15:03 
Держит паяльник хвостом
Аватар пользователя

Карма: 15
Рейтинг сообщений: 98
Зарегистрирован: Вс авг 05, 2012 12:46:33
Сообщений: 980
Откуда: Сделан в СССР
Рейтинг сообщения: 0
Цитата:
вынул из него центральныю жилу и в оплетку вставил МГТФ 0,35мм2, потом запаковал все это дело в термоусадку и получился такой вот гибрид

А зачем ещё в термоусадку? Я так и всунул в трубку с голой оплёткой, и ещё 4 тонких проводка ("+" термопары, вибродатчик, их общая земля, заземление). Наружный диаметр шнура получился 5мм и мягче люкеевского.


Вернуться наверх
 
Эиком - электронные компоненты и радиодетали
Не в сети
 Заголовок сообщения: Re: Индукционная паяльная станция.Копирование агрегата,часть
СообщениеДобавлено: Чт ноя 01, 2012 10:13:55 
Поставщик валерьянки для Кота
Аватар пользователя

Карма: 24
Рейтинг сообщений: 596
Зарегистрирован: Сб окт 10, 2009 10:34:07
Сообщений: 2168
Откуда: Україна, Хорол
Рейтинг сообщения: 0
В термоусадку чтоб медь не окислялась (ну т.е. это я так думаю что она там окисляться не будет :) ), и кроме того у меня там 2 экранированных провода (2й тоже в термоусадке) так что термоусадка еще и как изоляция чтоб их экраны не касались (хоть и оба на "земле"). Я вибродатчик не буду ставить, меня вполне устраивает мой программный алгоритм определения паяния, а вот ради эксперимента планирую туда поставить AD597 и таким образом выходит: нагреватель - 2 провода (1 экранированный), +12В, выход и его "земля" (она же земля питания AD597) - 2 провода (1 экранированный), корпус паяльника.

_________________
Мои паяльные станции: первая, вторая, фен.


Вернуться наверх
 
Не в сети
 Заголовок сообщения: Re: Индукционная паяльная станция.Копирование агрегата,часть
СообщениеДобавлено: Вт ноя 13, 2012 12:13:56 
Поставщик валерьянки для Кота
Аватар пользователя

Карма: 24
Рейтинг сообщений: 596
Зарегистрирован: Сб окт 10, 2009 10:34:07
Сообщений: 2168
Откуда: Україна, Хорол
Рейтинг сообщения: 0
Паяльник такой получился:
СпойлерИзображение


Вложения:
IMG_20121106_202733.jpg [228 KiB]
Скачиваний: 5285

_________________
Мои паяльные станции: первая, вторая, фен.
Вернуться наверх
 
Не в сети
 Заголовок сообщения: Re: Индукционная паяльная станция.Копирование агрегата,часть
СообщениеДобавлено: Вс ноя 18, 2012 21:59:47 
Вымогатель припоя
Аватар пользователя

Карма: 6
Рейтинг сообщений: 33
Зарегистрирован: Сб сен 24, 2011 11:27:38
Сообщений: 656
Откуда: Сочи
Рейтинг сообщения: 0
Красиво однако.

_________________
«Если факты противоречат теории, нужно выбрасывать теорию, а не факты». @ А.Ю. Скляров.
--------
Светлой памяти Андрея Юрьевича Склярова.


Вернуться наверх
 
Не в сети
 Заголовок сообщения: Re: Индукционная паяльная станция.Копирование агрегата,часть
СообщениеДобавлено: Вт ноя 20, 2012 02:22:46 
Первый раз сказал Мяу!
Аватар пользователя

Зарегистрирован: Пт дек 03, 2010 18:29:06
Сообщений: 28
Рейтинг сообщения: 0
Victor_P. писал(а):

А вы индуктор уже собрали?


Вернуться наверх
 
Не в сети
 Заголовок сообщения: Re: Индукционная паяльная станция.Копирование агрегата,часть
СообщениеДобавлено: Вт ноя 20, 2012 10:02:08 
Поставщик валерьянки для Кота
Аватар пользователя

Карма: 24
Рейтинг сообщений: 596
Зарегистрирован: Сб окт 10, 2009 10:34:07
Сообщений: 2168
Откуда: Україна, Хорол
Рейтинг сообщения: 0
Нет, все детали есть, но к сборке еще не приступал. Мне пока достаточно того что Vseryj сказал что оно работает. Т.е. для экспериментов уже собирать смысла нету, а с финальной схемой и с пониманием того, что я хочу от законченной конструкциии я пока не определился, как и с корпусом, в который все это уместить. Пока в голове крутится задумка сделать ПС на 2 типа паяльника (индукционный и обычный) и фен, с таким индикатором и в корпусе KRADEX Z2A или GAINTA G768 на MEGA325 или 645. Но это все только идеи и мечты, которые до воплощения могут и не дойти никогда.

_________________
Мои паяльные станции: первая, вторая, фен.


Вернуться наверх
 
Не в сети
 Заголовок сообщения: Re: Индукционная паяльная станция.Копирование агрегата,часть
СообщениеДобавлено: Ср ноя 21, 2012 22:32:00 
Держит паяльник хвостом
Аватар пользователя

Карма: 15
Рейтинг сообщений: 98
Зарегистрирован: Вс авг 05, 2012 12:46:33
Сообщений: 980
Откуда: Сделан в СССР
Рейтинг сообщения: 0
Цитата:
Victor_P.

Я то-же думаю собрать в KRADEX Z2AW. По цене (1,16 €) конкурентов точно нет, и делать что-то более компактное в ущерб удобству так-же не хочу. Дисплей думаю применить 2Х16 большого размера (122x44mm) и Мегу328.


Вернуться наверх
 
Не в сети
 Заголовок сообщения: Re: Индукционная паяльная станция.Копирование агрегата,часть
СообщениеДобавлено: Сб ноя 24, 2012 13:38:20 
Поставщик валерьянки для Кота
Аватар пользователя

Карма: 24
Рейтинг сообщений: 596
Зарегистрирован: Сб окт 10, 2009 10:34:07
Сообщений: 2168
Откуда: Україна, Хорол
Рейтинг сообщения: 0
Я его не из-за цены выбрал, просто он наиболее подходящий под мой индикатор, а так я б поменьше корпус использовал. Кстати, GAINTA G768 по размерам почти такой-же, но сделан более качественно и с ABS пластика, правда он и дороже почти в 3 раза.
Индикатор от китайцев приехал:
СпойлерИзображение

Осталось разобраться с БП и можна начинать сборку.

Vseryj, а 2Х16 размера 122x44mm не великоват будет? Все-таки он не рассчитан чтоб на него почти в упор смотрели. Разве что негативный с желтыми или зелеными симовалами, тогда он по идее красиво смотрется будет.

P.S. Стала доступна правка в теме.

_________________
Мои паяльные станции: первая, вторая, фен.


Вернуться наверх
 
Не в сети
 Заголовок сообщения: Re: Индукционная паяльная станция.Копирование агрегата,часть
СообщениеДобавлено: Сб ноя 24, 2012 19:56:15 
Держит паяльник хвостом
Аватар пользователя

Карма: 15
Рейтинг сообщений: 98
Зарегистрирован: Вс авг 05, 2012 12:46:33
Сообщений: 980
Откуда: Сделан в СССР
Рейтинг сообщения: 0
Наоборот, крупные символы очень комфортно смотрятся. Мне больше по душе чёрно-белые (http://www.artronic.pl/o_produkcie.php?id=587). Есть у меня и негативный, и позитивный. Посмотрю какой лучше смотреться будет. Позитивный ранее уже применял, результатом более чем доволен. Взял ещё для Z2AW красную панель, посмотреть как через неё индикатор смотреться будет.
GAINTA G768- мне не доступен. На их сайте- заказ от 40шт * € 7,87. Я массовое производство не планирую. :)


Вернуться наверх
 
Не в сети
 Заголовок сообщения: Re: Индукционная паяльная станция.Копирование агрегата,часть
СообщениеДобавлено: Сб ноя 24, 2012 20:52:05 
Поставщик валерьянки для Кота
Аватар пользователя

Карма: 24
Рейтинг сообщений: 596
Зарегистрирован: Сб окт 10, 2009 10:34:07
Сообщений: 2168
Откуда: Україна, Хорол
Рейтинг сообщения: 0
Vseryj писал(а):
Я массовое производство не планирую. :)
:)
Вот тут поштучно продают за те же деньги. У них в списке сужб доставки есть Укрпочта, так что по-идее в любую страну могут выслать. В любом случае можна спросить.

UPD:
Примерно прикинул размещение компонентов на передней панели корпуса:
СпойлерИзображение
Вродь более-менее нормально, но сам корпус ну очень большой, не нравится мне, и пришла ко мне мысля (довольно таки бредовая :), но засела глубоко), а не сделать ли мне с него вот такой: http://radiokot.ru/forum/download/file.php?mode=view&id=127676

_________________
Мои паяльные станции: первая, вторая, фен.


Вернуться наверх
 
Не в сети
 Заголовок сообщения: Re: Индукционная паяльная станция.Копирование агрегата,часть
СообщениеДобавлено: Вт дек 04, 2012 22:37:02 
Держит паяльник хвостом
Аватар пользователя

Карма: 15
Рейтинг сообщений: 98
Зарегистрирован: Вс авг 05, 2012 12:46:33
Сообщений: 980
Откуда: Сделан в СССР
Рейтинг сообщения: 0
Теперь и я ужаснулся от корпуса. :) Больно громоздкий и невзрачный. В БП компьютера и то наверно лучше получится (Обтянуть карбон-текстурным винилом и сделать переднюю панель. Плюс не надо мудрить с экранировкой).
А если делать в KRADEX-е, то минимум прийдётся делать переднюю панель наклонной, или весь корпус по длине обрезать.


Вернуться наверх
 
Не в сети
 Заголовок сообщения: Re: Индукционная паяльная станция.Копирование агрегата,часть
СообщениеДобавлено: Вт дек 04, 2012 23:08:26 
Поставщик валерьянки для Кота
Аватар пользователя

Карма: 24
Рейтинг сообщений: 596
Зарегистрирован: Сб окт 10, 2009 10:34:07
Сообщений: 2168
Откуда: Україна, Хорол
Рейтинг сообщения: 0
И, блин, что самое обидное, что такой уродливый корпус нужен чтоб влез индикатор, который как раз выбирался для дизайна. Замкнутый круг какой-то. Вся электроника влезет в 2 раза меньший. Я наверное таки насилием над данным корпусом займусь, не выйдет ничего хорошего - выброшу, но в таком виде в нем ничего делать не буду.

_________________
Мои паяльные станции: первая, вторая, фен.


Вернуться наверх
 
Не в сети
 Заголовок сообщения: Re: Индукционная паяльная станция.Копирование агрегата,часть
СообщениеДобавлено: Ср дек 05, 2012 04:58:23 
Открыл глаза

Зарегистрирован: Вс фев 21, 2010 13:57:44
Сообщений: 57
Откуда: Москва
Рейтинг сообщения: 0
А у меня валяется MX-500P. Вот только нет паяльника. И жала тоже нету........ :(


Вернуться наверх
 
Не в сети
 Заголовок сообщения: Re: Индукционная паяльная станция.Копирование агрегата,часть
СообщениеДобавлено: Пт дек 07, 2012 02:33:48 
Открыл глаза

Зарегистрирован: Ср ноя 02, 2011 01:10:11
Сообщений: 48
Откуда: Украина
Рейтинг сообщения: 0
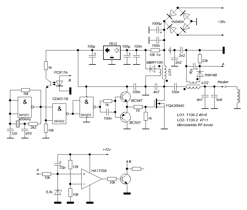
А это полная схема ?
download/file.php?id=122583
Т.е. можно повторять?
Немного не понял, заказывать паяльник от квик 203, в нем есть датчик вибрации и куда он подключается?


Вернуться наверх
 
Не в сети
 Заголовок сообщения: Re: Индукционная паяльная станция.Копирование агрегата,часть
СообщениеДобавлено: Пт дек 07, 2012 11:55:58 
Вымогатель припоя
Аватар пользователя

Карма: 6
Рейтинг сообщений: 33
Зарегистрирован: Сб сен 24, 2011 11:27:38
Сообщений: 656
Откуда: Сочи
Рейтинг сообщения: 0
sanderman писал(а):
А у меня валяется MX-500P. Вот только нет паяльника. И жала тоже нету........ :(


Новый паяльник чуть более 100$ (бу по 5 44 баксов)а, жала от 8$
Если у MX-500P в номере модели 21 - то это на 220В, если 11 - то на 110В, нужно разбирать (ищите отвёртку TOR-15 (звезда с дырко) длиной не менее 8 см) и перемычки 2 выпаивать, одну ставить. Можно и без отвёртки.. битами.. но нужна "хитрость".

Паяльник лучше взять новый, потому-что с БУ, будут проблемы с кабелем.. это отдельный гемор.. я бы сказал слабое место

_________________
«Если факты противоречат теории, нужно выбрасывать теорию, а не факты». @ А.Ю. Скляров.
--------
Светлой памяти Андрея Юрьевича Склярова.


Вернуться наверх
 
Не в сети
 Заголовок сообщения: Re: Индукционная паяльная станция.Копирование агрегата,часть
СообщениеДобавлено: Сб дек 08, 2012 03:19:24 
Открыл глаза

Зарегистрирован: Ср ноя 02, 2011 01:10:11
Сообщений: 48
Откуда: Украина
Рейтинг сообщения: 0
Что думаете о этом клоне?
Quick203H


Вернуться наверх
 
Не в сети
 Заголовок сообщения: Re: Индукционная паяльная станция.Копирование агрегата,часть
СообщениеДобавлено: Сб дек 08, 2012 11:26:44 
Держит паяльник хвостом
Аватар пользователя

Карма: 15
Рейтинг сообщений: 98
Зарегистрирован: Вс авг 05, 2012 12:46:33
Сообщений: 980
Откуда: Сделан в СССР
Рейтинг сообщения: 0
Думаем что вес (270гр) указан не правильно. :)
А так, <88$ вместе с пересылкой (Registered Air China Parcel)- цена хорошая.


Вернуться наверх
 
Показать сообщения за:  Сортировать по:  Вернуться наверх
Начать новую тему Ответить на тему  [ Сообщений: 412 ]    , , , , 5, , , ...  

Часовой пояс: UTC + 3 часа


Кто сейчас на форуме

Сейчас этот форум просматривают: Google [Bot] и гости: 35


Вы не можете начинать темы
Вы не можете отвечать на сообщения
Вы не можете редактировать свои сообщения
Вы не можете удалять свои сообщения
Вы не можете добавлять вложения

Найти:
Перейти:  


Powered by phpBB © 2000, 2002, 2005, 2007 phpBB Group
Русская поддержка phpBB
Extended by Karma MOD © 2007—2012 m157y
Extended by Topic Tags MOD © 2012 m157y