Например TDA7294

Форум РадиоКот • Просмотр темы - Спектр частот АМ , ЧМ и SSB модуляции.
Форум РадиоКот
Здесь можно немножко помяукать :)

Текущее время: Вс фев 08, 2026 22:21:03

Часовой пояс: UTC + 3 часа


ПРЯМО СЕЙЧАС:



Начать новую тему Ответить на тему  [ Сообщений: 202 ]     ... , , , 9, ,  
Автор Сообщение
Не в сети
 Заголовок сообщения: Re: Спектр частот АМ , ЧМ и SSB модуляции.
СообщениеДобавлено: Чт сен 12, 2013 22:33:24 
Прорезались зубы
Аватар пользователя

Зарегистрирован: Вс апр 17, 2011 21:38:10
Сообщений: 244
Рейтинг сообщения: 0
Благодарю за оперативный ответ, мистер Кот!
PS так и что это получается, при фазовой модуляции можно приблизить скорость передачи бит к периоду несущей??


Вернуться наверх
 
Не в сети
 Заголовок сообщения: Re: Спектр частот АМ , ЧМ и SSB модуляции.
СообщениеДобавлено: Пт сен 13, 2013 04:27:46 
Друг Кота
Аватар пользователя

Карма: 139
Рейтинг сообщений: 2954
Зарегистрирован: Чт янв 10, 2008 22:01:02
Сообщений: 24817
Откуда: Московская область, Фрязино
Рейтинг сообщения: 0
Protobear писал(а):
...так и что это получается, при фазовой модуляции...

Можно даже быстрее периода несущей. Нет никаких принципиальных ограничений, кроме полосы частот занимаемых спектром полученного сигнала в смысле ее практической реализации во всем канале передачи-приема. Чем больше полоса модулирующего сигнала, тем больше получится и полоса ФМ-сигнала.


Вернуться наверх
 
Не в сети
 Заголовок сообщения: Re: Спектр частот АМ , ЧМ и SSB модуляции.
СообщениеДобавлено: Вс сен 15, 2013 02:18:33 
Прорезались зубы
Аватар пользователя

Зарегистрирован: Вс апр 17, 2011 21:38:10
Сообщений: 244
Рейтинг сообщения: 0
А как приемник понимает, где начало фазы принимаемого сигнала, чтобы корректно отследить сдвиг по сравнению с опорным?
(ведь передача может пойти в любой момент колебания опорного сигнала)


Вернуться наверх
 
Не в сети
 Заголовок сообщения: Re: Спектр частот АМ , ЧМ и SSB модуляции.
СообщениеДобавлено: Вс сен 15, 2013 09:35:53 
Друг Кота
Аватар пользователя

Карма: 64
Рейтинг сообщений: 1102
Зарегистрирован: Ср ноя 17, 2010 23:10:55
Сообщений: 5837
Откуда: Ижевск LO66NU
Рейтинг сообщения: 1
По радио в подавляющем большинстве случаев передается асинхронный протокол. Упорядочение происходит за счет синхробайтов. Опорный сигнал формируется в детекторе посредством захвата несущей системой ФАПЧ. При передаче цифры используются более продвинутые методы модуляции.

_________________
В начале жизнь мучает вопросами, в конце - ответами...


Вернуться наверх
 
Эиком - электронные компоненты и радиодетали
Не в сети
 Заголовок сообщения: Re: Спектр частот АМ , ЧМ и SSB модуляции.
СообщениеДобавлено: Вс сен 15, 2013 09:51:36 
Прорезались зубы
Аватар пользователя

Зарегистрирован: Вс апр 17, 2011 21:38:10
Сообщений: 244
Рейтинг сообщения: 0
svic писал(а):
По радио - ФАПЧ

Т.е. получается, что ФАПЧ используют как фазовый детектор?(ну вернее написано что он и так содерждит в себе фазовый детектор) а его ошибка обратной связи интерпретируется как количественная величина несущая информацию?


Вернуться наверх
 
Не в сети
 Заголовок сообщения: Re: Спектр частот АМ , ЧМ и SSB модуляции.
СообщениеДобавлено: Вс сен 15, 2013 10:57:52 
Друг Кота
Аватар пользователя

Карма: 64
Рейтинг сообщений: 1102
Зарегистрирован: Ср ноя 17, 2010 23:10:55
Сообщений: 5837
Откуда: Ижевск LO66NU
Рейтинг сообщения: 1
Да, для ЧМ/ФМ вобщем-то самый оптимальный метод, но бывают и комбинации.

_________________
В начале жизнь мучает вопросами, в конце - ответами...


Вернуться наверх
 
Не в сети
 Заголовок сообщения: Re: Спектр частот АМ , ЧМ и SSB модуляции.
СообщениеДобавлено: Вс сен 15, 2013 11:22:11 
Прорезались зубы
Аватар пользователя

Зарегистрирован: Вс апр 17, 2011 21:38:10
Сообщений: 244
Рейтинг сообщения: 0
Благодарю, сейчас скачал Хорвиц, Хилл"Искусство схемотехники", надеюсь, что вправлю свой тупой(сферический) мозг.


Вернуться наверх
 
Не в сети
 Заголовок сообщения: Re: Спектр частот АМ , ЧМ и SSB модуляции.
СообщениеДобавлено: Пн сен 16, 2013 21:17:32 
Прорезались зубы
Аватар пользователя

Зарегистрирован: Вс апр 17, 2011 21:38:10
Сообщений: 244
Рейтинг сообщения: 0
Уважаемые, а как выглядит типичная схема сдвига фазы на определенный угол?
PS А то лезут в голову всякие схемы, хотелось бы не наломать диодов. Вот скажите, сдвиг действительно происходит как на картинках. так, что период от нуля смещается или все таки он может сместится когда угодно? т.е. если у меня будет 2 транзистора разной проводимости, то будет у меня бинарная PSK и я могу когда угодно сдвинуть микроконтроллером, это нормально?
И имеет ли смысл менять фазу перед усилителем ВЧ, находящимся в режиме отсечки полупериода?


Вернуться наверх
 
Не в сети
 Заголовок сообщения: Re: Спектр частот АМ , ЧМ и SSB модуляции.
СообщениеДобавлено: Вт сен 17, 2013 09:35:05 
Друг Кота
Аватар пользователя

Карма: 67
Рейтинг сообщений: 1071
Зарегистрирован: Чт сен 18, 2008 12:27:21
Сообщений: 20044
Откуда: Столица Мира Санкт-Петербург
Рейтинг сообщения: 1
Медали: 1
Получил миской по аватаре (1)
Protobear писал(а):
Уважаемые, а как выглядит типичная схема сдвига фазы на определенный угол?

RC-цепочка.

_________________
[ Всё дело не столько в вашей глупости, сколько в моей гениальности ] [ Правильно заданный вопрос содержит в себе половину ответа ]


Вернуться наверх
 
Не в сети
 Заголовок сообщения: Re: Спектр частот АМ , ЧМ и SSB модуляции.
СообщениеДобавлено: Вт сен 17, 2013 12:48:55 
Прорезались зубы
Аватар пользователя

Зарегистрирован: Вс апр 17, 2011 21:38:10
Сообщений: 244
Рейтинг сообщения: 0
Gudd-Head писал(а):
RC цепочка.

В точку!


Вернуться наверх
 
Не в сети
 Заголовок сообщения: Re: Спектр частот АМ , ЧМ и SSB модуляции.
СообщениеДобавлено: Ср сен 18, 2013 15:31:57 
Прорезались зубы
Аватар пользователя

Зарегистрирован: Вс апр 17, 2011 21:38:10
Сообщений: 244
Рейтинг сообщения: 0
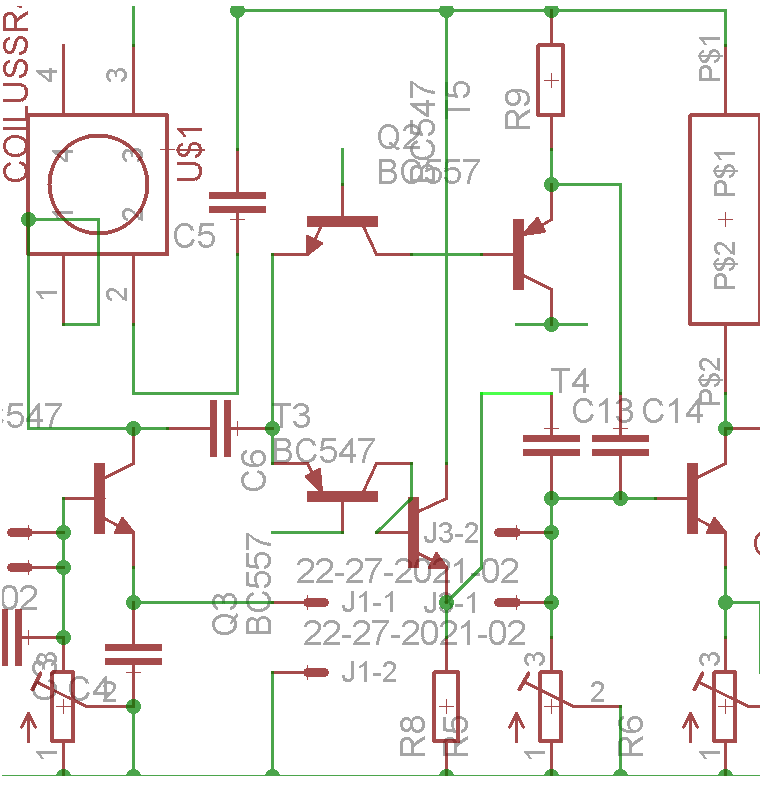
Будет ли работать вот такая схема сдвига фазы на 180°?
Слева сигнал выходит с генератора и поступает на эмиттеры управляющей комплиментарной пары транзисторов, которые в свою очередь пускают частоту на повторители реализованные на транзисторах разной проводимости.


Вложения:
схема.png [40.54 KiB]
Скачиваний: 459
Вернуться наверх
 
Не в сети
 Заголовок сообщения: Re: Спектр частот АМ , ЧМ и SSB модуляции.
СообщениеДобавлено: Ср сен 18, 2013 15:38:51 
Сверлит текстолит когтями
Аватар пользователя

Карма: 22
Рейтинг сообщений: 110
Зарегистрирован: Вс сен 25, 2005 10:07:31
Сообщений: 1219
Откуда: Россия.
Рейтинг сообщения: 0
Protobear писал(а):
схема сдвига фазы на 180°?
Зачем двигать на 180° ?
Схема сдвига на 180°, это просто каскад по схеме с общим эмиттером.

Изображение

А для цифровых можно применить логический элемент "сложение по модулю два" а то и просто обычный инвертор.
Если взять например К561ЛП5. На один вход подавать цифровой сигнал, а на другой управляющий ноль или единицу, то на выходе получим сдвиг или ноль градусов или 180°, т.е. в зависимости от управляющего сигнала.


Вложения:
1.JPG [8.18 KiB]
Скачиваний: 1102
Вернуться наверх
 
Не в сети
 Заголовок сообщения: Re: Спектр частот АМ , ЧМ и SSB модуляции.
СообщениеДобавлено: Ср сен 18, 2013 15:55:12 
Прорезались зубы
Аватар пользователя

Зарегистрирован: Вс апр 17, 2011 21:38:10
Сообщений: 244
Рейтинг сообщения: 0
Это передатчика схема, и он должен аналоговый сигнал генератора сдвигать по фазе, я сомневаюсь что цифровые схемы помогут сдвинуть аналоговый сигнал с тем, чтобы подать его на вход усилителя и далее в антенну. А что схема эмиттерного повторителя не сдвинет на транзисторах разной проводимости? Помоему должна.
а на 180 наверно действительно не надо сдвигать, лучше на 90, виднее будет)


Вернуться наверх
 
Не в сети
 Заголовок сообщения: Re: Спектр частот АМ , ЧМ и SSB модуляции.
СообщениеДобавлено: Ср сен 18, 2013 16:20:55 
Сверлит текстолит когтями
Аватар пользователя

Карма: 22
Рейтинг сообщений: 110
Зарегистрирован: Вс сен 25, 2005 10:07:31
Сообщений: 1219
Откуда: Россия.
Рейтинг сообщения: 0
Простейший модулятор на 180 градусов так выглядит.

Изображение

В зависимости от управляющего сигнала, входной аналоговый сигнал будет менять фазу на 180 градусов.
Protobear писал(а):
а на 180 наверно действительно не надо сдвигать, лучше на 90, виднее будет)

http://www.radiomaster.net/load/4-45/index.html

Изображение

Или вот уже давали.
http://rfanat.ru/s3/rzn-184.html

Изображение

Сразу повернуть можно только на единицы градусов. Для увеличения требуется применение умножителей частоты.
Здесь про это написано.
http://rfanat.ru/s3/rzn-184.html


Вложения:
1.JPG [12.28 KiB]
Скачиваний: 1485
Вернуться наверх
 
Не в сети
 Заголовок сообщения: Re: Спектр частот АМ , ЧМ и SSB модуляции.
СообщениеДобавлено: Чт сен 19, 2013 14:08:12 
Прорезались зубы
Аватар пользователя

Зарегистрирован: Вс апр 17, 2011 21:38:10
Сообщений: 244
Рейтинг сообщения: 0
А я правильно делаю что ставлю вместо резистора в эмиттерный повторитель колебательный контур на частоту работы каскада? Или достаточно катушки?


Вернуться наверх
 
Не в сети
 Заголовок сообщения: Re: Спектр частот АМ , ЧМ и SSB модуляции.
СообщениеДобавлено: Чт сен 19, 2013 14:14:11 
Сверлит текстолит когтями
Аватар пользователя

Карма: 22
Рейтинг сообщений: 110
Зарегистрирован: Вс сен 25, 2005 10:07:31
Сообщений: 1219
Откуда: Россия.
Рейтинг сообщения: 0
По правде говоря мы давно уже потеряли нить ваших рассуждений и смутно понимаем, что авы хотите.
Вы хотите сделать радиостанцию с фазовой модуляцией?
Чем вызвано такое требование?
Что вы хотите этим добиться.
Зная это можно не придумывать "велосипед" а взять уже готовое и проверенное решение без всяких контуров в эмиттерных повторителях которые там бессмысленны, т.к. будут сильно нагружаться низким выходным сопротивлением эмиттерного повторителя, да и плохо работают эмиттерные повторители на ВЧ.
Поэтому для начала напишите ТЗ того, что бы хотите Так будет легче ориентироваться отвечающим.


Вернуться наверх
 
Не в сети
 Заголовок сообщения: Re: Спектр частот АМ , ЧМ и SSB модуляции.
СообщениеДобавлено: Чт сен 19, 2013 14:21:47 
Прорезались зубы
Аватар пользователя

Зарегистрирован: Вс апр 17, 2011 21:38:10
Сообщений: 244
Рейтинг сообщения: 0
Т.З - сделать пригодную для звука передачу цифры на частоте 28 мГц. И как подсказывает химическая реакция в моем мозгу, амплитудной манипуляции тут маловато. Поэтому я думаю сделать фазовую модуляцию, тогда полоса пропускания должна подрасти.


Вернуться наверх
 
Не в сети
 Заголовок сообщения: Re: Спектр частот АМ , ЧМ и SSB модуляции.
СообщениеДобавлено: Чт сен 19, 2013 14:52:21 
Друг Кота
Аватар пользователя

Карма: 64
Рейтинг сообщений: 1102
Зарегистрирован: Ср ноя 17, 2010 23:10:55
Сообщений: 5837
Откуда: Ижевск LO66NU
Рейтинг сообщения: 0
На 28МС передать звук в цифре со сколь-нибудь приемлемым качеством - фикция. А полосу пропускания раширяют используя широкополосные усилители, правда, зачем это Вам нужно - абсолютно не ясно, не осциллограф-же делать собрались.

_________________
В начале жизнь мучает вопросами, в конце - ответами...


Вернуться наверх
 
Не в сети
 Заголовок сообщения: Re: Спектр частот АМ , ЧМ и SSB модуляции.
СообщениеДобавлено: Чт сен 19, 2013 14:52:53 
Сверлит текстолит когтями
Аватар пользователя

Карма: 22
Рейтинг сообщений: 110
Зарегистрирован: Вс сен 25, 2005 10:07:31
Сообщений: 1219
Откуда: Россия.
Рейтинг сообщения: 0
Protobear писал(а):
тогда полоса пропускания должна подрасти.
По моему у вас в голове полная путаница. При чем тут полоса?
Я так понимаю вы хотите получить конкретную скорость передачи по каналу. Вот и пишите какую скорость хотите. После этого уже и будет выбор и полосы и вида модуляции.
В общем случае скорость передачи по конкретному каналу не зависит от вида модуляции. Реальную скорость можно увеличить применяя специальное кодирование сигнала, а вот для получения технической реализации кодирования и декодирования часто имеет смысл выбрать конкретный вид модуляции, где это технически сделать проще.
А просто чисто изменение вида модуляции вам ничего не даст.


Вернуться наверх
 
Не в сети
 Заголовок сообщения: Re: Спектр частот АМ , ЧМ и SSB модуляции.
СообщениеДобавлено: Чт сен 19, 2013 15:20:41 
Прорезались зубы
Аватар пользователя

Зарегистрирован: Вс апр 17, 2011 21:38:10
Сообщений: 244
Рейтинг сообщения: 0
Хорошо, что нужно сделать чтобы 100кбит/с передать? Поднять частоту, так?
PS
Дмитрий писал(а):
У вас в голове путаница

Поэтому я тут. Ну при QPSK, как мне тут уже подсказал уважаемый svic, можно увеличить количество бит за один такт. Я имел в виду скорость передачи, что зависит от полосы. Но я понимаю ваше возмущение неточностью моих формулировок.И видите вы меня поняли, все равно). Как я говорю - Идеально можно сформулировать вопрос только в том случае, если знаешь ответ. :))


Вернуться наверх
 
Показать сообщения за:  Сортировать по:  Вернуться наверх
Начать новую тему Ответить на тему  [ Сообщений: 202 ]     ... , , , 9, ,  

Часовой пояс: UTC + 3 часа


Кто сейчас на форуме

Сейчас этот форум просматривают: Sky Dizel и гости: 70


Вы не можете начинать темы
Вы не можете отвечать на сообщения
Вы не можете редактировать свои сообщения
Вы не можете удалять свои сообщения
Вы не можете добавлять вложения

Найти:
Перейти:  


Powered by phpBB © 2000, 2002, 2005, 2007 phpBB Group
Русская поддержка phpBB
Extended by Karma MOD © 2007—2012 m157y
Extended by Topic Tags MOD © 2012 m157y