Например TDA7294

Форум РадиоКот • Просмотр темы - Считыватель и копир RFID устройств.
Форум РадиоКот
Здесь можно немножко помяукать :)

Текущее время: Пт дек 05, 2025 15:43:15

Часовой пояс: UTC + 3 часа


ПРЯМО СЕЙЧАС:



Начать новую тему Ответить на тему  [ Сообщений: 2250 ]     ... , , , 94, , , ...  
Автор Сообщение
Не в сети
 Заголовок сообщения: Re: Считыватель и копир RFID устройств.
СообщениеДобавлено: Пн май 19, 2014 03:52:26 
Друг Кота

Карма: 40
Рейтинг сообщений: 35
Зарегистрирован: Ср июл 14, 2010 18:27:52
Сообщений: 4158
Рейтинг сообщения: 0
Есть у меня заброшенный проект SDR КВ радио, быть может есть смысл переориентировать его на прием и декодирование сигналов домофонов? Надо в начале разобраться с теоритически возможным растоянием на котором возможен прием высоко чувствительным и избирательным приемником.
Радиолюбители говорят что принимают на свои трансиверы частоту RFID, но у них и антенны по 41 метру.


Вернуться наверх
 
Не в сети
 Заголовок сообщения: Re: Считыватель и копир RFID устройств.
СообщениеДобавлено: Пн май 19, 2014 10:11:33 
Сверлит текстолит когтями
Аватар пользователя

Карма: 18
Рейтинг сообщений: 158
Зарегистрирован: Вс мар 01, 2009 17:49:41
Сообщений: 1273
Откуда: Россия
Рейтинг сообщения: 1
reviver писал(а):
koulja писал(а):
жду когда кто-то зайдет чтобы сграбить код RFID ключа

Да..., тяжело Вам бедолагам. Это какую кучу нужно навалить?!!
Просто просишь на минутку ключик и копируешь копиром. Вот и все проблемы и на горшке не нужно сидеть.

Людям в перчатках "светиться" нельзя. :))

_________________
Ваше везение — в ваших руках: водите чёрную кошку на поводке.
Молчание не всегда означает согласие.


Вернуться наверх
 
Не в сети
 Заголовок сообщения: Re: Считыватель и копир RFID устройств.
СообщениеДобавлено: Ср май 21, 2014 13:20:32 
Первый раз сказал Мяу!

Карма: 1
Рейтинг сообщений: 18
Зарегистрирован: Пт окт 18, 2013 12:03:28
Сообщений: 28
Рейтинг сообщения: 0
Приветствую всех на форуме.

На днях видел у одного чела карточку доступа, дал посмотреть - карта толще чем обычная с дип переключателем, одна кнопка и два светодиода, питание
3 вольта, как он сказал это эмулятор 8 карточек, сама в себя записывает поднесённую карту.
Сразу захотел такую.
Есть ли схемка подобного простого эмулятора.
На форумах только сложные схемы с ненужными функциями или без возмости записи карты.
А то ношу в кармане 2 брелка и 2 карты а надо бы ещо парочку - мрак. :(
Сам чел говорит что ему карту подарили в прошлом году а сам он ничего в этом не понимает.
Кто знает эту схемку или подобную - поделитесь ПЛИЗ.


Вернуться наверх
 
Не в сети
 Заголовок сообщения: Re: Считыватель и копир RFID устройств.
СообщениеДобавлено: Ср май 21, 2014 14:27:30 
Вымогатель припоя
Аватар пользователя

Карма: 6
Рейтинг сообщений: 72
Зарегистрирован: Вт ноя 08, 2011 21:13:41
Сообщений: 562
Откуда: Светлоград Ставропольский край
Рейтинг сообщения: 0
В этой ветке форума описана схема эмулятора 16 RFID карт. не сильно сложная и питание от плоской батареи напряжением 3 вольта.


Вернуться наверх
 
Эиком - электронные компоненты и радиодетали
Не в сети
 Заголовок сообщения: Re: Считыватель и копир RFID устройств.
СообщениеДобавлено: Ср май 21, 2014 17:39:48 
Встал на лапы
Аватар пользователя

Карма: 1
Рейтинг сообщений: 30
Зарегистрирован: Вт сен 24, 2013 09:38:02
Сообщений: 119
Откуда: Kyiv, Ukraine
Рейтинг сообщения: 0
но его соберет макс человек 5

для эмуляции карточки есть пассивный эмуль на 12f683 пике http://kazus.ru/forums/showpost.php?p=5 ... tcount=367 (доработанный)
а он ток под 675 пик https://www.radiokot.ru/forum/download/ ... ?id=118600 но он всего на 1 ключ

дак вот, если взять пик в smd и подправить исходник чтоб дип переключателем выбирать ключи, то получится такая-же карточка как и у вашего хоуми
(можно залить єпоксидкой и покрасить в белый цвет)

припомнило мне http://easyelectronics.ru/klyuch-ot-vsex-dverej-2.html

_________________
mangoJKEEEEEE


Вернуться наверх
 
Не в сети
 Заголовок сообщения: Re: Считыватель и копир RFID устройств.
СообщениеДобавлено: Ср май 21, 2014 18:29:42 
Первый раз сказал Мяу!

Карма: 1
Рейтинг сообщений: 18
Зарегистрирован: Пт окт 18, 2013 12:03:28
Сообщений: 28
Рейтинг сообщения: 0
Просмотрел подробно весь форум.
Вариант эмулятора от Слесаря на пике мне бы подошол.
Но по сооющениям не всё так радужно.
Понял только одно, что каждый сделанный эмулятор требует для нормальной работоспособности тщятельную настойку.
Схемка для простого эмулятора мне кажется всё равно сложновата.
Хотя из известных она самая маленькая и простая, меньше я и не всречал.
Слесарь на странице 91 хочет использовать для эмулятора корпус брелка,
если получится будет класно!

Вспоминая тот эмулятор который я видел у чела , то место где предположительно находится электроника и батарейки раза в четыре - пять меньше чем плата Слесаря.
Жалко что фотку не сделал.
Карта вся затёрта, ни каких опозновательных знаков.
Интересно самодельная или китайская.


Вернуться наверх
 
Не в сети
 Заголовок сообщения: Re: Считыватель и копир RFID устройств.
СообщениеДобавлено: Ср май 21, 2014 23:04:40 
Мучитель микросхем

Карма: 1
Рейтинг сообщений: 68
Зарегистрирован: Пт май 25, 2012 19:30:42
Сообщений: 441
Рейтинг сообщения: 0
По RFID эмуляции есть ещё "Универсальный RFID ключ." http://www.rlocman.ru/shem/schematics.html?di=113001


Вернуться наверх
 
Не в сети
 Заголовок сообщения: Re: Считыватель и копир RFID устройств.
СообщениеДобавлено: Ср май 21, 2014 23:44:09 
Друг Кота

Карма: 40
Рейтинг сообщений: 35
Зарегистрирован: Ср июл 14, 2010 18:27:52
Сообщений: 4158
Рейтинг сообщения: 0
Тогда ищите безбатарейную схему и прошивку на PIC16 контроллере. Катушка + контроллер. Появлялась такая в интернет.

Контроллер питание берет из индуктивности, выпрямляет внутренними диодами.


Вернуться наверх
 
Не в сети
 Заголовок сообщения: Re: Считыватель и копир RFID устройств.
СообщениеДобавлено: Чт май 22, 2014 00:30:03 
Первый раз сказал Мяу!

Карма: 1
Рейтинг сообщений: 18
Зарегистрирован: Пт окт 18, 2013 12:03:28
Сообщений: 28
Рейтинг сообщения: 0
Без питания не будет генерить Э.М поле чтобы считать карту для записи.
Мне нужно как в Вашем варианте Слесарь на Pic18.
С корпусом брелка очень удачная мысль, если получится, обезательно повторю.
А с считыванием и записью вариантов кроме данного форума я не встречал.


Вернуться наверх
 
Не в сети
 Заголовок сообщения: Re: Считыватель и копир RFID устройств.
СообщениеДобавлено: Чт май 22, 2014 05:30:55 
Мучитель микросхем

Карма: 1
Рейтинг сообщений: 68
Зарегистрирован: Пт май 25, 2012 19:30:42
Сообщений: 441
Рейтинг сообщения: 0
Слесарь писал(а):
Тогда ищите безбатарейную схему и прошивку на PIC16 контроллере. Катушка + контроллер. Появлялась такая в интернет.

На PIC16 не встречалось, а вот на PIC12 есть "Самый простой RFID эмулятор" здесь http://www.rlocman.ru/shem/schematics.html?di=112268 и доработка этого проекта есть "RFID эмулятор PIC12F683 pic12f683-rfid-emulator.rar исправленная и доработанная версия." здесь http://serg22.sibgtu.ru/radio/


Вернуться наверх
 
Не в сети
 Заголовок сообщения: Re: Считыватель и копир RFID устройств.
СообщениеДобавлено: Вт май 27, 2014 17:16:00 
Вымогатель припоя
Аватар пользователя

Карма: 6
Рейтинг сообщений: 72
Зарегистрирован: Вт ноя 08, 2011 21:13:41
Сообщений: 562
Откуда: Светлоград Ставропольский край
Рейтинг сообщения: 0
Вот внешняя програмка чтения ключей эмулятора со страницы 68. На запись не всегда работает. Расскажите как у вас?


Вложения:
KeysUSB.zip [571.28 KiB]
Скачиваний: 601
Вернуться наверх
 
Не в сети
 Заголовок сообщения: Re: Считыватель и копир RFID устройств.
СообщениеДобавлено: Вт май 27, 2014 18:19:49 
Встал на лапы

Зарегистрирован: Вс май 10, 2009 18:23:45
Сообщений: 110
Рейтинг сообщения: 0
читать прочитал, а записать вроде записал но в конце выдал ошибку записи, у меня устройство засыпает, usb его не держит от сна.


Вернуться наверх
 
Не в сети
 Заголовок сообщения: Re: Считыватель и копир RFID устройств.
СообщениеДобавлено: Вт май 27, 2014 19:13:04 
Мучитель микросхем

Карма: 1
Рейтинг сообщений: 68
Зарегистрирован: Пт май 25, 2012 19:30:42
Сообщений: 441
Рейтинг сообщения: 0
Belerafon писал(а):
у меня устройство засыпает, usb его не держит от сна.

В меню "Options" задайте "Sleep time" побольше и экспериментируйте.


Вернуться наверх
 
Не в сети
 Заголовок сообщения: Re: Считыватель и копир RFID устройств.
СообщениеДобавлено: Ср май 28, 2014 16:29:08 
Первый раз сказал Мяу!

Карма: 1
Рейтинг сообщений: 18
Зарегистрирован: Пт окт 18, 2013 12:03:28
Сообщений: 28
Рейтинг сообщения: 6
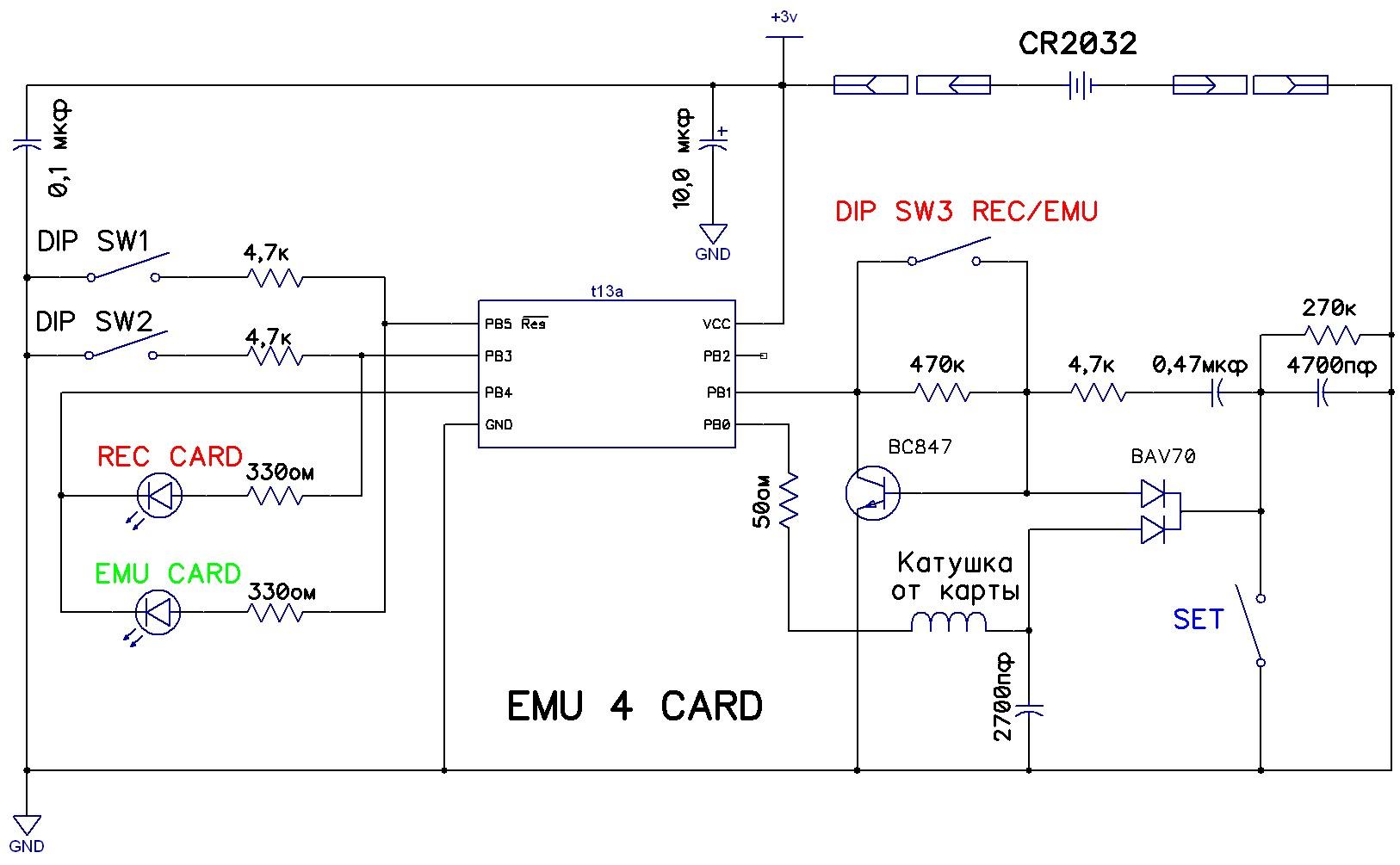
Приветствую всех на форуме.

Так и не удалось найти решения простого эмулятора на несколько карт с возможностью записи в память эмуляторо считанной карты.
Взялся сам, с другом разработали схему, друг написал софт, сделали макетку, ВСЁ работает.
С позволения выкладываю схему и прошивку на 4 карты.
Сделаю в железе, проверю на реальных считывателях, выложу фотку..


Изображение


Вложения:
EMU 4 CARD_dch.jpg [124.53 KiB]
Скачиваний: 1440
Emu_4CARD_t13a.hex [2.73 KiB]
Скачиваний: 676


Последний раз редактировалось findermy Ср май 28, 2014 18:21:37, всего редактировалось 1 раз.
Вернуться наверх
 
Не в сети
 Заголовок сообщения: Re: Считыватель и копир RFID устройств.
СообщениеДобавлено: Ср май 28, 2014 18:06:02 
Первый раз сказал Мяу!
Аватар пользователя

Зарегистрирован: Сб июл 24, 2010 20:12:33
Сообщений: 21
Откуда: Киров
Рейтинг сообщения: 0
Замечательная прога! Особенно понравилось выделение цветом. Читает,редактирует,записывает в эмулятор. Однако,после записи в память устройства, слетает ЕЕПРОМ меги-как и при записи ключа-как таблетки,так и RFIDa.


Вернуться наверх
 
Не в сети
 Заголовок сообщения: Re: Считыватель и копир RFID устройств.
СообщениеДобавлено: Ср май 28, 2014 19:17:41 
Друг Кота

Карма: 40
Рейтинг сообщений: 35
Зарегистрирован: Ср июл 14, 2010 18:27:52
Сообщений: 4158
Рейтинг сообщения: 1
findermy писал(а):
Приветствую всех на форуме.

Так и не удалось найти решения простого эмулятора на несколько карт с возможностью записи в память эмуляторо считанной карты.
Взялся сам, с другом разработали схему, друг написал софт, сделали макетку, ВСЁ работает.
С позволения выкладываю схему и прошивку на 4 карты.


Конкуренты!
Признаю, если ваше устройство работает, вы меня обошли.
Надо срочно придумать еще что-то такое-эдакое в области RFID копировщиков.

Хотя, признаться, я тоже считаю что мини решения в области RFID более востребованы.


Вернуться наверх
 
Не в сети
 Заголовок сообщения: Re: Считыватель и копир RFID устройств.
СообщениеДобавлено: Чт май 29, 2014 14:53:55 
Вымогатель припоя
Аватар пользователя

Карма: 6
Рейтинг сообщений: 72
Зарегистрирован: Вт ноя 08, 2011 21:13:41
Сообщений: 562
Откуда: Светлоград Ставропольский край
Рейтинг сообщения: 0
findermy писал(а):
С позволения выкладываю схему и прошивку на 4 карты.
Сделаю в железе, проверю на реальных считывателях, выложу фотку..

Выложите пожалуйста для читателей форума подробную инструкцию по пользованию вашего эмулятора.


Вернуться наверх
 
Не в сети
 Заголовок сообщения: Re: Считыватель и копир RFID устройств.
СообщениеДобавлено: Чт май 29, 2014 17:25:56 
Встал на лапы
Аватар пользователя

Карма: 1
Рейтинг сообщений: 30
Зарегистрирован: Вт сен 24, 2013 09:38:02
Сообщений: 119
Откуда: Kyiv, Ukraine
Рейтинг сообщения: 1
findermy пишет:

>с другом разработали схему
Изображение =D

>друг написал софт
исходник всмысле? вылаживайте и его

А для чего кнопки
догадываюсь, кнопки Sw1 sw2 выбирают ключ 1-4 (выкл обе/вкл обе/вкл только 1я/вкл только 2я -- всего 4 режима) или как

а как работать с REC/Emu и SET ???

по схеме
t13a - Это тини 13А ??????? дак так и напишите
сдвоенный диод bav70 может проще заменить на 2х 1n4148 ? (oни тоже 4 ns)
что значит "катушка от карты" ? (они же все разные) судя по кондюку 2700 pF, надо считать индуктивность для 125 KHz. Не проще ли взять гантелю 330uH +-10% и кондюк 4700 pF ?

а фьюзы дефолтные у вас ?
кстати а где ключи в eeprom`e лежат ?

----------
меня и usb-rfid устраивает, только он на 1 ключ
IPlogger забил на форум болт, а исходник так и не выложил

Cейчас сезон крыш начинается самая жара (c)

_________________
mangoJKEEEEEE


Вернуться наверх
 
Не в сети
 Заголовок сообщения: Re: Считыватель и копир RFID устройств.
СообщениеДобавлено: Чт май 29, 2014 22:31:33 
Первый раз сказал Мяу!

Карма: 1
Рейтинг сообщений: 18
Зарегистрирован: Пт окт 18, 2013 12:03:28
Сообщений: 28
Рейтинг сообщения: 3
Приветствую всех на форуме.
Собрал два тестовых образца своего эмулятора, все работают считывают карту и записывают во внутренний EEPROM, и эмулирует записанные карты.
Параметры образцов:
Считывание карты от 0,5 см до 1,5 максимум. (Пробовал на 30 картах у всех растояние разное). Одна из карт считывалась через раз?
Напечатанный на карте номер 039 13411

Эмуляция выбранной карты 2 - 4 см. Все читались, отображаемые на индикаторе дежурного считывателя номера соответствовали номерам на картах.
На фотках тестовый вариант моего эмулятора.


Изображение
Изображение
Изображение
Изображение

Эмулятор работает следующем образом.

Дежурный режим - кнопка "SET" не нажата положение DIP переключателей SW1, SW2, SW3 любое.(ток потребление 30 мка).

Запись в EEPROM контроллера кодов 4 карт. (ток потребления до 10ма).
Выставить на DIP переключателе SW1, SW2 - двоичный адрес.
Переключатель SW3 - OFF.
Нажать и удерживать кнопку "SET" - красный светодиод мигает раз в секунду, через пять секунд светодиод начнёт быстро мигать.
Поднести карту в зону считывания катушки эмулятора, при удачном считывании мигнёт один раз эелёный светодиод и эмулятор перейдёт в дежурный режим. Код карты записался в память эмулятора.
Если код карты уже записан в памяти эмулятора, то зелёный светодиод мигнёт два раза, красный светодиод при этом продолжает быстро мигать.
Перезапись дубликата в выбранный адрес не произойдёт.

По истечении 15 секунд эмулятор возвращается в дежурный режим.


Режим эмуляции:
Выставить на DIP переключателе SW1, SW2 - двоичный адрес.
Переключатель SW3 -ON.
Нажать и удерживать кнопку "SET" - через 1,5 секунды ( задержка от случайного нажатия) Зелёный светодиод начнёт быстро мигать в течении 8 секунд.
( вроде 5 секунд мало а 10 много, исходя из экономии)

Во время мигания зелёного светодиода используем эмулятор как карту доступа. По истечении времени эмулятор переходит в дежурный режим.

Потреблени тока в режиме эмуляции ~5ма.


Перепробовали разнообразные самодельные катушки и драссели , данная схема работает только на катушке от карты EM marine 125кгц.

Основной ток в режимах записи в EEPROM и эмуляции карты потребляют светодиоды.

Надо будет подыскать светодиодики с наименьшим напряжением включения и минимальным током при приемлемым свечении.
В своё время купил двухцветные светодиодики в прозрачном корпусе.
Открывались от двух вольт и ток у красного 600мка а у зелёного 1ма, светили на ура.
Но кончились, другие всё попадаются прожорливые и с повышеным напряжением .


Вложения:
FUSE EMU 4CARD.txt [635 байт]
Скачиваний: 735
108_0469.jpg [224.61 KiB]
Скачиваний: 1316
Вернуться наверх
 
Не в сети
 Заголовок сообщения: Re: Считыватель и копир RFID устройств.
СообщениеДобавлено: Пт май 30, 2014 06:26:46 
Это не хвост, это антенна
Аватар пользователя

Карма: 23
Рейтинг сообщений: 417
Зарегистрирован: Пт фев 05, 2010 03:48:21
Сообщений: 1453
Откуда: 056.RU
Рейтинг сообщения: 0
Моладца Кирим!!!!

_________________
Кошка случайно подсказала!


Вернуться наверх
 
Показать сообщения за:  Сортировать по:  Вернуться наверх
Начать новую тему Ответить на тему  [ Сообщений: 2250 ]     ... , , , 94, , , ...  

Часовой пояс: UTC + 3 часа


Кто сейчас на форуме

Сейчас этот форум просматривают: нет зарегистрированных пользователей и гости: 23


Вы не можете начинать темы
Вы не можете отвечать на сообщения
Вы не можете редактировать свои сообщения
Вы не можете удалять свои сообщения
Вы не можете добавлять вложения

Найти:
Перейти:  


Powered by phpBB © 2000, 2002, 2005, 2007 phpBB Group
Русская поддержка phpBB
Extended by Karma MOD © 2007—2012 m157y
Extended by Topic Tags MOD © 2012 m157y