Каскад с общим эмиттером.
Re: Каскад с общим эмиттером.
В классическом смысле. Он теперь будет думать, как отрицательная полуволна имеет положительный знак.
Re: Каскад с общим эмиттером.
Спасибо большое , с этим вроде понятно .
Я хочу все постепенно разобрать .
Теперь дальше .
Насколько я понимаю такая схема называется задание точки с помощью тока на базе.
Как она работает ?
У нас есть внешнее питание . Допустим 12 В . Как надо задать резисторы Р1 и Р2 и зачем именно два резистора. У нас же к этим резистором еще будет какая-то нагрузка правильно ?
Скажите пожалуйста как работает данная схема. И вот допустим у нас есть входной сигнала меняющийся , разве он пойдет сразу на коллектор через резистор Р1 ?? Выходит что один ток идет от коллектора к базе , а другой к нему навстречу и разве они не будут искажать друг друга .
Спасибо заранее ?
Я хочу все постепенно разобрать .
Теперь дальше .
Насколько я понимаю такая схема называется задание точки с помощью тока на базе.
Как она работает ?
У нас есть внешнее питание . Допустим 12 В . Как надо задать резисторы Р1 и Р2 и зачем именно два резистора. У нас же к этим резистором еще будет какая-то нагрузка правильно ?
Скажите пожалуйста как работает данная схема. И вот допустим у нас есть входной сигнала меняющийся , разве он пойдет сразу на коллектор через резистор Р1 ?? Выходит что один ток идет от коллектора к базе , а другой к нему навстречу и разве они не будут искажать друг друга .
Спасибо заранее ?
- Вложения
-
- transistor_schemotechnic_cr.png
- (875 байт) 1061 скачивание
Re: Каскад с общим эмиттером.
Почему не хочешь читать теорию?!
кэ-это заслонка, управляемая бэ.Отрицательная полуволна- закрыла бы транзистор наглухо, но из-за смещения транзистор не до конца закрывается.
Замени колектор переменным резистором в уме, изменяй его сопротивление, получится Делитель напряжения-википедиа смотри.
кэ-это заслонка, управляемая бэ.Отрицательная полуволна- закрыла бы транзистор наглухо, но из-за смещения транзистор не до конца закрывается.
Замени колектор переменным резистором в уме, изменяй его сопротивление, получится Делитель напряжения-википедиа смотри.
Re: Каскад с общим эмиттером.
Я это понимаю все , я хочу разобраться зачем нужны резисторы на схеме .
Re: Каскад с общим эмиттером.
тебе ответили, R1 для смещения (6-12, 6-0, выше) R2 на нем выделяется переменное напряжение, так же ответили, ты прочитал о делителе напряжения?
Re: Каскад с общим эмиттером.
EatApples писал(а):...я хочу разобраться зачем нужны резисторы на схеме .
Для начала нужно понять, что ток, который течёт через эмиттер-базу, управляет током, который течёт через эмиттер-коллектор. Это как кран в трубе с водой, открыли кран, потекла вода, больше открыли - больше потекла, меньше - меньше потекла. Также и ток коллектора, больше ток базы - больше ток коллектора (кран открывается), меньше ток базы - меньше ток коллектора. Кроме того, изменения тока, который течёт через эмиттер-базу в десятки и сотни раз меньше, чем изменения тока эмиттер-коллектор.
Ну а что с резисторами... Если резистор в базе закоротить, то переход эмиттер-база (а это, в этом случае, обычный диод) сгорит (наверное стоит вспомнить включение светодиода, который всегда нужно подключать через резистор, иначе сгорит).
Ну а если его совсем убрать... Да, режим такой у транзистора существует и называется он режимом С. В этом режиме через эмиттер-базу в исходном положении тока нет и, поэтому, нет тока и эмиттер-коллектор. Если подавать переменное напряжение на базу, то ток будет появляться только при одном из полупериодов (зависит от транзистора - у p-n-p при отрицательном полупериоде, у n-p-n - при положительном). То есть, ток коллектор-эмиттер будет протекать пульсациями в один полупериод, то есть, сигнал будет искажён. Поэтому на базу заранее подают небольшое положительное напряжение, чтобы тёк начальный ток база-эмиттер. Для этого и служит резистор в базе. В этом случае, при подаче переменного напряжения ток базы будет чуть уменьшаться или чуть увеличиваться. Поэтому и ток эмиттер-коллектор в такт с изменением базового тока будет уменьшаться или увеличиваться (в значительно бóльшей степени).
Ну а как воспользоваться этим изменением тока? Если вообще убрать коллекторный резистор, то никакого тока не будет. Если там будет просто перемычка, то напряжение питания будет на коллекторе и если даже транзистор не сгорит, толку от изменения этого тока никакого, воспользоваться этим изменением нельзя. Поэтому нужно последовательно с транзистором поставить какую-нибудь нагрузку, например динамик. Тогда переменный ток будет проходить через динамик и колебать диффузор, появится звук. Но нам не всегда нужен динамик, чаще всего нужно просто получить усиленное напряжение. Поэтому вместо динамика ставим резистор. И по закону Ома, на этом резисторе будет переменное напряжение, которое мы будем использовать в дальнейших каскадах.
Если хотите, чтобы жизнь улыбалась вам, подарите ей своё хорошее настроение
Re: Каскад с общим эмиттером.
Спасибо , Вам огромное Светлана. На счет смещения я понимаю для чего нужно подавать и как работает транзистор.
Вот несколько вопросов если можно .
1. В схеме выше , это схема в которой смещение это ток ? То есть напряжения нам неважно, главное задать смещение по току ?
2. У нас резистор Р2 выступает как нагрузка или к нему еще параллельно будем подключать нагрузку ?
3. Если Вам не сложно не могли бы Вы привести пример с числами для расчета такой схемы. Самое простое.
Спасибо Вам еще раз огромное
Вот несколько вопросов если можно .
1. В схеме выше , это схема в которой смещение это ток ? То есть напряжения нам неважно, главное задать смещение по току ?
2. У нас резистор Р2 выступает как нагрузка или к нему еще параллельно будем подключать нагрузку ?
3. Если Вам не сложно не могли бы Вы привести пример с числами для расчета такой схемы. Самое простое.
Спасибо Вам еще раз огромное
Re: Каскад с общим эмиттером.
Переход эмиттер-база - это, по сути, диод. И как у всякого диода прямое напряжение, при изменении тока через диод, меняется очень незначительно. Для кремниевых транзисторов прямое напряжение Uбэ где-то около 0,6...0,7 В.
Поэтому часто диоды (да иногда и транзисторы) используются для стабилизации малых напряжений (стабисторы).
Нагрузка подключается параллельно коллекторному сопротивлению (по переменному току) и при расчёте, конечно же, учитывается.
Приводить расчёты я не буду, для этого написано достаточно книг (да и времени нет)
https://sunduk.radiokot.ru/loadfile/?load_id=1338641318
https://sunduk.radiokot.ru/loadfile/?load_id=1287024774
Поэтому часто диоды (да иногда и транзисторы) используются для стабилизации малых напряжений (стабисторы).
Нагрузка подключается параллельно коллекторному сопротивлению (по переменному току) и при расчёте, конечно же, учитывается.
Приводить расчёты я не буду, для этого написано достаточно книг (да и времени нет)
https://sunduk.radiokot.ru/loadfile/?load_id=1338641318
https://sunduk.radiokot.ru/loadfile/?load_id=1287024774
Если хотите, чтобы жизнь улыбалась вам, подарите ей своё хорошее настроение
Re: Каскад с общим эмиттером.
Р2-верхнее плечо делителя напряжения,коллектор-нижнее
-
rustot
- Поставщик валерьянки для Кота
- Сообщения: 1929
- Зарегистрирован: Пт окт 23, 2009 15:32:35
- Откуда: Челябинск
Re: Каскад с общим эмиттером.
схема с заземленным эмиттером идеологически неудачна, но имеет наибольший коэффициент усиления и потому применяется в первых каскадах, где амплитуда сигнала крайне мала и нелинейность не сказывается. то есть усилить микровольты до милливольт - пожалуйста, милливольты до вольт - сигнал исказится неузнаваемо, коэффициент усиления пропорционален текущему падению напряжения на R2 и соответственно куски синусоиды большого размаха будут усилены с разным коэффициентом
но изучать по ней схемотехнику не стоит. она и по переменке нелинейна и по постоянке рабочую точку нужно подбирать под экземпляр транзистора, коэффициент усиления зависит от выходного сопротивления источика. по ней можно только изучать "а почему все таки и так иногда делают и как обходят проблемы" а не "как нужно делать"
но изучать по ней схемотехнику не стоит. она и по переменке нелинейна и по постоянке рабочую точку нужно подбирать под экземпляр транзистора, коэффициент усиления зависит от выходного сопротивления источика. по ней можно только изучать "а почему все таки и так иногда делают и как обходят проблемы" а не "как нужно делать"
-
demmon1986
- Первый раз сказал Мяу!
- Сообщения: 25
- Зарегистрирован: Пт июл 04, 2014 14:27:58
Re: Каскад с общим эмиттером.
Кто может объяснить зачем в схеме используется резистор включенный параллельно эммитеру.
- Вложения
-
- tranz.jpg
- (7.73 КБ) 1018 скачиваний
- VT1
- Поставщик валерьянки для Кота
- Сообщения: 2458
- Зарегистрирован: Вс июл 11, 2010 14:39:04
- Откуда: Россия.
- Контактная информация:
Re: Каскад с общим эмиттером.
В данном конкретном случае он лишний, хотя и не мешает.
- Gudd-Head
- Друг Кота
- Сообщения: 20092
- Зарегистрирован: Чт сен 18, 2008 12:27:21
- Откуда: Столица Мира Санкт-Петербург
Re: Каскад с общим эмиттером.
Если только спускать обратный ток коллектора.
[ Всё дело не столько в вашей глупости, сколько в моей гениальности ] [ Правильно заданный вопрос содержит в себе половину ответа ]
Re: Каскад с общим эмиттером.
demmon1986 писал(а):Кто может объяснить зачем в схеме используется резистор включенный параллельно эммитеру.
Этот резистор совсем не лишний. Нужен он для того, чтобы в случае, когда база транзистора не подключена к источнику сигнала (висит в "воздухе"), на ней не было ненужных наведенных внешними воздействиями сигналов. В этом случае резистор обеспечивает одинаковые потенциалы базы и земли. Когда база ни к чему не подключена, все эти наведенные токи "стекают" на землю через этот резистор и не влияют на работу схемы. Номинал резистора выбирают значительным (в данном случае 47 кОм), делается это с тем расчетом, чтобы он не оказывал влияния на работу схемы, когда к базе подключен источник сигнала (через резистор будет протекать только небольшая часть базового тока).
- YellowColor
- Прорезались зубы
- Сообщения: 202
- Зарегистрирован: Вс июл 13, 2014 19:44:16
- Откуда: Москва
Простой усилитель
Приветствую всех) Электроника это хорошо, а котейки - еще лучше
Но котейки котейками, а мне что-то захотелось придумать схему простого усилителя звука. Вот схема:
Я думаю, она работает так. На вход через кондер С1 поступает сигнал, который предусиливается тр-ром Т1. Дальше через конденсатор С2 он поступает на оконечный каскад из тр-ра Т2, усиливается им и через С3 идет на нагрузку (динамик). Стабилитрон нужен для снижения напряжения питания предусилительного каскада, т.к. хотелось бы запитать КТ819ГМ большим напряжением для увеличения вых. мощности.
Но есть и несколько вопросов:
1. Правильная ли полярность у электролитов?
2. Питание КТ3102 на одном стабилитроне в теории должно работать, но не может же быть все так просто?
3. Не слишком ли сильное предусиление для выходного каскада?
4. Какая должна быть мощность у резисторов? R3 и R7, как я понял из теории, должны быть подстроечными - для установки тока покоя, верно?
5. Наверное, самое главное - схема, в принципе, рабочая?) Конечно, при убирании огрехов, если таковые есть.
Буду благодарен за помощь) Я не слишком давно увлекаюсь электроникой, так что не пинайте ногами))))
Про динамик ничего не написали.
Поди ка он у Вас 4 ома?
Про подобные схемы много раз писали в данной теме, да и не только в ней, поэтому перенес сюда.
Подобные схемы для динамиков с сопротивлением в единицы Ом ущербны и так на практике никогда не делают.
Нужен или двухтактный выходной каскад или понижающий трансформатор на выходе.
Про это, как уже говорил в этой теме не один раз писали.
aen
Но котейки котейками, а мне что-то захотелось придумать схему простого усилителя звука. Вот схема:
Я думаю, она работает так. На вход через кондер С1 поступает сигнал, который предусиливается тр-ром Т1. Дальше через конденсатор С2 он поступает на оконечный каскад из тр-ра Т2, усиливается им и через С3 идет на нагрузку (динамик). Стабилитрон нужен для снижения напряжения питания предусилительного каскада, т.к. хотелось бы запитать КТ819ГМ большим напряжением для увеличения вых. мощности.
Но есть и несколько вопросов:
1. Правильная ли полярность у электролитов?
2. Питание КТ3102 на одном стабилитроне в теории должно работать, но не может же быть все так просто?
3. Не слишком ли сильное предусиление для выходного каскада?
4. Какая должна быть мощность у резисторов? R3 и R7, как я понял из теории, должны быть подстроечными - для установки тока покоя, верно?
5. Наверное, самое главное - схема, в принципе, рабочая?) Конечно, при убирании огрехов, если таковые есть.
Буду благодарен за помощь) Я не слишком давно увлекаюсь электроникой, так что не пинайте ногами))))
Про динамик ничего не написали.
Поди ка он у Вас 4 ома?
Про подобные схемы много раз писали в данной теме, да и не только в ней, поэтому перенес сюда.
Подобные схемы для динамиков с сопротивлением в единицы Ом ущербны и так на практике никогда не делают.
Нужен или двухтактный выходной каскад или понижающий трансформатор на выходе.
Про это, как уже говорил в этой теме не один раз писали.
aen
- YellowColor
- Прорезались зубы
- Сообщения: 202
- Зарегистрирован: Вс июл 13, 2014 19:44:16
- Откуда: Москва
Re: Каскад с общим эмиттером.
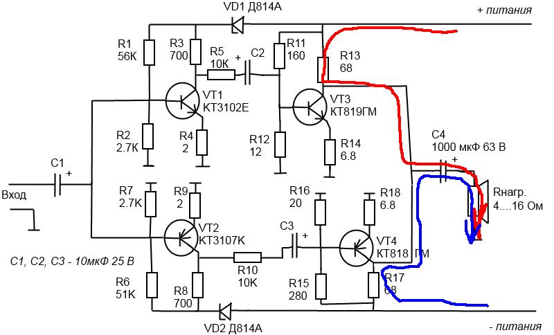
Почитал теорию, понял, что однополярная схема усилителя годится лишь в схемах, где напряжение питания не больше 12 В, иначе это чревато повреждением низкоомного динамика из-за довольно высокого напряжения на выходе УНЧ даже без сигнала. Ну и какие-то непонятки с согласованием выходного сопротивления усилителя и динамика. Решил рассчитать схему на двухполярном питании. К моему удивлению обнаружилось, что у комплиментарных транзисторов 3102/3107 и 818/819 довольно сильно различается h21э, даже если буква в названии одна и та же. Рассчитывалась схемка под плюс-минус 30 В.

Вопросы по схеме почти те же: мощность сопротивлений, полярность электролитов, питание предусилителя на одном стабилитроне (рабочее ли?), не слишком ли сильный сигнал на выходе предусиления. Но т.к. усилитель двухполярный, куда ставить переменное сопротивление, чтоб его корректировкой выставить 0 В на выходе без сигнала? Ну и ошибки схемы, естественно)


Вопросы по схеме почти те же: мощность сопротивлений, полярность электролитов, питание предусилителя на одном стабилитроне (рабочее ли?), не слишком ли сильный сигнал на выходе предусиления. Но т.к. усилитель двухполярный, куда ставить переменное сопротивление, чтоб его корректировкой выставить 0 В на выходе без сигнала? Ну и ошибки схемы, естественно)
- VT1
- Поставщик валерьянки для Кота
- Сообщения: 2458
- Зарегистрирован: Вс июл 11, 2010 14:39:04
- Откуда: Россия.
- Контактная информация:
Re: Каскад с общим эмиттером.
Нарисовали полную глупость.
Что это за такой усилитель мощности в котором динамик 4 Ома по переменному току включается последовательно с резистором на 68 Ом.
В Вашей схеме вся полезная мощность будет падать на этих резисторах по 68 Ом ом, а в динамик пойдет только 0,0035 часть мощности, что выдает данный усилитель по этой схеме.

Мудрить заканчивайте и почитайте умные книжки по усилителям.
Что это за такой усилитель мощности в котором динамик 4 Ома по переменному току включается последовательно с резистором на 68 Ом.
В Вашей схеме вся полезная мощность будет падать на этих резисторах по 68 Ом ом, а в динамик пойдет только 0,0035 часть мощности, что выдает данный усилитель по этой схеме.
Мудрить заканчивайте и почитайте умные книжки по усилителям.
- Вложения
-
- 1.JPG
- (53.6 КБ) 9251 скачивание
- YellowColor
- Прорезались зубы
- Сообщения: 202
- Зарегистрирован: Вс июл 13, 2014 19:44:16
- Откуда: Москва
Re: Каскад с общим эмиттером.
Lazy писал(а):Мудрить заканчивайте и почитайте умные книжки по усилителям.
А конкретно какие, не подскажете?
Re: Каскад с общим эмиттером.
YellowColor
Если самые основы - то Хоровиц Хилл "Искусство схемотехники" (3-е издание) или что-то вроде этого. Поможет избежать очевидных ляпов.
Есть великое множество книг конкретно по аудио-усилителям (в интернете лежат).
Селф Д. - Проектирование УМЗЧ (2009)
Шкритек-Справочное руководство по звуковой схемотехнике 1991
Качественный звук сегодня это просто Ю.Ф.Авраменко 2007-600M
Завьялов Схемотехника усилителей мощности низких частот 2010
Ежков Справочник по схемотехнике усилителей 2002
Данилов Прецизионные услители низкой частоты 2004
...
Если самые основы - то Хоровиц Хилл "Искусство схемотехники" (3-е издание) или что-то вроде этого. Поможет избежать очевидных ляпов.
Есть великое множество книг конкретно по аудио-усилителям (в интернете лежат).
Селф Д. - Проектирование УМЗЧ (2009)
Шкритек-Справочное руководство по звуковой схемотехнике 1991
Качественный звук сегодня это просто Ю.Ф.Авраменко 2007-600M
Завьялов Схемотехника усилителей мощности низких частот 2010
Ежков Справочник по схемотехнике усилителей 2002
Данилов Прецизионные услители низкой частоты 2004
...
Re: Каскад с общим эмиттером.
YellowColor писал(а):Lazy писал(а):Мудрить заканчивайте и почитайте умные книжки по усилителям.
А конкретно какие, не подскажете?
На мой взгляд для начинающего очень хороша книга Рудольфа Свореня "Электроника шаг за шагом".