Соник писал(а):Подсоединил к аккумулятору. В периоды заряда дроссель верещит

Что делать?
Барсик писал(а):Знал бы я что делать, обязательно бы рассказал. Как насчёт того, чтобы поменять дроссель? Поменять диод? Влепить параллельно конденсаторам многослойную керамику или танталовые конденсаторы?
Подведу итог. В течении, почти одного года, было изготовлено три печатных платы, с разной трассировкой. При этом, плата первой версии постоянно работала.
Выкладываю печатку последней версии качелей по схеме
http://www.radiokot.ru/forum/download/f ... ?id=164644 + там же устройство защиты аккумулятора от глубокого разряда (автор - тоже
Барсик).
Все элементы подписаны, перемычки обозначены. Если будут вопросы - пишите, в том числе в ЛС.
Теория:
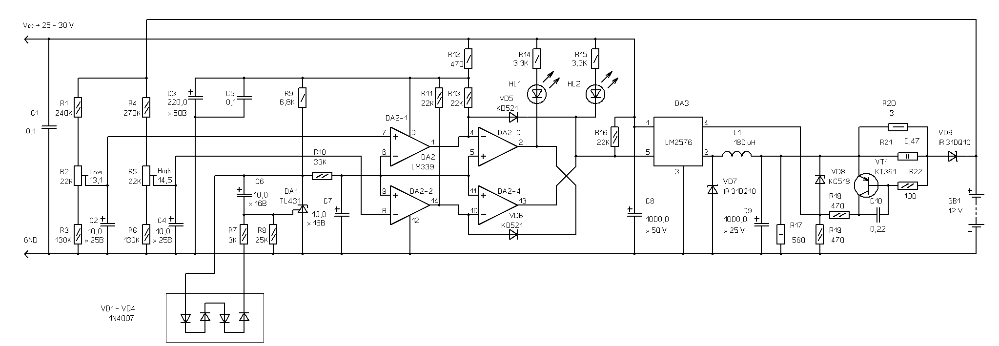
R шунта = 0,7 / I
R для зарядного тока 0,7 А = 1 Ом.
Принцип работы: заряд стабильным током по достижении напряжения на аккумуляторе = 14,5 В. После достижение этого порога стабилизатор тока отключатеся. И включится только после падения напряжения на аккумуляторе до 13,1 В.
Настройка: АКБ не подключать, подать питание. Между 2 и 3 ножками TL431 должно быть 4,8 В (4,75 В - пойдёт). Иначе подобрать резистор = 3 кОм на схеме (если напряжение ниже нормы (4,64 В) - номинал этого резистора необходимо увеличить).
Ползунки резистора MIN выставить на максимальное напряжение на ползунке, резистора MAX выставить на минимальное напряжение на ползунке.
Светодиоды, при наличии небольшого нагрузочного резистора, должны начать перемигиваться с частотой несколько Гц.
Проверить работу стабилизатора тока. Вместо аккумулятора подключить эквивалент нагрузки - мощный резистор сопротивлением 10 - 12 Ом и мощностью 6 - 10 ватт. Светодиод "заряд" должен светиться непрерывно, а "пауза" должен погаснуть. Убедиться, что ток через эквивалент нагрузки примерно равен 600 - 700 мА. Подбором шунтового резистора установить ток равным 700 мА. Точное значение тока устанавливать не имеет смысла. Убедиться, что при изменении сопротивления - эквивалента нагрузки, ток не меняется. Подключить аккумулятор, а к аккумулятору вольтметр.
Лучше, если аккумулятор уже заряженный - не придётся долго ждать, пока напряжение на нём достигнет 14,5 вольта. Как только напряжение станет равным 14,5 вольт, поставить движок подстроечного резистора R в такое положение, чтобы светодиод HL погас, а HL засветился. Напряжение на аккумуляторе начнёт уменьшаться. Как только оно уменьшится до 13,1 вольта, поставить движок подстроечного резистора R в такое положение, чтобы светодиод HL погас, а HL засветился. Проследить, в каких пределах качается напряжение, и подстроить
пороги поточнее.
Выставить точные напряжения верхнего (14,5 В) и нижнего (13,1 В) порогов.
АКБ лучше подключать по четырёхпроводной схеме, чтобы не замерять падение напряжения на проводах.
Диодный термодатчик должен быть приклеен скотчем к аккумулятору. 6 банок это 12 - 14 вольт. Это напряжение делится делителем примерно в три раза и сравнивается с опорным 4,8 вольта. Четыре диода дают компенсацию опорного напряжения 8 - 10 мВ на градус. Для полного напряжения батареи (12 - 14 вольт) компенсация будет в три раза больше: 24 - 30 мВ на градус. Что нам и требуется.
Проверка исправности каскада термокомпенсирования:
четыре диода термодатчика надо погружать их в баночку с водой, а температуру контролировать термометром. Если при 20 градусах опорное 4,80 вольта (напряжение на плюсовой обкладке конденсатора), то при
0 градусов должно быть 4,96 - 5,00 вольт. Диоды должны быть в герметичной упаковке, водой их мочить нельзя.
Плата "разделена" на два узла: качели, и устройство защиты. Узлы соединяются двумя проводными перемычками,выпаяв которые, можно настроить каждый по отдельности.
Для проверки импульсного преобразоателя качелей нужно замкнуть ногу вкл/откл 2576 на землю (выход компаратора - открытый коллектор, соединение этого выхода с землёй ничем не может повредить компаратору) -
на выходе импульсника стало постоянное напряжение 18 В. Стало быть силовая часть исправна.
Перед настройкой дайте плате и радиатору прогреться, для осуществления теплового равновесия.
На отдельную плату ставится варистор. К трансформатору примотан термопредохранитель 130*С. Устройство собрано в корпусе от древнего UPS, аккумулятор стоит в этом же корпусе. Платка передней панели (с кнопкой и двумя светодиодами) тоже в архиве.
Надеюсь, моя писанина кому-то пригодится
