Например TDA7294

Форум РадиоКот • Просмотр темы - Радиостанция CB(Си-Би)
Форум РадиоКот
Здесь можно немножко помяукать :)

Текущее время: Пт апр 03, 2026 06:54:08

Часовой пояс: UTC + 3 часа


ПРЯМО СЕЙЧАС:



Начать новую тему Ответить на тему  [ Сообщений: 2069 ]     ... , , , 31, , , ...  
Автор Сообщение
 Заголовок сообщения: Re: Радиостанция СВ
СообщениеДобавлено: Чт ноя 12, 2015 17:40:25 
Друг Кота

Карма: 1
Рейтинг сообщений: 91
Зарегистрирован: Вт мар 13, 2012 12:16:13
Сообщений: 9115
Откуда: .ru
Рейтинг сообщения: 0
ох уж эти передатчики АМ ...))) Трансформатор можно и от селги... главное чтобы УНЧ развивал такую мощность... Разбирать и перематывать не рекомендую. Это муторно... и обычно после разборки качество трансформатора ухудшается ... надо аккуратно всё потом собрать обратно))) Сидеть перематывать... это долго..
В Уоки-Токи стоит трансформатор. Недостаток - масса и габариты... :facepalm: Бегать с рацией на трансформаторе))) ... это на любителя))) Чаще делают так:
Вложение:
123.jpg [26.1 KiB]
Скачиваний: 693

Если модуляция мелкая, то ставят два транзистора ... можно использовать составной транзистор...

Хотя на нрансформаторе звук лучше. В Уоки-Токи с трансформатором звук довольно приличного качества. :music:
Вложение:
1234.jpg [212.6 KiB]
Скачиваний: 910

Правда всё равно хуже чем ЧМ ..))

и не забываем про то что при подключенной антенне сигнал с антенны может пролазить на модулятор и вызывать искажения. Поэтому настраивать передатчик надо на антенном эквиваленте. А затем перенести в корпус .. закрытый металличекий корпус... внутри микрофон. Сделать так, чтобы с антенны излучение (ВЧ токи) не попадали на микрофон (модулятор). и всё будет работать чётко))

Можно конечно собрать по классике)) http://www.ukraine.ardf.ru/arch/srp/g4p17-3.htm двухтактный УНЧ... кстате как в селге.
Но проще просто взять обычный УНЧ... и между простым УНЧ и УВЧ передатчика поставить трансформатор. Помоему так оптимальней всего. И КПД довольно высокий и качество нормальное (УНЧ с хорошим качеством звука). В некотрых самодельных Уоки-Токи так и сделали.


Вернуться наверх
 
 Заголовок сообщения: Re: Радиостанция СВ
СообщениеДобавлено: Чт ноя 12, 2015 18:43:34 
Модератор
Аватар пользователя

Карма: 158
Рейтинг сообщений: 1600
Зарегистрирован: Пт апр 28, 2006 15:26:07
Сообщений: 11940
Откуда: Россия.
Рейтинг сообщения: 0
Медали: 2
Мявтор 3-й степени (1) Лучший человек Форума 2017 (1)
Схемы уоки-токи можно здесь посмотреть.
viewtopic.php?p=1647039#p1647039
aen писал(а):
Это схемотехника 60-х годов прошлого столетия.
Для интереса можно посмотреть подобные схемы американских радиостанций которые продавались в качестве наборов в 60-е годы.
У нас в тем времена практически не было подобных публикаций по причинам хорошо известным.
Схемы в формате djvu
download/file.php?id=181969
download/file.php?id=181970
download/file.php?id=181971
А это в JPG, но мелко.
http://img.radiokot.ru/files/23903/thum ... gurc2n.JPG
Когда из этих схем начали "выковыривать" трансформаторы, то все "испоганили" и работать эти схемы без трансформаторов стали очень плохо.
Женя1986 писал(а):
Есть трансформаторы от приемника селга
Эти подойдут.
Только нужно учитывать, что намотать нужно порядка 2х500 витков и при этом для мощности до 100 мвт можно намотать и проводом 0,1 мм, а вот для мощности 400 - 500 мвт нужен провод порядка 0,2 мм, а поместится ли все это на данный трансформатор, это нужно проверять.
Про схему позже напишу.
Вот передо мной валяется когда то спаянная, но схемы не рисовал, а сейчас времени пока нет.


Вернуться наверх
 
 Заголовок сообщения: Re: Радиостанция СВ
СообщениеДобавлено: Пт ноя 13, 2015 21:17:19 
Нашел транзистор. Понюхал.
Аватар пользователя

Карма: 2
Рейтинг сообщений: 5
Зарегистрирован: Сб ноя 16, 2013 19:18:30
Сообщений: 188
Рейтинг сообщения: 0
Можно поставить вместо кт3117 2n4401 по параметрам он выше даже. вот сюда поставить
Или написанно в справочнике кт342 (вместо кт3117) можно поставить,хочу узнать ваше мнение ????


Вложения:
З-ция_ср.doc [575 KiB]
Скачиваний: 267
Вернуться наверх
 
 Заголовок сообщения: Re: Радиостанция СВ
СообщениеДобавлено: Сб ноя 14, 2015 14:35:31 
Модератор
Аватар пользователя

Карма: 158
Рейтинг сообщений: 1600
Зарегистрирован: Пт апр 28, 2006 15:26:07
Сообщений: 11940
Откуда: Россия.
Рейтинг сообщения: 0
Медали: 2
Мявтор 3-й степени (1) Лучший человек Форума 2017 (1)
Женя1986 писал(а):
Можно поставить вместо кт3117 2n4401
Можно и даже лучше будет, т.к. у него мощность рассеиваемая коллектором побольше и Fт почти такой же.
Женя1986 писал(а):
написанно в справочнике кт342 (вместо кт3117) можно поставить,хочу узнать ваше мнение ????
Выбор транзистора в данной схеме идет по параметру Fт. Она должна быть не меньше 200 МГц, т.е. по этому параметру этот транзистор подходит.
И второй параметр, это мощность рассеиваемая коллектором.
У КТ3117 она 300 мвт и это уже крайний предел для данной схемы.
У КТ342 она 250 мвт.
Отсюда делайте выводы.
Вместо КТ3117 можно поставить 2N2222, что я неоднократно делал.

Для повторения Вы выбрали неудачную схему.
Схему из досовского файла я выложил только для того, что бы вы прочитали принцип настройки передатчика, т.к. все АМ передатчики настраиваются практически одинаково.
Все схемы составляют исходя из начальных требований. Данная схема из досовского файла составлялась для комплектования набора. От неё требовалось:
1. Чтобы цена набора была минимальная.
2. Дальность порядка 100 м
3. Потребляемый ток в режиме передачи не более 50 ма, т.е. питание от "Кроны"

В вашем случае передатчик лучше сделать двухкаскадным. Его и настроить легче.
Я вчера от нечего делать попробовал спаять подобный и все проверить.

Изображение

VT4 это задающий генератор. Если есть кварц на 27 МГц и при этом неважно, гармониковый он или нет, то задающий генератор лучше сделать по схеме Пирса.
Я же специально взял кварц на 9 МГц, поэтому генератор сделал по схеме Колпитца. По схеме Колпитца с подобным кварцем можно получить лучшие результаты.
Транзистор можно взять любой ВЧ маломощный, в том числе и КТ342, что у вас есть. Можно даже поставить КТ3102.

VT5 усилитель мощности. В этом месте хорошо работает КТ635А.
Просто я его попробовал и получилось лучше, но я специально взял КТ608, который даже немного хуже, чем КТ603 для данного случая.
Питание этого каскада поступает с выхода составного эмиттерного повторителя VT2 и VТ3, что является основой модулятора.
Выходная мощность получается порядка 150 мвт.
На выходе поставил контур с отводами. На практике он легче настраивается, чем П-контур.
Настройка заключается в том, что бы получить максимальную неискаженную синусоиду на выходе передатчика после диодного пробника.
При этом передатчик нагружается на эквивалент антенны, которым в данном случае является резистор R9 величиной 51 Ом.
В моем случае в режиме молчания на выходе передатчика на нагрузке 51 Ом, напряжение порядка 4 вольта, а значит мощность порядка 150 мвт.
Подбором входного напряжения с генератора 1 кГц и подбором резистора R4 добивался, что бы на выходе получить неискаженную синусоиду максимальной величины.
Если этого не делать, то при громких звуках будут искажения.
У меня синусоида получилась в пределах 2 - 6 вольт, а значит я добился коэффициента модуляции порядка 50%.
Конечно лучше хотя бы 90%, но получить такой коэффициент в этой примитивной схеме затруднительно. Получить то конечно можно, но будут искажения.
В общем в режиме молчания напряжение в точке "А", т.е. на выходе эмиттерного повторителя у меня получилось 4 вольта.

После этого смотрим, какое напряжение со звукового генератора пришлось подавать и зная чувствительность микрофона считаем какой предварительный усилитель нам нужен в модуляторе.
На входе эмиттерного повторителя максимальный сигнал НЧ получился около 3 вольт.
Если например микрофон выдает 10 мV, то потребуется предварительный усилитель с усилением 300.
Схемы усилителей можно посмотреть здесь.
http://radiokot.ru/circuit/analog/games/24/
Там же есть и схема генератора НЧ. Я тоже таким пользовался.

Настройку можно делать и без осциллографа, но про это потом напишу, когда все закончу. Сейчас нет времени.

Следующий этап, это сделать модулятор с модулирующим трансформатором или дросселем. Пока не знаю, что будет.
При это думаю, что мощность передатчика возрастет до 0,5 вт, поэтому в качестве VT5 придется поставить более мощный транзистор, например КТ646.

Но это потом, как и подробное описание, когда будет свободное время.
Кстати катушки здесь.
Провод 0,4 мм
Диаметр каркасов 6 мм
L1 16 витков.
L2 5 витков провод 0,15
L3 16 витков с отводом от 5 витка и от 8 витка.

Остальное потом. Сейчас просто нет времени расписывать все подробно.


Вложения:
2.GIF [12.45 KiB]
Скачиваний: 8416
Вернуться наверх
 
Эиком - электронные компоненты и радиодетали
 Заголовок сообщения: Re: Радиостанция СВ
СообщениеДобавлено: Сб ноя 14, 2015 16:24:27 
Мучитель микросхем
Аватар пользователя

Карма: 23
Рейтинг сообщений: 106
Зарегистрирован: Ср май 05, 2010 16:30:45
Сообщений: 415
Откуда: Удмуртия
Рейтинг сообщения: 0
В начале девяностых в своей первой рации я использовал модулирующий трансформатор как в Германской рации Delta-02 по журналу Радио 91 02. Звук был довольно качественный ,хотя в место микрофона использовался динамик.


Вложения:
Безымянный_thumb.jpg [57.63 KiB]
Скачиваний: 5955
Вернуться наверх
 
 Заголовок сообщения: Re: Радиостанция СВ
СообщениеДобавлено: Сб ноя 14, 2015 16:58:02 
Модератор
Аватар пользователя

Карма: 158
Рейтинг сообщений: 1600
Зарегистрирован: Пт апр 28, 2006 15:26:07
Сообщений: 11940
Откуда: Россия.
Рейтинг сообщения: 0
Медали: 2
Мявтор 3-й степени (1) Лучший человек Форума 2017 (1)
Марсакот писал(а):
использовал модулирующий трансформатор как в Германской рации Delta-02
Схема конечно хорошая, только вот самому мотать такой трансформатор довольно муторно.
Я делал так.

Изображение

Трансформатор был готовый. Он стоял в какой то системе в качестве импульсного в цепи управляющего вывода тиристора. Просто обмотки у него соединил последовательно.
http://www.radiocxema.h1n.ru/2018/06/05 ... ным-транс/
Иногда возникало самовозбуждение модулятора и приходилось с ни бороться, но работало вполне прилично.

Сейчас хочу попробовать сделать просто с дросселем.

Изображение

Посмотрю, что получится.
Думаю опять придется побороться с самовозбуждением.
Понятно, что это все для упрощения изготовления модулирующего трансформатора.
В данном случае просто дросселя в качестве которого можно использовать даже готовый выходной трансформатор, соединив в нем все обмотки согласованно последовательно.
Хотя у меня есть готовые трансформаторы ТОТ. Среди них можно любой подобрать, но просто хочу проверить, как обойтись без них.


Вложения:
2.GIF [8.18 KiB]
Скачиваний: 2719
3.GIF [4.09 KiB]
Скачиваний: 2460
Вернуться наверх
 
 Заголовок сообщения: Re: Радиостанция СВ
СообщениеДобавлено: Сб ноя 14, 2015 17:23:20 
Мучитель микросхем
Аватар пользователя

Карма: 23
Рейтинг сообщений: 106
Зарегистрирован: Ср май 05, 2010 16:30:45
Сообщений: 415
Откуда: Удмуртия
Рейтинг сообщения: 0
aen писал(а):
довольно муторно
Видимо кому как. Я даже витки не считал ,для первичной отмерил чтоб сопротивление было Ом 6-8 ,а вторичку до заполнения .


Вернуться наверх
 
 Заголовок сообщения: Re: Радиостанция СВ
СообщениеДобавлено: Вс ноя 15, 2015 19:30:21 
Держит паяльник хвостом
Аватар пользователя

Карма: 42
Рейтинг сообщений: 393
Зарегистрирован: Ср июн 27, 2007 17:09:12
Сообщений: 970
Рейтинг сообщения: 0
aen писал(а):
Посмотрю, что получится.
Попробовал модулирующий трансформатор.
Т.к. сердечник был маленьким, то намотал 2х500 витков проводом диаметром 0,1 мм.
Как и предполагал, для получения мощности порядка 400 - 500 мвт данный трансформатор не подошел из за слишком большого падения напряжения питания на обмотках.
Придется искать сердечник побольше, что бы была возможность намотать проводом диаметром 0,2 мм


Вернуться наверх
 
 Заголовок сообщения: Re: Радиостанция СВ
СообщениеДобавлено: Пн ноя 16, 2015 15:04:40 
Нашел транзистор. Понюхал.
Аватар пользователя

Карма: 2
Рейтинг сообщений: 5
Зарегистрирован: Сб ноя 16, 2013 19:18:30
Сообщений: 188
Рейтинг сообщения: 0
Слепил я передатчик из doc/ файла,чисто руку набить,
Звук ,если громко говорить возле микрофона еще как разборчиво слышно,если телефон включить(чтобы отойти и проверить) жесть пердит все трещит и т д.
Настраивал все по волномеру и тд,потребляемый ток 55мА,даже с квартиры не вышел все замолкло,хотяб 15м то должно было б быть..хрен,понятно что стены железобетонные....но 15м хотяб блин...

Были у меня рации в 90х детские,питались от кроны,4 транзистора,кварца не было в них,антенны ,не спиральные, просто жесткий металический провод намотанный виток к витку длина до20см, Так вот я вставлял в одну рацию!!!проволку ,вторая с обычной антенной - с 3го этажа на на 9й мой друг отходил и все прекрасно работало,через кучу железобетонных стен.
Чтоже все эти схемы такие карявые,что в них еще настраивать.....


Настраиваю,так включил передатчик,замерял ток сразу был 70 мА вращением сердечника катушки(с отводом которая) уменьшил ток до 55мА,затем поднес волномер мой,вращением кпе (волномера) настроил на частоту передатчика , кручу удлинающую катушку катушку ,добиваюсь максимум отклонения стрелки волномера,антенна кусок провода 1метр, Может я не так подхожу к настройке,поправте если что.( я ведь не спец супер)Ъ


Вложения:
Foto0146_489x367.jpg [26.4 KiB]
Скачиваний: 558
Вернуться наверх
 
 Заголовок сообщения: Re: Радиостанция СВ
СообщениеДобавлено: Пн ноя 16, 2015 18:44:01 
Модератор
Аватар пользователя

Карма: 158
Рейтинг сообщений: 1600
Зарегистрирован: Пт апр 28, 2006 15:26:07
Сообщений: 11940
Откуда: Россия.
Рейтинг сообщения: 0
Медали: 2
Мявтор 3-й степени (1) Лучший человек Форума 2017 (1)
Женя1986 писал(а):
Настраиваю,так включил передатчик,замерял ток сразу был 70 мА вращением сердечника катушки(с отводом которая) уменьшил ток до 55мА
Что то новенькое придумали в части настройки потребляемого тока.
Контур в любом случае настраивается на максимум.
Насчет тока, там же в статье все написано.
Цитата:
Настраиваем на максимум крутя сердечник катушки L2. У меня получилось порядка 2 вольта. Контролируем ток через транзистор VT2. Как писал, он не должен превышать 50 ма и здорово нагреваться. Ток устанавливается резистором R16. Можно также подстраивать резистором R9. Ток можно контролировать измеряя постоянное напряжение на резисторе R16. Ток через транзистор равен напряжению на данном резисторе деленному на величину резистора. При 30 ом это напряжение не должно превышать 0,15 вольт.
Также не вижу как проверяли генератор при изменении его питания от 2,5 вольт, до 7,5 вольт.
Цитата:
Теперь самое главное. У нас не должна срываться генерация при изменении питания на генераторе в пределах 2,5 – 7,5 вольт. Если у вас генератор подключен к регулируемому БП, то меняем напряжение и контролируем по показанию ВЧ детектора, что напряжение не пропадает и меняется при изменении напряжения питания. Само собой при 2,5 вольта оно маленькое, а при 7,5 вольт увеличивается и становиться больше, чем при 5 вольт. Срыв генерации обычно происходить при напряжении 2,5 вольта. Если это так, то нужно подобрать резистор R14. Иногда помогает включение конденсатора в единицы пикофарад параллельно резистору R15. Если генератор подключен не к БП, а к модулятору, то менять на нем напряжение можно заменив резистор R18 переменным.
Женя1986 писал(а):
Звук ,если громко говорить возле микрофона еще как разборчиво слышно,если телефон включить(чтобы отойти и проверить) жесть пердит все трещит и т д.
Не вижу, как Вы настраивали модулятор, а это по сути самое главное в АМ передатчике.
Цитата:
Настройка заключается в том, что бы получить максимальную неискаженную синусоиду на выходе передатчика после диодного пробника.
При этом передатчик нагружается на эквивалент антенны, которым в данном случае является резистор R9 величиной 51 Ом.

... в режиме молчания напряжение в точке "А", т.е. на выходе эмиттерного повторителя у меня получилось 4 вольта...

... На входе эмиттерного повторителя максимальный сигнал НЧ получился около 3 вольт....

А значит в точке "А" видно это.

Изображение

Т.е. при самых сильных звуках ничего не должно резаться.
Если на вход модулятора ничего не подавать, то там напряжение 5 вольт.
Примерно такую же картинку видно на выходе передатчика после диодного пробника при его нагрузке резистором 51 Ом.

У вас хотя бы напряжение какое в точке "А", т.е. на выходе модулятора?
Вы даже про это не упомянули, а это первое, что нужно сделать при настройке.

Дальность в прямой видимости с приемником сверхрегенератором у меня получилась где то 150 метров.
Точнее я дальше просто не уходил, т.к. по ТЗ нужно было 100 м, но думаю, практически это предел.
Антенны, штырь длиной 40 см.


Вложения:
1.GIF [3.25 KiB]
Скачиваний: 2551
Вернуться наверх
 
 Заголовок сообщения: Re: Радиостанция СВ
СообщениеДобавлено: Пн ноя 16, 2015 19:23:20 
Мучитель микросхем
Аватар пользователя

Карма: 23
Рейтинг сообщений: 106
Зарегистрирован: Ср май 05, 2010 16:30:45
Сообщений: 415
Откуда: Удмуртия
Рейтинг сообщения: 0
Решил ,так сказать,"молодость" вспомнить.Последний раз сверхрегенератор лет 20 назад собирал ,а тут что то нашло .Включил и с ходу мат дальнобойщиков услышал :)) .


Вложения:
Сверхреген..jpg [197.81 KiB]
Скачиваний: 739
Вернуться наверх
 
 Заголовок сообщения: Re: Радиостанция СВ
СообщениеДобавлено: Пн ноя 16, 2015 19:34:30 
Модератор
Аватар пользователя

Карма: 158
Рейтинг сообщений: 1600
Зарегистрирован: Пт апр 28, 2006 15:26:07
Сообщений: 11940
Откуда: Россия.
Рейтинг сообщения: 1
Медали: 2
Мявтор 3-й степени (1) Лучший человек Форума 2017 (1)
Марсакот писал(а):
Решил ,так сказать,"молодость" вспомнить.Последний раз сверхрегенератор лет 20 назад собирал ,а тут что то нашло .
Так я тоже на старости лет. :)
Что то серьезное делать уже не по силам. И глаза не видят и руки трясутся. :)
А тут вспоминаешь, что в молодости не получилось и пробуешь сейчас.
А так, я первую переносную радиостанцию делал еще на 1Ж24Б.
В ней приемник тоже сверхрегенератор, а в режиме передачи этот же каскад работает как передатчик.
Приемник в принципе работал, а вот передатчик так что то тогда и не настроил по путному. :)
Описание где то в ж. Радио.
Это там была радиостанция для планеристов.


Вернуться наверх
 
 Заголовок сообщения: Re: Радиостанция СВ
СообщениеДобавлено: Вт ноя 17, 2015 07:53:06 
Нашел транзистор. Понюхал.
Аватар пользователя

Карма: 2
Рейтинг сообщений: 5
Зарегистрирован: Сб ноя 16, 2013 19:18:30
Сообщений: 188
Рейтинг сообщения: 0
Я в кратце описал,настраивал с регулируемым бп ,как написанно в статье ,резистор вставил вместо генератора в модулятор 100 ом подобрал чтоб было 5вольт,
Транзистор 2n4401 ,куплю 3117 чтоб ну вообще 1:1 все было,2х вольт нет и близко (как написанно) 1.2V на выходе всего,(с резистором 51 ом+диод,все как в вашей рекомендации)
Я живу в квартире ,может помех сильно много и отсюда проблемы..

Схему кинете вашего сверхгеератора посмотреть(если не затруднит)

Цель у меня сейчас сделать простой передатчик ,пусть на 100м всего , но с хорошей разборчивостью речи...Далее можно будет и приемник..
Хоть и не получается много,все равно это интересней чем просирать время в Word of tanks/


Вернуться наверх
 
 Заголовок сообщения: Re: Радиостанция СВ
СообщениеДобавлено: Вт ноя 17, 2015 15:29:49 
Модератор
Аватар пользователя

Карма: 158
Рейтинг сообщений: 1600
Зарегистрирован: Пт апр 28, 2006 15:26:07
Сообщений: 11940
Откуда: Россия.
Рейтинг сообщения: 0
Медали: 2
Мявтор 3-й степени (1) Лучший человек Форума 2017 (1)
Женя1986 писал(а):
Цель у меня сейчас сделать простой передатчик ,пусть на 100м всего , но с хорошей разборчивостью речи..
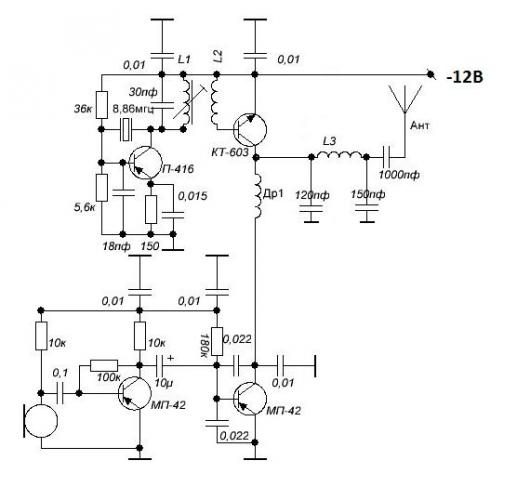
Делайте такой, что описан в этом сообщении.
viewtopic.php?p=2546282#p2546282
Её настроить проще и мощность можно подучить большую.

Изображение

В данной с разделены каскады задающего генератора и схемы получения модуляции, что упрощает настройку.
Также нет разницы какой кварц ставить, на 9 МГц или на 27 МГц, а в первой схеме кварц должен быть именно на 27 МГц, т.к. с кварцем 9 МГц возбуждаемым на третьей гармонике не получается получить приемлемой мощности.
Настройка там описана и она мало отличается от настройки первой схемы.
Женя1986 писал(а):
Транзистор 2n4401 ,куплю 3117 чтоб ну вообще 1:1 все было
Ничего там копировать 1:1 не нужно с транзисторами. 2n4401 вполне нормальный транзистор в данном случае. Во вторую схему не зря же поставили транзистор КТ608.
Это же сделано для того, что бы показать, что выбор транзисторов в данной схеме довольно широкий и выбирается из условия, что бы Fт была не менее 200 МГц, а мощность рассеиваемая транзистором была в пределах 0,5 - 1 вт.


Вернуться наверх
 
 Заголовок сообщения: Re: Радиостанция СВ
СообщениеДобавлено: Вт ноя 17, 2015 16:37:22 
Мучитель микросхем
Аватар пользователя

Карма: 23
Рейтинг сообщений: 106
Зарегистрирован: Ср май 05, 2010 16:30:45
Сообщений: 415
Откуда: Удмуртия
Рейтинг сообщения: 0
Женя1986 писал(а):
Схему кинете вашего сверхгеератора посмотреть
Обычный сверхрегенератор ,как и все.
Женя1986 писал(а):
Хоть и не получается много,все равно это интересней чем просирать время в Word of tanks/
:beer:


Вложения:
сверхреген_thumb.jpg [81.67 KiB]
Скачиваний: 765
Вернуться наверх
 
 Заголовок сообщения: Re: Радиостанция СВ
СообщениеДобавлено: Вт ноя 17, 2015 16:46:57 
Модератор
Аватар пользователя

Карма: 158
Рейтинг сообщений: 1600
Зарегистрирован: Пт апр 28, 2006 15:26:07
Сообщений: 11940
Откуда: Россия.
Рейтинг сообщения: 0
Медали: 2
Мявтор 3-й степени (1) Лучший человек Форума 2017 (1)
Марсакот писал(а):
Обычный сверхрегенератор ,как и все.
L3 на чем намотана и сколько витков?


Вернуться наверх
 
 Заголовок сообщения: Re: Радиостанция СВ
СообщениеДобавлено: Вт ноя 17, 2015 17:02:45 
Мучитель микросхем
Аватар пользователя

Карма: 23
Рейтинг сообщений: 106
Зарегистрирован: Ср май 05, 2010 16:30:45
Сообщений: 415
Откуда: Удмуртия
Рейтинг сообщения: 0
12 вит.


Вложения:
P1180544_thumb.jpg [23.89 KiB]
Скачиваний: 411
Вернуться наверх
 
 Заголовок сообщения: Re: Радиостанция СВ
СообщениеДобавлено: Вт ноя 17, 2015 17:08:16 
Модератор
Аватар пользователя

Карма: 158
Рейтинг сообщений: 1600
Зарегистрирован: Пт апр 28, 2006 15:26:07
Сообщений: 11940
Откуда: Россия.
Рейтинг сообщения: 0
Медали: 2
Мявтор 3-й степени (1) Лучший человек Форума 2017 (1)
Марсакот писал(а):
12 вит.
???
Изображение


Вложения:
1.JPG [16.6 KiB]
Скачиваний: 2152
Вернуться наверх
 
 Заголовок сообщения: Re: Радиостанция СВ
СообщениеДобавлено: Вт ноя 17, 2015 17:20:16 
Мучитель микросхем
Аватар пользователя

Карма: 23
Рейтинг сообщений: 106
Зарегистрирован: Ср май 05, 2010 16:30:45
Сообщений: 415
Откуда: Удмуртия
Рейтинг сообщения: 0
Я почему то про контурный подумал :) .В фильтре я фабричный поставил . Так что чем он там и сколько намотан, не знаю.


Вложения:
P1180547_thumb.jpg [122.83 KiB]
Скачиваний: 797
Вернуться наверх
 
 Заголовок сообщения: Re: Радиостанция СВ
СообщениеДобавлено: Вт ноя 17, 2015 17:33:21 
Нашел транзистор. Понюхал.
Аватар пользователя

Карма: 2
Рейтинг сообщений: 5
Зарегистрирован: Сб ноя 16, 2013 19:18:30
Сообщений: 188
Рейтинг сообщения: 0
Попробую обязательно,но чуть позже viewtopic.php?p=2546282#p2546282 ,транзисторы все обратной проводимости,как я понимаю.?

Марсакот ,12витков какой диаметр провода и каркаса?


Вернуться наверх
 
Показать сообщения за:  Сортировать по:  Вернуться наверх
Начать новую тему Ответить на тему  [ Сообщений: 2069 ]     ... , , , 31, , , ...  

Часовой пояс: UTC + 3 часа


Вы не можете начинать темы
Вы не можете отвечать на сообщения
Вы не можете редактировать свои сообщения
Вы не можете удалять свои сообщения
Вы не можете добавлять вложения

Найти:
Перейти:  


Powered by phpBB © 2000, 2002, 2005, 2007 phpBB Group
Русская поддержка phpBB
Extended by Karma MOD © 2007—2012 m157y
Extended by Topic Tags MOD © 2012 m157y