Например TDA7294

Форум РадиоКот • Просмотр темы - Лазерная установка для засветки фоторезиста от AlphaCrow
Форум РадиоКот
Здесь можно немножко помяукать :)

Текущее время: Ср янв 21, 2026 04:16:53

Часовой пояс: UTC + 3 часа


ПРЯМО СЕЙЧАС:



Начать новую тему Ответить на тему  [ Сообщений: 10089 ]     ... , , , 71, , , ...  
Автор Сообщение
Не в сети
 Заголовок сообщения: Re: Лазер для засветки фоторезиста - идея для реализации.
СообщениеДобавлено: Сб янв 30, 2016 14:59:16 
Электрический кот
Аватар пользователя

Карма: 8
Рейтинг сообщений: 443
Зарегистрирован: Пт окт 31, 2014 18:38:30
Сообщений: 1056
Откуда: Ростов-на-Дону
Рейтинг сообщения: 0
Я заметил что на китайском фоторезисте noname больше проплешин после проявки чем на альфа350. А твоему фоторезисту сколько по времени ?
UPD Потестил на маске. На разрешении 600 так же есть проплешины. Но скажу что мне это разрешение изначально не нравилось.
На скорости 500 и 600 при разрешении 1200 и K=1 более менее, для дома сгодится.
Изображение

Вот снимок через телефон с доп объективом. Разрешение 600, скорость 600.
Изображение
А вот разрешение 1200 и скорость 600.
Изображение


Вернуться наверх
 
Не в сети
 Заголовок сообщения: Re: Лазер для засветки фоторезиста - идея для реализации.
СообщениеДобавлено: Сб янв 30, 2016 19:36:54 
Встал на лапы

Зарегистрирован: Вс окт 20, 2013 21:58:51
Сообщений: 115
Откуда: Україна, Полтава
Рейтинг сообщения: 0
Заинтересовал меня этот девайс. Определенно надо делать.

Есть у меня в закромах чудо вот такое:
СпойлерИзображение

Покупал у китайцев как 405нм 200мВт лазер. Судя по всему не соврали. Возник вопрос - есть ли смысл возиться и пробовать его приспособить к этому девайсу или купить отдельно диод и не морочить людям голову? Проблема в том, что диод запрессован в радиатор и выкурить его оттуда весьма проблематично. Сам радиатор явно избыточен как по весу, так и возможной рассеиваемой мощности. Не возникнут ли проблемы с инерцией каретки с таким агрегатом на ней?


Вернуться наверх
 
Не в сети
 Заголовок сообщения: Re: Лазер для засветки фоторезиста - идея для реализации.
СообщениеДобавлено: Сб янв 30, 2016 20:05:53 
Электрический кот
Аватар пользователя

Карма: 8
Рейтинг сообщений: 443
Зарегистрирован: Пт окт 31, 2014 18:38:30
Сообщений: 1056
Откуда: Ростов-на-Дону
Рейтинг сообщения: 0
Диод если выпрессовывать то ему хана 100%. Я знаю! :roll:


Вернуться наверх
 
Не в сети
 Заголовок сообщения: Re: Лазер для засветки фоторезиста - идея для реализации.
СообщениеДобавлено: Сб янв 30, 2016 21:20:46 
Поставщик валерьянки для Кота
Аватар пользователя

Карма: 18
Рейтинг сообщений: 461
Зарегистрирован: Чт ноя 15, 2012 20:47:59
Сообщений: 2229
Откуда: Крымск
Рейтинг сообщения: 0
А диод от лазерного принтера годится для данного устройства или у него спектр другой?


Вернуться наверх
 
Эиком - электронные компоненты и радиодетали
Не в сети
 Заголовок сообщения: Re: Лазер для засветки фоторезиста - идея для реализации.
СообщениеДобавлено: Сб янв 30, 2016 21:30:54 
Друг Кота
Аватар пользователя

Карма: 95
Рейтинг сообщений: 2207
Зарегистрирован: Ср янв 06, 2010 23:31:56
Сообщений: 3254
Откуда: Боровичи, Новг. обл.
Рейтинг сообщения: 1
Медали: 1
Лучший человек Форума 2017 (1)
Adagumer писал(а):
или у него спектр другой?
Другой :(
AlphaCrow К сожалению проблема с полосатостью на 600 dpi снова дала о себе знать.
Проявляется только на краях, с правой стороны длина пропусков раза в 4 больше чем с левой.
Вот фото правой стороны, разрешение 600, К=380, скорость 800. Время для успокоения по Y 10 ms. Файл гербера в аттаче.
Изображение
Это же место в разрешении 1200, К=172, скорость 800, время для успокоения тоже.
Изображение
Очень жаль что на 600 dpi пока нет уверенности в результате. На самом деле для плат 0.2/0.2 самое то. Есть некоторая зубастость на наклонных линиях и круглых падах, но это все фигня. А вот пропуски строк, это плата в утиль. :(


Вложения:
Top.zip [52.34 KiB]
Скачиваний: 256

_________________
Прототипы печатных плат на заказ https://radiokot.ru/forum/viewtopic.php?f=54&t=122701
Вернуться наверх
 
Не в сети
 Заголовок сообщения: Re: Лазер для засветки фоторезиста - идея для реализации.
СообщениеДобавлено: Сб янв 30, 2016 21:54:34 
Друг Кота
Аватар пользователя

Карма: 39
Рейтинг сообщений: 723
Зарегистрирован: Ср фев 01, 2006 22:29:02
Сообщений: 3116
Откуда: г.Ростов-на-Дону
Рейтинг сообщения: 1
Adagumer

Нет. Там ИК диод, типа как в пультах от телика. :))


Вернуться наверх
 
Не в сети
 Заголовок сообщения: Re: Лазер для засветки фоторезиста - идея для реализации.
СообщениеДобавлено: Вс янв 31, 2016 10:26:59 
Электрический кот
Аватар пользователя

Карма: 8
Рейтинг сообщений: 443
Зарегистрирован: Пт окт 31, 2014 18:38:30
Сообщений: 1056
Откуда: Ростов-на-Дону
Рейтинг сообщения: 0
Опустил фокус немного ниже. Теперь на 600dpi нет проплешин, на 1200dpi вроде сильных изменений нет, только что раньше при бОльшем токе чем надо зазоры не сильно сужались, допускалась вольность в установке К вплоть до 0,7, теперь надо тщательнее следить за коэффициентом К.
Слева 1200dpi, 1000мм/с, К=0.5, справа 1200dpi, 800мм/с, К=0.255.
ИзображениеИзображение


Вернуться наверх
 
Не в сети
 Заголовок сообщения: Re: Лазер для засветки фоторезиста - идея для реализации.
СообщениеДобавлено: Вс янв 31, 2016 10:48:50 
Встал на лапы

Зарегистрирован: Вс сен 18, 2011 23:53:24
Сообщений: 102
Откуда: Краснодар
Рейтинг сообщения: 0
еще пара вопросов
1 какое фокусное расстояние вы выбираете для установки лазера и камеры те высота
2 а для связи с компьютером по spi не подойдет ли такое http://chipster.ru/catalog/modules/inte ... /2065.html dtlm ведь по сети скорость общения платы с программой намного выше

_________________
Я не волшебник, я только учусь


Вернуться наверх
 
Не в сети
 Заголовок сообщения: Re: Лазер для засветки фоторезиста - идея для реализации.
СообщениеДобавлено: Вс янв 31, 2016 11:06:08 
Электрический кот
Аватар пользователя

Карма: 8
Рейтинг сообщений: 443
Зарегистрирован: Пт окт 31, 2014 18:38:30
Сообщений: 1056
Откуда: Ростов-на-Дону
Рейтинг сообщения: 0
umpelev69 Фокусное расстояние чем больше, чем слабее паразитная засветка (у меня около 3см). Для связи используется uart а не spi. Модуль не подойдет, программа заточена на uart.
Поделал тестов на 600dpi. После экспонирования плата выглядит вот так:
Изображение

Слева от низа до середины S=1000, К=0.402 , от середины до верха S=800, К=0.3 . Плата справа S=1000, К=0.6 .
Изображение
На лазере у меня стабилитрон припаян на 6,2В , может из за этого у меня такие К большие ?
Хотя если смотреть на мой текущий ток (176мА), то видно что напряжение не должно превышать 6 вольт.
Изображение


Вернуться наверх
 
Не в сети
 Заголовок сообщения: Re: Лазер для засветки фоторезиста - идея для реализации.
СообщениеДобавлено: Вс янв 31, 2016 11:27:45 
Встал на лапы

Зарегистрирован: Вс сен 18, 2011 23:53:24
Сообщений: 102
Откуда: Краснодар
Рейтинг сообщения: 0
я почему спрашиваю направляющия с головками от принтера у меня горизонтальная придется как-то
выкручиваться с конструктивом станка по Х у меня направляющие пока 350, ЛСДСП есть,
паркетка и мебельные стяжки тоже шпильки не проблема их у меня куча (работаю элекромонтажником)
я понял что пластиковая линза не есть хорошо может расплавиться (но пока и такой нет)
шаговики кое какие есть и от 5" и другие но если сделать стол по легче то по моему и 5" хватит
у себя разобрал старый сканер так там стоял шаговик с редуктором 4H4018S2015 15V 0.5A 1.8градуса шаги к нему ремня 1м с натяжным роликом

_________________
Я не волшебник, я только учусь


Вернуться наверх
 
Не в сети
 Заголовок сообщения: Re: Лазер для засветки фоторезиста - идея для реализации.
СообщениеДобавлено: Вс янв 31, 2016 12:19:30 
Открыл глаза
Аватар пользователя

Карма: 6
Рейтинг сообщений: 14
Зарегистрирован: Вс май 23, 2010 11:54:59
Сообщений: 69
Откуда: Москва
Рейтинг сообщения: 0
Вот отрисовал пока схематик... посмотрите.
Постарался полностью вынести за оптроны силовую часть, надеюсь не столкнусь с наводками.
Добавил на перспективу драйвер шаговика для X и второй лазер.
Половину деталей смело можно не ставить, но пока оставлю как есть.
Выбор компонентов был из принципа "что лежит в ящике дома". Кое-что устаревшее...
Если явные ляпы кто увидит, просьба сообщить.


Вложения:
Schematic Prints.pdf [56.93 KiB]
Скачиваний: 851
Вернуться наверх
 
Не в сети
 Заголовок сообщения: Re: Лазер для засветки фоторезиста - идея для реализации.
СообщениеДобавлено: Вс янв 31, 2016 12:27:00 
Электрический кот
Аватар пользователя

Карма: 8
Рейтинг сообщений: 443
Зарегистрирован: Пт окт 31, 2014 18:38:30
Сообщений: 1056
Откуда: Ростов-на-Дону
Рейтинг сообщения: 0
vilkin Можешь в личку скинуть свою библиотеку УГО если не жалко ?


Вернуться наверх
 
Не в сети
 Заголовок сообщения: Re: Лазер для засветки фоторезиста - идея для реализации.
СообщениеДобавлено: Вс янв 31, 2016 13:17:17 
Открыл глаза
Аватар пользователя

Карма: 6
Рейтинг сообщений: 14
Зарегистрирован: Вс май 23, 2010 11:54:59
Сообщений: 69
Откуда: Москва
Рейтинг сообщения: 0
urez83 писал(а):
vilkin Можешь в личку скинуть свою библиотеку УГО если не жалко ?
Не жалко, сейчас скину. Правда, она слишком далека от идеала, стыдно показывать - типа мусорной корзины... Все хочу причесать, перейти на основе баз данных, как на работе перешел... но как-то не срастается. Находятся дела поважнее.


Вернуться наверх
 
Не в сети
 Заголовок сообщения: Re: Лазер для засветки фоторезиста - идея для реализации.
СообщениеДобавлено: Вс янв 31, 2016 14:06:26 
Друг Кота

Карма: 20
Рейтинг сообщений: 230
Зарегистрирован: Пт сен 13, 2013 13:11:31
Сообщений: 6452
Рейтинг сообщения: 0
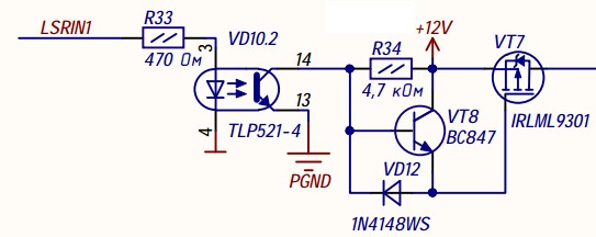
Коммутатор лазера лично у меня вызывает вопросы.

Изображение

1) Открываясь, оптрон фактически коротит на землю +12в (через открытый vt8 и диод). Возникает кратковременное (суб-микросекундное) протекание тока величиной 0.5-1А по этой цепи. Сжечь оно ничего не сожжет, но вот короткую помеху в цепи +12в организует.

2) Не очень хорошей идеей выглядит и коммутатор (мосфет) на входе стабилизатора тока (LM317). В моменты включения/выключения поведение LM317 видится непредсказуемым.


Вложения:
2016-01-31_140721.jpg [23.58 KiB]
Скачиваний: 4867
Вернуться наверх
 
Не в сети
 Заголовок сообщения: Re: Лазер для засветки фоторезиста - идея для реализации.
СообщениеДобавлено: Вс янв 31, 2016 14:56:43 
Друг Кота
Аватар пользователя

Карма: 95
Рейтинг сообщений: 2207
Зарегистрирован: Ср янв 06, 2010 23:31:56
Сообщений: 3254
Откуда: Боровичи, Новг. обл.
Рейтинг сообщения: 0
Медали: 1
Лучший человек Форума 2017 (1)
"Мыши плакали, кололись, но продолжали жрать кактус" :))
Подобрал я все таки режимы для 600 dpi. Как то интересно получается. Чуть в сторону пересвет, либо появляются эти пропуски строк по краям. Окно для скорости 800 мм/сек получилось в пределах 0.67-0.68 С 0.65 уже появляются совсем крохотные полоски, с 0.7 уже проблемы с зазором меньше 0.2. И с совмещением так и не пойму. Вроде всегда делаю одинаково, а получится то идеально, то на грани слета тентов. :dont_know:

_________________
Прототипы печатных плат на заказ https://radiokot.ru/forum/viewtopic.php?f=54&t=122701


Вернуться наверх
 
Не в сети
 Заголовок сообщения: Re: Лазер для засветки фоторезиста - идея для реализации.
СообщениеДобавлено: Вс янв 31, 2016 15:03:10 
Друг Кота
Аватар пользователя

Карма: 93
Рейтинг сообщений: 2157
Зарегистрирован: Сб май 05, 2012 20:19:55
Сообщений: 4956
Откуда: Минск
Рейтинг сообщения: 0
mial писал(а):
И с совмещением так и не пойму. Вроде всегда делаю одинаково, а получится то идеально, то на грани слета тентов.
Прога не всегда корректно захватывает реперы. Именно по этой причине я попросил в прогу добавить размер платы в мм. Если этот размер отличается у герберов слоя фольги и слоя пайки - идеального совмещения не будет. Очень помогает не тратить время впустую. :wink:

_________________
Прибор, защищённый предохранителем, сгорает первым, защитив предохранитель. Закон Мерфи.


Вернуться наверх
 
Не в сети
 Заголовок сообщения: Re: Лазер для засветки фоторезиста - идея для реализации.
СообщениеДобавлено: Вс янв 31, 2016 15:07:13 
Электрический кот
Аватар пользователя

Карма: 8
Рейтинг сообщений: 443
Зарегистрирован: Пт окт 31, 2014 18:38:30
Сообщений: 1056
Откуда: Ростов-на-Дону
Рейтинг сообщения: 0
Я вот сегодня весь день по сей минуту извожу фоторезист. И таки начало получаться хорошо с разрешением 600. Промучался с фокусировкой для достижения отсутствия проплешин и одновременно сохранения разрешающей способности. Выпаял к чертям стабилитрон на 6,2 вольта на лазере. И теперь глянец на фоторезисте стал при меньшем К. Теперь на разрешении 600 и скорости 800 глянец уже от К=0,4. При 0,7 так же узкие зазоры слипаются. На разрешении 1200, скорости 1000 глянец при К=0,3 . Составил себе табличку в обед теперь её опять переделывать блин. Но в целом порешал что проплешины на 600 были из за очень точной фокусировки и стабилитрон немного мешал.


Вернуться наверх
 
Не в сети
 Заголовок сообщения: Re: Лазер для засветки фоторезиста - идея для реализации.
СообщениеДобавлено: Вс янв 31, 2016 15:35:01 
Открыл глаза
Аватар пользователя

Карма: 6
Рейтинг сообщений: 14
Зарегистрирован: Вс май 23, 2010 11:54:59
Сообщений: 69
Откуда: Москва
Рейтинг сообщения: 0
a5021 писал(а):
Коммутатор лазера лично у меня вызывает вопросы.
Спасибо, теперь и сам вижу... Уберу я этот верхний ключ.


Вернуться наверх
 
Не в сети
 Заголовок сообщения: Re: Лазер для засветки фоторезиста - идея для реализации.
СообщениеДобавлено: Вс янв 31, 2016 17:48:20 
Друг Кота
Аватар пользователя

Карма: 18
Рейтинг сообщений: 1121
Зарегистрирован: Пт ноя 27, 2009 18:12:27
Сообщений: 4625
Откуда: Черкассы, UA
Рейтинг сообщения: 0
vilkin писал(а):
Уберу я этот верхний ключ.

Вот мне не понятно, зачем там LM317?
Напряжение 12 В стабилизировано? Вроде да. Тогда зачем стабилизатор, если достаточно обычного резистора?

_________________
Изображение

В мире нет вредных веществ, в мире есть вредные количества © Д.И.Менделеев
Когда на форуме переходят на "Вы", в реальной жизни уже давно бьют морду © автор неизвестен.


Вернуться наверх
 
Не в сети
 Заголовок сообщения: Re: Лазер для засветки фоторезиста - идея для реализации.
СообщениеДобавлено: Вс янв 31, 2016 18:48:08 
Открыл глаза
Аватар пользователя

Карма: 6
Рейтинг сообщений: 14
Зарегистрирован: Вс май 23, 2010 11:54:59
Сообщений: 69
Откуда: Москва
Рейтинг сообщения: 0
mr_kot писал(а):
Вот мне не понятно, зачем там LM317?
Я исходил из того, что при нагреве лазерного диода изменяются его параметры.
С ростом температуры при напряжении константе, ток через диод будет возрастать, что в итоге может вывести его из строя.
Необходимо либо стабилизировать температуру, что не сильно возможно, либо стабилизировать ток.
Из минусов этого решения падение мощности при повышении температуры и токе константе...
В моем случае при стабилизации тока 110мА через пять минут работы напряжение на диоде падает с 5.6 вольт до 5.2 вольта.
Хотя, можно пойти и с другой стороны. Подобрать резистор который при максимальном разогреве диода не даст превышение тока.
В общем, пока сделаю так для опытов, дальше посмотрю.


Вернуться наверх
 
Показать сообщения за:  Сортировать по:  Вернуться наверх
Начать новую тему Ответить на тему  [ Сообщений: 10089 ]     ... , , , 71, , , ...  

Часовой пояс: UTC + 3 часа


Кто сейчас на форуме

Сейчас этот форум просматривают: нет зарегистрированных пользователей и гости: 23


Вы не можете начинать темы
Вы не можете отвечать на сообщения
Вы не можете редактировать свои сообщения
Вы не можете удалять свои сообщения
Вы не можете добавлять вложения

Найти:
Перейти:  


Powered by phpBB © 2000, 2002, 2005, 2007 phpBB Group
Русская поддержка phpBB
Extended by Karma MOD © 2007—2012 m157y
Extended by Topic Tags MOD © 2012 m157y