Это просто про кварцы.
http://radiokot.ru/start/analog/practice/07/
Это получение ЧМ в кварцевом генераторе.
http://radiokot.ru/start/analog/practice/08/
Это получение широкополосной ЧМ в кварцевом генераторе в схеме с двумя параллельно соединенными кварцами.
http://radiokot.ru/start/analog/practice/09/
Статьи, как и впрочем и эта тема написаны специально для тех, кто только начинает заниматься подобными вопросами. Понятно, что если нужно разобраться более подробно, то нужно читать серьезные книжки.
Теперь только основные положения, что рассматривались в статьях выше.
1. Что бы получить ЧМ в кварцевом генераторе, кварц должен возбуждаться на своей основной гармонике, при этом нужно, что бы он имел большой частотный промежуток, т.е. промежуток между частотой последовательного и параллельного резонанса.
2. Если на кварце написано, что его частота например 40 МГц, то нужно или знать точно или определить основная ли это его гармоника или этот кварц гармониковый и его основная гармоника в 3 или в 5 раз меньше.
3. В схеме ниже кварц можно запустить на нечетной, т.е. например на третьей(пятой) гармонике, но получить в данной схеме ЧМ если кварц работает на гармонике на практике невозможно. ЧМ в этой схеме можно получить только если он работает на основной гармонике.

4. А вот в этой схеме ниже кварц ВСЕГДА возбуждается на своей основной гармонике, а контур в коллекторе просто выделяет нужную кратную частоту, в том числе и четную, но нужно учитывать, что мощность выделенной гармоники резко падает с ростом её номера и на практике выделять гармонику выше четвертой не имеет смысла. Я бы даже и четвертую не стал выделять, а контуром выделил удвоенную, а потом поставил удвоитель.

Еще про такие жуки.
1. Модуляционная характеристика у подобного передатчика довольно нелинейная, но для передачи речи вполне подходит.
2. Уровень звукового напряжения подаваемого на варикап здесь должен быть несколько вольт, что намного больше, чем в жуках без кварцевой стабилизации.
3. Т.к. в жуках, где применяют низкочастотные кварцы с последующим умножением частоты, то довольно затруднительно получить хоть какую то значительную мощность в одном каскаде. Если же кварц имеет основную частоту например 100 МГц, то возможно конечно сделать однотранзисторный жук плюс конечно модулятор, т.к. и в этом случае на варикап нужно будет подавать звуковое напряжение в несколько вольт.
Теперь разновидности схем.
1. Имеем такой кварц.
http://www.etna.ru/rezonatr/Rrkm18.asp
Его основная гармоника может быть в районе нужного нам диапазона, поэтому просто делаем генератор на подобном кварце и пытаемся получить в этом генераторе нужную нам широкополосную ЧМ. У меня такого кварца нет, поэтому подобный жук здесь рассматривать не буду. Здесь в теме будут только те жуки, которые я сам спаял и проверил.
2. Имеем кварц с основной гармоникой в пределах 45 – 54 МГц, т.е. в подобном жуке нужно просто удвоение частоты. Такого кварца у меня тоже нет, поэтому подобного жука тоже не рассматриваем, но про подобного жука можно почитать здесь.
http://vrtp.ru/index.php?showtopic=20530&st=0
3. Имеем кварц с основной гармоникой в пределах 29,5 – 36 МГц. Это мой случай и с подобного жука и начнем.
4. Имеем кварц частота которого в четыре или в шесть раз меньше частоты нужного нам жука. В этом случае придется после кварцевого генератора ставить два каскада умножения.
5. Отдельно пойдет жук на двух параллельно соединенных одинаковых кварцах. В подобной схеме наиболее легко получить нужную нам широкополосную ЧМ, но она требует два одинаковых кварца, которые желательно покупать одновременно, что была большая вероятность, что они из одной партии и параметры кварцев довольно близки по параметрам.
http://radiokot.ru/start/analog/practice/09/

Еще один пример подобного жука есть в этой теме.
http://radiokot.ru/forum/viewtopic.php?p=695502#p695502
Спойлер
Если только делать жука на 80 МГц, но прием его придется вести или на приемник с расширенным УКВ диапазоном или на самодельный приемник, но если уж делать приемник самому, то ничего не мешает сделать и жука и приемник с узкополосной ЧМ.
Теперь ближе к схеме.
У меня в наличии есть кварцы с ОСНОВНОЙ гармоникой 30 МГц и 25 МГц.
Имеется также ГАРМОНИКОВЫЙ кварц на 48 МГц, т.е. у него основная гармоника 16 МГц. Вот на этих кварцах и попробуем сделать.
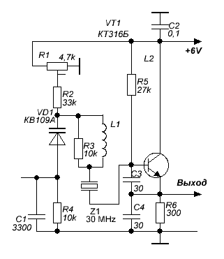
Начнем с кварца 30 МГц и сделаем жука на частоту 90 МГц. Схема не сложная. Главное здесь, это настройка.
Транзисторы VT1, VT2 любые низкочастотные. VT3, VT4 любые с Fт не менее 700 МГц, например 9018, КТ368, КТ325 и т.д.
Я все это проверял на макетке. Паял навесным монтажом. Про катушку L1, что стоит последовательно с кварцем напишу ниже. Конструкция этой катушки имеет большое значение и определяет величину девиации, которую нужно получить.
Начнем с модулятора, но потом.


