Например TDA7294

Форум РадиоКот • Просмотр темы - Высококачественный телефонный усилитель.
Форум РадиоКот
Здесь можно немножко помяукать :)

Текущее время: Вс янв 25, 2026 01:57:08

Часовой пояс: UTC + 3 часа


ПРЯМО СЕЙЧАС:



Начать новую тему Ответить на тему  [ Сообщений: 1208 ]     ... , , , 58, , ,  
Автор Сообщение
Не в сети
 Заголовок сообщения: Re: Высококачественный телефонный усилитель.
СообщениеДобавлено: Пн окт 24, 2016 14:22:58 
Друг Кота

Карма: 35
Рейтинг сообщений: 570
Зарегистрирован: Вт дек 10, 2013 19:13:10
Сообщений: 3268
Рейтинг сообщения: 0
Насчет чуйки это да,нормальные наушники 105...110дб имеют,так что им 5мвт достаточно.
Я вот игрался с повторителем с резистором,и на слух звук при малом смещении,когда напряжение на выходе меньше половины питающего намного приятнее,хоть и линейность ниже,вторая гармошка маскирует даже огрехи самой фонограммы,если она не очень качественная,и детальность без общей оос все таки немного лучше,слышны звуки,которые раньше не слышал,наверное из за большего быстродействия,причем сам тип транзистора очень важен,кт819 дает говнозвук,а вч транзисторы кт908,2sc5198,2sc5171,2sc5707,германий п609а звучат великолепно,думаю это связано с малыми емкостями у вч транзисторов,и меньшей модуляцией звука при их изменении под действием сигнала


Вернуться наверх
 
Не в сети
 Заголовок сообщения: Re: Высококачественный телефонный усилитель.
СообщениеДобавлено: Сб фев 25, 2017 21:04:59 
Друг Кота
Аватар пользователя

Карма: 124
Рейтинг сообщений: 237
Зарегистрирован: Пт фев 14, 2014 02:32:21
Сообщений: 78588
Откуда: Урал, терраКОТА
Рейтинг сообщения: 3
aif.66 писал(а):
А чистый класс А ужесточает требование к источнику питания -
стабилизатор должен очень хорошо справляться с очень сильно изменяющимся
током потребления.
Простите, но при А классе колебания тока потребления минимальны.

_________________
"Кроме высшего образования надо иметь хотя бы среднее соображение" (С)
"Умные люди на то и умны, чтоб разбираться в запутанных вещах." (М.Булгаков)


Вернуться наверх
 
Не в сети
 Заголовок сообщения: Re: Высококачественный телефонный усилитель.
СообщениеДобавлено: Вс мар 19, 2017 06:35:11 
Друг Кота
Аватар пользователя

Карма: 26
Рейтинг сообщений: 97
Зарегистрирован: Вт мар 16, 2010 09:58:07
Сообщений: 5040
Откуда: Новгородская обл
Рейтинг сообщения: 0
Простой и дешёвый ,но с заявкой на большее Изображение

Добавлено after 19 minutes 2 seconds:
Я перестал этот форум отслеживать, но вот что глаз режет. Отсутствие интереса к защите дорогостоящих наушников от повреждения при неисправности телефонных усилителей. И возникающих при этом проблемах!

Добавлено after 2 hours 56 minutes 47 seconds:
Очередная реакарнация моего композитного телефонника на ОРА827/ЛТ1210


Вложения:
спектр 134лт1210 тлф.jpg [144.24 KiB]
Скачиваний: 599
телефонник OPA827 LT1210.JPG [243.24 KiB]
Скачиваний: 1055
тлф по моей схеме композита ОРА827ЛТ1210.jpg [216.63 KiB]
Скачиваний: 914
Вернуться наверх
 
Не в сети
 Заголовок сообщения: Re: Высококачественный телефонный усилитель.
СообщениеДобавлено: Вс мар 19, 2017 06:41:26 
Модератор
Аватар пользователя

Карма: 159
Рейтинг сообщений: 4079
Зарегистрирован: Пт янв 23, 2009 19:20:05
Сообщений: 45493
Рейтинг сообщения: 0
Медали: 1
Получил миской по аватаре (1)
Максим_В писал(а):
...Я перестал этот форум отслеживать, но вот что глаз режет. Отсутствие интереса к защите дорогостоящих наушников от повреждения при неисправности телефонных усилителей. И возникающих при этом проблемах!..
Так если сделать защиту на реле - она добавит в тракт изрядное количество искажений, нужно будет изменять схему так, чтобы обратная связь охватывала контакты реле... :dont_know: А надёжность маломощного усилителя вполне можно предполагать достаточно высокой... :roll:


Вернуться наверх
 
Эиком - электронные компоненты и радиодетали
Не в сети
 Заголовок сообщения: Re: Высококачественный телефонный усилитель.
СообщениеДобавлено: Вс мар 19, 2017 06:45:04 
Друг Кота
Аватар пользователя

Карма: 26
Рейтинг сообщений: 97
Зарегистрирован: Вт мар 16, 2010 09:58:07
Сообщений: 5040
Откуда: Новгородская обл
Рейтинг сообщения: 0
As писал(а):
Максим_В писал(а):
...Я перестал этот форум отслеживать, но вот что глаз режет. Отсутствие интереса к защите дорогостоящих наушников от повреждения при неисправности телефонных усилителей. И возникающих при этом проблемах!..
Так если сделать защиту на реле - она добавит в тракт изрядное количество искажений, нужно будет изменять схему так, чтобы обратная связь охватывала контакты реле... :dont_know: А надёжность маломощного усилителя вполне можно предполагать достаточно высокой... :roll:
Это допустимо при дешевых наушниках и пофигистком отношении.Когда цена головных телефонов переваливает десять тысяч, то цена защиты ничтожна. Кстати искажения от контактов малосигнальных качественных реле ничтожны,да и охватить их оос не сложно


Вернуться наверх
 
Не в сети
 Заголовок сообщения: Re: Высококачественный телефонный усилитель.
СообщениеДобавлено: Вс мар 19, 2017 07:37:53 
Модератор
Аватар пользователя

Карма: 159
Рейтинг сообщений: 4079
Зарегистрирован: Пт янв 23, 2009 19:20:05
Сообщений: 45493
Рейтинг сообщения: 0
Медали: 1
Получил миской по аватаре (1)
Всё относительно, конечно... :dont_know: Защита - вещь полезная, но никак не обязательная. Вероятность появления "постоянки" на выходе слишком мала... (а дорогие наушники - редкость для большинства пользователей форума... :)) ) Впрочем, каждый решает для себя. Опять же, тупое копирование схем защиты для мощных усилителей не прокатит - другие уровни напряжений... :dont_know:


Вернуться наверх
 
Не в сети
 Заголовок сообщения: Re: Высококачественный телефонный усилитель.
СообщениеДобавлено: Вс мар 19, 2017 07:49:48 
Друг Кота
Аватар пользователя

Карма: 26
Рейтинг сообщений: 97
Зарегистрирован: Вт мар 16, 2010 09:58:07
Сообщений: 5040
Откуда: Новгородская обл
Рейтинг сообщения: 0
As писал(а):
Всё относительно, конечно... :dont_know: Защита - вещь полезная, но никак не обязательная. Вероятность появления "постоянки" на выходе слишком мала... (а дорогие наушники - редкость для большинства пользователей форума... :)) ) Впрочем, каждый решает для себя. Опять же, тупое копирование схем защиты для мощных усилителей не прокатит - другие уровни напряжений... :dont_know:

конечно не прокатит. Надо все перелопачивать. А для этого есть и микрокап и моделирование в железе.
Вторая загвоздка в том,что зачастую используют хилые трансформаторы питания и любая несимметрич\я потребления тока по плечам усилителя вызывает переокс питания. .


Вернуться наверх
 
Не в сети
 Заголовок сообщения: Re: Высококачественный телефонный усилитель.
СообщениеДобавлено: Пн мар 20, 2017 00:06:43 
Родился

Зарегистрирован: Вс мар 19, 2017 12:12:42
Сообщений: 3
Откуда: Донецкая область
Рейтинг сообщения: 0
Здравствуйте, господа! Я, конечно, понимаю, что похвастаться пока нечем, но тем не менее...
Год назад собрал усилитель М. Васильева (Максим_В) по схеме, опубликованной на 10 странице этого топика (viewtopic.php?p=850416#p850416). Выходные транзисторы грелись аки утюг.
И вот спустя год я вновь вернулся к данному усилителю. Вытравлены и спаяны новые платы- а результат тот же. При Uпит +\- 15V каждое плечо жрало около 1 А.
Отчаявшись, обратился за советом к Максиму и под его руководством получилось сие творение.


Вложения:
P1010060.JPG [199.96 KiB]
Скачиваний: 1109
Вернуться наверх
 
Не в сети
 Заголовок сообщения: Re: Высококачественный телефонный усилитель.
СообщениеДобавлено: Пн мар 20, 2017 00:21:34 
Родился

Зарегистрирован: Вс мар 19, 2017 12:12:42
Сообщений: 3
Откуда: Донецкая область
Рейтинг сообщения: 0
Токи покоя (и нагрев радиатора) уменьшил до 105-108 мА уменьшением номинала R12, R13 (по схеме) до 100 Ом.
Также при использовании в качестве VT3-VT6 транзисторов BD139, BD140 были уменьшены номиналы R22, R23 до 10 Ом.
Самовозбуждение ОУ LM318N было убрано исключением из цепи ООС конденсаторов C3, C12 (т.е. оставлен только R=30 кОм).
В качестве транзисторов VT1,VT2,VT11,VT12 были применены BF420 и BF421.
Теперь буду собирать второй канал, настраивать и облагораживать.
Хочется выразить признательность Максим_В за отзывчивость и терпение.


Вложения:
P1010073.JPG [216.54 KiB]
Скачиваний: 951
Вернуться наверх
 
Не в сети
 Заголовок сообщения: Re: Высококачественный телефонный усилитель.
СообщениеДобавлено: Пн мар 20, 2017 08:12:27 
Друг Кота
Аватар пользователя

Карма: 26
Рейтинг сообщений: 97
Зарегистрирован: Вт мар 16, 2010 09:58:07
Сообщений: 5040
Откуда: Новгородская обл
Рейтинг сообщения: 0
Причины проблемы в том,что цепи коррекции приемливые для АД845/825 не пордходят для более медленных и более каскадных ЛМ318.Это по подвозбуду.По току покоя.я использовал и рекомендовал транзисторы в шунте с меншей площадью кристалла ,чем примененных Владимиром довольно мощных,но более доступных ВС139/140 (КТ814/815) .При этой замене ток покоя естественно вограстает в два-четыре раза.Что потребовало изменения номиналов в шунте.
Плата хорошо смотрится


Вернуться наверх
 
Не в сети
 Заголовок сообщения: Re: Высококачественный телефонный усилитель.
СообщениеДобавлено: Пн мар 20, 2017 10:41:57 
Друг Кота
Аватар пользователя

Карма: 23
Рейтинг сообщений: 402
Зарегистрирован: Вс окт 24, 2010 16:02:46
Сообщений: 3499
Откуда: Ижевск
Рейтинг сообщения: 0
Я вааще не врубаюсь, нафига телефонному усилителю 48 вольт питания? :shock: Чтобы потом защиту придумывать для наушников?
10 вольт выше крыши должно хватать.


Вернуться наверх
 
Не в сети
 Заголовок сообщения: Re: Высококачественный телефонный усилитель.
СообщениеДобавлено: Пн мар 20, 2017 10:53:58 
Модератор
Аватар пользователя

Карма: 159
Рейтинг сообщений: 4079
Зарегистрирован: Пт янв 23, 2009 19:20:05
Сообщений: 45493
Рейтинг сообщения: 0
Медали: 1
Получил миской по аватаре (1)
Для 32-омных - может и хватит, для высокоомных и не слишком чувствительных - точно нет. ТДС-5 усилитель с 12-вольтовым питанием не раскачивает...


Вернуться наверх
 
Не в сети
 Заголовок сообщения: Re: Высококачественный телефонный усилитель.
СообщениеДобавлено: Пн мар 20, 2017 13:11:18 
Друг Кота
Аватар пользователя

Карма: 26
Рейтинг сообщений: 97
Зарегистрирован: Вт мар 16, 2010 09:58:07
Сообщений: 5040
Откуда: Новгородская обл
Рейтинг сообщения: 0
sstvov писал(а):
Я вааще не врубаюсь, нафига телефонному усилителю 48 вольт питания? :shock: Чтобы потом защиту придумывать для наушников?
10 вольт выше крыши должно хватать.

Слушайте тогда пукалки с интермодами и коммутационными искажениями. Вы что думете получить неискаженный звук можно при 12вольт питания? Или как раскачать аудезы или хайфаймены наушники изодинамику?
Есть еще момент. Есть такие замечательные трансформаторы от магнитофонов как ТС40-2, как раз выдают 22вольта с учетом просадки. спрашивается почему не использовать и зачем зря стабами переводить энергию в тепло?.


Вернуться наверх
 
Не в сети
 Заголовок сообщения: Re: Высококачественный телефонный усилитель.
СообщениеДобавлено: Пн мар 20, 2017 20:45:01 
Родился

Зарегистрирован: Вс мар 19, 2017 12:12:42
Сообщений: 3
Откуда: Донецкая область
Рейтинг сообщения: 0
Спаял сегодня второй канал, учтя предыдущие ошибки.
На скорую руку подкинул вход, наушники, +\- 22V Jпотр по 240 мА в каждом плече стабилизатора.
В паузах тишина полная. Музыку слушал долго, никакой слышимой окраски усилитель не вносит. После получаса работы радиаторы выходников слабогорячие, но ток не изменился.
Максим_В, спасибо ещё раз!
А изображение не прикрепилось :( Ладно, тогда так:
http://radikal.ru/lfp/s45.radikal.ru/i1 ... 89.jpg/htm
Ах, да, один нюанс- при подаче питания в наушниках появляется довольно громкий сигнал изменяющегося тона от высокого к низкому, длящийся примерно секунду. Видимо, придется вводить задержку подключения наушников к выходу.


Вернуться наверх
 
Не в сети
 Заголовок сообщения: Re: Высококачественный телефонный усилитель.
СообщениеДобавлено: Пн мар 20, 2017 21:23:22 
Друг Кота
Аватар пользователя

Карма: 26
Рейтинг сообщений: 97
Зарегистрирован: Вт мар 16, 2010 09:58:07
Сообщений: 5040
Откуда: Новгородская обл
Рейтинг сообщения: 0
Бриговскую защиту сделайте , реле только на 12 вольт


Вернуться наверх
 
Не в сети
 Заголовок сообщения: Re: Высококачественный телефонный усилитель.
СообщениеДобавлено: Вт май 09, 2017 13:57:20 
Друг Кота
Аватар пользователя

Карма: 26
Рейтинг сообщений: 97
Зарегистрирован: Вт мар 16, 2010 09:58:07
Сообщений: 5040
Откуда: Новгородская обл
Рейтинг сообщения: 1
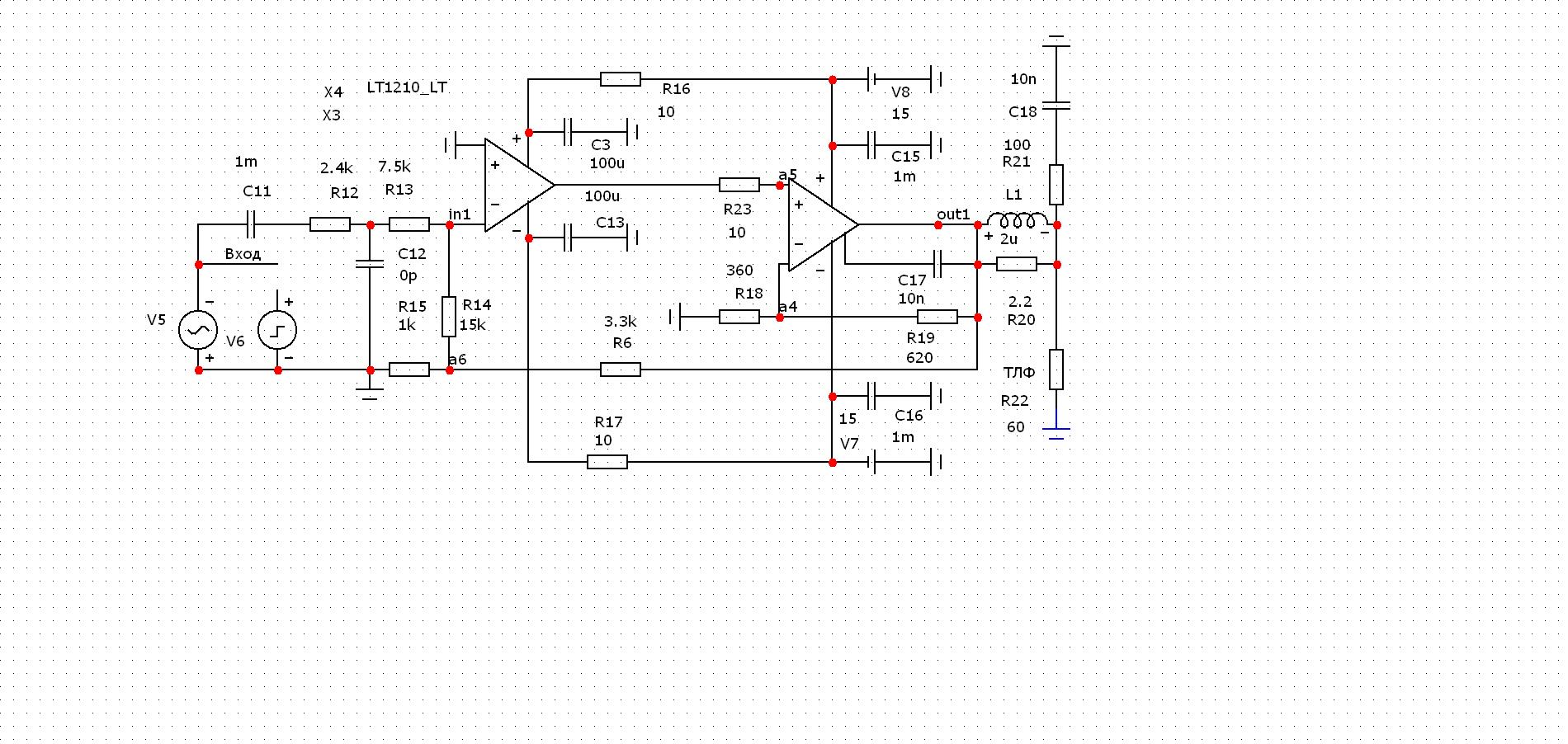
Тут просматривая тему наткнулся на свой вариант с использованием шиклаи и решил перевести его в квазисимметричный выход. Просто по себе знаю,что много транзисторов с разборки остается одной проводимости,но без антиподов .Грех их не использовать. Вот какая штука получилась.Кому зеркала не нравятся,заменить одним резистором и все,остальное остается как есть.Плюс в том что можно использовать древние оу. За цифрами тут не гнался умеренность во всем .С2 скавится в зависимости от применного операционного усилителя.
Попробовал 153уд2 .работает отлично в капе и в железе будет. Соберусь с духом и наверное попробую в железе реализовать на ретродеталях. цена вопроса же минимальна

Добавлено after 3 hours 19 minutes 23 seconds:
добавлю упрощенную схему с К153УД2/140УД6/УД7.Скорость нарастания невысокая ,но уровень искажений невелик .не ожидал вообщето ,прилично звучать должен ,ток покоя под сотню и можно релаксировать

Добавлено after 1 hour 26 minutes 28 seconds:
качают, а рецензии нема ,не дело


Вложения:
Телефонник квазивыхлоп2.GIF [36.41 KiB]
Скачиваний: 790
Телефонник квазикомплементарный выходной каскад.png [231.73 KiB]
Скачиваний: 945
Вернуться наверх
 
Не в сети
 Заголовок сообщения: Re: Высококачественный телефонный усилитель.
СообщениеДобавлено: Вт май 09, 2017 23:22:48 
Вымогатель припоя
Аватар пользователя

Карма: 9
Рейтинг сообщений: 114
Зарегистрирован: Ср апр 16, 2014 18:31:46
Сообщений: 503
Рейтинг сообщения: 0
Так если сделать защиту на реле - она добавит в тракт изрядное количество искажений, нужно будет изменять схему так, чтобы обратная связь охватывала контакты реле... :dont_know:

Контактную пару реле можно включить параллельно наушникам, коротить то есть выход. А еще одной парой - разрывать питание усилителя (до основной емкости, но так чтоб сама защита продолжала питаться), чтоб КЗ много беды не натворило. Только схему защиты отьюстировать чтоб не дергалась без важного повода.


Вернуться наверх
 
Не в сети
 Заголовок сообщения: Re: Высококачественный телефонный усилитель.
СообщениеДобавлено: Пт май 12, 2017 12:50:11 
Друг Кота
Аватар пользователя

Карма: 26
Рейтинг сообщений: 97
Зарегистрирован: Вт мар 16, 2010 09:58:07
Сообщений: 5040
Откуда: Новгородская обл
Рейтинг сообщения: 0
Охватите вы контакты реле оос и не надо ничего мудрить


Вернуться наверх
 
Не в сети
 Заголовок сообщения: Re: Высококачественный телефонный усилитель.
СообщениеДобавлено: Сб май 13, 2017 10:56:02 
Друг Кота
Аватар пользователя

Карма: 26
Рейтинг сообщений: 97
Зарегистрирован: Вт мар 16, 2010 09:58:07
Сообщений: 5040
Откуда: Новгородская обл
Рейтинг сообщения: 0
Перерисовал плату ,добавил ще пару,но при желании можно оставить только по одной паре или две.Вроде свободнее стало и рисунок проще .


Вложения:
телефонник универсал.png [87.05 KiB]
Скачиваний: 1067
Вернуться наверх
 
Не в сети
 Заголовок сообщения: Re: Высококачественный телефонный усилитель.
СообщениеДобавлено: Ср июн 07, 2017 16:57:36 
Друг Кота
Аватар пользователя

Карма: 26
Рейтинг сообщений: 97
Зарегистрирован: Вт мар 16, 2010 09:58:07
Сообщений: 5040
Откуда: Новгородская обл
Рейтинг сообщения: 0
Предвидятся вот такие платы телефонного усилителя
СпойлерИзображение Изображение


Последний раз редактировалось Максим_В Ср июн 07, 2017 18:11:20, всего редактировалось 1 раз.

Вернуться наверх
 
Показать сообщения за:  Сортировать по:  Вернуться наверх
Начать новую тему Ответить на тему  [ Сообщений: 1208 ]     ... , , , 58, , ,  

Часовой пояс: UTC + 3 часа


Кто сейчас на форуме

Сейчас этот форум просматривают: нет зарегистрированных пользователей и гости: 18


Вы не можете начинать темы
Вы не можете отвечать на сообщения
Вы не можете редактировать свои сообщения
Вы не можете удалять свои сообщения
Вы не можете добавлять вложения

Найти:
Перейти:  


Powered by phpBB © 2000, 2002, 2005, 2007 phpBB Group
Русская поддержка phpBB
Extended by Karma MOD © 2007—2012 m157y
Extended by Topic Tags MOD © 2012 m157y