Например TDA7294

Форум РадиоКот • Просмотр темы - Часы "МЕРКУРИЙ-40xА"
Форум РадиоКот
Здесь можно немножко помяукать :)

Текущее время: Вс ноя 02, 2025 09:27:53

Часовой пояс: UTC + 3 часа


ПРЯМО СЕЙЧАС:



Начать новую тему Ответить на тему  [ Сообщений: 743 ]    , 2, , , ...  
Автор Сообщение
Не в сети
 Заголовок сообщения: Re: Часы "МЕРКУРИЙ-40xА"
СообщениеДобавлено: Чт авг 10, 2017 08:08:19 
Мучитель микросхем
Аватар пользователя

Карма: 22
Рейтинг сообщений: 143
Зарегистрирован: Пт янв 14, 2011 13:27:12
Сообщений: 433
Откуда: Калуга
Рейтинг сообщения: 0
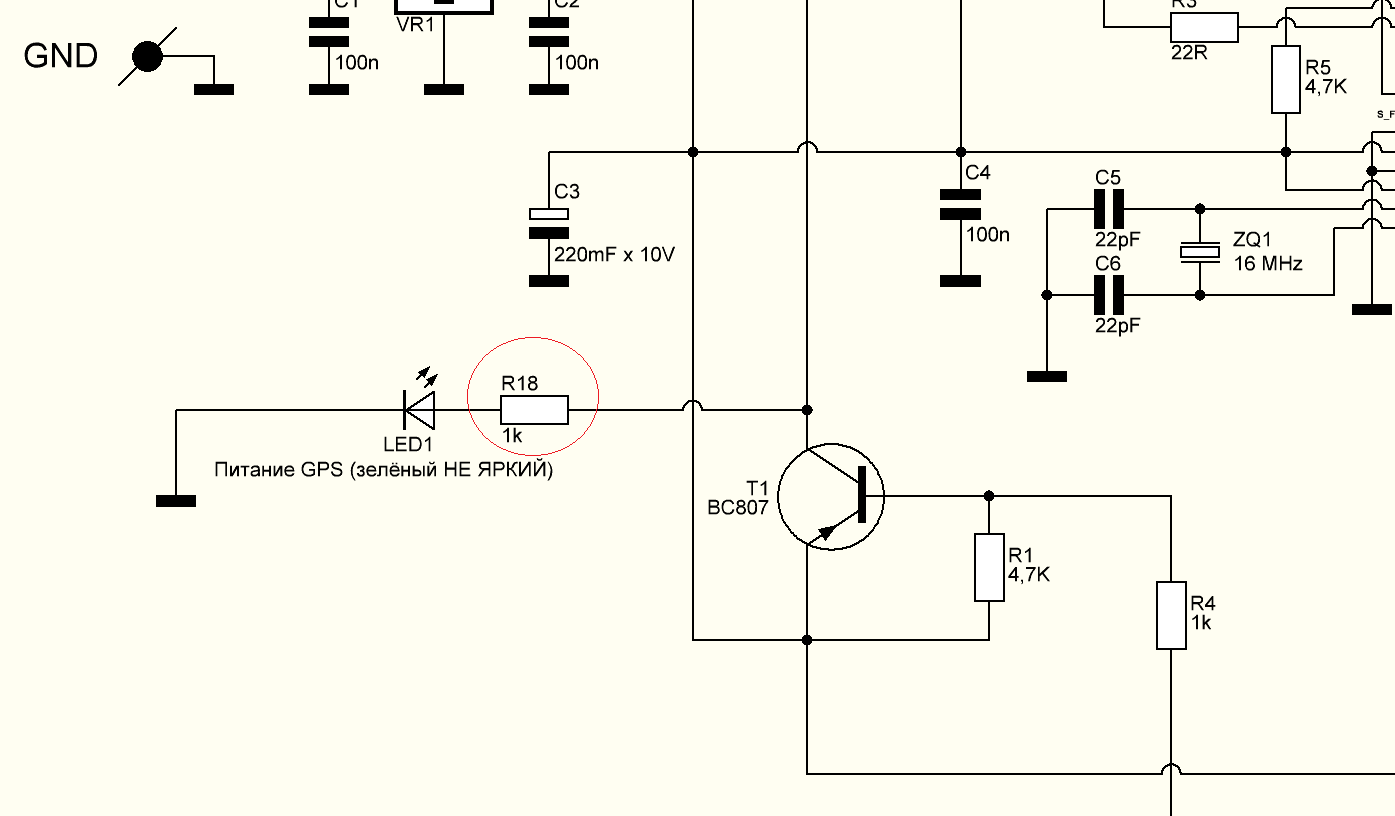
Прошу меня извинить, нашёл ошибку на схеме "основного блока". (http://radiokot.ru/circuit/digital/home/251/) :shock:
Не начертил токоограничивающий резистор на светодиод питания GPS модуля. Пардон. См. вложение.

И ещё, в продолжение темы "МЕРКУРИЙ-402А". У кого есть желание повторить устройство, но нет желания заказывать у китайцев сразу 10 плат (а меньше они не делают)- объявляю аттракцион неведанной щедрости :)) У меня в остатке имеется 5 плат, пишите в ЛС, договоримся.


Вложения:
Комментарий к файлу: Поправка по схеме. Должно быть так.
r18.png [48.39 KiB]
Скачиваний: 831
Вернуться наверх
 
Не в сети
 Заголовок сообщения: Re: Часы "МЕРКУРИЙ-40xА"
СообщениеДобавлено: Чт авг 10, 2017 20:44:04 
Открыл глаза

Зарегистрирован: Пт июл 10, 2015 16:06:24
Сообщений: 49
Рейтинг сообщения: 0
Здравствуйте.
Пробовал повторить проект N1 на макетке .
Сканировали , сканировали , так и не нашли ни одного спутника.
Дом пятиэтажный , второй этаж. Перенес на подоконник , все равно не ловят.
А как их тогда использовать ? выставлять на улицу?


Вернуться наверх
 
Не в сети
 Заголовок сообщения: Re: Часы "МЕРКУРИЙ-40xА"
СообщениеДобавлено: Чт авг 10, 2017 20:58:30 
Вымогатель припоя
Аватар пользователя

Карма: 17
Рейтинг сообщений: 381
Зарегистрирован: Пт июн 19, 2009 13:36:54
Сообщений: 556
Рейтинг сообщения: 0
Собрал МЕРКУРИЙ-401А. При подаче питания звучит короткий звуковой сигнал, через секунду загорается светодиод подачи питания на GPS модуль (применил второй из указанных в статье на плате красного цвета), на модуле загорается красный светодиод. На дисплее горят все сегменты всех разрядов (индикатор общий катод). Ежесекундно пробегает анимация типа гашения оного сегмента. Светодиод спутников моргает раз в секунду, но спутники, вероятно не находятся. С выхода TXD модуля на порт PD0 поступают импульсы. Пробовал подключать антенну большего размера от неисправного авторегистратора с GPS, ничего не изменилось. Заметил, что на "красном" модуле порядок выводов не такой как на первом, а именно у красного VCC GND TXD RXD PPS, а у зелёного VCC GND RXD TXD PPS. Допускаю, что модуль неисправен, но индикация настораживает, как будто инверсная. Я ожидал, что будет как в видео ко второй статье - сегменты погашены и во время ожидания пробегают анимированные сегменты. Кто нибудь собирал? Может что-то с прошивкой? И ещё вопрос: для чего служит цепь с порта PD1 TX OUT?


Вернуться наверх
 
Не в сети
 Заголовок сообщения: Re: Часы "МЕРКУРИЙ-40xА"
СообщениеДобавлено: Пт авг 11, 2017 07:54:33 
Встал на лапы
Аватар пользователя

Зарегистрирован: Ср фев 04, 2015 11:50:15
Сообщений: 93
Откуда: Калужская обл
Рейтинг сообщения: 0
Светодиод спутников моргает раз в секунду, но спутники, вероятно не находятся. С выхода TXD модуля на порт PD0 поступают импульсы.
Моргает, значит произошел захват спутников. Вывод ТХ модуля, судя по схеме, должен быть подключен к выводу 30 микроконтроллера. TX OUT 31 на сколько я понял задел на будущее и в первой версии не используется. Сам пока не собирал часы, но модуль(красный) испытал подключая к компу через USB-COM.


Вернуться наверх
 
Эиком - электронные компоненты и радиодетали
Не в сети
 Заголовок сообщения: Re: Часы "МЕРКУРИЙ-40xА"
СообщениеДобавлено: Пт авг 11, 2017 10:21:21 
Мучитель микросхем
Аватар пользователя

Карма: 22
Рейтинг сообщений: 143
Зарегистрирован: Пт янв 14, 2011 13:27:12
Сообщений: 433
Откуда: Калуга
Рейтинг сообщения: 0
Добавлено after 2 minutes 4 seconds:
Собрал МЕРКУРИЙ-401А. При подаче питания звучит короткий звуковой сигнал, через секунду загорается светодиод подачи питания на GPS модуль (применил второй из указанных в статье на плате красного цвета), на модуле загорается красный светодиод. На дисплее горят все сегменты всех разрядов (индикатор общий катод). Ежесекундно пробегает анимация типа гашения оного сегмента. Светодиод спутников моргает раз в секунду, но спутники, вероятно не находятся. С выхода TXD модуля на порт PD0 поступают импульсы. Пробовал подключать антенну большего размера от неисправного авторегистратора с GPS, ничего не изменилось. Заметил, что на "красном" модуле порядок выводов не такой как на первом, а именно у красного VCC GND TXD RXD PPS, а у зелёного VCC GND RXD TXD PPS. Допускаю, что модуль неисправен, но индикация настораживает, как будто инверсная. Я ожидал, что будет как в видео ко второй статье - сегменты погашены и во время ожидания пробегают анимированные сегменты. Кто нибудь собирал? Может что-то с прошивкой? И ещё вопрос: для чего служит цепь с порта PD1 TX OUT?

И так, как я люблю выражаться, без паники, будем разбираться.
Инструкция проста.

1. Отключаете вообще GPS приёмник
2. Проливаете сначала тестовую прошивку catode.hex, подаёте питание на устройство
3. Смотрите, на индикаторе должны появится "нормальные" цифры 1 2 3 4, и каждую секунду общее значение 1234 должно увеличиваться на 1, .т.е. 1235, 1236 и т.д.
4. Только если вместо вменяемых "1234" на индикаторе чепуха или вообще ничего, то льёте прошивку anode.hex, теперь нормально? Отлично! Запоминаете на какой прошивке цифры нормальные, анод или катод.

Дальше, пожалуйста, очень внимательно!!!!

5. Берёте USB UART (без него мы ничего не сможем понять)
6. Подключаете:
TX USB UART -> RX MK,
RX USB UART -> TX MK,
GND USB UART -> GND MK
7. Устройство к питанию, USB UART в USB
8. Запускаете программу "uart.exe" из архива (самописка, как раз для таких тестов), заходите в настройки COM, выбираете COM Вашего USB UART (больше ничего не трогаете), нажимаете ОК и в главном окне открыть СОМ
9. Открылся? Отлично! Значит что должно происходить, на индикаторе значение 1234 которое увеличивается на 1 раз в секунду, цифры должны быть читаемы и без глюков
10. В программе для тестов в самом низу есть поле, вставляете туда строку "$GPRMC,100732.00,A,***0792,N,***3668,E,0.065,,160216,,,A*70" и нажимаете кнопку "Послать команду", проц должен вернуть эту же строку в основное окно только с припиской "TEST:", т.е. "TEST: $GPRMC,100732.00,A,***0792,N,***3668,E,0.065,,160216,,,A*70". Обязательно с припиской "TEST", данное слово подтверждает что строка прошла через приёмный буфер микроконтроллера, обработалась и вышла обратно со стороны TX MK, а не тупо TX и RX между собой закорочен :)))
------- Вот до этого момента должно быть всё так, если цифры читаемые, проц принимает и возвращает строку обратно то всё хорошо. Если же строка не возвращается обратно. то смотрите цепочку UART!!!!!
Внимание!!! Ничего кроме $GPRMC,100732.00,A,***0792,N,***3668,E,0.065,,160216,,,A*70 проц принимать не будет!!!!! Если в строке не будет содержаться "$GPRMC", то строка будет откинута как не нужный спам, поэтому заголовок строки должен содержать ОБЯЗАТЕЛЬНО!!!! "$GPRMC"

Здравствуйте.
Пробовал повторить проект N1 на макетке .
Сканировали , сканировали , так и не нашли ни одного спутника.
Дом пятиэтажный , второй этаж. Перенес на подоконник , все равно не ловят.
А как их тогда использовать ? выставлять на улицу?

Аналогично, проверяем цепь UART, как написано выше, также льёте тестовую прошивку (катод/анод) смотрите сами в зависимости от индикатора. Всё тоже самое, отключаете GPS приёмник, даёте тестовую строку, смотрите в окно МК вернул/не вернул эту же строку обратно?

Дальше, если тест пройден и всё нормально возвращается и т.д. То переходим к следующему этапу.
1. Из того же архива проливаете рабочую прошивку main_anode.hex/main_catode.hex, в зависимости от вашего индикатора.
2. Не отключая!!! USB UART, в той же программе, по такому же принципу как тестирование- даёте всё туже тестовую строку $GPRMC,100732.00,A,***0792,N,***3668,E,0.065,,160216,,,A*70, нажимаете кнопку "послать команду", проц должен ответить вам "--:--:--: SATELLITES SUCCESSFULLY FOUND: $GPRMC,100732.00,A,***0792,N,***3668,E,0.065,,160216,,,A*70", если всё так то даёте тестовую строку $GPRMC... ещё 4 раза, после чего часы должны будут перейти в рабочий режим с текущим временем (исходя из строки) 10 часов 07 мину 32 секунды + ваш часовой пояс (по умолчанию после прошивки МК +3 часа)
3. Получилось?
Если да, то жду результатов (да вообще жду результатов в любом случае :))) ), будем дальше копать уже приёмник, если нет, то смотрите на каком шаге у вас что не так.
Ещё, по поиску спутников, конкретный пример. На работе: 4- х этажное здание, с толщиной стены порядка 1,2 метра, я сижу на первом этаже, поиск спутников от 1 минуты до 1 часа, в зависимости от погоды, возле окна находит практически сразу. Дома, обычный панельный девятиэтажный дом, часы висят чётко по центу квартиры под потолком, поиск спутников 10 - 20 минут. Так что в плане сигнала GPS всё должно быть отлично везде.

Добавлено after 1 hour 18 minutes 32 seconds:
Моргает, значит произошел захват спутников. Вывод ТХ модуля, судя по схеме, должен быть подключен к выводу 30 микроконтроллера. TX OUT 31 на сколько я понял задел на будущее и в первой версии не используется. Сам пока не собирал часы, но модуль(красный) испытал подключая к компу через USB-COM.

Не не, коллега имеет в виду "Светодиод GPS" на самой плате часов, тот что идёт от лапы МК, когда он моргает 1 раз в секунду длительность 100мс- это означет что спутников не видно, как только он загорится на постоянку, то это будет означать "захват" спутников ;)


Вложения:
Комментарий к файлу: тестовые прошивки анод/катод + тестовая UART программа + рабочие прошивки анод/катод
arhive.zip [407.75 KiB]
Скачиваний: 410
Вернуться наверх
 
Не в сети
 Заголовок сообщения: Re: Часы "МЕРКУРИЙ-40xА"
СообщениеДобавлено: Пт авг 11, 2017 14:30:34 
Вымогатель припоя
Аватар пользователя

Карма: 17
Рейтинг сообщений: 381
Зарегистрирован: Пт июн 19, 2009 13:36:54
Сообщений: 556
Рейтинг сообщения: 0
Спасибо автору за быстрый и подробный ответ! Тесты провёл, прошивка сначала catode.hex, потом main_catode.hex. Всё так, как описано выше, через USB UART команды проходят и возвращаются как положено, в конце, после 4х вводов команды $GPRMC,100732.00,A,***0792,N,***3668,E,0.065,,160216,,,A*70 произошёл переход в рабочий режим. С прошивкой main_catode.hex режиме ожидания спутников анимация нормальная - перемещение зажжённых сегментов. Поставил на подоконник и ушёл, вернулся часа через полтора: часы в рабочем режиме, время показывают верно, светодиод спутников моргает, светодиод GPS модуля горит. Насколько я понимаю, всё работает, но приёмник в паре с антенной "туповат". Переложил на стол, включил заново и засёк время, жду как долго будет искать спутники.


Вернуться наверх
 
Не в сети
 Заголовок сообщения: Re: Часы "МЕРКУРИЙ-40xА"
СообщениеДобавлено: Пт авг 11, 2017 14:48:59 
Мучитель микросхем
Аватар пользователя

Карма: 22
Рейтинг сообщений: 143
Зарегистрирован: Пт янв 14, 2011 13:27:12
Сообщений: 433
Откуда: Калуга
Рейтинг сообщения: 0
На самом деле, главное получить первую синхронизацию, а потом пусть спутники ищутся хоть 5 часов, это не важно. Погрешность за сутки без синхронизаций +-1 секунда, так что не критично, если новые актуальные значения будут получены даже через несколько часов ;)


Вернуться наверх
 
Не в сети
 Заголовок сообщения: Re: Часы "МЕРКУРИЙ-40xА"
СообщениеДобавлено: Пт авг 11, 2017 15:15:55 
Вымогатель припоя
Аватар пользователя

Карма: 17
Рейтинг сообщений: 381
Зарегистрирован: Пт июн 19, 2009 13:36:54
Сообщений: 556
Рейтинг сообщения: 0
Спасибо. Закажу наверное такую https://www.aliexpress.com/item/Built-i ... 2e30119e6f антенну, думаю, что будет лучше.


Вернуться наверх
 
Не в сети
 Заголовок сообщения: Re: Часы "МЕРКУРИЙ-40xА"
СообщениеДобавлено: Пт авг 11, 2017 16:17:36 
Мучитель микросхем
Аватар пользователя

Карма: 22
Рейтинг сообщений: 143
Зарегистрирован: Пт янв 14, 2011 13:27:12
Сообщений: 433
Откуда: Калуга
Рейтинг сообщения: 0
Да, у меня именно такая же, на маленькую, что идёт в комплекте с красным GPS приёмником не клюёт, поставил эту большую- сразу стал спутники видеть.


Вернуться наверх
 
Не в сети
 Заголовок сообщения: Re: Часы "МЕРКУРИЙ-40xА"
СообщениеДобавлено: Пт авг 11, 2017 18:27:08 
Открыл глаза

Зарегистрирован: Пт июл 10, 2015 16:06:24
Сообщений: 49
Рейтинг сообщения: 0
Здравствуйте vitalyadm.
Спасибо за подробнейшее сопровождение Вашего проекта.
Сейчас повторно собрал 1 версию часов.
Погода ясная поймал спутники минут через 10 , правда на подоконнике.
В общем буду собирать капитально .
Спасибо.


Вернуться наверх
 
Не в сети
 Заголовок сообщения: Re: Часы "МЕРКУРИЙ-40xА"
СообщениеДобавлено: Пт авг 11, 2017 18:48:52 
Вымогатель припоя
Аватар пользователя

Карма: 17
Рейтинг сообщений: 381
Зарегистрирован: Пт июн 19, 2009 13:36:54
Сообщений: 556
Рейтинг сообщения: 0
Подключил GPS антенну 18х18 мм от неисправного авторегистратора, приём стал лучше, на подоконнике захватывает сигнал за несколько минут, в комнате долго. Заказал антенну 28х28 мм. Сравнил время часов с временем сервера https://www.ntp-servers.net/ . Часы спешат на 5 секунд, повторил запуск часов - то же самое. Любопытно.


Вернуться наверх
 
Не в сети
 Заголовок сообщения: Re: Часы "МЕРКУРИЙ-40xА"
СообщениеДобавлено: Сб авг 12, 2017 12:40:17 
Вымогатель припоя
Аватар пользователя

Карма: 17
Рейтинг сообщений: 381
Зарегистрирован: Пт июн 19, 2009 13:36:54
Сообщений: 556
Рейтинг сообщения: 0
Плата собрана окончательно, в прилагаемом архиве фото платы, схема в формате Splan и разводка в Sprint-Layout 6.0.
В файле разводки нет сверлёжки, переходные отверстия просверлены 0,6, отверстия под провода питания и TX OUT 1,0, остальные 0,8 мм.
Сверление твёрдосплавными свёрлами с помощью мини сверлильного станка PROXXON TM 220.
C GPS антенной 18х18 мм от неисправного авторегистратора внутри помещения (кирпичный пятиэтажный дом) синхронизация со спутниками устойчивая, пасмурная погода не повлияла.
Прошивка main_catode.hex.
Единственный замеченный баг на сегодня, это опережение часами времени SNTP-сервера на 5 секунд, надеюсь это можно программно исправить.
Плата 2х-сторонняя, выполнена по технологии ЛУТ, с использованием китайской бумаги с Алиэкспресс. Лужение - сплавом Розе в кипящей воде с добавлением лимонной кислоты. "Металлизация" переходных отверстий - пропайкой тонких одиночных проводников от многожильного монтажного провода.
Плата сделана под корпус Gainta G1202B. Отверстие 3.2 мм TX OUT просверлено по ошибке, должно быть 1 мм. Применены 2 индикатора с общими катодами типа BL-D56A-22. Планировалось использовать электромагнитный бузер с генератором TMB12A, он громкий и прожорливый, поэтому добавлена RC-цепь 27 Ом 10 мкФ в его питании, но он оказался на пару мм выше индикаторов и был заменён на пъезоизлучатель с генератором HPM14AX, для него RC-цепь не нужна. МК в корпусе DIP28 устанавливается в панельку, которая разгибом выводов сделана SMD-компонентом. Антенна изначально не имела разъёма, поэтому была аккуратно подпаяна ко входу, корпус антенны закреплён к плате при помощи отрезка 2х-сторонней клейкой монтажной ленты 3M.


Вложения:
Комментарий к файлу: Схема, плата и фотографии
Files.rar [906.67 KiB]
Скачиваний: 485
Вернуться наверх
 
Не в сети
 Заголовок сообщения: Re: Часы "МЕРКУРИЙ-40xА"
СообщениеДобавлено: Вс авг 13, 2017 08:11:59 
Открыл глаза

Зарегистрирован: Пт июл 10, 2015 16:06:24
Сообщений: 49
Рейтинг сообщения: 0
Здравствуйте.
Уважаемый vitalyadm , в схеме МЕРКУРИЙ-401А с прошивкой "main_anode" ,не работают
точки секунд в основном режиме.
Если не трудно, можете убрать анимацию смены цифр , или оставить только ту которая меняется.
Спасибо.


Вернуться наверх
 
Не в сети
 Заголовок сообщения: Re: Часы "МЕРКУРИЙ-40xА"
СообщениеДобавлено: Вс авг 13, 2017 15:05:02 
Мучитель микросхем
Аватар пользователя

Карма: 22
Рейтинг сообщений: 143
Зарегистрирован: Пт янв 14, 2011 13:27:12
Сообщений: 433
Откуда: Калуга
Рейтинг сообщения: 0
vicfamily, не работают точки т.к. именно на Вашем индикаторе разделительные точки (точка) находится не на том разряде, нежели на индикаторе который был упомянут в статье. Вам нужно выяснить (вызвонить) на каком разряде должно подаваться напряжение на сегмент DP. И не совсем понял про "убрать анимацию смены цифр , или оставить только ту которая меняется" что подразумевается под "ту которая меняется", не совсем понимаю. В общем выясните на каком разряде включать DP и чуть подробней поясните про анимацию. Сделаем тогда всё и сразу. Индикатор, я так понимаю, общий анод?


Вернуться наверх
 
Не в сети
 Заголовок сообщения: Re: Часы "МЕРКУРИЙ-40xА"
СообщениеДобавлено: Вс авг 13, 2017 15:37:19 
Вымогатель припоя
Аватар пользователя

Карма: 17
Рейтинг сообщений: 381
Зарегистрирован: Пт июн 19, 2009 13:36:54
Сообщений: 556
Рейтинг сообщения: 0
Добрый день, а можно исправить 5 секундное опережение?


Вернуться наверх
 
Не в сети
 Заголовок сообщения: Re: Часы "МЕРКУРИЙ-40xА"
СообщениеДобавлено: Вс авг 13, 2017 16:02:29 
Открыл глаза

Зарегистрирован: Пт июл 10, 2015 16:06:24
Сообщений: 49
Рейтинг сообщения: 0
vicfamily, не работают точки т.к. именно на Вашем индикаторе разделительные точки (точка) находится не на том разряде, нежели на индикаторе который был упомянут в статье. Вам нужно выяснить (вызвонить) на каком разряде должно подаваться напряжение на сегмент DP. И не совсем понял про "убрать анимацию смены цифр , или оставить только ту которая меняется" что подразумевается под "ту которая меняется", не совсем понимаю. В общем выясните на каком разряде включать DP и чуть подробней поясните про анимацию. Сделаем тогда всё и сразу. Индикатор, я так понимаю, общий анод?

Здравствуйте.
Верхняя точка двоеточия на 3 разряде , нижняя точка двоеточия на 4 разряде.
Если возможно , то пусть мигает двоеточие.
Про анимацию , это "змека" из сегментов a.b.c.d.e.f.
Допустим при смене секунд, в режиме секундомера, крутятся и единицы и десятки , а меняется только единицы.
надо что бы змейка была только на том знаке ,который будет меняться.
индикатор ОА.(tof-5462bs-6b)

Спасибо.


Вложения:
TOF-5462BS_6B_rys_2.JPG [62.63 KiB]
Скачиваний: 724
Вернуться наверх
 
Не в сети
 Заголовок сообщения: Re: Часы "МЕРКУРИЙ-40xА"
СообщениеДобавлено: Вс авг 13, 2017 18:58:16 
Мучитель микросхем
Аватар пользователя

Карма: 22
Рейтинг сообщений: 143
Зарегистрирован: Пт янв 14, 2011 13:27:12
Сообщений: 433
Откуда: Калуга
Рейтинг сообщения: 0
Добрый день, а можно исправить 5 секундное опережение?

Никакого пятисекундного опережения нет ;) Программно можно принудительно вычитать 5 секунд- но это не правильно. Дело в том, что грубо, время как таковое, для приёмника GPS является по сути основным и главным значением, именно исходя из времени- приёмник может точно указать местоположение, при пятисекундном отставании- позиция смещалась бы почти на 1,5 км, ну это очень очень грубо и примитивно. На самом же деле- это не часы спешат, а отстаёт результат вывода запроса от Вас к серверу. Проще говоря сервер, на который Вы обращаетесь, да бы тот вывел на экран текущее время находится не в Вашей кладовой, а где- то далеко, а между компьютером с которого генерируется запрос и самим сервером огромное колл- во магистралей, коммуникаций, сетевого оборудования, в том числе и серверов. Вот именно на всей этой огромной и длинной цепочке и создаётся то самое "отставание". Опять таки это общими словами, без излишних подробностей. Если очень сильно хотите- я могу в прошивке добавить принудительное вычитание, но как и писал ранее, это не правильно.

Добавлено after 11 minutes 35 seconds:
Здравствуйте.
Верхняя точка двоеточия на 3 разряде , нижняя точка двоеточия на 4 разряде.
Если возможно , то пусть мигает двоеточие.
Про анимацию , это "змека" из сегментов a.b.c.d.e.f.
Допустим при смене секунд, в режиме секундомера, крутятся и единицы и десятки , а меняется только единицы.
надо что бы змейка была только на том знаке ,который будет меняться.
индикатор ОА.(tof-5462bs-6b)
Спасибо.

Убрал змейку совсем, потому как сделать обновление конкретного значения- весьма муторно сейчас, надо много чего переписывать, поэтому "змейка" только при первичной синхронизации. DP подправил, смотрите, нормально теперь?


Вложения:
Комментарий к файлу: Прошивка ОА. змейка убрана, DP- 3, 4 разряд.
main.hex.zip [6.29 KiB]
Скачиваний: 337
Вернуться наверх
 
Не в сети
 Заголовок сообщения: Re: Часы "МЕРКУРИЙ-40xА"
СообщениеДобавлено: Вс авг 13, 2017 19:12:16 
Вымогатель припоя
Аватар пользователя

Карма: 17
Рейтинг сообщений: 381
Зарегистрирован: Пт июн 19, 2009 13:36:54
Сообщений: 556
Рейтинг сообщения: 0
Добрый день, а можно исправить 5 секундное опережение?

Никакого пятисекундного опережения нет ;) Программно можно принудительно вычитать 5 секунд- но это не правильно. Дело в том, что грубо, время как таковое, для приёмника GPS является по сути основным и главным значением, именно исходя из времени- приёмник может точно указать местоположение, при пятисекундном отставании- позиция смещалась бы почти на 1,5 км, ну это очень очень грубо и примитивно. На самом же деле- это не часы спешат, а отстаёт результат вывода запроса от Вас к серверу. Проще говоря сервер, на который Вы обращаетесь, да бы тот вывел на экран текущее время находится не в Вашей кладовой, а где- то далеко, а между компьютером с которого генерируется запрос и самим сервером огромное колл- во магистралей, коммуникаций, сетевого оборудования, в том числе и серверов. Вот именно на всей этой огромной и длинной цепочке и создаётся то самое "отставание". Опять таки это общими словами, без излишних подробностей. Если очень сильно хотите- я могу в прошивке добавить принудительное вычитание, но как и писал ранее, это не правильно.

Не могу с Вами согласиться по поводу сервера. Но спорить не буду. Сейчас включил GPS навигатор GARMIN GPSmap 78s, он понятное дело, время берёт со спутника. У него время совпадает с сервером, а часы на 5 секунд вперёд. Кроме того сравнил время которое показывает погодная станция синхронизируемое с помощью сигналов DCF77, совпадает с сервером и GARMIN GPSmap 78s. Так что часы МЕРКУРИЙ-401А с прошивкой main_catode.hex реально показывают время с опережением на 5 секунд.


Вернуться наверх
 
Не в сети
 Заголовок сообщения: Re: Часы "МЕРКУРИЙ-40xА"
СообщениеДобавлено: Вс авг 13, 2017 19:13:10 
Открыл глаза

Зарегистрирован: Пт июл 10, 2015 16:06:24
Сообщений: 49
Рейтинг сообщения: 0
Спасибо за обновленную прошивку.
Проверю,отпишусь.


Вернуться наверх
 
Не в сети
 Заголовок сообщения: Re: Часы "МЕРКУРИЙ-40xА"
СообщениеДобавлено: Вс авг 13, 2017 19:14:12 
Мучитель микросхем
Аватар пользователя

Карма: 22
Рейтинг сообщений: 143
Зарегистрирован: Пт янв 14, 2011 13:27:12
Сообщений: 433
Откуда: Калуга
Рейтинг сообщения: 2
Хорошо, никаких вопросов, добавить одну операцию меня не утянет совершенно. Готово, проверяйте.


Вложения:
Комментарий к файлу: прошивка ОК, -5 секунд после синхронизации
main.hex.zip [6.48 KiB]
Скачиваний: 359


Последний раз редактировалось vitalyadm Вс авг 13, 2017 19:19:47, всего редактировалось 1 раз.
Вернуться наверх
 
Показать сообщения за:  Сортировать по:  Вернуться наверх
Начать новую тему Ответить на тему  [ Сообщений: 743 ]    , 2, , , ...  

Часовой пояс: UTC + 3 часа


Кто сейчас на форуме

Сейчас этот форум просматривают: нет зарегистрированных пользователей и гости: 80


Вы не можете начинать темы
Вы не можете отвечать на сообщения
Вы не можете редактировать свои сообщения
Вы не можете удалять свои сообщения
Вы не можете добавлять вложения

Найти:
Перейти:  


Powered by phpBB © 2000, 2002, 2005, 2007 phpBB Group
Русская поддержка phpBB
Extended by Karma MOD © 2007—2012 m157y
Extended by Topic Tags MOD © 2012 m157y