Например TDA7294

Форум РадиоКот • Просмотр темы - Радиостанция CB(Си-Би)
Форум РадиоКот
Здесь можно немножко помяукать :)

Текущее время: Чт янв 15, 2026 17:23:52

Часовой пояс: UTC + 3 часа


ПРЯМО СЕЙЧАС:



Начать новую тему Ответить на тему  [ Сообщений: 2069 ]     ... , , , 55, , , ...  
Автор Сообщение
Не в сети
 Заголовок сообщения: Re: Радиостанция СВ
СообщениеДобавлено: Чт авг 02, 2018 19:16:14 
Вымогатель припоя
Аватар пользователя

Карма: 12
Рейтинг сообщений: 95
Зарегистрирован: Вс сен 08, 2013 21:36:22
Сообщений: 699
Откуда: 27.200 Мгц
Рейтинг сообщения: 0
Сдался вам этот п контур с его настройкой :))) ШПТП с ФНЧ поставить вместо него и всё :tea: Вторичку по выходному сопротивлению посчитать и всё , а гармоники ФНЧ задавит. На 4 Ватта трансформатор и просто на кольце намотать можно , бес бинокля :beer:

_________________
Пока сам себя не пнёшь с места не сдвинешься


Вернуться наверх
 
Не в сети
 Заголовок сообщения: Re: Радиостанция СВ
СообщениеДобавлено: Пт авг 03, 2018 08:46:05 
Друг Кота

Карма: 49
Рейтинг сообщений: 547
Зарегистрирован: Чт фев 20, 2014 18:57:55
Сообщений: 19494
Рейтинг сообщения: 0
Возни примерно одинаково. Абы какое кольцо может и не подойти. На одну частоту я бы оставил подстраиваемый П-контур.

_________________
"Вся военная пропаганда, все крики, ложь и ненависть исходят от людей, которые на эту войну не пойдут !" / Джордж Оруэлл /
"Война - это,когда за интересы других,гибнут совершенно безвинные люди." / Уинстон Черчилль /


Вернуться наверх
 
Не в сети
 Заголовок сообщения: Re: Радиостанция СВ
СообщениеДобавлено: Пт авг 03, 2018 19:48:17 
Открыл глаза
Аватар пользователя

Карма: 2
Рейтинг сообщений: 17
Зарегистрирован: Сб сен 09, 2017 11:29:19
Сообщений: 48
Откуда: Украина
Рейтинг сообщения: 0
В П-контуре думаю поставить переменные конденсаторы, будет удобно его подстраивать в случае замены антенны (коаксильного кабеля) с другим волновым сопротивлением , тем более что конструкция будет стационарная (место для них найдется). Сейчас в выходные уже наконец-то будет возможность собрать модулятор и проверить качество модуляции (а то с этой работой совсем нет времени для любимого хобби :( ) О результатах напишу позже


Вернуться наверх
 
Не в сети
 Заголовок сообщения: Re: Радиостанция СВ
СообщениеДобавлено: Пн авг 13, 2018 17:58:12 
Открыл глаза
Аватар пользователя

Карма: 2
Рейтинг сообщений: 17
Зарегистрирован: Сб сен 09, 2017 11:29:19
Сообщений: 48
Откуда: Украина
Рейтинг сообщения: 0
В общем собрал модулятор , решил сначала подать на вход К174УН7 сигнал с МП-3 плеера. Прием велся на рацию Cobra 20 Plus в в соседней комнате , на выход передатчика антенну не подсоединял , оставил 50-омный резистор чтобы не перегружать рацию. Качество звука получилось конечно не HI-FI , но в целом не плохо. Если сравнивать з той же рацией "Изумруд 27 АМ" з базовой модуляцией, то схема с модул. транс. обеспечивает намного лучшее качество звука.
Микрофонный усилитель собрал на микросхеме КР1407УД2 (Микросхемы К544УД2 не нашел) Вот схема другой рации где используется данный микрофонн. усилитель
http://radiobooka.ru/peredatchik/43-rad ... aciej.html
Получилось не плохо - модуляцию можна выставить довольно глубокую, пришлось даже уменьшить громкость Кобры чтобы не было воя из-за обратной акуст. связи. Правда голос какой-то металлический получился , видимо из-за диодов в микрофон. усилителе. Также присутствует небольшой фон переменного тока , хотя диоды в выпрямителях я зашунтировал конденсаторами. Попробую запитать передатчик от аккумулятора.
Кстати нашел эту схему в оригинале из чехословацкого ж. Amaterske Radio..В оригинале на выходе передачика стоит 4-звенный П -контур :shock:


Вложения:
Amaterske Radio 1990-08a.pdf [7.36 MiB]
Скачиваний: 469
Вернуться наверх
 
Эиком - электронные компоненты и радиодетали
Не в сети
 Заголовок сообщения: Re: Радиостанция СВ
СообщениеДобавлено: Вт авг 14, 2018 14:24:25 
Открыл глаза
Аватар пользователя

Карма: 2
Рейтинг сообщений: 17
Зарегистрирован: Сб сен 09, 2017 11:29:19
Сообщений: 48
Откуда: Украина
Рейтинг сообщения: 0
А интересно все таки , какая лучше коллекторная АМ модуляция по качеству звука ,та которая выполняется через модуляционный трансформатор или через модул. транзистор ? Вот в промышленных АМ рациях я заметил практически везде стоит модул. трансформатор ( сам модулятор выполнен на м/c TDA2003 или другой подобной, в более старых схемах стоит двухтактный УНЧ-модулятор с 2 трансформаторами соглас. и выходным ) Вот например
Жаль только что не указывают намоточных данных трансформаторов :( , очень бы пригодилось


Вложения:
Shinwa Tsushinki SH702.pdf [107.04 KiB]
Скачиваний: 405
Вернуться наверх
 
Не в сети
 Заголовок сообщения: Re: Радиостанция СВ
СообщениеДобавлено: Вт авг 14, 2018 15:29:48 
Модератор
Аватар пользователя

Карма: 158
Рейтинг сообщений: 1600
Зарегистрирован: Пт апр 28, 2006 15:26:07
Сообщений: 11940
Откуда: Россия.
Рейтинг сообщения: 1
Медали: 2
Мявтор 3-й степени (1) Лучший человек Форума 2017 (1)
какая лучше коллекторная АМ модуляция по качеству звука ,та которая выполняется через модуляционный трансформатор или через модул. транзистор ?
Дело не в качестве, а немного в другом.
Если по ТЗ имеем ограничение по напряжению питания, но нужно получить максимум мощности, то вариант с модулирующим трансформатором самый оптимальный. При этом желательно, как и у вас сделано обеспечить предмодуляцию в предоконечном каскаде.
А то, что модуляторы строят по двухтактной схеме будет понятно из написаноого ниже.
Зависит от мощности передатчика.
Если передатчик мощный, то неудобно, т.к. мощность модулятора должна быть практически равна выходной мощности передатчика и трансформатор получается и большой и дорогой.
Если мощность до 1 Вт, то можно применить упрощенную схему.
Изображение
Недостаток схемы, что через обе обмотки течет постоянная составляющая, т.е. происходит подмагничивание сердечника. Нужен зазор.
Сопротивление обмоток должно быть как можно меньше, что бы избежать большого падения напряжения питания на обмотках, поэтому диаметр провода приходится увеличивать, хотя первичную обмотку можно намотать проводом тоньше, но при этом коэффициент трансформации сделать больше единицы.
Порядка 1:1,2
Сопротивление обмоток делать не более 5 Ом.
Все это увеличивает размер сердечника.
Для 1 Вт габариты трансформатора получаются порядка 2х2х1 см

Для передатчика порядка 3 Вт модулятор лучше делать по двухтактной схеме, что исключит подмагничивание в первичной обмотке, но зазор в сердечнике придется оставить, т.к. по вторичной обмотке протекает постоянный ток.
Сопротивление вторичной обмотки должно быть не более 2 Ом.
Изображение
Габариты соответственно будут больше, чем в первом случае.

Для более мощных передатчиков применяют дополнительный НЧ дроссель в питании. Габариты его должны быть довольно большими.
Изображение
В данном случае трансформатор работает без подмагничивания. Делается без зазора и габариты его снижаются, но все равно будут довольно большими.
Сопротивление обмоток здесь примерно такие же, что и во втором случае, а вот сопротивление НЧ дросселя должно быть очень маленьким, а значит мотать его придется толстым проводом.

При этом модуляцию лучше делать комбинированную, т.е. вводить предмодуляцию в предвыходной каскад. Коэффициент модуляции в предвыходном каскаде делать порядка 0,5


Вернуться наверх
 
Не в сети
 Заголовок сообщения: Re: Радиостанция СВ
СообщениеДобавлено: Вт авг 14, 2018 16:32:35 
Открыл глаза
Аватар пользователя

Карма: 2
Рейтинг сообщений: 17
Зарегистрирован: Сб сен 09, 2017 11:29:19
Сообщений: 48
Откуда: Украина
Рейтинг сообщения: 0
aen Вот нашел схему передатчика с АМ, где используется модул. транзистор http://varikap.ru/am-peredatchik-na-160-metrov/
На сколько я понял разработчики раций просто вынуждены ставить модуляторы с трансформатором, так как в случае с применением модул. транзистора негде взять 24 В (30 В) для оптимальной работы выходного каскада, акумуляторы в машинах преимущесвенно 12 вольтовые.


Вернуться наверх
 
Не в сети
 Заголовок сообщения: Re: Радиостанция СВ
СообщениеДобавлено: Вт авг 14, 2018 17:27:06 
Модератор
Аватар пользователя

Карма: 158
Рейтинг сообщений: 1600
Зарегистрирован: Пт апр 28, 2006 15:26:07
Сообщений: 11940
Откуда: Россия.
Рейтинг сообщения: 0
Медали: 2
Мявтор 3-й степени (1) Лучший человек Форума 2017 (1)
в случае с применением модул. транзистора негде взять 24 В (30 В) для оптимальной работы выходного каскада, акумуляторы в машинах преимущесвенно 12 вольтовые.
Да.
В случае с модулирующим транзистором в режиме молчания выходной транзистор питается напряжением в два раза ниже, чем питание модулятора, т.к. половина падает на модулирующем транзисторе.
Отсюда или смириться с уменьшением мощности передатчика почти в четыре раза или питать модулятор повышенным напряжением.

В случае же модулирующего трансформатора теряем только 1 - 1,5 вольта от общего питания, что падает на активном сопротивлении вторичной обмотки трансформатора.
Если по ТЗ имеем ограничение по напряжению питания, но нужно получить максимум мощности, то вариант с модулирующим трансформатором самый оптимальный.
Хотя конечно, что бы питать модулятор повышенным напряжением можно сделать повышающий преобразователь напряжения.
Я в принципе подобное делал.


Вернуться наверх
 
Не в сети
 Заголовок сообщения: Re: Радиостанция СВ
СообщениеДобавлено: Ср авг 29, 2018 08:42:51 
Модератор
Аватар пользователя

Карма: 158
Рейтинг сообщений: 1600
Зарегистрирован: Пт апр 28, 2006 15:26:07
Сообщений: 11940
Откуда: Россия.
Рейтинг сообщения: 0
Медали: 2
Мявтор 3-й степени (1) Лучший человек Форума 2017 (1)
Про входной узел частотомера сюда перенес.
https://radiokot.ru:443/forum/viewtopic ... 3#p3442843


Вернуться наверх
 
Не в сети
 Заголовок сообщения: Re: Радиостанция СВ
СообщениеДобавлено: Ср авг 29, 2018 13:26:16 
Собутыльник Кота
Аватар пользователя

Карма: 14
Рейтинг сообщений: 121
Зарегистрирован: Сб май 21, 2016 11:04:52
Сообщений: 2977
Откуда: Беларусь
Рейтинг сообщения: 0
Изображение

ну а что если


ну а что если вместо фильтра, Р4 и Р7 поставить ПЧ контрура? И настроить их по маяку?


Вернуться наверх
 
Не в сети
 Заголовок сообщения: Re: Радиостанция СВ
СообщениеДобавлено: Ср авг 29, 2018 14:44:11 
Модератор
Аватар пользователя

Карма: 158
Рейтинг сообщений: 1600
Зарегистрирован: Пт апр 28, 2006 15:26:07
Сообщений: 11940
Откуда: Россия.
Рейтинг сообщения: 0
Медали: 2
Мявтор 3-й степени (1) Лучший человек Форума 2017 (1)
а что если вместо
Когда то я делал подобное, но чуть посложнее.
СпойлерИзображение
Но проблемы остаются те же, что я написал выше.
Это доставать нужные кварцы и фильтры в УПЧ.

Еще нужно учитывать, что схема составлялась из требований простоты настройки и конечно будет лучше, если вместо резистора R4 поставить контур хотя бы как здесь.
https://radiokot.ru:443/forum/viewtopic ... 5#p2644775

Изображение

Также вместо R7 лучше поставить контур, что нарисован справа внизу. При этом контура придется ставить в экраны.

Также есть смысл на входе добавить УВЧ на транзисторе 9018 как здесь.
https://radiokot.ru:443/forum/viewtopic ... 5#p2644775

Изображение

Хотя УВЧ удобнее сделать на p-n-p транзисторе, например КТ363. Тогда контур "холодным концом" будет на общем проводе.


Вернуться наверх
 
Не в сети
 Заголовок сообщения: Re: Радиостанция СВ
СообщениеДобавлено: Вс сен 02, 2018 11:45:52 
Открыл глаза
Аватар пользователя

Карма: 2
Рейтинг сообщений: 17
Зарегистрирован: Сб сен 09, 2017 11:29:19
Сообщений: 48
Откуда: Украина
Рейтинг сообщения: 0
Экспериментируя с разными микрофонными усилителями (один на м/с к1407уд2 с электретным микрофоном с ограничителем , другой на кт315 с динамическим микрофоном без ограничителя) я столкнулся с таким неприятным явлением как возбуждения модулятора. В том случае когда я подаю на вход к174ун7 сигнал с МР3 плеера все отлично получается , подстроечным резистором можна выставить глубокую модуляцию, в приемнике громко играет музыка , возбуда никакого нет. А когда подсоединяю микроф. ус.,выставляю модуляцию чтобы не было возбуждения , но она получается какая-то мелкая, подстр. резистором пробую немного увеличить модуляцию и сразу возбуждается модулятор - невыносимый визг и рев :( . Прием велся на приемник на расстоянии 200-300 м.То есть обратная акустическая связь здесь ни причем . Раньше когда к передатчику еще не подсоединял антенну, а 50-омный резистор , приемник был в другой комнате я думал что это из-за акуст. обратной связи. Еще заметил что микроф. усилитель с электретным микрофоном более склонен к возбуду чем с динамическим. Как бороться с этим явлением ? Заэкранировать микрофонн. усилитель или может поставить дросселя? Я так понял это попадают ВЧ токи на вход микрофонного усилителя ?
Вот описание данного передатчика http://radiostorage.net/234-skhema-am-r...7-mhz.html
Еще заметил когда идет возбуд то слышно жужание в модул. трансформаторе, а когда подавал сигнал с МР3 плеера то транс тоже тихо играл


Вернуться наверх
 
Не в сети
 Заголовок сообщения: Re: Радиостанция СВ
СообщениеДобавлено: Вт сен 04, 2018 13:10:07 
Модератор
Аватар пользователя

Карма: 158
Рейтинг сообщений: 1600
Зарегистрирован: Пт апр 28, 2006 15:26:07
Сообщений: 11940
Откуда: Россия.
Рейтинг сообщения: 1
Медали: 2
Мявтор 3-й степени (1) Лучший человек Форума 2017 (1)
Заэкранировать микрофонн. усилитель или может поставить дросселя?
Вполне обычное явление.
От разводки платы могое зависит, в частности от конфигурации общего провода.
Дроссели и шунтирующие конденсаторы в модуляторе тоже не лишние.
Также осциллографом смотреть, что происходит на шинах питания.
Рекомендовать на расстоянии в данном случае трудно.

И насчет схемы АРУ в модуляторе, хотя это не имеет отношения к самовозбуждению.
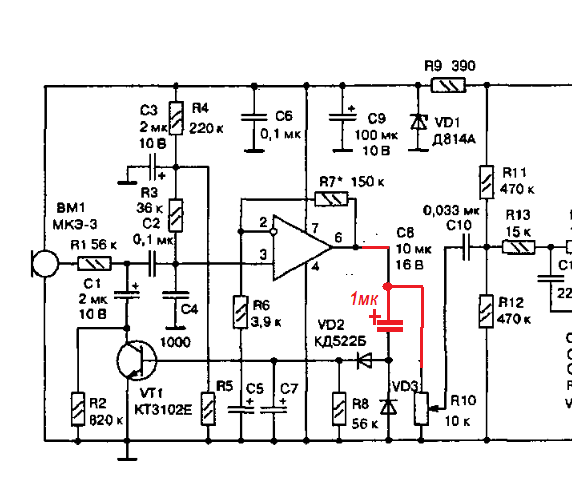
VD2 и VD3, это выпрямитель с удвоением, поэтому правильно схема должна выглядеть так.

Изображение

Или в исходной схеме просто выбросить VD3 и будет обычный выпрямитель без удвоения.


Вложения:
1.png [52.67 KiB]
Скачиваний: 2343
Вернуться наверх
 
Не в сети
 Заголовок сообщения: Re: Радиостанция СВ
СообщениеДобавлено: Вт сен 04, 2018 14:16:24 
Друг Кота
Аватар пользователя

Карма: 64
Рейтинг сообщений: 1102
Зарегистрирован: Ср ноя 17, 2010 23:10:55
Сообщений: 5837
Откуда: Ижевск LO66NU
Рейтинг сообщения: 0
У электретов большое сопротивление - они практически не шунтируют по НЧ соединительные провода, поэтому наведенное на эти провода ВЧ, детектируясь входными цепями, приводит к возбуду. Вобщем для начала попробовать шунтирнуть кондерами 1Н...10Н оба микрофонных провода прямо на входе платы.

_________________
В начале жизнь мучает вопросами, в конце - ответами...


Вернуться наверх
 
Не в сети
 Заголовок сообщения: Re: Радиостанция СВ
СообщениеДобавлено: Ср сен 05, 2018 19:48:49 
Открыл глаза
Аватар пользователя

Карма: 2
Рейтинг сообщений: 17
Зарегистрирован: Сб сен 09, 2017 11:29:19
Сообщений: 48
Откуда: Украина
Рейтинг сообщения: 0
Не пойму как в этой схеме работает транзистор VT1 Изображение , на коллектор не подается питание , на базу тоже нет смещения или он здесь работает в качестве диода? Интересует мнение спецов про этот микрофонный усилитель-ограничитель


Вложения:
1.png [53.14 KiB]
Скачиваний: 488
Вернуться наверх
 
Не в сети
 Заголовок сообщения: Re: Радиостанция СВ
СообщениеДобавлено: Ср сен 05, 2018 21:51:50 
Модератор
Аватар пользователя

Карма: 158
Рейтинг сообщений: 1600
Зарегистрирован: Пт апр 28, 2006 15:26:07
Сообщений: 11940
Откуда: Россия.
Рейтинг сообщения: 0
Медали: 2
Мявтор 3-й степени (1) Лучший человек Форума 2017 (1)
про этот микрофонный усилитель-ограничитель
Это не усилитель ограничитель.
Это усилитель с АРУ.
Довольно низкопробная схема, т.к. БИПОЛЯРНЫЙ регулирующий транзистор VT1 вносит большие искажения и вместо биполярного транзистора в качестве регулирующего лучше ставить полевой транзистор.
Работает очень просто.
R1 и VT1, это РЕГУЛИРУЕМЫЙ делитель напряжения, по сути электронный регулятор громкости. Коэффициент передачи этого делителя(R1, VT1) зависит от dtkbxbys выпрямленного напряжения с выхода ОУ.
Через этот делитель(электронный регулятор) сигнал с микрофона поступает на ОУ.


Вернуться наверх
 
Не в сети
 Заголовок сообщения: Re: Радиостанция СВ
СообщениеДобавлено: Чт сен 06, 2018 20:04:22 
Открыл глаза
Аватар пользователя

Карма: 2
Рейтинг сообщений: 17
Зарегистрирован: Сб сен 09, 2017 11:29:19
Сообщений: 48
Откуда: Украина
Рейтинг сообщения: 0
aen Спасибо за ответ. В случае замены биполярного транзистора VT1 на полевой , КП303Е можно применить ? Эмиттер , база , коллектор соответственно заменяются на исток ,затвор , сток ? После замены транзистора в схеме номиналы резисторов не меняются?
Какой посоветуете лучше собирать микрофонный усилитель , с АРУ по приведенной выше схеме или микрофонный усилитель-ограничитель из этой схемы https://www.qrz.ru/schemes/contribute/d ... st23.shtml ?


Вернуться наверх
 
Не в сети
 Заголовок сообщения: Re: Радиостанция СВ
СообщениеДобавлено: Чт сен 06, 2018 21:59:58 
Модератор
Аватар пользователя

Карма: 158
Рейтинг сообщений: 1600
Зарегистрирован: Пт апр 28, 2006 15:26:07
Сообщений: 11940
Откуда: Россия.
Рейтинг сообщения: 1
Медали: 2
Мявтор 3-й степени (1) Лучший человек Форума 2017 (1)
В случае замены биполярного транзистора VT1 на полевой , КП303Е можно применить ? Эмиттер , база , коллектор соответственно заменяются на исток ,затвор , сток ?
Просто заменить биполярный транзистор на полевой не получится. Чаще всего полевой транзистор ставять в цепь ООС ОУ. При этом желательно использовать полевые транзисторы с маленьким напряжением отсечки, например КП303А, КП303Б.
Схем подобных усилителей с АРУ полно. Они практически одинаковые.

Изображение

Изображение

Есть также просто готовые микросхемы усилителей с АРУ, например BA3312N
микрофонный усилитель-ограничитель из этой схемы https://www.qrz.ru/schemes/contribute/d ... st23.shtml ?
На схеме не усилитель-ограничитель, а усилитель с компрессором.
Усилитель с компрессором дает нужный диапазон выходного напряжения при наилучшем качестве из всех схем, но очень трудоемки в настройке. Ваша схема хотя и простая, но очень уж примитивная. Из за своей примитивности она и особого качества не даст и к тому же критичная в настройке.
Применение компрессора в радиостанции, это излишество. Нам особого качества не нужно.
Какой посоветуете лучше собирать микрофонный усилитель?
Конкретных схем не даю, но могу просто написать разновидности схем применяемых в передатчиках с АМ и их характеристики.
1. Компрессоры.
2. Усилители с АРУ.
3 По принципу усилитель-ограничитель-ФНЧ
4. Фазовый ограничитель сигнала.

1. Про компрессоры выше написал. Имеет смысл применять для высококачественной передачи звука.

2. Не совсем удобно применять в радиостанции, т.к. начинает работать с задержкой. В основном применяется, когда передается непрерывный звук, а не передача отдельных фраз, как в нашем случае.

3. Наиболее простой способ получить нужный динамический диапазон, но не совсем эффективный. На чем бы не строилась схема, состоит она из усилителя, ограничителя и ФНЧ.
Я делал такую.

Изображение
Резистором R19 установить усиление, что бы и ограничение было и искажения допустимые.

4. Фазовый ограничитель сигнала дает самый лучший результат в радиостанции АМ.
Я делал исходя из схемы, что приведена здесь.
https://radiokot.ru/start/analog/practice/10/
В статье также коротко написано про ограничители вообще.
Можно "забить" название этого ограничителя в гугл и увидеть еще множество схем фазовых ограничителей.

Вот из этого можно и выбрать нужный тип ограничителя, хотя для начала я бы сделал как в (3), т.е. по принципу усилитель-ограничитель-ФНЧ, а уж на чем он будет, на транзисторах или на ОУ, не столько важно.
Подобные ограничители наиболее просты в настройке.


Вложения:
1.GIF [12.27 KiB]
Скачиваний: 2379
аруз1.png [12.14 KiB]
Скачиваний: 3974
аруз.png [181.75 KiB]
Скачиваний: 3698
Вернуться наверх
 
Не в сети
 Заголовок сообщения: Re: Радиостанция СВ
СообщениеДобавлено: Пт сен 07, 2018 16:27:32 
Открыл глаза
Аватар пользователя

Карма: 2
Рейтинг сообщений: 17
Зарегистрирован: Сб сен 09, 2017 11:29:19
Сообщений: 48
Откуда: Украина
Рейтинг сообщения: 0
aen Спасибо за развернутый ответ. Очень полезная информация. Раньше думал что есть только два вида микрофонных усилителей : усилитель-ограничитель и фазовый ограничитель сигнала. А тут оказывается их есть четыре вида. Как говорится, век живи-век учись.
Думаю для начала собрать микроф. усилитель на TL072 (посмотрел микросхема ходовая и стоит копейки) , а в будущем попробую фазовый ограничитель, в сети встречал несколько интересных схем


Вернуться наверх
 
Не в сети
 Заголовок сообщения: Re: Радиостанция СВ
СообщениеДобавлено: Пт сен 07, 2018 17:23:04 
Модератор
Аватар пользователя

Карма: 158
Рейтинг сообщений: 1600
Зарегистрирован: Пт апр 28, 2006 15:26:07
Сообщений: 11940
Откуда: Россия.
Рейтинг сообщения: 0
Медали: 2
Мявтор 3-й степени (1) Лучший человек Форума 2017 (1)
для начала собрать микроф. усилитель на TL072
TL072 я ставил не из за того, что нужно именно они, а просто из за того, что других у меня и не было.
Здесь подойдут любые ОУ общего применения способные работать при нужном Вам напряжении питания.
Даже применение ОУ не принципиально. В вашей схеме ФНЧ например сделан на транзисторах. Его вполне можно оставить.

Принцип простой. Имеем реальный сигнал голоса. Выбросы при произнесении гласных звуков у нас определяют уровень модуляции. Выбросы пусть дают коэффициент модуляции 100%, а на остальное получается раза в два-три меньше.
Но основная же информация идет не от выбросов, поэтому "выбросы" обрезаем диодами.

Изображение

Чем сильнее обрежем "выбросы", тем дальнобойность рации будет больше, но при сильном "обрезании" уменьшается разборчивость речи. Это и ограничивает уровень ограничения.

А вот применение фазовых ограничителей позволяет при той же разборчивости речи сделать ограничение намного сильнее, что приведет к еще большей дальнобойности.
В фазовом ограничителе "выбросы" вообще практически под корень обрезаешь, а разборчивость получается довольно приемлемая.


Вложения:
1.png [27.72 KiB]
Скачиваний: 2120
Вернуться наверх
 
Показать сообщения за:  Сортировать по:  Вернуться наверх
Начать новую тему Ответить на тему  [ Сообщений: 2069 ]     ... , , , 55, , , ...  

Часовой пояс: UTC + 3 часа


Кто сейчас на форуме

Сейчас этот форум просматривают: нет зарегистрированных пользователей и гости: 18


Вы не можете начинать темы
Вы не можете отвечать на сообщения
Вы не можете редактировать свои сообщения
Вы не можете удалять свои сообщения
Вы не можете добавлять вложения

Найти:
Перейти:  


Powered by phpBB © 2000, 2002, 2005, 2007 phpBB Group
Русская поддержка phpBB
Extended by Karma MOD © 2007—2012 m157y
Extended by Topic Tags MOD © 2012 m157y