Например TDA7294

Форум РадиоКот • Просмотр темы - Радиостанция CB(Си-Би)
Форум РадиоКот
Здесь можно немножко помяукать :)

Текущее время: Вт янв 20, 2026 19:05:56

Часовой пояс: UTC + 3 часа


ПРЯМО СЕЙЧАС:



Начать новую тему Ответить на тему  [ Сообщений: 2069 ]     ... , , , 67, , , ...  
Автор Сообщение
Не в сети
 Заголовок сообщения: Радиостанция СВ
СообщениеДобавлено: Ср ноя 21, 2018 01:22:44 
Друг Кота

Карма: -1
Рейтинг сообщений: 86
Зарегистрирован: Вт мар 13, 2012 12:16:13
Сообщений: 8906
Откуда: .ru
Рейтинг сообщения: 0
Garryadmin писал(а):
Т.о. на выходе (с учетом начального режима "С" и некоторых потерь) получим около 40% номинальной мощности.

Возможно. Точно не мерял...
Garryadmin писал(а):
особенности работы сверхрегенератора. Поскольку у него нет эффективной АРУ, то в паузах манипуляции (передача сигнала "0" при отсутствии несущей) на выходе присутствует значительный шум, что ухудшает помехозащищенность декодера, особенно при большой дистанции между приемником и передатчиком.

А вот этот вопрос помнится уже обсудали.. тут - https://radiokot.ru:443/forum/viewtopic ... &start=713
Денис писал(а):
при приеме "нуля" на выходе сверхрегенератора видим большой собственный шум сверхрегенератора, т.е. "ноль" в сверхрегенераторе принять без ошибок намного труднее, чем единицу.

roman.com писал(а):
Вот я так тоже сначала подумал. Но оказалось, что при передачи импульсов частотой 1 кГц, в паузах между импульсами шумов не наблюдается. Что интересно)) Видимо конденсатор ФНЧ на выходе сверхрегенератора не успевает разряжаться в паузах между импульсами.

Денис так и не показал осциллограммы...

Зато я снял кучу осциллограмм сверхрегенератора на разные частоты, с разными передатчиками АМ (с кварцами, с ПАВ, без кварцев, LC генераторы). У всех передатчиков глубина модуляции была 100 % - манипцляция задающего генератора передатчик.

Вот например сигнал сверхрегенератора (433 мгц) и передатчик АМ 100 % (с ПАВ) при разном уровне сигнала
(красным - сигнал сверхрегенератора, зелёным - сигнал усилителя-ограничителя после сверхрегенератора):
Вложение:

А вот (подробней) при хорошем сигнале
(красным - сигнал сверхрегенератора, зелёным - сигнал усилителя-ограничителя после сверхрегенератора):
Вложение:
хороший.gif [18.17 KiB]
Скачиваний: 447

А вот (подробней) при слабом сигнале
(красным - сигнал сверхрегенератора, зелёным - сигнал усилителя-ограничителя после сверхрегенератора):
Вложение:
слабый.gif [20.27 KiB]
Скачиваний: 457

И даже при очень слабом сигнале ))
(красным - сигнал шифратора передатчика, зелёным - сигнал усилителя-ограничителя после сверхрегенератора),
сигнал сверхрегенератора уже слаборазличим:
Вложение:
очень слабый.gif [19.42 KiB]
Скачиваний: 362

Ну и на последней осциллограмме мы видим, что при передача сигнала "0" и "1" нет никакой разницы)) Ну или почти нет))


(это мы изучали подробно как работает дешифратор в шумах).
Вложение:
работа дешифратора.gif [20.3 KiB]
Скачиваний: 274


Всё это справедливо только при частоте импульсов частотой 1 кГц и выше.
При частоте 500 Гц (и ниже) разница между "0" и "1" становится заметна.

Но в "китайском" радиоуправлении обычно частота около 1кГц. Поэтому нет никакой разницы при передачи "0" и "1". ))

Ну как то так)) :tea:


Вернуться наверх
 
Не в сети
 Заголовок сообщения: Радиостанция СВ
СообщениеДобавлено: Ср ноя 21, 2018 01:22:44 
Держит паяльник хвостом
Аватар пользователя

Карма: 42
Рейтинг сообщений: 393
Зарегистрирован: Ср июн 27, 2007 17:09:12
Сообщений: 970
Рейтинг сообщения: 0
Денис так и не показал осциллограммы...

Изображение

К сожалению снять могу только на мобильник.


Вложения:
и.png [69.86 KiB]
Скачиваний: 1169
Вернуться наверх
 
Не в сети
 Заголовок сообщения: Re: Радиостанция СВ
СообщениеДобавлено: Ср ноя 21, 2018 14:16:06 
Собутыльник Кота
Аватар пользователя

Карма: 14
Рейтинг сообщений: 121
Зарегистрирован: Сб май 21, 2016 11:04:52
Сообщений: 2977
Откуда: Беларусь
Рейтинг сообщения: 0
Вот если ток "покоя" передатчика 30 ма, а даеш модуляцию и ток возрастает 150 ма,то правильно ли будет понимать что весь возросший ток идет на раскачку выходного транзистора и в мощность соответственно и получаетя 150-30*8(напряжение питания)=960 мвт ???

с резистором на 50 ом на выходе пока не измерял. И не нравиться мнея опять полоса которую дает передатчик (почти весь 10м ham диапазон). Но rtl sdr анализатор находится в той же комнате.


Вернуться наверх
 
Не в сети
 Заголовок сообщения: Re: Радиостанция СВ
СообщениеДобавлено: Ср ноя 21, 2018 16:45:48 
Вымогатель припоя
Аватар пользователя

Карма: 12
Рейтинг сообщений: 95
Зарегистрирован: Вс сен 08, 2013 21:36:22
Сообщений: 699
Откуда: 27.200 Мгц
Рейтинг сообщения: 0
Передатчик без нагрузки включать нельзя! Сгорит выходной транзистор. И ток через него бешеный идти будет, поэтому показания не верны. Из общего тока можно выкинуть ток генератора и предусилителя, остальное в мощность ушло. Мощность считать так : напряжение (вч головка) на баласте в 50 Ом в квадрате делёное на эти 50 Ом.

_________________
Пока сам себя не пнёшь с места не сдвинешься


Вернуться наверх
 
Эиком - электронные компоненты и радиодетали
Не в сети
 Заголовок сообщения: Re: Радиостанция СВ
СообщениеДобавлено: Ср ноя 21, 2018 16:51:28 
Это не хвост, это антенна

Карма: 7
Рейтинг сообщений: 148
Зарегистрирован: Пт янв 01, 2016 13:00:20
Сообщений: 1453
Откуда: Москва
Рейтинг сообщения: 0
не забудте еще на 2 поделить, если ВЧ головка постоянку измеряет на нагрузке


Вернуться наверх
 
Не в сети
 Заголовок сообщения: Re: Радиостанция СВ
СообщениеДобавлено: Ср ноя 21, 2018 17:06:29 
Друг Кота

Карма: -1
Рейтинг сообщений: 86
Зарегистрирован: Вт мар 13, 2012 12:16:13
Сообщений: 8906
Откуда: .ru
Рейтинг сообщения: 0
Передатчик без нагрузки включать можно! Но только без П-контура. Тогда не сгорит ))
olegue писал(а):
правильно ли будет понимать что весь возросший ток идет на раскачку выходного транзистора

По какой схеме ? Если даеш модуляцию на базу, выходной транзистор превращается в УВЧ + УНЧ. Отключите генератор и проверьте ток выходного транзистора.


Вернуться наверх
 
Не в сети
 Заголовок сообщения: Re: Радиостанция СВ
СообщениеДобавлено: Ср ноя 21, 2018 17:23:19 
Собутыльник Кота
Аватар пользователя

Карма: 14
Рейтинг сообщений: 121
Зарегистрирован: Сб май 21, 2016 11:04:52
Сообщений: 2977
Откуда: Беларусь
Рейтинг сообщения: 0
ну вот вы говорите, без нагрузки. Ну я же цепляю проволоку 2.7 метра на выход. Это и есть нагрузка как я это понимаю. Или тут опять косяк?


Вернуться наверх
 
Не в сети
 Заголовок сообщения: Re: Радиостанция СВ
СообщениеДобавлено: Ср ноя 21, 2018 18:19:18 
Вымогатель припоя
Аватар пользователя

Карма: 12
Рейтинг сообщений: 95
Зарегистрирован: Вс сен 08, 2013 21:36:22
Сообщений: 699
Откуда: 27.200 Мгц
Рейтинг сообщения: 0
не забудте еще на 2 поделить, если ВЧ головка постоянку измеряет на нагрузке

Можно подробнее! Тоесть если я вс головкой намерил 10 Вольт на нагрузочном резисторе в 50 Ом , то мне нужно : (10/2)*2/50= 0,5 Ватта , а не 10*2/50=2 Ватта как я мерил раньше :shock: Но вот только нагрузка греется не как пол ватта :facepalm: Тут кое кто рекомендует включать передатчик без нагрузки , антенны или её эквивалента но это помоему чушь. На выходном контуре из-за самоиндукции расскачивается не хилое напряжение и оно пробъёт транзистор. Два bfg591 сжог из-за несогласованной антенной с большим сопротивлением. Транзистор остаётся целым только при низковольтном питании и как связь большим запасом по предельной мощности. bfg591работает без антенны или эквивалента до пол Ватта, дальше его пробивает. Про настройку: все три 591 показали разные токи и приходилось подгонять номинал ограничения в пред каскаде добиваясь одного тока чтобы не спалить НЧ часть. Хотя транзисторы с одной китайской партии.

_________________
Пока сам себя не пнёшь с места не сдвинешься


Вернуться наверх
 
Не в сети
 Заголовок сообщения: Re: Радиостанция СВ
СообщениеДобавлено: Ср ноя 21, 2018 18:22:30 
Это не хвост, это антенна

Карма: 7
Рейтинг сообщений: 148
Зарегистрирован: Пт янв 01, 2016 13:00:20
Сообщений: 1453
Откуда: Москва
Рейтинг сообщения: 1
Правильно понимаете. Без нагрузки вообще включать нельзя, и с П (Г, Т) контуром и без. ВЧ голова имеет в своем составе АМПЛИТУДНЫЙ выпрямитель переменного тока (напряжения). Амплитуда в корень их 2-х больше действующего (правильнее среднеквадратичного). Квадрат которого и будет как раз=2
10х10/ 50х2= 1Вт, а не 0.5


Вернуться наверх
 
Не в сети
 Заголовок сообщения: Re: Радиостанция СВ
СообщениеДобавлено: Ср ноя 21, 2018 18:48:05 
Собутыльник Кота
Аватар пользователя

Карма: 14
Рейтинг сообщений: 121
Зарегистрирован: Сб май 21, 2016 11:04:52
Сообщений: 2977
Откуда: Беларусь
Рейтинг сообщения: 0
при отключенном генераторе тока через выходной транзистор нету совсем

Добавлено after 11 minutes 23 seconds:
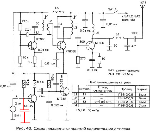
Изображение

по этой схеме счас иду, только у меня генератор без кварца.


Вернуться наверх
 
Не в сети
 Заголовок сообщения: Re: Радиостанция СВ
СообщениеДобавлено: Ср ноя 21, 2018 18:51:58 
Друг Кота

Карма: -1
Рейтинг сообщений: 86
Зарегистрирован: Вт мар 13, 2012 12:16:13
Сообщений: 8906
Откуда: .ru
Рейтинг сообщения: 0
Тут кое кто вообще не читает что кое кто пишет..))
На выходном П-контуре из-за резонанса расскачивается не хилое напряжение (в несколько раз превышающее напряжение питания) и оно пробъёт транзистор.
И плюс ещё перегрев, т.к. без нагрузки вся выходная мощность рассеивается на коллекторе транзистора (тепловой пробой).

А в этой схеме где расскачивается не хилое напряжение ? На дросселе? ... ))
Вложение:
TX.jpg [64.26 KiB]
Скачиваний: 398

У Вас выходной каскад работает в режиме класса "D" ? )) https://ru.wikipedia.org/wiki/Классифик ... ей#Режим_D
Тогда вопросов нет)) :)))
olegue писал(а):
при отключенном генераторе тока через выходной транзистор нету совсем

Это хорошо. Значит весь возросший ток идет на раскачку выходного транзистора и в мощность...

*Только помним ещё, что при раскачке выходного транзистора возможны (но не обязательны) паразитные возбуждения.
olegue писал(а):
я же цепляю проволоку 2.7 метра на выход. Это и есть нагрузка как я это понимаю.

По правилам хорошего тона... нормальные радиолюбители подключают антенну только после полной настройке передатчика на эквиваленте. Иначе, в процессе настройки (несогласованный П-контур) от передатчика в эфир летят помехи... мешая соседям смотреть телевизор))


Вернуться наверх
 
Не в сети
 Заголовок сообщения: Re: Радиостанция СВ
СообщениеДобавлено: Ср ноя 21, 2018 20:00:21 
Вымогатель припоя
Аватар пользователя

Карма: 12
Рейтинг сообщений: 95
Зарегистрирован: Вс сен 08, 2013 21:36:22
Сообщений: 699
Откуда: 27.200 Мгц
Рейтинг сообщения: 0
Блин да :oops:
Я имел ввиду свой конкретный случай, у меня в коллекторной цепи стоит контур, а не дроссель :facepalm: Контур с 50 Омным волновым или как то так сопротивлением, с 50 Омной нагрузкой согласуется нормально. Транзистор вроде в режиме С работает, база на землю через 330 Ом. Нет сигнала, нет и потребления.

_________________
Пока сам себя не пнёшь с места не сдвинешься


Вернуться наверх
 
Не в сети
 Заголовок сообщения: Re: Радиостанция СВ
СообщениеДобавлено: Ср ноя 21, 2018 22:33:59 
Собутыльник Кота
Аватар пользователя

Карма: 14
Рейтинг сообщений: 121
Зарегистрирован: Сб май 21, 2016 11:04:52
Сообщений: 2977
Откуда: Беларусь
Рейтинг сообщения: 0
удалось получить на накгрузке 51 ом всего навсего 3 вольта. 3*3/50=180 мВТ.

И совершенно не нравиться полоса частот которую показывает rtl sdr анализатор
Полоса занимает почти 500 КГЦ. Из за чего такое возможно?

Изображение

Добавлено after 1 hour 6 minutes 37 seconds:
Изображение

слева передатчик от радиоуправления в 3-х метрах от приемника
а справа передача с автомойкий - 10 вт (где-то в 10 км от меня)

Добавлено after 1 minute 57 seconds:
а я на своем передатчике выше имею какую то трапецию.

Добавлено after 18 minutes 48 seconds:
а если вместо радиокоманд, подаю со своего генератора сигнал на плату радиоуправления получаю аккуратный сигнал, и плата раскачивается на генераторе до 95 ма с 40 ма на сигнале радиоуправления. На выходе платы радиоуправления стоит 2222, греется как утюг.


Вернуться наверх
 
Не в сети
 Заголовок сообщения: Re: Радиостанция СВ
СообщениеДобавлено: Ср ноя 21, 2018 22:43:49 
Друг Кота

Карма: -1
Рейтинг сообщений: 86
Зарегистрирован: Вт мар 13, 2012 12:16:13
Сообщений: 8906
Откуда: .ru
Рейтинг сообщения: 0
500 КГЦ это явно паразитное возбуждение. Может быть что угодно))
Кстати забыли добавить конденсатор на микрофон:
Вложение:
TX.png [68.31 KiB]
Скачиваний: 448

А я бы выяснил откуда идёт паразитное возбуждение методом исключения - отключая все каскады и глядя на анализатор SDR приёмника))
Возможно модулятор возбудился от излучения антенны... Отключаем модулятор и смотрим только ВЧ часть.
И т.д.


Вернуться наверх
 
Не в сети
 Заголовок сообщения: Re: Радиостанция СВ
СообщениеДобавлено: Чт ноя 22, 2018 08:40:24 
Собутыльник Кота
Аватар пользователя

Карма: 14
Рейтинг сообщений: 121
Зарегистрирован: Сб май 21, 2016 11:04:52
Сообщений: 2977
Откуда: Беларусь
Рейтинг сообщения: 0
у меня микрофонной части вообще нету. Сразу на модулятор подключаю генератор НЧ.
Если генератор НЧ отключить, то модуляции нет, как я полагаю,и анализатор видит только слабую несущую задающего генератора ВЧ.


Вернуться наверх
 
Не в сети
 Заголовок сообщения: Re: Радиостанция СВ
СообщениеДобавлено: Чт ноя 22, 2018 09:07:41 
Вымогатель припоя
Аватар пользователя

Карма: 12
Рейтинг сообщений: 174
Зарегистрирован: Ср мар 31, 2010 05:59:14
Сообщений: 680
Рейтинг сообщения: 1
500 КГЦ это явно паразитное возбуждение
Нет. Это не паразитное возбуждение.
Писали уже. Это паразитная ЧМ в задающем генераторе.


Вернуться наверх
 
Не в сети
 Заголовок сообщения: Re: Радиостанция СВ
СообщениеДобавлено: Чт ноя 22, 2018 10:16:56 
Собутыльник Кота
Аватар пользователя

Карма: 14
Рейтинг сообщений: 121
Зарегистрирован: Сб май 21, 2016 11:04:52
Сообщений: 2977
Откуда: Беларусь
Рейтинг сообщения: 0
я походу опять все пропустил. Как с ней бороться? И откуда она теперь берется. раньше я давал сигна в базу транзистора задающего генератора. Ну да, это была чм модуляция типа. Теперь я все делаю по схеме, есть модулятор, на него даю нЧ. С задающего генератора просто идет ВЧ. Выход с него идет на катушку с отводами. Болше на него никакого воздействия нету.

Добавлено after 10 minutes 36 seconds:
Переделать задающий генератор на кварцевый и посмотреть че будет?

Добавлено after 48 minutes 1 second:
Цитата:
Ерунды то не говорите.
Так Вы получите паразитную ЧМ модуляцию в сотни килогерц и как Вы все это примете на АМ приемник имеющий полосу в пределах единиц килогерц, т.е. необходима абсолютная стабильность передатчика хотя бы 1 кГц.
Отсюда получаем, что АМ передатчик на 100 МГц должен иметь стабильность порядка 1 кгц/100 МГц=Изображение
Т.е. должен быть кварцованный и его паразитная ЧМ при модуляции, не должна превышать сотни герц.

Было дело, что я в детстве годов 50 назад делал не кварцованный АМ передатчик на тройке транзисторов на частоту 12 МГц и принимал на "Спидолу", но и на этой частоте все постоянно уплывало и непонятно было или жук уже не ловится или частота ушла.

Если нужно просто "поиграться", то вот здесь рассматривают подобный АМ передатчик "игрушку"
viewtopic.php?p=52124#p52124
Схема там предназначена только что бы попробовать и набраться опыта и практического интереса не имеет.


так эта беда из-за нестабильности задающего генератора, который на контуре сделан?

Добавлено after 1 minute 58 seconds:
т.е мерой стабильности задающего генератора является величина паразитной ЧМ? Так что-ли? Такое чувсто что я влез в каие-то дебри.


Вернуться наверх
 
Не в сети
 Заголовок сообщения: Re: Радиостанция СВ
СообщениеДобавлено: Чт ноя 22, 2018 10:44:17 
Это не хвост, это антенна

Карма: 7
Рейтинг сообщений: 148
Зарегистрирован: Пт янв 01, 2016 13:00:20
Сообщений: 1453
Откуда: Москва
Рейтинг сообщения: 0
стабильность -это один параметр, паразитная ЧМ -другой. При модуляции на базу ВСЕГДА будет и АМ и ЧМ, потому как меняется и смещение и емкость перехода БЭ


Вернуться наверх
 
Не в сети
 Заголовок сообщения: Re: Радиостанция СВ
СообщениеДобавлено: Чт ноя 22, 2018 11:11:36 
Собутыльник Кота
Аватар пользователя

Карма: 14
Рейтинг сообщений: 121
Зарегистрирован: Сб май 21, 2016 11:04:52
Сообщений: 2977
Откуда: Беларусь
Рейтинг сообщения: 0
ладно это легко проверить поставлю гармониковый кварц вместо контура и посмотрю что будет.

Добавлено after 11 minutes 28 seconds:
хотя нет, так не получится лучше, негармониковый поставить между базой и коллектором. а контур все равно нужен, но его предварительно настроить на частоту кварца, тогда будет красиво.


Вернуться наверх
 
Не в сети
 Заголовок сообщения: Re: Радиостанция СВ
СообщениеДобавлено: Чт ноя 22, 2018 11:16:28 
Вымогатель припоя
Аватар пользователя

Карма: 12
Рейтинг сообщений: 95
Зарегистрирован: Вс сен 08, 2013 21:36:22
Сообщений: 699
Откуда: 27.200 Мгц
Рейтинг сообщения: 0
Блин, да поставь кварц между базой и коллектором, а контур что у тебя стоит выделит третию гармонику и генератор заведётся на третей гармонике, но дроссель для подтяжки частоты уже так эффективно работать небудет...

_________________
Пока сам себя не пнёшь с места не сдвинешься


Вернуться наверх
 
Показать сообщения за:  Сортировать по:  Вернуться наверх
Начать новую тему Ответить на тему  [ Сообщений: 2069 ]     ... , , , 67, , , ...  

Часовой пояс: UTC + 3 часа


Кто сейчас на форуме

Сейчас этот форум просматривают: Catu, piligrim130, историк и гости: 28


Вы не можете начинать темы
Вы не можете отвечать на сообщения
Вы не можете редактировать свои сообщения
Вы не можете удалять свои сообщения
Вы не можете добавлять вложения

Найти:
Перейти:  


Powered by phpBB © 2000, 2002, 2005, 2007 phpBB Group
Русская поддержка phpBB
Extended by Karma MOD © 2007—2012 m157y
Extended by Topic Tags MOD © 2012 m157y