Например TDA7294

Форум РадиоКот • Просмотр темы - Всё про операционный усилитель.
Форум РадиоКот
Здесь можно немножко помяукать :)

Текущее время: Пн фев 09, 2026 12:43:08

Часовой пояс: UTC + 3 часа


ПРЯМО СЕЙЧАС:



Начать новую тему Ответить на тему  [ Сообщений: 1589 ]     ... , , , 50, , , ...  
Автор Сообщение
Не в сети
 Заголовок сообщения: Re: Всё про операционный усилитель.
СообщениеДобавлено: Вс окт 14, 2018 14:31:43 
Друг Кота
Аватар пользователя

Карма: 175
Рейтинг сообщений: 7680
Зарегистрирован: Чт апр 04, 2013 12:46:59
Сообщений: 17234
Откуда: Тюмень
Рейтинг сообщения: 0
Вы пока что так и не рассказали, что там с другой стороны трансформатора - это где ток 2 мА течёт. Потому что всё то, что там есть, завязано в цепь ООС ОУ, что на мой взгляд совершенно не является правильным и сильно искажает в итоге ваш ожидаемый коэффициент усиления по переменному току. Другими словами, из-за влияния реальных характеристик цепей коэффициент усиления получается ниже ожидаемого.
Для получения приемлемой точности и стабильного Кус необходимо уходить от этой схемы. Куда - говорил выше: инструментальный усилитель.

_________________
Общением на форуме подпитываю свою эгоистичную, склонную к самолюбованию сущность.


Вернуться наверх
 
Не в сети
 Заголовок сообщения: Re: Всё про операционный усилитель.
СообщениеДобавлено: Вс окт 14, 2018 14:37:17 
Друг Кота
Аватар пользователя

Карма: 97
Рейтинг сообщений: 1589
Зарегистрирован: Чт янв 26, 2012 14:44:34
Сообщений: 3742
Рейтинг сообщения: 0
Медали: 1
Мявтор 3-й степени (1)
Поскольку в этой задаче постоянная составляющая не важна, она легко решается двумя каскадами. 1-й каскад - преобразование ток-напряжение с минимальным коэффициентом преобразования, так, чтобы линейный режим ОУ сохранялся при наихудшем сочетании всех паразитных параметров плюс максимально возможный входной сигнал. 2-й каскад - усилитель переменного напряжения, отсекающий ненужную постоянную составляющую и доводящий выходной сигнал до нужного уровня.

_________________
Like the eyes of a cat in the black and blue...


Вернуться наверх
 
Не в сети
 Заголовок сообщения: Re: Всё про операционный усилитель.
СообщениеДобавлено: Пн окт 15, 2018 08:46:06 
Родился

Зарегистрирован: Пт окт 12, 2018 21:50:00
Сообщений: 5
Рейтинг сообщения: 0
Slabovik писал(а):
Вы пока что так и не рассказали, что там с другой стороны трансформатора

У ТТ один первичный виток. В лаборатории, где провожу испытания, в первичной цепи ТТ два резистора: один на 30 Ом, второй как токовый шунт на 280 Ом. Таким образом создаю условие источника тока. В дальнейшем, в условиях эксплуатации, ТТ будет установлен на силовой кабель (то есть на источник тока с ещё большим первичным сопротивлением) и к нему также будет подключена эта схема.
Slabovik писал(а):
инструментальный усилитель

Вы имеете в виду такую схему инструментального усилителя (взята из DataSheet OP37):

Изображение

Я так понимаю на вход подается напряжение, а у меня от ТТ никак напряжение не получить :dont_know:

Добавлено after 7 minutes 20 seconds:
El-Eng писал(а):
Поскольку в этой задаче постоянная составляющая не важна, она легко решается двумя каскадами

Подумывал о такой схеме. Но детально не вникал еще. Смущает, что, получится ли при этом точно определить коэффициент усиления. К тому же, по силовому кабелю в первичной цепи ТТ проходит ток частотой 12,5 Гц с формой сигнала - меандр, в котором, кроме основной частоты, будут еще и другие.


Вернуться наверх
 
Не в сети
 Заголовок сообщения: Re: Всё про операционный усилитель.
СообщениеДобавлено: Пн окт 15, 2018 12:28:39 
Друг Кота
Аватар пользователя

Карма: 175
Рейтинг сообщений: 7680
Зарегистрирован: Чт апр 04, 2013 12:46:59
Сообщений: 17234
Откуда: Тюмень
Рейтинг сообщения: 4
В общем, покрутил я модельки, и могу сказать, что желание использовать ТТ в инвертирующем включении есть неправильно. Да, в инвертирующем включении есть один плюс - транслируемое на первичку ТТ сопротивление =>0, но этом плюсе всё заканчивается. По постоянному току усиление прыгает в бесконечность (ограничение только благодаря конечному усилению ОУ), соответственно, все паразитные смещения очень мешают работать. Дифференциальное включение с включением трансформатора в "-" страдает этим же.

Выходом из ситуации может быть только включение конденсатора последовательно с вторичкой токового трансформатора.

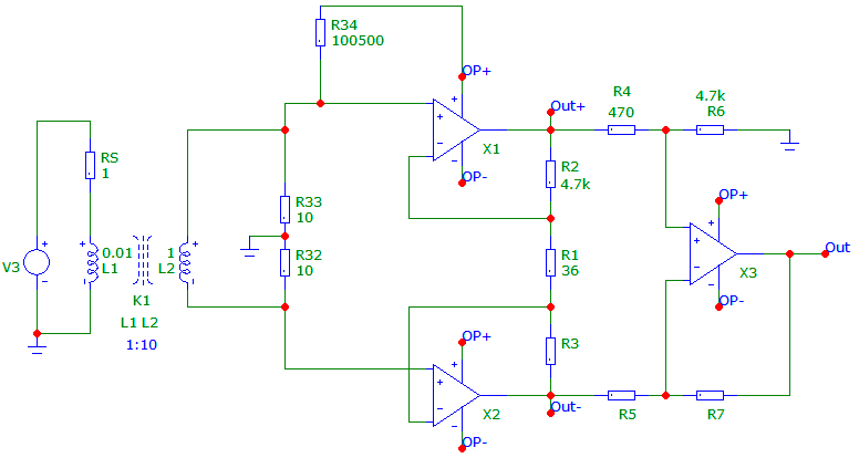
Но вполне нормальным вариантом считаю, что трансформатор нужно использовать совместно с инструментальным усилителем, причём традиционным методом: вторичку нагружаем на нагрузочный резистор и с этого резистора снимаем напряжение, которое и усиливаем. Вот моделька

Изображение

R34 - это резистор "для пакостей" - я им тыкал в разные куски схемы и смотрел, что будет, если её перекашивать.

Трансформатор в модели имеет отношение витков 1:10. При таком коэффициенте транслируемое в первичку сопротивление получается 0.2 Ома (это без учёта активного сопротивления проводника первички).

Неприятности такого включения тоже есть. ненулевое оттранслированное сопротивление в первичку. Поэтому работа с малыми сопротивлениями в первичке (теми, которые будут включены последовательно цепи первички) будет приводить к снижению коэффициента передачи и, соответственно, искажению показаний.

Индуктивность вторички можно взять несколько меньше - в районе 0.5 Гн уже будет достаточно для передачи 12 Гц (частота среза при этом где-то в районе 6 Гц)

При указанных на схеме номиналах, при 2 мА тока на входе, амплитуда напряжения на выходе примерно 10 вольт. Уменьшить усиление можно увеличением резистора R1.

_________________
Общением на форуме подпитываю свою эгоистичную, склонную к самолюбованию сущность.


Вернуться наверх
 
Эиком - электронные компоненты и радиодетали
Не в сети
 Заголовок сообщения: Re: Всё про операционный усилитель.
СообщениеДобавлено: Вт окт 16, 2018 08:32:15 
Друг Кота
Аватар пользователя

Карма: 97
Рейтинг сообщений: 1589
Зарегистрирован: Чт янв 26, 2012 14:44:34
Сообщений: 3742
Рейтинг сообщения: 0
Медали: 1
Мявтор 3-й степени (1)
asb78 писал(а):
Смущает, что, получится ли при этом точно определить коэффициент усиления. К тому же, по силовому кабелю в первичной цепи ТТ проходит ток частотой 12,5 Гц с формой сигнала - меандр, в котором, кроме основной частоты, будут еще и другие.
Можно же все рассчитать. :)
У меня, например, получилось, что для ослабления на частоте 12.5 Гц менее 3%, частота среза ФВЧ первого порядка должна быть ниже 3.12 Гц, вполне себе вменяемая величина. А насчет меандра не беспокойтесь, частоты всех его гармоник выше частоты основного тона.

_________________
Like the eyes of a cat in the black and blue...


Вернуться наверх
 
Не в сети
 Заголовок сообщения: Re: Всё про операционный усилитель.
СообщениеДобавлено: Вт окт 16, 2018 23:49:22 
Родился

Зарегистрирован: Пт окт 12, 2018 21:50:00
Сообщений: 5
Рейтинг сообщения: 0
Slabovik писал(а):
В общем, покрутил я модельки

Благодарю Вас за помощь, но всё таки нагрузить ТТ на такое сопротивление не получится. Вот схема замещения подобных ТТ:

Изображение

Если увеличивать сопротивление нагрузки (Z2), то ток I1 всё больше будет ответвляться в ветвь намагничивания, значит, при том же первичном токе, во вторичную нагрузку попадет меньше тока, соответственно вырастит погрешность трансформации ТТ. В влиянии сопротивления нагрузки ТТ на точность трансформации этого ТТ можно убедиться (посчитать в Mathcad) по приведенной ниже формуле:

Изображение

В моем случае, при 50 Гц и 40 вторичных витках, сопротивление Xнам около 20 Ом, а полная погрешность (эпсилон) не должна превышать 3 %.

Добавлено after 47 minutes 58 seconds:
Уважаемые форумчане, спасибо всем за советы!
Сегодня удалось применить другой операционный усилитель, вот этот
asb78 писал(а):
Возможно попробую на OPA2277UA

от Texas Instruments. У него Input Offset Voltage до 100 мкВ, а Input Bias Current 2,8 - 4 нА. Что было принципиально важно - он не имеет регулировок TRIM и OFFSET NULL. В итоге выходной сигнал при коэффициенте передачи 10 000 практически не имел постоянной составляющей (здесь на входе ТТ около 2 мА, выходной сигнал ОУ - розовый, входной сигнал ТТ - синий):

Изображение

При увеличении тока на входе ТТ, выходной сигнал ОУ также оставался с минимальной постоянной составляющей:

Изображение

Прикосновения к ТТ не уводили выходной сигнал в насыщение (на входе ТТ около 2 мА):

Изображение

Как было замечено и ранее, при большем входном сигнале ТТ и при прикосновении к ТТ, выходной сигнал ОУ не уходил в насыщение, а увеличивался "отталкиваясь" от одного из напряжений питания (что свидетельствует о возможности применения программной фильтрации без потери информативности сигнала):

Изображение

Во многом таких результатов при "прикасании" удалось добиться благодаря применению конденсаторов, как в схеме здесь:
asb78 писал(а):
Получилось так
но, как отмечалось ранее:
mickbell писал(а):
резистор в неинвертирующей ноге - закоротить нафиг
неинвертирующий вход ОУ был подключен к общему нулю.
El-Eng писал(а):
вполне себе вменяемая величина

На данном этапе было решено применить программную фильтрацию выходного сигнала ОУ, но Ваш расчет был взят на заметку, вдруг в процессе продолжения работы к этому придется вернуться. Всё таки использование фильтров даёт некоторую потерю полезного сигнала (проверено также в MicroCap), к тому же параметры фильтра подвержены температурным колебаниям (предполагается, что температура окружающей среды будет меняться от -20 до 40 градусов Цельсия).


Вернуться наверх
 
Не в сети
 Заголовок сообщения: Re: Всё про операционный усилитель.
СообщениеДобавлено: Ср окт 17, 2018 05:46:09 
Друг Кота
Аватар пользователя

Карма: 175
Рейтинг сообщений: 7680
Зарегистрирован: Чт апр 04, 2013 12:46:59
Сообщений: 17234
Откуда: Тюмень
Рейтинг сообщения: 0
Не въезжаю в одно: почему вы считаете достаточным такое радикально малое количество витков в обмотках ТТ? Индуктивность ваших 40 витков вторички всего ~50 мГн. Логично, что вы его не можете нагрузить. Тем более, что с ростом количества витков индуктивность, а следовательно, и индуктивное сопротивление будут расти быстрее нагрузочного сопротивления. К примеру, трансформаторы тока в электрических счётчиках имеют количество витков во вторичке 2000.

_________________
Общением на форуме подпитываю свою эгоистичную, склонную к самолюбованию сущность.


Вернуться наверх
 
Не в сети
 Заголовок сообщения: Re: Всё про операционный усилитель.
СообщениеДобавлено: Сб ноя 17, 2018 16:47:00 
Друг Кота

Карма: 20
Рейтинг сообщений: 820
Зарегистрирован: Пт ноя 02, 2018 16:14:36
Сообщений: 3154
Рейтинг сообщения: 0
Возможно попробую на OPA2277UA. Потому что этот OP37 слишком чувствительный.

OPA2277 слишком медленный для усиления 10000, всего 1 МГц. Тут уже советовали разделить усиление пополам, я бы в первую очередь тоже подумал о таком варианте.

_________________
Нет ничего практичнее хорошей теории


Вернуться наверх
 
Не в сети
 Заголовок сообщения: Re: Радиостанция СВ
СообщениеДобавлено: Пт ноя 30, 2018 13:02:07 
Собутыльник Кота
Аватар пользователя

Карма: 14
Рейтинг сообщений: 121
Зарегистрирован: Сб май 21, 2016 11:04:52
Сообщений: 2977
Откуда: Беларусь
Рейтинг сообщения: 0
на входе lm 358, сигнал подал с генератора на 1транзисторе
Изображение

на выходе

Изображение

что бы это значило? Усиление есть. См. кнопку делителя внизу справа.

Добавлено after 4 minutes 35 seconds:
схема
Изображение



Сюда перенес.
aen


Вернуться наверх
 
Не в сети
 Заголовок сообщения: Re: Радиостанция СВ
СообщениеДобавлено: Пт ноя 30, 2018 14:32:22 
Вымогатель припоя
Аватар пользователя

Карма: 12
Рейтинг сообщений: 95
Зарегистрирован: Вс сен 08, 2013 21:36:22
Сообщений: 699
Откуда: 27.200 Мгц
Рейтинг сообщения: 0
Да у вас компаратор полусился :facepalm:
И так с чего начинаем: Первое, мерим напряжение на выходе лмки и если там не половина напряжения питания то она либо погорела либо конденсатор микрофона пропускает постоянку которая уводит среднию точку из рабочей зоны :idea: Естественно нагрузку с неё стоит отключить!
Первое правило ОУ это половина питания на выходе иначе искажения и куча гормоник. Ну а вобще я бы использовал другой её вход так надёжние :tea:
Убрать с инвертируещего входа корекцию и подключить через 10К С9 с микрофона, при необходимости увеличить номинал резистора ОС. В приложении електро дроид для смартфонов есть даже возможность посчитать параметры цепей ОУ!

_________________
Пока сам себя не пнёшь с места не сдвинешься


Вернуться наверх
 
Не в сети
 Заголовок сообщения: Re: Радиостанция СВ
СообщениеДобавлено: Пт ноя 30, 2018 15:23:09 
Открыл глаза

Карма: 1
Рейтинг сообщений: 46
Зарегистрирован: Пт май 11, 2018 11:48:44
Сообщений: 59
Рейтинг сообщения: 0
что бы это значило?
Если амплитуда "прямоугольников" от пика до пика получается около 6 вольт, то значит слишком много на вход подаешь.
На картинке, что выкладываешь нужно писать какие уровни получаешь.
Нужно добиться максимальной амплитуды, но что бы синусоида «не резалась» ни с низу, ни сверху.
В твоем случае нужно подать примерно 30 - 35 милливольт на вход и получить такую картинку, что выложена в статье.
https://radiokot.ru:443/circuit/analog/ ... ansmit/46/

Изображение

Если же амплитуда "прямоугольников" от пика до пика получается меньше 6 вольт, значит что то с ОУ не так.

Изображение

Питание надеюсь сейчас не ниже 9 вольт?


Вложения:
1.png [55.09 KiB]
Скачиваний: 1086
1.png [98.26 KiB]
Скачиваний: 4009
Вернуться наверх
 
Не в сети
 Заголовок сообщения: Re: Радиостанция СВ
СообщениеДобавлено: Пт ноя 30, 2018 17:18:43 
Собутыльник Кота
Аватар пользователя

Карма: 14
Рейтинг сообщений: 121
Зарегистрирован: Сб май 21, 2016 11:04:52
Сообщений: 2977
Откуда: Беларусь
Рейтинг сообщения: 0
Там получается делитель (видно на фото, я это пометил в посте.) стоит на 1000 мв/дел.
Ну там гдето на 2 деления размах - 2 вольта.

Питание 8.5 вольт (2 батарейки lion свежезаряженые)

Добавлено after 1 minute 11 seconds:
сегодня думаю, разберусь с этим делом.

Добавлено after 34 minutes 16 seconds:
Значит вот что:

на вход lm358 дал со смартфона около 20 мв (видно по осцилографу - режим 10 мв/дел - гдето 2 деления
на выходе получил около 1 вольта неискаженного сигнала! (режим 1000мв/дел - где-то 1 деление.

Если резистором обратной связи начинаю крутить , то происходит обрезание синусойды снизу и сверху.
Питание передатчика при этом отключил.
Резистор ОС при этом где-то 80 ком.


Походу, это и есть моя проблема. Прокоментируйте!


Вернуться наверх
 
Не в сети
 Заголовок сообщения: Радиостанция СВ
СообщениеДобавлено: Пт ноя 30, 2018 17:32:34 
Открыл глаза

Карма: 1
Рейтинг сообщений: 46
Зарегистрирован: Пт май 11, 2018 11:48:44
Сообщений: 59
Рейтинг сообщения: 0
Ну там гдето на 2 деления размах - 2 вольта.
Что то у тебя не то.
Или в схеме "накосячил" или что то не то с ОУ.
Теоретически с LM358 можно получить такое.

Изображение

На практике получается похуже. И до нуля где то на 0,5 вольта полностью не доходит и сверху чуть больше, чем 1,5 вольта режется, но все равно не так, как срезалось у тебя.
Вот на практике при питании порядка 8 вольт так получается.

Изображение


Вложения:
1.png [24.58 KiB]
Скачиваний: 646
Вернуться наверх
 
Не в сети
 Заголовок сообщения: Re: Радиостанция СВ
СообщениеДобавлено: Пт ноя 30, 2018 17:33:17 
Вымогатель припоя
Аватар пользователя

Карма: 12
Рейтинг сообщений: 95
Зарегистрирован: Вс сен 08, 2013 21:36:22
Сообщений: 699
Откуда: 27.200 Мгц
Рейтинг сообщения: 0
Ну я и сказал "компаратор" :)))
Уменьшив сопротивление ОС вы уменьшили усиление и тем самым получили нормальный не резанный по верхам и низам сигнал на выходе лмки. Но что то тут не то :dont_know: при питании 8,5 В размах должен быть как минимум на два вольта меньше то есть 6,5 В при нормальной нагрузке. Могу предположить и ранее говорил то что лмка не тянет транзистор и нехило просела под нагрузкой до 1 В :cry: естественно при таком раскладе ничего хорошего ждать не следует. Выход : поднять напряжение лмки до 12-15-19 В и смотреть что там как . Или использовать более мощную лмку или подключить вместо неё какой нибудь проверенный готовый усилок Ватт на 1- 10 через делитель напряжения , что бы не создать перегрузку по входу транзистора :music:

_________________
Пока сам себя не пнёшь с места не сдвинешься


Вернуться наверх
 
Не в сети
 Заголовок сообщения: Re: Радиостанция СВ
СообщениеДобавлено: Пт ноя 30, 2018 19:17:40 
Собутыльник Кота
Аватар пользователя

Карма: 14
Рейтинг сообщений: 121
Зарегистрирован: Сб май 21, 2016 11:04:52
Сообщений: 2977
Откуда: Беларусь
Рейтинг сообщения: 0
yura860 писал(а):
огу предположить и ранее говорил то что лмка не тянет транзистор и нехило просела под нагрузкой до 1 В


я хочу уточнить. никакого транзистора нет. Я мерию на выходе лм-ки без нагрузки. - 1 вольт. На входе 20 мв, на выходе 2000мв. Усиление 100 раз.
Неужели может быть больше?

Добавлено after 13 minutes 2 seconds:
а смотрю характеристики - 100 дб - это миллионы раз
а у меня всего 20 db - 100 раз.
Значит лм-ки у меня такие.


Вернуться наверх
 
Не в сети
 Заголовок сообщения: Re: Радиостанция СВ
СообщениеДобавлено: Пт ноя 30, 2018 19:27:04 
Вымогатель припоя
Аватар пользователя

Карма: 12
Рейтинг сообщений: 95
Зарегистрирован: Вс сен 08, 2013 21:36:22
Сообщений: 699
Откуда: 27.200 Мгц
Рейтинг сообщения: 0
Да может и должно быть. Обычно размах амплитуды напряжения меньше источника питания на два вольта. А два вольта это мало. На выходе есть половина напряжения по постоянке? Нармальные лмки, просто вы неумеите их готовить :)))

_________________
Пока сам себя не пнёшь с места не сдвинешься


Вернуться наверх
 
Не в сети
 Заголовок сообщения: Re: Радиостанция СВ
СообщениеДобавлено: Пт ноя 30, 2018 21:07:23 
Собутыльник Кота
Аватар пользователя

Карма: 14
Рейтинг сообщений: 121
Зарегистрирован: Сб май 21, 2016 11:04:52
Сообщений: 2977
Откуда: Беларусь
Рейтинг сообщения: 0
хорошо, попробую применить другую схему включения

Добавлено after 1 hour 12 minutes 41 second:
да, на выходе ровно половина питания .


Вернуться наверх
 
Не в сети
 Заголовок сообщения: Re: Радиостанция СВ
СообщениеДобавлено: Сб дек 01, 2018 11:04:26 
Друг Кота

Зарегистрирован: Вт мар 13, 2012 12:16:13
Сообщений: 8958
Откуда: .ru
Рейтинг сообщения: 0
olegue писал(а):
а смотрю характеристики - 100 дб - это миллионы раза у меня всего 20 db - 100 раз.Значит лм-ки у меня такие.

lm358

Цитата из даташита: "Large DC voltage gain: 100 dB"

Перевод: "Большое усиление постоянного напряжения: 100 дБ"

Усиление по напряжению - 100 дб - это 10.000 раз.
Усиление по напряжению - 20 дб - это 10 раз.


Вернуться наверх
 
Не в сети
 Заголовок сообщения: Re: Радиостанция СВ
СообщениеДобавлено: Сб дек 01, 2018 14:22:23 
Вымогатель припоя
Аватар пользователя

Карма: 12
Рейтинг сообщений: 95
Зарегистрирован: Вс сен 08, 2013 21:36:22
Сообщений: 699
Откуда: 27.200 Мгц
Рейтинг сообщения: 0
В пекло енту теорию и немного практики в студию :)))
СпойлерИзображение
Вот такой аппарат когда то, года два - три назад мною был собран, в те времена у меня тоже было больше вопросов чем ответов на них :))) Схемку я брал из вот http://cxo.lv/solder/micamp/111-micamp01 этой статьи, автор обещал что будет намного лучше чем по классике и в правду работает неплохо :music: В те времена я тоже особо не въезжал в тему ОУ и собрал без настройки и имею на выходе не совсем половину напряжения ,а +3,8 и -8,2 при 12 В питания , но меж тем вот такая осцилограмма получилась на выходе Изображение ,а это уже с перегрузкой и срезом низов Изображение Операционник LM358 в дип корпусе. Так что смотрите сами :beer:
P.S. у себя я выведу в половину напряжения выход лмки :facepalm:

_________________
Пока сам себя не пнёшь с места не сдвинешься


Вернуться наверх
 
Не в сети
 Заголовок сообщения: Re: Радиостанция СВ
СообщениеДобавлено: Сб дек 01, 2018 14:43:25 
Друг Кота

Зарегистрирован: Вт мар 13, 2012 12:16:13
Сообщений: 8958
Откуда: .ru
Рейтинг сообщения: 0
Без теории в Радиотехнике никуда))
olegue писал(а):
Если резистором обратной связи начинаю крутить , то происходит обрезание синусойды снизу и сверху. Прокоментируйте!

Меняя резистор обратной связи - меняем усиление ОУ. При большом усилении ОУ входит в режим ограничения (снизу и сверху).
Всё правильно. Так и должно быть.


Вернуться наверх
 
Показать сообщения за:  Сортировать по:  Вернуться наверх
Начать новую тему Ответить на тему  [ Сообщений: 1589 ]     ... , , , 50, , , ...  

Часовой пояс: UTC + 3 часа


Кто сейчас на форуме

Сейчас этот форум просматривают: нет зарегистрированных пользователей и гости: 32


Вы не можете начинать темы
Вы не можете отвечать на сообщения
Вы не можете редактировать свои сообщения
Вы не можете удалять свои сообщения
Вы не можете добавлять вложения

Найти:
Перейти:  


Powered by phpBB © 2000, 2002, 2005, 2007 phpBB Group
Русская поддержка phpBB
Extended by Karma MOD © 2007—2012 m157y
Extended by Topic Tags MOD © 2012 m157y