трехпрограмник
Re: трехпрограмник
нащел такой был разобранный немного откитс порошке динамиков нет нет проводов налдо поискать пойти, но такие есть детали НА ФОТО ,попробовать сделать стерео кто делал такое если тако самый усилитель добавить как по качеству?
- Вложения
-
- Bk8U06ev3axSMcyN288Xwgy3ZHgcmGrR.jpg
- (65.1 КБ) 419 скачиваний
- Реклама
- Андрей Бедов
- Друг Кота
- Сообщения: 37346
- Зарегистрирован: Чт авг 30, 2012 20:24:40
- Откуда: Нижний Новгород
Re: трехпрограмник
Если динамики исправные, то я бы сделал из него портативную стерео-МРЗ-колонку.
Усилитель - любой на низковольтной однополярной стереомикросхеме. Этим динамикам хватит 2...3 Ватта на канал, и то наверно много.
Усилитель - любой на низковольтной однополярной стереомикросхеме. Этим динамикам хватит 2...3 Ватта на канал, и то наверно много.
Re: трехпрограмник
з0дравствуйте я проверял динамики исправные и подходят под корпус , я пробую сделать приемник у меня есть работающая плата укв и собранные усилители
Re: трехпрограмник
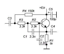
Я ЭТОЙ СХЕМЕ ИЗМЕНИЛ КОНДЕНСАТОР посталил на коллектор , С РЕЗИСТОРОМ КАКУЮ ФУНКЦИЮ ОН ВЫПОЛНЯЕТ СВЯЗЬ КАКАЯ ТО н первый резистор на базе 3-56 вольт при питании 6-2 второй база прочему то 5-3
- Вложения
-
- 4fb5bd57ac6e.jpg
- (49.24 КБ) 258 скачиваний
Re: Мелкие вопросы по радиотехнике
в этой схеме если заметить значение резисторов и конденсаторов 3300 на 2200 резисторы 3-3 на 4,7 питание схемы 5 вольт, на рас читана на 6

Сюда перенес, но в последний раз.
aen
Сюда перенес, но в последний раз.
aen
- Вложения
-
- 1.GIF
- (3.43 КБ) 5354 скачивания
- Реклама
- aen
- Модератор
- Сообщения: 11940
- Зарегистрирован: Пт апр 28, 2006 15:26:07
- Откуда: Россия.
- Контактная информация:
Re: трехпрограмник
Ваш пост, что выше сюда перенес.
Внимательно перечитайте пост с первой страницы Вашей данной темы.[uquote="Zhenya",url="/forum/viewtopic.php?p=3634651#p3634651"]Просили же полностью выложить все со всеми схемами и возникшими проблемами. Описать, что нужно получить и что не получается. [uquote="Zheka0102",url="/forum/viewtopic.php?p=3634161#p3634161"]Вместо того, что бы "прыгать" по разным темам и разделам обсуждая один и тот же вопрос по УНЧ для приемника с низким питанием, создали бы одну тему, написали про проблемы и Вам давно бы уже все рассказали.
А Вы вместо этого почти год прыгаете по разным разделам и описываете каждый раз одну и ту же проблему.
При этом ваши посты читают каждый раз новые люди и поэтому каждый раз начинают с нуля, что было бы исключено, если бы начали в одной созданной вами темы.
Вы же, как я помню год назад начали с "мелких вопросов по радиотехнике" и продолжаете "прыгать" до сих пор по всем темам "мелких вопросов"[/uquote]А Вы что сделали в старт посте?
[uquote="vovw",url="/forum/viewtopic.php?p=3634622#p3634622"]по многочисленным просьбам[/uquote]Это Вы нам одолжение сделали, создав подобную ПУСТУЮ тему?
Считаете, что тема нам нужна, а не Вам и Вы создали ее, что бы только отделаться от нас?
Вы не подумали о том, что новый человек зайдя в подобную тему и прочитав старт пост, просто "плюнет" и больше в нее никогда не зайдет или зайдет просто посмеяться.
На вопрос заданный выше уже здесь Вам отвечали год назад.
https://radiokot.ru/forum/viewtopic.php ... 0#p3453350
[uquote="As",url="/forum/viewtopic.php?p=3453394#p3453394"]Для этой цели будет достаточно усилительного каскада на одном транзисторе - эмиттерные повторители можно смело отбросить!
[/uquote]
И здесь вчера.[uquote="Zheka0102",url="/forum/viewtopic.php?p=3634161#p3634161"][uquote="vovw",url="/forum/viewtopic.php?p=3634099#p3634099"]
как изменить значение резистора r1 при питнии 3 вольт[/uquote]При таком низком питание избегают делать схемы с последовательным включением транзисторов, чем является составной эмиттерный повторитель.
Если в вашем случае кроме низкого выходного сопротивления нужно еще и усиление, можно делать так.

Транзисторы любые маломощные вплоть до КТ315, КТ361
Ниже активный ФНЧ.

Питать его можно от напряжения в пределах 5 - 9 вольт.
От конденсаторов зависит и резисторов R2, R3 частота среза этого УНЧ.
При данных на схеме частота среза получается порядка 12 кГц
Если резисторы увеличить до 4,7 кГц, то частота среза уменьшится где то до 10 кГц
Если при резисторах 4,7 кОм поставить конденсаторы 2200 пф, то частота среза опять увеличится до тех же 12 кГц, поэтому смысла что то менять нет.[/uquote][/uquote]И вообще свою данную тему с самого начала перечитайте и сделайте то, что Вас просят.
Выложите полностью ваши схемы, что бы было понятна конечная цель. Напишите, что хотите получить и что на данный момент у Вас не получается.
Если Вы опять начнете "прыгать" по разным темам не сделав того, что от Вас просят, то я буду просто убирать ваши посты в других местах, да и здесь тоже, если не сделаете то, что многократно Вас просили.
Внимательно перечитайте пост с первой страницы Вашей данной темы.[uquote="Zhenya",url="/forum/viewtopic.php?p=3634651#p3634651"]Просили же полностью выложить все со всеми схемами и возникшими проблемами. Описать, что нужно получить и что не получается. [uquote="Zheka0102",url="/forum/viewtopic.php?p=3634161#p3634161"]Вместо того, что бы "прыгать" по разным темам и разделам обсуждая один и тот же вопрос по УНЧ для приемника с низким питанием, создали бы одну тему, написали про проблемы и Вам давно бы уже все рассказали.
А Вы вместо этого почти год прыгаете по разным разделам и описываете каждый раз одну и ту же проблему.
При этом ваши посты читают каждый раз новые люди и поэтому каждый раз начинают с нуля, что было бы исключено, если бы начали в одной созданной вами темы.
Вы же, как я помню год назад начали с "мелких вопросов по радиотехнике" и продолжаете "прыгать" до сих пор по всем темам "мелких вопросов"[/uquote]А Вы что сделали в старт посте?
[uquote="vovw",url="/forum/viewtopic.php?p=3634622#p3634622"]по многочисленным просьбам[/uquote]Это Вы нам одолжение сделали, создав подобную ПУСТУЮ тему?
Считаете, что тема нам нужна, а не Вам и Вы создали ее, что бы только отделаться от нас?
Вы не подумали о том, что новый человек зайдя в подобную тему и прочитав старт пост, просто "плюнет" и больше в нее никогда не зайдет или зайдет просто посмеяться.
На вопрос заданный выше уже здесь Вам отвечали год назад.
https://radiokot.ru/forum/viewtopic.php ... 0#p3453350
[uquote="As",url="/forum/viewtopic.php?p=3453394#p3453394"]Для этой цели будет достаточно усилительного каскада на одном транзисторе - эмиттерные повторители можно смело отбросить!
И здесь вчера.[uquote="Zheka0102",url="/forum/viewtopic.php?p=3634161#p3634161"][uquote="vovw",url="/forum/viewtopic.php?p=3634099#p3634099"]
как изменить значение резистора r1 при питнии 3 вольт[/uquote]При таком низком питание избегают делать схемы с последовательным включением транзисторов, чем является составной эмиттерный повторитель.
Если в вашем случае кроме низкого выходного сопротивления нужно еще и усиление, можно делать так.
Транзисторы любые маломощные вплоть до КТ315, КТ361
Ниже активный ФНЧ.
Питать его можно от напряжения в пределах 5 - 9 вольт.
От конденсаторов зависит и резисторов R2, R3 частота среза этого УНЧ.
При данных на схеме частота среза получается порядка 12 кГц
Если резисторы увеличить до 4,7 кГц, то частота среза уменьшится где то до 10 кГц
Если при резисторах 4,7 кОм поставить конденсаторы 2200 пф, то частота среза опять увеличится до тех же 12 кГц, поэтому смысла что то менять нет.[/uquote][/uquote]И вообще свою данную тему с самого начала перечитайте и сделайте то, что Вас просят.
Выложите полностью ваши схемы, что бы было понятна конечная цель. Напишите, что хотите получить и что на данный момент у Вас не получается.
Если Вы опять начнете "прыгать" по разным темам не сделав того, что от Вас просят, то я буду просто убирать ваши посты в других местах, да и здесь тоже, если не сделаете то, что многократно Вас просили.
Re: трехпрограмник
здравствуйте можно узнать кто отвечал на мой вопрос. схему приемника я нашел а интернете и обратил внимание на схожесть-------------- этот ответ полезен, я уже задавал такой вопрос прежде , но не было мнения по нему, по такой схеме на рисунке у меня кончились детали , а новыми конденсаторами и резисторами я неплохо укомплектован я сейчас соберу новый фильтр и вставлю его переделанный трехпрограмник \\\\\\\\\\\\\ Фото , фильтр со браный из новых элементов и универсальным стабилизатором с защитой от помех
- Вложения
-
- 9c0mhUCGUAp75PQw6dGhRuA992xb6xkA.jpg ф.jpg
- (30 КБ) 276 скачиваний
Re: Мелкие вопросы по радиотехнике
ВОТ ТАКОЙ ФИЛЬТР ВНОСИТ ИСКАЖЕНИЯ ПРИ ПОДКЛЮЧЕНИИ ОТ ПРИЕМНИКА К УСИЛИТЕЛЮ САМ ПРИЕМНИК собран НА МИКРОСХЕМЕ номиналы не много другие, но схема принципиальная такая
- Вложения
-
- 1.GIF
- (3.43 КБ) 227 скачиваний
Re: трехпрограмник
Нихера не понял, но за то что написал в свою тему, а не стал засерать другие ставлю жирный + ! Так держать! 
Добавлено after 7 hours 56 minutes 47 seconds:
Убрал жирный + т.к. пост был перенесен из другой темы модератором.
Добавлено after 7 hours 56 minutes 47 seconds:
Убрал жирный + т.к. пост был перенесен из другой темы модератором.
Re: трехпрограмник
от микросхемы tda 7O88 строит фильтр второго порядка затем усилитель при таком включении искажении звука гораздо сильнее чем без фильтра если не подавляется помеха от микросхемы это ее TDA7800особенности ,то понятно от чего искажения ,они усиливаются ,но применен фильтр а искажения гораздо сильнее может не согласованность входных и выходных сопротивлений фильтр можно сказать это тоже своеобразный усилитель согласователь
Последний раз редактировалось vovw Ср авг 05, 2020 13:53:12, всего редактировалось 1 раз.
Re: Мелкие вопросы по радиотехнике
Это что, с пьяну что-ли писалось?vovw писал(а):Спойлер
ВОТ ТАКОЙ ФИЛЬТР ВНОСИТ ИСКАЖЕНИЯ ПРИ ПОДКЛЮЧЕНИИ ОТ ПРИЕМНИКА К УСИЛИТЕЛЮ САМ ПРИЕМНИК собран НА МИКРОСХЕМЕ номиналы не много другие, но схема принципиальная такая
Или русский язык для вас является иностранным?
НАРОДОВЛАСТИЕ а не буржуазная кланово-олигархическая дерьмократия!!!
Цифровому рабству, навязываемому цифровым олигархатом - НЕТ!
Цифровому рабству, навязываемому цифровым олигархатом - НЕТ!
Re: трехпрограмник
ТАК ПРОЧЕМУ ФИЛЬТР ВНОСИТ ТАКИЕ ИСКАЖЕНИЯ В ЗВУКЕ причины
Последний раз редактировалось aen Ср авг 05, 2020 14:38:26, всего редактировалось 1 раз.
Причина: Нарушение Правил форума п. 1.5
Причина: Нарушение Правил форума п. 1.5
большой как можно порчинить клеить
в трехпрограмнике тараканы съели динамик хороший , большой как можно починить ,склеить
Последний раз редактировалось vovw Чт дек 24, 2020 15:27:17, всего редактировалось 1 раз.
- Андрей Бедов
- Друг Кота
- Сообщения: 37346
- Зарегистрирован: Чт авг 30, 2012 20:24:40
- Откуда: Нижний Новгород
Re: трехпрограмник
Не пей. Козлёночком станешь.
Re: трехпрограмник
Ай тараканы молодцы! Тараканам респект и уважуха! 
Re: большой как можно порчинить клеить
vovw писал(а):в трехпрограмнике тараканы съели динамик хороший , большой
Кормить нужно лучше тараканов, дабы динамики не ели, или травить их.
Что хоть за динамик, типа 3ГДШ 2-4?
Фото повреждённого динамика в студию, дабы стало понятно, есть-ли смысл его латать/клеить.vovw писал(а):как можно починить ,склеить
Купить ремкомплект для динамика и переклеить диффузор с подвесом.
https://www.audiomania.ru/remkomplekt/
НАРОДОВЛАСТИЕ а не буржуазная кланово-олигархическая дерьмократия!!!
Цифровому рабству, навязываемому цифровым олигархатом - НЕТ!
Цифровому рабству, навязываемому цифровым олигархатом - НЕТ!
Re: трехпрограмник
А гандоны ты штопаешь или вулканизируешь посредством сырой резины и вулканизатора?gsmart писал(а):Купить ремкомплект для динамика и переклеить диффузор с подвесом.
Re: трехпрограмник
kentgaryk писал(а):А гандоны ты штопаешь или вулканизируешь посредством сырой резины и вулканизатора?
Во вторых, динамики ремонтируются и перематываются, ничего сложного там нет. Например есть смысл отремонтировать такой динамик, дабы сохранить аутентичность аппарата:



или такие динамики:



НАРОДОВЛАСТИЕ а не буржуазная кланово-олигархическая дерьмократия!!!
Цифровому рабству, навязываемому цифровым олигархатом - НЕТ!
Цифровому рабству, навязываемому цифровым олигархатом - НЕТ!
Re: большой как можно порчинить клеить
[uquote="gsmart",url="/forum/viewtopic.php?p=3947526#p3947526"]Фото повреждённого динамика в студию...[/uquote]
И тараканов. И пусть улыбаются.
И тараканов. И пусть улыбаются.
- Русским человеком может быть только тот, у кого чего-нибудь нет, но не так нет, чтобы обязательно было, а нет — и хрен с ним.
"Русский человек может жить как в одну сторону, так и в другую. И в обоих случаях останется цел" А. Платонов
"Русский человек может жить как в одну сторону, так и в другую. И в обоих случаях останется цел" А. Платонов
Re: трехпрограмник
Так я намекнул ...ну есть большая и хорошая камера от горбатого Запора, а есть изделие номер 2 из трехпрограмника из аптеки. Неужели они равнозначны?gsmart писал(а):"больших" и "хороших" динамиков, это была шютка юмора.


