Например TDA7294

Форум РадиоКот • Просмотр темы - CLR2313 - измеритель ёмкостей, индуктивностей и сопротивлени
Форум РадиоКот
Здесь можно немножко помяукать :)

Текущее время: Пн окт 20, 2025 06:14:31

Часовой пояс: UTC + 3 часа


ПРЯМО СЕЙЧАС:



Начать новую тему Ответить на тему  [ Сообщений: 1339 ]     ... , , , , 67
Автор Сообщение
Не в сети
 Заголовок сообщения: Re: CLR2313 - измеритель ёмкостей, индуктивностей и сопротив
СообщениеДобавлено: Пт дек 13, 2019 20:10:20 
Встал на лапы
Аватар пользователя

Карма: 4
Рейтинг сообщений: 15
Зарегистрирован: Сб фев 13, 2016 10:18:25
Сообщений: 87
Откуда: D.P.R. Мясо комбинат.
Рейтинг сообщения: 0
Здесь я здесь! А что там не понятного! все работает! косяков не замечено!

_________________
Во время поиска небольших радиодеталей, упавших со стола, вероятность их обнаружения прямо пропорциональна размеру детали и обратно пропорциональна их значению для завершения работы


Вернуться наверх
 
Не в сети
 Заголовок сообщения: Re: CLR2313 - измеритель ёмкостей, индуктивностей и сопротив
СообщениеДобавлено: Сб дек 14, 2019 05:21:46 
Друг Кота

Карма: 64
Рейтинг сообщений: 1015
Зарегистрирован: Пт мар 07, 2008 06:54:43
Сообщений: 4358
Откуда: Ижевск
Рейтинг сообщения: 0
Frogfot писал(а):
Еще повторение вопроса - по поводу прерывания
Код:
IJMP ; Timer 1 capture

- адрес перехода в Z меняется или фиксированный?

Меняется в обработчике захвата. Вначале измерения активным перепадом вызывается прерывание переходом на CAPT, в котором запоминается начальное состояние таймера и выдается адрес все последующие перепады до конца измерения обрабатывать переходом на CAPT_1.
Спойлер
Код:
;***************************************************************************
CAPT:
   IN   R1,ICR1L
   IN   R0,ICR1H
   CLR   XH
   CLR   XL      ; очистить старшее слово nx_begin
      
;   LDI   ZH,HIGH(CAPT_1)
   LDI   ZL,LOW (CAPT_1); следующее прерывание будет на CAPT_1
   RETI
CAPT_1:
   IN   R19,ICR1L
   IN   R18,ICR1H   ; конечное значение nx
   
   ADIW   YL,1      ; Nx=Nx+1
      
   CPI   XL,40      ; время измерения закончилось?
   CPC   XH,ZH
   BRCC   CAPT_3      ; да
   RETI         ; нет
CAPT_3:
   IN   R16,TIFR
   SBRC   R16,7      ; если есть необработанное требование прерывания OVER_T1
   RETI         ; выход для его обработки и ожидания
            ; окончания следующего периода

   OUT   TCCR1B,ZH   ; STOP T1
   OUT   TIMSK,ZH

   SUB   R19,R1
   SBC   R18,R0
   SBC   XL,ZH
   SBC   XH,ZH      ; nx-nx_begin
      
   STS   $76,XH
   STS   $77,XL
   STS   $78,R18
   STS   $79,R19      ; nx
      
   STS   $86,ZH
   STS   $87,ZH
   STS   $88,YH
   STS   $89,YL      ; Nx
      
   SET
   RETI
;***************************************************************************


Вернуться наверх
 
Не в сети
 Заголовок сообщения: Re: CLR2313 - измеритель ёмкостей, индуктивностей и сопротив
СообщениеДобавлено: Сб дек 14, 2019 11:20:20 
Мучитель микросхем

Карма: 2
Рейтинг сообщений: 10
Зарегистрирован: Ср окт 19, 2011 08:48:27
Сообщений: 443
Откуда: Мать городов русских
Рейтинг сообщения: 0
А что там не понятного!

Пока я нормально не разберусь - там много непонятного.

все работает! косяков не замечено!

Разве кто говорит что не работает? Я пытаюсь разобраться, почему вообще оно работает, почему оно работает так, а не иначе, и разобраться, как оно работает.

P.S. Я ещё с математикой не разбирался, так что ещё буду задавать вопросы, пока не разберусь.

Добавлено after 1 minute 2 seconds:
Меняется в обработчике захвата. Вначале измерения активным перепадом вызывается прерывание переходом на CAPT, в котором запоминается начальное состояние таймера и выдается адрес все последующие перепады до конца измерения обрабатывать переходом на CAPT_1.

Благодарю, буду дальше курить.

_________________
Хорошему коту и в декабре - март :)


Вернуться наверх
 
Не в сети
 Заголовок сообщения: Re: CLR2313 - измеритель ёмкостей, индуктивностей и сопротив
СообщениеДобавлено: Ср янв 22, 2020 11:39:47 
Мучитель микросхем

Карма: 2
Рейтинг сообщений: 10
Зарегистрирован: Ср окт 19, 2011 08:48:27
Сообщений: 443
Откуда: Мать городов русских
Рейтинг сообщения: 0
Обещанные файлы.

Поковырялся в файлах, в основном вывод на ЖК, несколько оптимизировал код - сэкономил около 20 байт. Если интересно, выложу код.

_________________
Хорошему коту и в декабре - март :)


Вернуться наверх
 
Эиком - электронные компоненты и радиодетали
Не в сети
 Заголовок сообщения: Re: CLR2313 - измеритель ёмкостей, индуктивностей и сопротив
СообщениеДобавлено: Вт янв 28, 2020 21:17:33 
Встал на лапы
Аватар пользователя

Карма: 4
Рейтинг сообщений: 15
Зарегистрирован: Сб фев 13, 2016 10:18:25
Сообщений: 87
Откуда: D.P.R. Мясо комбинат.
Рейтинг сообщения: 0
Обещанные файлы.

Поковырялся в файлах, в основном вывод на ЖК, несколько оптимизировал код - сэкономил около 20 байт. Если интересно, выложу код.

Только легче стала, или что то добавилось?

_________________
Во время поиска небольших радиодеталей, упавших со стола, вероятность их обнаружения прямо пропорциональна размеру детали и обратно пропорциональна их значению для завершения работы


Вернуться наверх
 
Не в сети
 Заголовок сообщения: Re: CLR2313 - измеритель ёмкостей, индуктивностей и сопротив
СообщениеДобавлено: Пн фев 03, 2020 10:04:37 
Мучитель микросхем

Карма: 2
Рейтинг сообщений: 10
Зарегистрирован: Ср окт 19, 2011 08:48:27
Сообщений: 443
Откуда: Мать городов русских
Рейтинг сообщения: 0
Только легче стала, или что то добавилось?

Ничего не добавлял, некуда добавлять - ~30 байтов свободных, пока только прогу ковырял - индикацию, математику. А что поменять, добавить? Хочу переделать схему под STM32 (есть F030 и F103 - по 64 кБ). Пока для упрощения жизни, наверное, сделаю на BluePills, добавлю частотомер и измеритель периода. Неплохо также будет добавить измеритель ESR конденсаторов. Индикацию можно будет сделать и на сегментном ЖК, или на I2C SSD1306, или на TFT ST7935.

_________________
Хорошему коту и в декабре - март :)


Вернуться наверх
 
Не в сети
 Заголовок сообщения: Re: CLR2313 - измеритель ёмкостей, индуктивностей и сопротив
СообщениеДобавлено: Вт фев 04, 2020 21:24:56 
Мучитель микросхем

Карма: 2
Рейтинг сообщений: 10
Зарегистрирован: Ср окт 19, 2011 08:48:27
Сообщений: 443
Откуда: Мать городов русских
Рейтинг сообщения: 0
Только легче стала, или что то добавилось?

В принципе чуть памяти есть, можно попробовать сделать антидребезг кнопок (чтобы не ставить ёмкости параллельно кнопкам). На отключение кондёр можно и так не ставить - там идёт срабатывание по прерыванию, без разницы, сколько будет срабатываний.

Также по переделке прибора - может, для начала ограничусь заменой ATtiny2313 на ATmega8 - добавляется 6 кБ флеша и 8-битный таймер, и лапок будет больше - добавить измерение внешней частоты и периода (только нужно добавлять мультиплексор).

_________________
Хорошему коту и в декабре - март :)


Вернуться наверх
 
Не в сети
 Заголовок сообщения: Re: CLR2313 - измеритель ёмкостей, индуктивностей и сопротив
СообщениеДобавлено: Ср фев 19, 2020 10:41:54 
Мучитель микросхем

Карма: 2
Рейтинг сообщений: 10
Зарегистрирован: Ср окт 19, 2011 08:48:27
Сообщений: 443
Откуда: Мать городов русских
Рейтинг сообщения: 0
Народ, вопросы по subj:
1. Реально ли на C реализовать математику измерителя - там в расчетах используется 80-бит математика на асмк, в Keil C вроде есть 64 бит переменные - как будет с точностью?
2. Если делать измеритель на STM32 - с какой частотой лучше тактировать таймер или таймеры для увеличения точности (можно до 48 МГц для М0 и 72 МГц для М3)?

_________________
Хорошему коту и в декабре - март :)


Вернуться наверх
 
Не в сети
 Заголовок сообщения: Re: CLR2313 - измеритель ёмкостей, индуктивностей и сопротив
СообщениеДобавлено: Чт фев 20, 2020 22:54:46 
Мучитель микросхем

Карма: 2
Рейтинг сообщений: 10
Зарегистрирован: Ср окт 19, 2011 08:48:27
Сообщений: 443
Откуда: Мать городов русских
Рейтинг сообщения: 0
Ещё третий вопрос - для увеличения точности лучше мерить период или частоту? Или, может в каком диапазоне частот мерить частоту, а в каком период. У STM32F103C8T6 у которого сейчас изучаю таймеры - их 4 шт, 2 любых можно соединять в 32 бит счетчик (уже разобрался), мерить внешнюю частоту (тоже разобрался) и делать захват значений таймера внешним фронтом (вроде разобрался, но ещё не пробовал). Один из таймеров отсчитывает временный интервал и управляет остальными таймерами (тоже вроде разобрался. но тоже ещё не пробовал). По сравнению с AVR STM32F103C8T6 сложнее почти на порядок - у TIM1 - 24 регистра, у TIM2, 3 и 4 - по 18 регистров.

Кому интересно - подключайтесь, поделюсь своими набросками. Вместе быстрее будет. Пишу по простому - без всяких Кубов, Халов, ЛЛов - на регистрах под Keil.

_________________
Хорошему коту и в декабре - март :)


Вернуться наверх
 
Не в сети
 Заголовок сообщения: Re: CLR2313 - измеритель ёмкостей, индуктивностей и сопротив
СообщениеДобавлено: Сб апр 11, 2020 11:50:48 
Мучитель микросхем

Карма: 2
Рейтинг сообщений: 10
Зарегистрирован: Ср окт 19, 2011 08:48:27
Сообщений: 443
Откуда: Мать городов русских
Рейтинг сообщения: 0
Расковырял алгоритм вычислений (пока только измерение ёмкости, но измерение индуктивности и сопротивление решается аналогично) - короче, я не понял, зачем так сложно сделано - в программе 80 битовое умножение. Я сделал немного другой алгоритм - вполне хватает 32 бит (даже вроде и 24 бит должно хватить, но уже с запасом - 32 бит - выше крыши).

_________________
Хорошему коту и в декабре - март :)


Вернуться наверх
 
Не в сети
 Заголовок сообщения: Re: CLR2313 - измеритель ёмкостей, индуктивностей и сопротив
СообщениеДобавлено: Пн окт 05, 2020 10:50:48 
Встал на лапы

Зарегистрирован: Чт янв 18, 2018 12:06:28
Сообщений: 91
Рейтинг сообщения: 0
Всем привет!А где взять прошивку и схему подключения для жк 1602.Если кому не трудно отправьте.Спасибо.Хотел попробовать собрать,есть только индикаторы 1602.


Вернуться наверх
 
Не в сети
 Заголовок сообщения: Re: CLR2313 - измеритель ёмкостей, индуктивностей и сопротив
СообщениеДобавлено: Вт мар 09, 2021 22:20:04 
Открыл глаза

Карма: -3
Рейтинг сообщений: -15
Зарегистрирован: Сб янв 18, 2020 16:41:56
Сообщений: 63
Рейтинг сообщения: 0
Понравился вариант от alexx82 с дисплеем 0802 https://radiokot.ru/forum/viewtopic.php ... 4#p1110404 ,там аж 5 клемм для измерений различных,можно ли переделать что бы их было 2,а вся комутация на паре реле?
В смысле не будет ли ухудшений в измерениях,хочу сделать в виде щупа (был у меня MS8910,но по дурости я его спалил...)


Вернуться наверх
 
Не в сети
 Заголовок сообщения: Re: CLR2313 - измеритель ёмкостей, индуктивностей и сопротив
СообщениеДобавлено: Ср мар 10, 2021 20:06:19 
Открыл глаза

Карма: -3
Рейтинг сообщений: -15
Зарегистрирован: Сб янв 18, 2020 16:41:56
Сообщений: 63
Рейтинг сообщения: 0
Видимо с моим рейтингом здесь делать нехер...
Я смотрел транзистотестер но компилировать не умею
Плату в железе не проверял,но вроде все верно-может кому пригодится


Вложения:
CLR2313A 0802 печать.lay6 [64.75 KiB]
Скачиваний: 312
Вернуться наверх
 
Не в сети
 Заголовок сообщения: Re: CLR2313 - измеритель ёмкостей, индуктивностей и сопротив
СообщениеДобавлено: Сб май 08, 2021 00:21:36 
Родился

Зарегистрирован: Пт май 07, 2021 23:07:50
Сообщений: 1
Рейтинг сообщения: 0
akl, Здравствуйте, уважаемый автор. Я хочу взять данное устройство на диплом. Собрал ваше устройство, прошил, всё заработало (слава Богу). Осталось откалибровать. Пожалуйста, помогите разобраться в следующей ситуации. У меня есть резистор на 1 кОм, индуктивность на 100 мкГн и емкость на 100 мкФ, дисплей до калибровки показал R=327 Ом, L=32 мкГн, C=67 нФ. Я скачал себе калибратор от a_scr (классная программа). Все сделал так как было описано на форуме. Перезалил еепром. И о чудо покзаания индикатора стали очень близки к эталонным ( кроме емкости). НОО!!! Когда я вместо 1 кОм засунул резистор на 10 кОм тестер показал чушь, ложное значение вместо 10 кОм я увидел 6,5 кОм, а про индуктивность и емксоть я вообще молчу. Пожалуйста, помогите разобраться в данной ситуации. Почему так происходит? И почему не калибруется емкость?


Вернуться наверх
 
Не в сети
 Заголовок сообщения: Re: CLR2313 - измеритель ёмкостей, индуктивностей и сопротив
СообщениеДобавлено: Вс авг 22, 2021 20:32:45 
Встал на лапы
Аватар пользователя

Карма: 3
Рейтинг сообщений: 3
Зарегистрирован: Вс мар 18, 2012 23:42:28
Сообщений: 90
Откуда: Novosib
Рейтинг сообщения: 0
Всем здравствуйте. Собрал CLR2313 в 2013 году, пользуюсь до сих пор. Стукнул винчестер, архив прошивок пропал. Может у кого остались? Чет автор поудалял что ли все? Скиньте кому не жалко. Не помню только для 1601 отдельная или 1602 пойдет? Прибор сейчас работает, но малоли...


Вложения:
20210822_225747.rar [694.54 KiB]
Скачиваний: 237
Вернуться наверх
 
Не в сети
 Заголовок сообщения: Re: CLR2313 - измеритель ёмкостей, индуктивностей и сопротив
СообщениеДобавлено: Вт авг 24, 2021 21:53:17 
Встал на лапы
Аватар пользователя

Карма: 3
Рейтинг сообщений: 3
Зарегистрирован: Вс мар 18, 2012 23:42:28
Сообщений: 90
Откуда: Novosib
Рейтинг сообщения: 0
Слил с приборчика, не знаю рабочие нет. Не проверял. Для 44780 1601.


Вложения:
Новая папка.rar [2.67 KiB]
Скачиваний: 250
Вернуться наверх
 
Не в сети
 Заголовок сообщения: Re: CLR2313 - измеритель ёмкостей, индуктивностей и сопротив
СообщениеДобавлено: Ср сен 08, 2021 11:23:13 
Первый раз сказал Мяу!

Зарегистрирован: Пн июл 19, 2021 08:57:28
Сообщений: 35
Рейтинг сообщения: 0
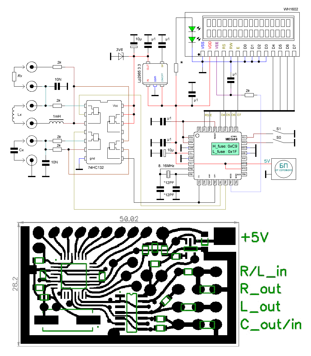
попытка сделать конструкцию наподобие авторской на основе 8-й Меги и жк индикатора 1602 (или можно однострочного).
в программе предусмотрена возможность подстройки значений опорных элементов и контрастности индикатора, вход в режим настроек происходит если нажать любую кнопку при включении. при переключении на установку значения опорного элемента соответствующего канала происходит определение соответствующей ему частоты колебаний.
при первом включении сразу происходит переход в режим настроек к регулировке контрастности индикатора.
в рабочем режиме установка нулевого значения производится одновременным нажатием кнопок, переключение между режимами нажатиями кнопок.
вместо стабилизатора напряжения можно поставить перемычку или дроссель поскольку на стабильность частоты существенного влияния стабилизатор не оказывает.

код, прошивка, pcb, схема -
https://www.upload.ee/files/13457218/LCR_M8.zip.html


Вложения:
схема.gif [67.96 KiB]
Скачиваний: 383
test_0.jpg [44.18 KiB]
Скачиваний: 285
Вернуться наверх
 
Не в сети
 Заголовок сообщения: Re: CLR2313 - измеритель ёмкостей, индуктивностей и сопротив
СообщениеДобавлено: Чт сен 09, 2021 19:46:08 
Первый раз сказал Мяу!

Зарегистрирован: Пн июл 19, 2021 08:57:28
Сообщений: 35
Рейтинг сообщения: 0
прошивка к схеме из предыдущего сообщения. изменён способ измерения частоты (используется только захват и переполнение таймера_1). но работает в общем то также, только кварц нужен высокочастотный (16МHz), иначе контроллер не успеет обработать прерывания.
https://www.upload.ee/files/13460200/LCR_v2.zip.html


Вернуться наверх
 
Не в сети
 Заголовок сообщения: Re: CLR2313 - измеритель ёмкостей, индуктивностей и сопротив
СообщениеДобавлено: Вс дек 26, 2021 20:48:01 
Встал на лапы
Аватар пользователя

Карма: 4
Рейтинг сообщений: 15
Зарегистрирован: Сб фев 13, 2016 10:18:25
Сообщений: 87
Откуда: D.P.R. Мясо комбинат.
Рейтинг сообщения: 0
zinc писал(а):
прошивка к схеме из предыдущего сообщения. изменён способ измерения частоты (используется только захват и переполнение таймера_1). но работает в общем то также, только кварц нужен высокочастотный (16МHz), иначе контроллер не успеет обработать прерывания.
https://www.upload.ee/files/13460200/LCR_v2.zip.html

Нет файла в файлообменнике.

_________________
Во время поиска небольших радиодеталей, упавших со стола, вероятность их обнаружения прямо пропорциональна размеру детали и обратно пропорциональна их значению для завершения работы


Вернуться наверх
 
Показать сообщения за:  Сортировать по:  Вернуться наверх
Начать новую тему Ответить на тему  [ Сообщений: 1339 ]     ... , , , , 67

Часовой пояс: UTC + 3 часа


Кто сейчас на форуме

Сейчас этот форум просматривают: нет зарегистрированных пользователей и гости: 23


Вы не можете начинать темы
Вы не можете отвечать на сообщения
Вы не можете редактировать свои сообщения
Вы не можете удалять свои сообщения
Вы не можете добавлять вложения

Найти:
Перейти:  
cron


Powered by phpBB © 2000, 2002, 2005, 2007 phpBB Group
Русская поддержка phpBB
Extended by Karma MOD © 2007—2012 m157y
Extended by Topic Tags MOD © 2012 m157y