Например TDA7294

Форум РадиоКот • Просмотр темы - переделка импульсного БП
Форум РадиоКот
Здесь можно немножко помяукать :)

Текущее время: Сб дек 20, 2025 19:29:47

Часовой пояс: UTC + 3 часа


ПРЯМО СЕЙЧАС:



Начать новую тему Ответить на тему  [ Сообщений: 27 ]  1,  
Автор Сообщение
Не в сети
 Заголовок сообщения: переделка импульсного БП
СообщениеДобавлено: Пт янв 29, 2010 23:33:48 
Опытный кот
Аватар пользователя

Карма: 4
Рейтинг сообщений: 16
Зарегистрирован: Чт фев 21, 2008 12:32:06
Сообщений: 707
Откуда: Россия г.Уфа
Рейтинг сообщения: 0
Обращаюсь к спецам!
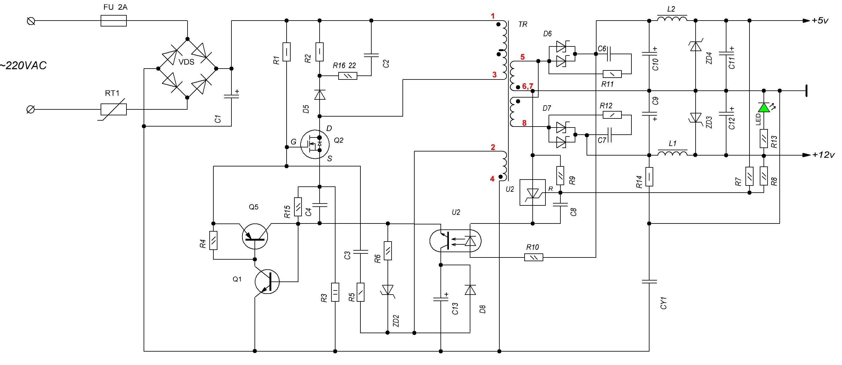
Есть у меня блок питания(см. схему) щас он с легкостью тянет 12в при 2A и 5в при 2,5A а мне нужно его переделать так чтобы он давал 24в при 1,5-2А примерно.
Размер магнитопровода: 21,2мм х 28,5мм х 10,09мм с прямоугольным керном, зазор в центре 0,6мм.
щас вторичка 5ти вольтовая намотана 3 витка в 3ри провода 0,51
12ти вольтовая намотана 4 витка в 2ва провода 0,51
Подскажите пожалуйста, как можно переделать этот БП?

А вообще на будующее хочу эту схемку сделать с нуля на магнитопроводе покрупнее для усилка с выходами 2 по 25в при 2A


Вложения:
.jpg [182.21 KiB]
Скачиваний: 2131

_________________
-hands made-
Опытный Электрик, даже жену не берет одновременно за две сиськи!!!
Вернуться наверх
 
Не в сети
 Заголовок сообщения:
СообщениеДобавлено: Сб янв 30, 2010 00:05:10 
Открыл глаза
Аватар пользователя

Зарегистрирован: Пт янв 01, 2010 20:43:32
Сообщений: 61
Откуда: cccp
Рейтинг сообщения: 0
я думаю можно ничего не перематывать . Выходные обмотки соединить
последовательно. диоды выходные поставить вольт на 150-200. лучше
Шоттки. а выходное напряжение регулировать с помощью R9. Вот и все.


Вернуться наверх
 
Не в сети
 Заголовок сообщения:
СообщениеДобавлено: Сб янв 30, 2010 06:49:51 
Вымогатель припоя
Аватар пользователя

Зарегистрирован: Сб янв 23, 2010 22:03:35
Сообщений: 524
Откуда: Новгородская область
Рейтинг сообщения: 0
Тут и перемотка не поможет. Из 30 Ваттного блока сделать 50 Ваттный :tea:


Вернуться наверх
 
Не в сети
 Заголовок сообщения:
СообщениеДобавлено: Сб янв 30, 2010 09:22:01 
Родился
Аватар пользователя

Зарегистрирован: Сб янв 16, 2010 11:35:25
Сообщений: 12
Рейтинг сообщения: 0
Чтобы не создавать новую тему...
Есть импульсный блок питания от синтезатора, расчитанный на напряжение 120Вольт\60Герц, нужно его переделать на 220 вольт. Самое простое что пришло на ум - выкинуть диодный мост и поставить один диод вместо него, т.е. сделать однополупериодный выпрямитель на входе... Подскажите какие еще могут быть варианты переделки??


Вернуться наверх
 
Эиком - электронные компоненты и радиодетали
Не в сети
 Заголовок сообщения:
СообщениеДобавлено: Сб янв 30, 2010 09:29:13 
Модератор
Аватар пользователя

Карма: 46
Рейтинг сообщений: 236
Зарегистрирован: Чт окт 27, 2005 18:50:07
Сообщений: 11169
Откуда: из мест не столь отдалённых
Рейтинг сообщения: 0
Медали: 2
Получил миской по аватаре (1) Мявтор 3-й степени (1)
Однополупериодный не поможет. Надо проанализировать схему; иногда в самой схемотехнике заложена возможность работы от разных напряжений. В первую очередь смотреть на конденсатор выпрямителя- если он на 350 В или выше- возможность есть; если на 200 В- нет.


Вернуться наверх
 
Не в сети
 Заголовок сообщения:
СообщениеДобавлено: Сб янв 30, 2010 11:21:58 
Родился
Аватар пользователя

Зарегистрирован: Сб янв 16, 2010 11:35:25
Сообщений: 12
Рейтинг сообщения: 0
Конденсатор выпрямителя 100мкф\200вольт


Вернуться наверх
 
Не в сети
 Заголовок сообщения:
СообщениеДобавлено: Сб янв 30, 2010 18:48:37 
Опытный кот
Аватар пользователя

Карма: 4
Рейтинг сообщений: 16
Зарегистрирован: Чт фев 21, 2008 12:32:06
Сообщений: 707
Откуда: Россия г.Уфа
Рейтинг сообщения: 0
tvorcheskiy писал(а):
Тут и перемотка не поможет. Из 30 Ваттного блока сделать 50 Ваттный :tea:

Ок.. ок..
никто и не просит большего.. щас БП легко качает 36W при указанных параметрах, у моего товарища такой же БП качает более того по его словам я просто не напрягал этот БП на полную. Так вот если мне надо 24в при 1,5А имеем те же 36W остается вопрос как сделать правильно ?
Т.е перемотать или соединить обмотки как говорил teist а может есть еще способы???

_________________
-hands made-
Опытный Электрик, даже жену не берет одновременно за две сиськи!!!


Вернуться наверх
 
Не в сети
 Заголовок сообщения: Re: переделка импульсного БП
СообщениеДобавлено: Сб янв 30, 2010 19:16:43 
Вымогатель припоя
Аватар пользователя

Зарегистрирован: Сб янв 23, 2010 22:03:35
Сообщений: 524
Откуда: Новгородская область
Рейтинг сообщения: 0
Сергей_74 писал(а):
щас вторичка 5ти вольтовая намотана 3 витка в 3ри провода 0,51
12ти вольтовая намотана 4 витка в 2ва провода 0,51

Конечно перемотка. Обмотки уже соединены последовательно.


Вернуться наверх
 
Не в сети
 Заголовок сообщения: Re: переделка импульсного БП
СообщениеДобавлено: Сб янв 30, 2010 19:48:22 
Опытный кот
Аватар пользователя

Карма: 4
Рейтинг сообщений: 16
Зарегистрирован: Чт фев 21, 2008 12:32:06
Сообщений: 707
Откуда: Россия г.Уфа
Рейтинг сообщения: 0
tvorcheskiy писал(а):
Конечно перемотка. Обмотки уже соединены последовательно.

Так парни давайте конкретнее.. то что перемотать я уже понял, покажите на схеме как включить "новую" обмотку (т.е. старые вторички все сношу и мотаю одну нужную мне) на плату плевать сделаю новую, важно как развязать "новую вторичку" с оптроном и другими элементами что бы достичь желаемого! Кондеры на выходе естественно поставлю на 50v и стабилитрон тоже адекватный заданию, про это можно и не говорить. Подправьте кто реально понимает в этом деле.. Спасибо

ЗЫ схемка в SPlan 7.0 если не откроется в Spl 6.0 выложу в JPG или отправлю дистрибутив


Вложения:
SPL 7.0.rar [10.81 KiB]
Скачиваний: 518

_________________
-hands made-
Опытный Электрик, даже жену не берет одновременно за две сиськи!!!
Вернуться наверх
 
Не в сети
 Заголовок сообщения:
СообщениеДобавлено: Сб янв 30, 2010 20:12:25 
Встал на лапы

Зарегистрирован: Ср янв 27, 2010 23:35:39
Сообщений: 100
Откуда: Запорожье
Рейтинг сообщения: 0
Все просто. 3 витка создают 5 вольт, х витков -12 вольт. Х=3*12/5=7 витков. Что у Вас и имеется, т.к. обмотки соединяются последовательно. Итак, получается, что нужно домотать еще 7 витков, к имеющимся обмоткам, чтобы получить 24. Только проверить выпрямительный диод и конденсатор на напряжения. Буржуазные кондеры любят взрываться.


Вернуться наверх
 
Не в сети
 Заголовок сообщения:
СообщениеДобавлено: Сб янв 30, 2010 20:25:26 
Опытный кот
Аватар пользователя

Карма: 4
Рейтинг сообщений: 16
Зарегистрирован: Чт фев 21, 2008 12:32:06
Сообщений: 707
Откуда: Россия г.Уфа
Рейтинг сообщения: 0
Griboedov писал(а):
Все просто. 3 витка создают 5 вольт, х витков -12 вольт. Х=3*12/5=7 витков. Что у Вас и имеется, т.к. обмотки соединяются последовательно. Итак, получается, что нужно домотать еще 7 витков, к имеющимся обмоткам, чтобы получить 24. Только проверить выпрямительный диод и конденсатор на напряжения. Буржуазные кондеры любят взрываться.

в принципе я вас понимаю. Диод и кондер естественно поставлю по соответсвтвующей напруге, вопрос остается правильно соеденить OC при новой обмотке и подобрать парметры сопротивлений R10,R7 и R14(см.схему)

_________________
-hands made-
Опытный Электрик, даже жену не берет одновременно за две сиськи!!!


Вернуться наверх
 
Не в сети
 Заголовок сообщения:
СообщениеДобавлено: Сб янв 30, 2010 23:30:18 
Вымогатель припоя
Аватар пользователя

Зарегистрирован: Сб янв 23, 2010 22:03:35
Сообщений: 524
Откуда: Новгородская область
Рейтинг сообщения: 0
Примерно так...
Изображение
R14 x2, R13 x2, R10 x5, R8 x2, ZD3 x2,


Вернуться наверх
 
Не в сети
 Заголовок сообщения:
СообщениеДобавлено: Вс янв 31, 2010 02:36:06 
Друг Кота
Аватар пользователя

Карма: 44
Рейтинг сообщений: 601
Зарегистрирован: Вс мар 04, 2007 11:39:00
Сообщений: 4469
Откуда: Ukraine, Kyiv
Рейтинг сообщения: 0
Griboedov писал(а):
3 витка создают 5 вольт, х витков -12 вольт. Х=3*12/5=7 витков. Что у Вас и имеется, т.к. обмотки соединяются последовательно. Итак, получается, что нужно домотать еще 7 витков, к имеющимся обмоткам, чтобы получить 24.
В первичке 2 х 20 = 40 витков. Учитывая, что на входе импульсы имеют амплитуду 150 В. Посчитайте коэффициент трансформации, прежде, чем что-то советовать! Сильно удивитесь: "5-вольтовые" обмотки выдают в импульсе 10 В, а "12-вольтовые" - 24 В. Снижение выходного напряжения вдвое обеспечивается дросселем групповой стабилизации (транселем), который интегрирует ширину этих импульсов постоянной амплитуды на его входе.

_________________
Выслушай и противную сторону, даже если она и противна


Вернуться наверх
 
Не в сети
 Заголовок сообщения:
СообщениеДобавлено: Вс янв 31, 2010 11:57:34 
Опытный кот
Аватар пользователя

Карма: 4
Рейтинг сообщений: 16
Зарегистрирован: Чт фев 21, 2008 12:32:06
Сообщений: 707
Откуда: Россия г.Уфа
Рейтинг сообщения: 0
tvorcheskiy писал(а):
Примерно так...
R14 x2, R13 x2, R10 x5, R8 x2, ZD3 x2,

СПАСИБО ВАМ! буду делать так

_________________
-hands made-
Опытный Электрик, даже жену не берет одновременно за две сиськи!!!


Вернуться наверх
 
Не в сети
 Заголовок сообщения:
СообщениеДобавлено: Вс янв 31, 2010 13:09:27 
Вымогатель припоя
Аватар пользователя

Зарегистрирован: Сб янв 23, 2010 22:03:35
Сообщений: 524
Откуда: Новгородская область
Рейтинг сообщения: 0
falkonist писал(а):
обеспечивается дросселем групповой стабилизации (транселем), который интегрирует ширину этих импульсов постоянной амплитуды на его входе.

В данном случае, если автор вопроса ничего не перепутал, "интеграцией"
занимается С9.


Вернуться наверх
 
Не в сети
 Заголовок сообщения:
СообщениеДобавлено: Вс янв 31, 2010 14:34:04 
Друг Кота
Аватар пользователя

Карма: 44
Рейтинг сообщений: 601
Зарегистрирован: Вс мар 04, 2007 11:39:00
Сообщений: 4469
Откуда: Ukraine, Kyiv
Рейтинг сообщения: 0
tvorcheskiy писал(а):
"интеграцией" занимается С9.
По приведенной схеме С9 совместно с выпрямительными даодами занимается "детектированием" выходных импульсов.

_________________
Выслушай и противную сторону, даже если она и противна


Вернуться наверх
 
Не в сети
 Заголовок сообщения:
СообщениеДобавлено: Вс янв 31, 2010 16:49:56 
Открыл глаза
Аватар пользователя

Зарегистрирован: Пт янв 01, 2010 20:43:32
Сообщений: 61
Откуда: cccp
Рейтинг сообщения: 0
Если использовать диоды Шоттки то цепочка R12 C7 не нужна ,
вторичные цепи можно располагать произвольно,а вот тот узел схемы
куда входит первичная обмотка, силовой транзистор с обвязкой надо
просто скопировать со старой платы поточнее. Мотать транс надо
аккуратно точно так как было в смысле на изоляции не экономить.
Но если транс мотать то зачем менять плату. импульсный источник
может на новой плате хуже работать чем на старой. :)


Вернуться наверх
 
Не в сети
 Заголовок сообщения:
СообщениеДобавлено: Вс янв 31, 2010 19:10:43 
Опытный кот
Аватар пользователя

Карма: 4
Рейтинг сообщений: 16
Зарегистрирован: Чт фев 21, 2008 12:32:06
Сообщений: 707
Откуда: Россия г.Уфа
Рейтинг сообщения: 0
teist писал(а):
Если использовать диоды Шоттки то цепочка R12 C7 не нужна ,
вторичные цепи можно располагать произвольно,а вот тот узел схемы
куда входит первичная обмотка, силовой транзистор с обвязкой надо
просто скопировать со старой платы поточнее. Мотать транс надо
аккуратно точно так как было в смысле на изоляции не экономить.
Но если транс мотать то зачем менять плату. импульсный источник
может на новой плате хуже работать чем на старой. :)

Да плату можно в точности срисовать(первичную часть, там все просто) а вторичную все равно придется переделать т.к. например емкости будут больших размеров да и сопливый(на проводках) монтаж я просто не люблю..

Вот какой еще есть вопрос- возможно ли намотать всю первичку сразу, затем вторичку и последним делом обмотку питания генератора? Либо так: первичка вся->обмотка питания генератора-> вторичка?
В качестве изоляции можно ли использовать плотную ленту ФУМ? Гдето есть лакоткань но применив её сложно будет не выйти за рамки каркаса при намотке

И последнее если применить магнитопровод большего размера(на будующее) возможно ли выжать с такой схемы ватт 100 например для питания усилка?

_________________
-hands made-
Опытный Электрик, даже жену не берет одновременно за две сиськи!!!


Последний раз редактировалось Сергей_74 Пн фев 01, 2010 11:16:08, всего редактировалось 1 раз.

Вернуться наверх
 
Не в сети
 Заголовок сообщения:
СообщениеДобавлено: Вс янв 31, 2010 19:46:23 
Вымогатель припоя
Аватар пользователя

Зарегистрирован: Сб янв 23, 2010 22:03:35
Сообщений: 524
Откуда: Новгородская область
Рейтинг сообщения: 0
Сергей_74 писал(а):
для питания усилка?

Я уже вижу название следующей темы "Как избавится от помех блока питания" :))


Вернуться наверх
 
Не в сети
 Заголовок сообщения:
СообщениеДобавлено: Вс янв 31, 2010 20:04:48 
Опытный кот
Аватар пользователя

Карма: 4
Рейтинг сообщений: 16
Зарегистрирован: Чт фев 21, 2008 12:32:06
Сообщений: 707
Откуда: Россия г.Уфа
Рейтинг сообщения: 0
нее помехи по боку я не гурман-меломан.. работает и слава богу
щас этот БП качает небольшой авто усилок на 12в. помехи наверное есть но я их не слышу хотя со слухом все в порядке и не ищу их приборами :))) мне это просто не нужно

_________________
-hands made-
Опытный Электрик, даже жену не берет одновременно за две сиськи!!!


Вернуться наверх
 
Показать сообщения за:  Сортировать по:  Вернуться наверх
Начать новую тему Ответить на тему  [ Сообщений: 27 ]  1,  

Часовой пояс: UTC + 3 часа


Кто сейчас на форуме

Сейчас этот форум просматривают: Majestic-12 [Bot] и гости: 70


Вы не можете начинать темы
Вы не можете отвечать на сообщения
Вы не можете редактировать свои сообщения
Вы не можете удалять свои сообщения
Вы не можете добавлять вложения

Найти:
Перейти:  


Powered by phpBB © 2000, 2002, 2005, 2007 phpBB Group
Русская поддержка phpBB
Extended by Karma MOD © 2007—2012 m157y
Extended by Topic Tags MOD © 2012 m157y