Например TDA7294

Форум РадиоКот • Просмотр темы - Лабораторный БП из AT/ATX или серьёзная схема.
Форум РадиоКот
Здесь можно немножко помяукать :)

Текущее время: Ср янв 21, 2026 00:54:42

Часовой пояс: UTC + 3 часа


ПРЯМО СЕЙЧАС:



Начать новую тему Ответить на тему  [ Сообщений: 4766 ]     ... , , , 110, , , ...  
Автор Сообщение
Не в сети
 Заголовок сообщения: Re: Лабораторный БП из AT/ATX или серьёзная схема.
СообщениеДобавлено: Ср фев 26, 2020 14:03:07 
Открыл глаза

Карма: 7
Рейтинг сообщений: 10
Зарегистрирован: Пн мар 13, 2017 15:51:22
Сообщений: 70
Рейтинг сообщения: 0
Здравствуйте! Нашёлся блок iso 450 pp, все напряжения на выходе есть, помогити переделать его . для начала поубирал с него все провода окромя чёрного и жёлтого), насколько я понял можно и снять трансформафтеры маленькие( по схема,правда, плохо ориентуруюсь где какие обмотки), а дальше что делать? Какое напряжение с него можно снять при максимальной мощности , как этого добиться и как применить регулировки напряжения и тока


Вернуться наверх
 
Не в сети
 Заголовок сообщения: Re: Лабораторный БП из AT/ATX или серьёзная схема.
СообщениеДобавлено: Ср фев 26, 2020 14:17:21 
Потрогал лапой паяльник

Карма: 2
Рейтинг сообщений: 2
Зарегистрирован: Вс ноя 12, 2017 11:51:43
Сообщений: 361
Рейтинг сообщения: 0
Shpionus, для меня рисование схем еще то мучение( Я в основном ориентируюсь по схемам в лайоте. Если у вас случайно сохранилась моя схема в сплане, может вы мне скинете на почту?


Последний раз редактировалось SE-RE-GA Ср фев 26, 2020 14:20:11, всего редактировалось 1 раз.

Вернуться наверх
 
Не в сети
 Заголовок сообщения: Re: Лабораторный БП из AT/ATX или серьёзная схема.
СообщениеДобавлено: Ср фев 26, 2020 14:21:45 
Говорящий с текстолитом
Аватар пользователя

Карма: 8
Рейтинг сообщений: 152
Зарегистрирован: Чт янв 07, 2010 05:54:39
Сообщений: 1620
Откуда: Херсон
Рейтинг сообщения: 1
6yktor - Схему от него не нашли?
"насколько я понял можно и снять трансформафтеры маленькие" - Что это значит? Что вы подразумеваете под "маленькими трансформаторами"? Если блок АТХ, то трансформатоов там три. И все они нужны. Другое дело дроссели, но если вы их не отличаете, то сложно объяснить что можно\нужно снимать, а что нет.

Часто вижу фразы типа: - Вот есть такой-то блок, хочу его переделать в регулируемый, но в электронике разбираюсь плохо. Помогите переделать, скажите что выпаять, что впаять...

Неужели не понятно, что так не получится? Во первых, блоков питания АТ\АТХ бывает много разных. Да, принцип у всех похожий, но конкретные схемные решения, у всех разные. И не видя перед собой схемы конкретно вашего блока, не возможно сказать что выпаять, и что впаять. Собственно как это должно выглядеть? Предположим я знаю что нужно выпаять, и что впаять, как я должен это донести до вас? Назвать порядковые номера деталей? Но это нужно по схеме делать, на плате вы их как разыщите? Назвать детали по их функциональному назначению? Так чтобы вы их нашли, вы должны знать назначение всех деталей на плате!
Делаем вывод: Ключ во фразе: "в электронике разбираюсь плохо" Что значит плохо? Вы конкретно принцип работы блоков питания АТ\АТХ знаете? Из каких деталей состоят ВСЕ такие блоки знаете? Общие черты всех вариантов таких блоков? Если нет, то КАК можно объяснить как переделать тот или иной блок? :)

Выложите схему вашего блока, и я её отредактирую в вариант регулируемого блока. А иначе, я не представляю КАК вам объяснить что ВЫ должны сделать со СВОИМ блоком :)

Добавлено after 2 minutes 59 seconds:
SE-RE-GA - В "Sprint Layout" рисуют платы а не схемы. Конечно можно извратится и схему там нарисовать, но это извращение :) А то что там рисуют, это чертёж дорожек. КАК можно по нему схему изучать? Ведь непонятно нечего! Ну вот я сколько пытаюсь вам помочь, но так и не могу с уверенностью сказать что у вас не так. Я не вижу вашего блока, вашей схемы, как мне вам помочь? Я вам на последних нескольких станицах, называл вероятные причины, что ещё сделать, не знаю :(

_________________
Программируемой электроникой (МК, ПЛИС) не интересуюсь! Только классика. Настоятельно прошу, не предлагать мне делать что-то на МК!!!


Вернуться наверх
 
Не в сети
 Заголовок сообщения: Re: Лабораторный БП из AT/ATX или серьёзная схема.
СообщениеДобавлено: Ср фев 26, 2020 14:30:52 
Потрогал лапой паяльник

Карма: 2
Рейтинг сообщений: 2
Зарегистрирован: Вс ноя 12, 2017 11:51:43
Сообщений: 361
Рейтинг сообщения: 0
Да, сначала нужно по изучать немножко)

Добавлено after 6 minutes 45 seconds:
Shpionus, ведь все работает, значит все не напрасно. Стабилизация отличная и по току и по напряжению, шумов писков нет. Мощность хорошая). На предыдущих блоках я вообще не заморачивался с осциллограммами). Тут и так прогресс благодаря вам. А этот блок собирается на новой плате, не исключено, что влияет разводка платы.


Последний раз редактировалось SE-RE-GA Ср фев 26, 2020 14:33:06, всего редактировалось 1 раз.

Вернуться наверх
 
Эиком - электронные компоненты и радиодетали
Не в сети
 Заголовок сообщения: Re: Лабораторный БП из AT/ATX или серьёзная схема.
СообщениеДобавлено: Ср фев 26, 2020 14:31:00 
Прорезались зубы

Карма: 5
Рейтинг сообщений: 25
Зарегистрирован: Сб фев 18, 2017 00:36:02
Сообщений: 211
Рейтинг сообщения: 0
Схему на блок iso 450 pp выкладывал на предыдущей странице.
https://imageup.ru/img231/2694418/iso-450pp1.gif.html


Вернуться наверх
 
Не в сети
 Заголовок сообщения: Re: Лабораторный БП из AT/ATX или серьёзная схема.
СообщениеДобавлено: Ср фев 26, 2020 14:32:20 
Говорящий с текстолитом
Аватар пользователя

Карма: 8
Рейтинг сообщений: 152
Зарегистрирован: Чт янв 07, 2010 05:54:39
Сообщений: 1620
Откуда: Херсон
Рейтинг сообщения: 0
Хорошо, в течение дня попробую нарисовать варианты того что там делать.

_________________
Программируемой электроникой (МК, ПЛИС) не интересуюсь! Только классика. Настоятельно прошу, не предлагать мне делать что-то на МК!!!


Вернуться наверх
 
Не в сети
 Заголовок сообщения: Re: Лабораторный БП из AT/ATX или серьёзная схема.
СообщениеДобавлено: Ср фев 26, 2020 17:28:48 
Открыл глаза

Карма: 7
Рейтинг сообщений: 10
Зарегистрирован: Пн мар 13, 2017 15:51:22
Сообщений: 70
Рейтинг сообщения: 0
Мне кажется регулировка напряжения при помощи биполярника с общей базой сдесь неуместна))), или я не прав?)

Добавлено after 2 hours 18 minutes 56 seconds:
Ок, 3 транса : 3.3;5 и 12 вольтов, 3 дросселя, один из них в первичной цепи, на большом феррите я понимаю не только 12 вольт, манипуляции с шимкой интересуют, также , что за -12 синенький провод( двух-полярное?), т.е 24 можно снять без заморочек? Манипуляцииии с общим проводом на трансе..., какой обвес можно считать лишним, и можно ли с помощью шим добиться регулировок выходнх параметров бп?
PS
А как дела обстоят с защитой после переделок и какие виды защит примененыисдесь?


Вернуться наверх
 
Не в сети
 Заголовок сообщения: Re: Лабораторный БП из AT/ATX или серьёзная схема.
СообщениеДобавлено: Ср фев 26, 2020 17:44:40 
Потрогал лапой паяльник

Карма: 2
Рейтинг сообщений: 2
Зарегистрирован: Вс ноя 12, 2017 11:51:43
Сообщений: 361
Рейтинг сообщения: 0
Shpionus, просто здорово! Большое спасибо!!


Вернуться наверх
 
Не в сети
 Заголовок сообщения: Re: Лабораторный БП из AT/ATX или серьёзная схема.
СообщениеДобавлено: Ср фев 26, 2020 18:12:26 
Говорящий с текстолитом
Аватар пользователя

Карма: 8
Рейтинг сообщений: 152
Зарегистрирован: Чт янв 07, 2010 05:54:39
Сообщений: 1620
Откуда: Херсон
Рейтинг сообщения: 0
6yktor: 3,3; 5 и 12 Вольт, снимаются с ОДНОГО большого трансформатора.
То на схеме так не понятно нарисовали сердечник трансформаторов.

В первичной цепи по 220 мелкий, это не трансформатор, а фильтр от ВЧ помех.

-12 это выдаёт любой компьютерный блок питания. Зачем-то необходимо материнским платам. Да, можно сказать что двух полярное. Только мощность раз в 100 ниже :)

24 можно снять, но отрицательная линия там больше Ампера не даст. 24 Снимаются делая нормальный мощный мост (грубо говоря, меняют детали на минус -12 на более мощные, хотя обмотку выходного дросселя по -12 вы не умощьните)

В общем для начала вот:

Изображение Изображение

_________________
Программируемой электроникой (МК, ПЛИС) не интересуюсь! Только классика. Настоятельно прошу, не предлагать мне делать что-то на МК!!!


Вернуться наверх
 
Не в сети
 Заголовок сообщения: Re: Лабораторный БП из AT/ATX или серьёзная схема.
СообщениеДобавлено: Ср фев 26, 2020 19:34:05 
Потрогал лапой паяльник

Карма: 2
Рейтинг сообщений: 2
Зарегистрирован: Вс ноя 12, 2017 11:51:43
Сообщений: 361
Рейтинг сообщения: 0
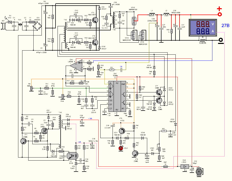
Вложение:
Схема БП.png [62.99 KiB]
Скачиваний: 626
Shpionus, схема)


Вернуться наверх
 
Не в сети
 Заголовок сообщения: Re: Лабораторный БП из AT/ATX или серьёзная схема.
СообщениеДобавлено: Ср фев 26, 2020 19:38:22 
Прорезались зубы

Карма: 5
Рейтинг сообщений: 25
Зарегистрирован: Сб фев 18, 2017 00:36:02
Сообщений: 211
Рейтинг сообщения: 0
Как вариант, можно попробовать сохранить родную защиту. Подробно описал vb99.
https://www.radiokot.ru/forum/viewtopic ... &start=160

Что удалить https://imageup.ru/img232/3562989/iso-450pp2.gif.html
Должно остаться https://imageup.ru/img232/3562960/iso-450pp3.gif.html
Переделанная схема с родной защитой https://imageup.ru/img232/3562961/iso-450pp4.gif.html


Вернуться наверх
 
Не в сети
 Заголовок сообщения: Re: Лабораторный БП из AT/ATX или серьёзная схема.
СообщениеДобавлено: Ср фев 26, 2020 20:53:41 
Говорящий с текстолитом
Аватар пользователя

Карма: 8
Рейтинг сообщений: 152
Зарегистрирован: Чт янв 07, 2010 05:54:39
Сообщений: 1620
Откуда: Херсон
Рейтинг сообщения: 0
SE-RE-GA:
Разрешение маловато. Там в программе есть в меню "Файл" Команда экспорта.
Но тем не менее, это уже что-то.
Вот на схеме не видно позиционных номеров деталей.

Короче...
Сигнал со средней точки развязывающего трансформатора, у нас идёт через VD22 на С28... Последовательно с VD22 ОБЯЗАТЕЛЬНО, должен быть резистор! В основном ставят 1кОм! Иначе С 28 через VD22 не будет давать быстро нарастать импульсам в этой средней точке. Не надо забывать что это не просто сигнал мощности, это сама управляющая цепь! Узел многофункциональный.
В общем 1 Ком не после С28, а ДО!

Когда вы отключали ОБА усилителя ошибки, нагрев сетевых ключей был?
Иными словами, без общей ООС, оно стабильно работало? Без нагрева?

Если отключить сигнал ОС по току, с усилителя сигнала шунта, (оторвать 16 ножку TL494 от ОУ LM358 и посадить на корпус). И зная что у нас есть РАБОТАЮЩАЯ триггерная защита, прогнать блок на разных выходных напряжениях и нагрузках, нагрев (возбуждение) будет?
Если да, то проблема у вас в ООС по напряжению (Выходной силовой узел, ваши 10 нФ по первой ножке, и антивозбудная цепочка с 3 на 2 ножку.)
А в ООС по току (LM358, С9 200нФ, и антивозбудная цепочка с 3 на 15 ножку), пока что, условимся что нет проблемы.

Кстати, я не вижу противопомехового конденсатора на 470 нФ после движка регулятора тока! Он должен стоять в непосредственной близости к микросхеме (5-15 мм) У вас на 15 ножку могут наводки сильные наводится! Хотя, с вашими 20 Омами с 32 на 15 может и не сильно будут наводится :)

Ну и не устану повторять, что цепочки с 3 ножки у вас не реальные :) И наличие 10 нФ по 1 ножке, нелепо. Учитывая это, я не представляю что у вас там творится.

Осциллограммы с выхода блока, при греющихся сетевых ключах (возбуде) так и не получается сделать?

Кстати ещё! У вас на 16 ножку TL494, сигнал подаётся непосредственно с выхода LM358, а она сама питается от 12 Вольт. Я не уверен, но думаю что может быть опасная ситуация для 16 ножки, и вообще, как будет вети себя TL494 если на её входы будут попадать превышающие напряжения... Поставьте в разрыв 16 ножки тоже резистор 1-10кОм.

_________________
Программируемой электроникой (МК, ПЛИС) не интересуюсь! Только классика. Настоятельно прошу, не предлагать мне делать что-то на МК!!!


Вернуться наверх
 
Не в сети
 Заголовок сообщения: Re: Лабораторный БП из AT/ATX или серьёзная схема.
СообщениеДобавлено: Ср фев 26, 2020 21:29:17 
Потрогал лапой паяльник

Карма: 2
Рейтинг сообщений: 2
Зарегистрирован: Вс ноя 12, 2017 11:51:43
Сообщений: 361
Рейтинг сообщения: 0
Shpionus, век живи...
Shpionus, Без усилителей ошибки все работало нормально. 10нф я поставил только вчера, так что они точно не причем. Противопомеховый конденсатор 470нф стоит, на схеме уже исправил. Осциллограммы сейчас хорошие, нужно сделать как раньше, тогда будут греться ключи и снять получится)) Да, и защиту по мощности я отключал, когда искал причину нагрева, так что резистор R52 (его расположение) не влиял.Изображение


Последний раз редактировалось SE-RE-GA Чт фев 27, 2020 11:15:30, всего редактировалось 1 раз.

Вернуться наверх
 
Не в сети
 Заголовок сообщения: Re: Лабораторный БП из AT/ATX или серьёзная схема.
СообщениеДобавлено: Ср фев 26, 2020 23:12:15 
Друг Кота

Карма: 62
Рейтинг сообщений: 750
Зарегистрирован: Пт авг 04, 2017 19:36:00
Сообщений: 5635
Откуда: постнурсултанат Боратистан
Рейтинг сообщения: 0
на блок iso 450 pp здесь есть своя отдельная тема


Вернуться наверх
 
Не в сети
 Заголовок сообщения: Re: Лабораторный БП из AT/ATX или серьёзная схема.
СообщениеДобавлено: Сб фев 29, 2020 22:13:49 
Говорящий с текстолитом
Аватар пользователя

Карма: 8
Рейтинг сообщений: 152
Зарегистрирован: Чт янв 07, 2010 05:54:39
Сообщений: 1620
Откуда: Херсон
Рейтинг сообщения: 1
И так...
Несколькими страницами ранее, я выкладывал схему и описание, очередной моей конструкции на основе АТХ. Блок питания из АТХ на TL494, с ограничением выходного тока, без шунта, по сигналу с управляющего трансформатора.
Тут две схемы, одна с регулировкой напряжения, теоретическая (было макетирование) И одна с фиксированными +5В и +12В, для питания шуруповёрта, и электроотвёртки (она у меня на 5В), с пассивным охлаждением, радиаторы относительно толстые, и с учётом характера предполагаемой нагрузки, и наличия термозащиты, думаю будет работоспособно.

Изображение Изображение Изображение Изображение Изображение


Вложения:
Комментарий к файлу: Схема в формате *.spl7 и описание.
ЛБП TL494 с ограничителем тока по сигналу датчика мощности.rar [32.44 KiB]
Скачиваний: 313

_________________
Программируемой электроникой (МК, ПЛИС) не интересуюсь! Только классика. Настоятельно прошу, не предлагать мне делать что-то на МК!!!
Вернуться наверх
 
Не в сети
 Заголовок сообщения: Re: Лабораторный БП из AT/ATX или серьёзная схема.
СообщениеДобавлено: Вс мар 01, 2020 13:36:43 
Потрогал лапой паяльник

Карма: 2
Рейтинг сообщений: 2
Зарегистрирован: Вс ноя 12, 2017 11:51:43
Сообщений: 361
Рейтинг сообщения: 0
Shpionus, интересное решение, а как работает в железе?


Вернуться наверх
 
Не в сети
 Заголовок сообщения: Re: Лабораторный БП из AT/ATX или серьёзная схема.
СообщениеДобавлено: Вс мар 01, 2020 13:50:49 
Говорящий с текстолитом
Аватар пользователя

Карма: 8
Рейтинг сообщений: 152
Зарегистрирован: Чт янв 07, 2010 05:54:39
Сообщений: 1620
Откуда: Херсон
Рейтинг сообщения: 0
Ну нормально работает. Единственное, я в описании упомянул, что сигнал снимается с первичной части, и там он не прямо пропорционален мощности на выходе, потому это можно называть только ограничением, а не точной стабилизацией. То-есть вот я настроил на 10 Ампер, и если подключить к выходу последовательно соединённые амперметр, и мощный проволочный переменный резистор на 10 Ом, и медленно уменьшать его сопротивление, то видно что в диапазоне ограничения, когда напряжение на выходе начинает падать, ток колеблется в пределах около одного Ампера. точную зависимость не снимал, не знаю как это попроще сделать. Был бы цифровой запоминающий осциллограф, может и снял бы ВАХ, а так... только по мультиметру.
По идее, вместо делителя сигнала перегрузки R4, R5 на 16 ножку, можно поставить переменный резистор, и регулировать порог ограничения, но там даже шкалу толком не сделаешь, из-за нелинейности.
А в остальном... Работает как и стабилизатор тока от шунта, в классическом виде :)

_________________
Программируемой электроникой (МК, ПЛИС) не интересуюсь! Только классика. Настоятельно прошу, не предлагать мне делать что-то на МК!!!


Вернуться наверх
 
Не в сети
 Заголовок сообщения: Re: Лабораторный БП из AT/ATX или серьёзная схема.
СообщениеДобавлено: Вс мар 01, 2020 13:53:50 
Говорящий с текстолитом
Аватар пользователя

Карма: 9
Рейтинг сообщений: 51
Зарегистрирован: Ср окт 04, 2006 22:33:56
Сообщений: 1579
Откуда: М.о.
Рейтинг сообщения: 0
А чё ему не работать! А с картинок я вообще тащусь!

_________________
Всё придумано до и для нас.


Вернуться наверх
 
Не в сети
 Заголовок сообщения: Re: Лабораторный БП из AT/ATX или серьёзная схема.
СообщениеДобавлено: Пн мар 02, 2020 08:28:20 
Друг Кота
Аватар пользователя

Карма: 52
Рейтинг сообщений: 2114
Зарегистрирован: Пт ноя 11, 2016 05:48:09
Сообщений: 7064
Откуда: Сердце Пармы
Рейтинг сообщения: 0
Медали: 2
Получил миской по аватаре (2)
Надумал тут недавно мой коллега собрать лбп-зарядник из АТХ_на_тл494 блока питания, дал я ему одну из схем с кота (многие из них похожи - 2 входных ОУ один контролирует ток, другой напряжение...) схема оказалась весьма капризной: даже при наличии комментариев о том, как бороться с возбудами мы не смогли эту гюрзу окончательно запытать и в конце таки выслушали "Иогана Себастьяновича"... :(
Только тогда решил подумать... :oops:
ИМХО, первая причина в том, что выходы обоих ОУ сливаются в одну точку и уже оттуда идут цепи ОС, что приводит к взаимовлиянию каналов регулирования особенно вблизи переключения cc-cv.
Вторая - в том, что были убраны цепи контроля мощности.

После замены ключей и восстановления цепи контроля мощности, обязанности по регулированию разделили так: оставшийся ОУ тл494 отслеживает ток, его за ногу дергает тл431, контролирующий выходное напряжение, т.е. получилась последовательная схема регулирования (если нужна схема с номиналами - через неделю оцифрую) так лбп и трудится до сих пор (уже пару месяцев), в настройке он оказался намного проще классической схемы переделки (не сожгли ни одного комплекта ключей).

Теперь я придумал, как усовершенствовать и эту схему: обратил внимание на 4 ногу, которая вобщем то и не задействована оказалась...
в железе идею пока не проверял... как проверю, тоже жадничать не буду :)


Вернуться наверх
 
Не в сети
 Заголовок сообщения: Re: Лабораторный БП из AT/ATX или серьёзная схема.
СообщениеДобавлено: Пн мар 02, 2020 13:55:06 
Потрогал лапой паяльник

Карма: 2
Рейтинг сообщений: 2
Зарегистрирован: Вс ноя 12, 2017 11:51:43
Сообщений: 361
Рейтинг сообщения: 0
Ivanoff-iv, будет классно, всегда интересно что то новенькое.


Вернуться наверх
 
Показать сообщения за:  Сортировать по:  Вернуться наверх
Начать новую тему Ответить на тему  [ Сообщений: 4766 ]     ... , , , 110, , , ...  

Часовой пояс: UTC + 3 часа


Кто сейчас на форуме

Сейчас этот форум просматривают: нет зарегистрированных пользователей и гости: 39


Вы не можете начинать темы
Вы не можете отвечать на сообщения
Вы не можете редактировать свои сообщения
Вы не можете удалять свои сообщения
Вы не можете добавлять вложения

Найти:
Перейти:  


Powered by phpBB © 2000, 2002, 2005, 2007 phpBB Group
Русская поддержка phpBB
Extended by Karma MOD © 2007—2012 m157y
Extended by Topic Tags MOD © 2012 m157y