Часы на газоразрядных индикаторах
- SLvik
- Друг Кота
- Сообщения: 7622
- Зарегистрирован: Ср май 28, 2008 00:32:54
- Откуда: г. Россия
- Контактная информация:
Ну китайцы давно перешли на светодиодные дисплеи.
Аппаратура покруче (Усилители, дом. кинотеатры) пока применяют ВЛИ.
Намного дешевле нарисовать на ВЛИ с высоким разрешением чем делать то-же на светодиодах.
Например:
http://moemesto.ru/SLvik/file/6496202/Sam%20ВЛИ.jpg
Здесь присутствуют зелёный, синий, голубой, красный, оранжевый цвета.
Сложновато реализовать это на светодиодах.
А дисплей с диджейского пионера ещё более инфо-ёмкий.
Щас к сожалению нет, два дня назад был, можно было зафотать.
Кто знал?.
Аппаратура покруче (Усилители, дом. кинотеатры) пока применяют ВЛИ.
Намного дешевле нарисовать на ВЛИ с высоким разрешением чем делать то-же на светодиодах.
Например:
http://moemesto.ru/SLvik/file/6496202/Sam%20ВЛИ.jpg
Здесь присутствуют зелёный, синий, голубой, красный, оранжевый цвета.
Сложновато реализовать это на светодиодах.
А дисплей с диджейского пионера ещё более инфо-ёмкий.
Щас к сожалению нет, два дня назад был, можно было зафотать.
Кто знал?.
Последний раз редактировалось SLvik Вс янв 16, 2011 23:24:44, всего редактировалось 2 раза.
- Секретный кот
- Поставщик валерьянки для Кота
- Сообщения: 2106
- Зарегистрирован: Ср сен 17, 2008 14:32:15
- Откуда: Старые Васюки
- Контактная информация:
SLvik писал(а):Ну китайцы давно перешли на светодиодные дисплеи.
Я пока нигде не видел LED дисплеев, что неудивительно, т.к. кроме букв/цифр нужно выводить кучу значков.
SLvik писал(а):Аппаратура покруче (Усилители, дом. кинотеатры) пока применяют ВЛИ.
Намного дешевле нарисовать на ВЛИ с высоким разрешением чем делать то-же на светодиодах.
Ну я собственно такого плана аппаратуру и имел в виду. Тем удивительнее, что в дорогую технику ставят г***нные ВЛИ, которые садятся через полгода 24-часовой работы. Хотя давно уже есть цветные графические ЖКИ с просто шикарным разрешением, и к тому же недорогие. Вот пример аппарата с таким индикатором.
Сорри за очередной оффтоп
P.S. У меня где-то валяется комплектная морда с ВЛИ от такого девайса, забавная по возможностям штука (матричный дисплей 2 строки х 14 символов), но подступиться как-то страшновато.
Даже остановленные часы два раза в сутки показывают правильное время.
- Microtech
- Поставщик валерьянки для Кота
- Сообщения: 2052
- Зарегистрирован: Вт ноя 03, 2009 21:02:38
- Откуда: Москва
- Контактная информация:
У ВЛИ из разнообразной бытовой техники один недостаток - жестко определенный набор символов, заточенный под конкретный аппарат. А разнообразные и неудобные схемы соединений катодов отдельная история. Красивая штуковина, но бесполезная.
А что получится, если в индикаторе ИВ вместо ваккуума неоновую смесь сделать? Сетка анодом станет. Понятно, что бред, интересно в теории, ведь должно работать.
А что получится, если в индикаторе ИВ вместо ваккуума неоновую смесь сделать? Сетка анодом станет. Понятно, что бред, интересно в теории, ведь должно работать.
- Пилот
- Поставщик валерьянки для Кота
- Сообщения: 2154
- Зарегистрирован: Сб янв 09, 2010 15:19:57
- Откуда: Воронеж
- Контактная информация:
Microtech писал(а):У ВЛИ из разнообразной бытовой техники один недостаток - жестко определенный набор символов, заточенный под конкретный аппарат. А разнообразные и неудобные схемы соединений катодов отдельная история. Красивая штуковина, но бесполезная.
А что получится, если в индикаторе ИВ вместо ваккуума неоновую смесь сделать? Сетка анодом станет. Понятно, что бред, интересно в теории, ведь должно работать.
подать большое напряжение, боюсь получится каша, светящийся люминофор и свечение газа неизвестно в каких местах
- SLvik
- Друг Кота
- Сообщения: 7622
- Зарегистрирован: Ср май 28, 2008 00:32:54
- Откуда: г. Россия
- Контактная информация:
Секретный кот писал(а):SLvik писал(а):Ну китайцы давно перешли на светодиодные дисплеи.
Я пока нигде не видел LED дисплеев, что неудивительно, т.к. кроме букв/цифр нужно выводить кучу значков.
Сейчас везде в дешёвых DVD плеерах ставят LED.
Раньше стояли ВЛИ которые дохли за 2 года.
Секретный кот писал(а):SLvik писал(а):Аппаратура покруче (Усилители, дом. кинотеатры) пока применяют ВЛИ.
Намного дешевле нарисовать на ВЛИ с высоким разрешением чем делать то-же на светодиодах.
Ну я собственно такого плана аппаратуру и имел в виду. Тем удивительнее, что в дорогую технику ставят г***нные ВЛИ, которые садятся через полгода 24-часовой работы..
Аппараты HI-FI 90...99г стояли качественные ВЛИ.
Работают до сих пор.
Секретный кот писал(а):P.S. У меня где-то валяется комплектная морда с ВЛИ от такого девайса, забавная по возможностям штука (матричный дисплей 2 строки х 14 символов), но подступиться как-то страшновато.
Интересно что во всех Ямахах оранжевый светофильтр, хотя сам индикатор как и все светло-зелёный.
- Секретный кот
- Поставщик валерьянки для Кота
- Сообщения: 2106
- Зарегистрирован: Ср сен 17, 2008 14:32:15
- Откуда: Старые Васюки
- Контактная информация:
SLvik писал(а):Сейчас везде в дешёвых DVD плеерах ставят LED.
У меня LED только в видюшнике Samsung от 2002 г., там кроме зелёных цифр есть ещё буквально пара зелёных и красных значков. Благодаря этому индикатору, а также модулятору UHF этот видик до сих пор занимает своё место (в качестве часов и местного телепередатчика
SLvik писал(а):Аппараты HI-FI 90...99г стояли качественные ВЛИ.
Работают до сих пор.![]()
У меня видик Panasonic SD20 (1996 г.), с пультом в который встроен лазерный считыватель штрих-кода
SLvik писал(а):Интересно что во всех Ямахах оранжевый светофильтр, хотя сам индикатор как и все светло-зелёный.
Что-то сомнительно, в Панасах ВЛИ точно такого же (жёлтого) цвета и без всяких светофильтров.
Но больше всего меня поразил белый ВЛИ от видаков Sony, который мало того что почти не выгорает, так и ещё выглядит как абсолютно плоская конструкция из нескольких склеенных пластинок стекла.
Даже остановленные часы два раза в сутки показывают правильное время.
- SLvik
- Друг Кота
- Сообщения: 7622
- Зарегистрирован: Ср май 28, 2008 00:32:54
- Откуда: г. Россия
- Контактная информация:
Секретный кот писал(а):У меня видик Panasonic SD20 (1996 г.), с пультом в который встроен лазерный считыватель штрих-кода. Так вот, его ВЛИ сдох ещё лет 10 назад, особенно это заметно при переключении между дежурным и рабочим режимом (сегменты, которые задействованы в обоих, еле светятся). Грустный факт, особенно на фоне отсутствия в данном аппарате OSD.
Не факт.
Очень часто бывает что сохнут кондёры в БП по накалу и по -25в.
Секретный кот писал(а):SLvik писал(а):Интересно что во всех Ямахах оранжевый светофильтр, хотя сам индикатор как и все светло-зелёный.
Что-то сомнительно, в Панасах ВЛИ точно такого же (жёлтого) цвета и без всяких светофильтров.
Насчёт панаса не видел.
А про Yama`ху 100% светлозелёный.
Если будет в ближайшее время возможность - сфотаю.
Секретный кот писал(а):Но больше всего меня поразил белый ВЛИ от видаков Sony, который мало того что почти не выгорает, так и ещё выглядит как абсолютно плоская конструкция из нескольких склеенных пластинок стекла.
Видел.
Такой-же ВЛИ как и у всех, только люиминофор нанесён на переднее стекло.
Сетки и накал сзади.
Аноды сделаны в виде напылённой сетки поверх которой люминофор.
Надо поискать - где-то такой валялся.
Кстати я их только на видаках видел.
- Секретный кот
- Поставщик валерьянки для Кота
- Сообщения: 2106
- Зарегистрирован: Ср сен 17, 2008 14:32:15
- Откуда: Старые Васюки
- Контактная информация:
SLvik писал(а):Не факт.
Очень часто бывает что сохнут кондёры в БП по накалу и по -25в.
К сожалению, факт
SLvik писал(а):Такой-же ВЛИ как и у всех, только люиминофор нанесён на переднее стекло.
Меня очень удивила стабильность этого люминофора. В зажжённых цифрах ни за что не угадаешь те, которые работают круглосуточно.
Похожий (внешне) белый VFD дисплей установлен на медиаплеерах TViX, правда в дежурном режиме он там гасится полностью.
Даже остановленные часы два раза в сутки показывают правильное время.
- Пилот
- Поставщик валерьянки для Кота
- Сообщения: 2154
- Зарегистрирован: Сб янв 09, 2010 15:19:57
- Откуда: Воронеж
- Контактная информация:
Здравствуйте уважаемые коты
Помогите советом,не пойму что у меня с логикой творится, схему делал по Rokl'у,но ключи на оптронах, пятивольтовое питание (пу4 не ставил), ие12 заменена на ие18. Так вот ход начинается с 4 во всех разрядах, причем считает от 1 до 3х... подозрение на покалеченную ид1, но на нее действительно поступает код четверки.... Если вместо тм3 поставить перемычки тоже самое (ну и конечно наблюдается дыве цифры сразу)
ПС: счет идет по циклу 4-5-6-7-4-5-6-7-4(причем еле светится)- вроде, потом переключается счетчик минут
Востановил ход с нуля
что ж за панели такие делают,не пропаялась сволочь
пропаял и ноль на экране))
теперь пхоже должны работать,спасибо за внимание
фотовыложу когда доделаю полностью
ПС: счет идет по циклу 4-5-6-7-4-5-6-7-4(причем еле светится)- вроде, потом переключается счетчик минут
Востановил ход с нуля
теперь пхоже должны работать,спасибо за внимание
- AI_Disable
- Сверлит текстолит когтями
- Сообщения: 1116
- Зарегистрирован: Чт окт 15, 2009 14:16:18
- Откуда: Екб
- Контактная информация:
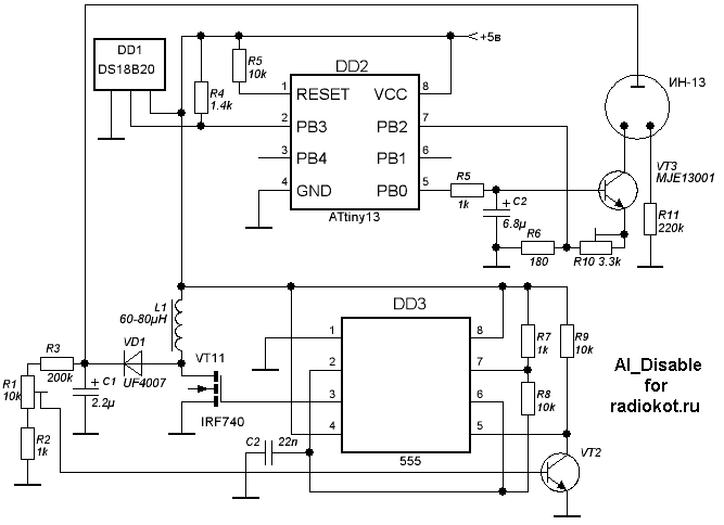
Ну вот, наконец, закончил свою версию термометра на ИН-13.

Схему упростил, избавился от ОУ, заюзав АЦП тини13. Благодаря чему плата получилась очень простой и компактной.

Это также облегчило калибровку и увеличило точность. Питание - 5в от ненужного зарядника от мобилы. Во вложении схема, прошивка, плата Sprint Layout 5 (Последовательно 7-й ноге тини13 - перемычка. Верхняя деталь, в корпусе TO-92 - 78L05).
Перед прошивкой нужно удалить перемычку и, желательно, 555, после - всё вернуть на место. Транзистор VT2 - любой npn(например кт3102), я утянул какой-то SMD с материнки. Питать можно 7-18в. Если питать от 5в, то вместо 78L05 ставится перемычка между крайними выводами.
Есть 3 версии прошивки: для уличного термометра от -50 до +50, для комнатного от 0 до +50 и от 0 до +100.
Настройка очень проста: включаем термометр, теперь, как можно точнее, в течение 20сек, устанавливаем шкалу на минимальное значение, с помощью R12. После 20сек, шкала погаснет на секунду и снова загорится, теперь устанавливаем её в максимальное положение. Ещё через 20 сек термометр запомнит результат и перейдёт в рабочий режим. Если вам не хватило 20 секунд, чтоб всё точно настроить, обесточите термометр, разрядите конденсатор по питанию или подождите секунд 20 и повторите сначала.
Настраивать нужно только один раз, после перебоя питания, если не трогать R12, в силу войдут сохранённые ранее настройки.
Перед запайкой МК советую настроить преобразователь.
Значения индуктивности дросселя такие: питание 5в - 70мкГн, 10в - 100мкГн, 15в - 150мкГн.
Есть идея сделать улично-комнатный термометр: добавить ещё один DS18B20 и двухцветный светодиод , в качестве подсветки индикатора. Когда подсветка синяя - отображается уличная температура, когда красная - комнатная. Также можно избавиться от преобразователя и БП, просто запитав схему от сети, МК и датчики – через гасящий конденсатор, индикатор – через резистор. Развязка, в данном устройстве, не к чему, да и получится гораздо компактнее. Если кому-то нужны исходники стучите в аську.
Всё вроде.
----------
Схема пофикшена 13.04.2010
UPD: Тактирование МК 4,8Мгц!

Схему упростил, избавился от ОУ, заюзав АЦП тини13. Благодаря чему плата получилась очень простой и компактной.

Это также облегчило калибровку и увеличило точность. Питание - 5в от ненужного зарядника от мобилы. Во вложении схема, прошивка, плата Sprint Layout 5 (Последовательно 7-й ноге тини13 - перемычка. Верхняя деталь, в корпусе TO-92 - 78L05).
Перед прошивкой нужно удалить перемычку и, желательно, 555, после - всё вернуть на место. Транзистор VT2 - любой npn(например кт3102), я утянул какой-то SMD с материнки. Питать можно 7-18в. Если питать от 5в, то вместо 78L05 ставится перемычка между крайними выводами.
Есть 3 версии прошивки: для уличного термометра от -50 до +50, для комнатного от 0 до +50 и от 0 до +100.
Настройка очень проста: включаем термометр, теперь, как можно точнее, в течение 20сек, устанавливаем шкалу на минимальное значение, с помощью R12. После 20сек, шкала погаснет на секунду и снова загорится, теперь устанавливаем её в максимальное положение. Ещё через 20 сек термометр запомнит результат и перейдёт в рабочий режим. Если вам не хватило 20 секунд, чтоб всё точно настроить, обесточите термометр, разрядите конденсатор по питанию или подождите секунд 20 и повторите сначала.
Настраивать нужно только один раз, после перебоя питания, если не трогать R12, в силу войдут сохранённые ранее настройки.
Перед запайкой МК советую настроить преобразователь.
Значения индуктивности дросселя такие: питание 5в - 70мкГн, 10в - 100мкГн, 15в - 150мкГн.
Есть идея сделать улично-комнатный термометр: добавить ещё один DS18B20 и двухцветный светодиод , в качестве подсветки индикатора. Когда подсветка синяя - отображается уличная температура, когда красная - комнатная. Также можно избавиться от преобразователя и БП, просто запитав схему от сети, МК и датчики – через гасящий конденсатор, индикатор – через резистор. Развязка, в данном устройстве, не к чему, да и получится гораздо компактнее. Если кому-то нужны исходники стучите в аську.
Всё вроде.
----------
Схема пофикшена 13.04.2010
UPD: Тактирование МК 4,8Мгц!
- Вложения
-
- схема.GIF
- схема
- (13.94 КБ) 2321 скачивание
-
- IMG_0013.JPG
- (65 КБ) 1414 скачиваний
-
- IMG_0020.JPG
- (27.35 КБ) 1717 скачиваний
-
- nixie term.rar
- (24.39 КБ) 1045 скачиваний
Последний раз редактировалось AI_Disable Чт фев 09, 2012 18:49:02, всего редактировалось 4 раза.
- Секретный кот
- Поставщик валерьянки для Кота
- Сообщения: 2106
- Зарегистрирован: Ср сен 17, 2008 14:32:15
- Откуда: Старые Васюки
- Контактная информация:
- mikhail.486
- Встал на лапы
- Сообщения: 85
- Зарегистрирован: Вс ноя 29, 2009 01:24:02
- Откуда: Москва
- Контактная информация:
-
Evgeny Korotaev
- Родился
- Сообщения: 9
- Зарегистрирован: Ср май 06, 2009 18:55:07
mikhail.486 писал(а):Вот надыбал такие чудеса, часы радиаконструктор старт 7176![]()
Лет 8 назад на Митинском рынке пытался купить, тогда еще рынок был рынком, а не то, что сейчас, но народ который торговал другими конструкторами говорил что знает про такой, но давно не видели, а так хотелось собрать, правда такие часы дома ходят очень давно уже, индикатор менял лет пять назад и он пока не собирается помирать:)
- Секретный кот
- Поставщик валерьянки для Кота
- Сообщения: 2106
- Зарегистрирован: Ср сен 17, 2008 14:32:15
- Откуда: Старые Васюки
- Контактная информация:
Я собирал конструктор 7176 в 1990 году. Впечатления крайне негативные – работал очень нестабильно, периодически самопроизвольно сбрасывался в состояние 00 00. Индикатор сильно мерцал. Родной индикатор сдох очень скоро с диагнозом "внутреннее замыкание нити накала и сетки". Хотел найти такой же, но нашёл только ИЛТ2 (меньше раза в 2). Что удивительно, но и он сдох с точно тем же диагнозом. Я уже стал подозревать, что как-то виновата схема.
Ну а родные кнопки в виде болтающихся за один край кусков фольги, замыкаемых на дорожки платы – это вообще было нечто
Вообще говоря, с точки зрения русского языка правилен именно первый вариант
Ну а родные кнопки в виде болтающихся за один край кусков фольги, замыкаемых на дорожки платы – это вообще было нечто
dvdianov писал(а):Кстати, там немало артефактов. Например то, что завод ровенский, а не ровненский.
Вообще говоря, с точки зрения русского языка правилен именно первый вариант
Даже остановленные часы два раза в сутки показывают правильное время.



Почём сейчас сей чудный конструктор.