Например TDA7294

Форум РадиоКот • Просмотр темы - Осциллятор для инвертора ММА
Форум РадиоКот
Здесь можно немножко помяукать :)

Текущее время: Чт фев 12, 2026 19:31:27

Часовой пояс: UTC + 3 часа


ПРЯМО СЕЙЧАС:



Начать новую тему Ответить на тему  [ Сообщений: 108 ]    , , , , 5,  
Автор Сообщение
Не в сети
 Заголовок сообщения: Re: Осциллятор для инвертора ММА
СообщениеДобавлено: Чт мар 15, 2018 08:54:43 
Вымогатель припоя

Карма: 8
Рейтинг сообщений: -1
Зарегистрирован: Пт ноя 08, 2013 01:01:18
Сообщений: 580
Рейтинг сообщения: -2
goldmen8 писал(а):
Глаза поднять и посмотреть что "charchyard" показывает.
Или читать совсем лень? :shock:

Вот скрины, может это вам лень читать? Ничего не открывается. Кумарят эти помощники, накручивают себе сообщения, банил бы сразу
Изображение Изображение
Если ГЕШАs на яндексе выложил свои наработки, то норм скачать можно. А хотелось посмотреть что сделал хозяин темы, потому что сейчас наметил три направления перспективных, по осцилляторам. Хочется просто выбрать одну нормально повторяющуюся схему, без особых наворотов:
1 направление https://www.youtube.com/watch?v=zWnlwqy8X2I&t=3s Высоковольтный генератор используется покупной, с али.
2 направление https://www.youtube.com/watch?v=54g4OgdfGEQ&t=1307s Находил на форуме электрик, кто-то раскурочивал или итальянский аналог или этот осцилятор и повторяли, схема вроде бы не сложная.
3 направление https://www.youtube.com/watch?v=I-i5LX10AY8&t=261s Тоже заводской осцилятор, но заметил что там используется плата, очень похожая на это. https://ru.aliexpress.com/item/WS/32831 ... autifyAB=0 Пока еще не находил, может кто делал на основе этой платы, или передаранной с этой - осциллятор.
Геша, к Вам вопрос. А Ваш осциллятор откючается после поджига дуги?
ЗЫ: вот нужно так
Происходит короткий разряд тока, связывающий в воздухе напряжение от горелки и изделие, к которому прикреплена масса от сварочного аппарата. Дуга зажигается в уже подготовленном газовом облаке, и можно сразу вести сварку.
Когда в процесс включается сварочный ток, с силой более 5 А, то импульс прекращает свое действие. Сварка ведется на тех параметрах, которые были установлены на аппарате. Если происходит утеря контакта, то схема управления подает повторный импульс для возобновления дуги.


Вернуться наверх
 
Не в сети
 Заголовок сообщения: Re: Осциллятор для инвертора ММА
СообщениеДобавлено: Чт мар 15, 2018 09:24:38 
Говорящий с текстолитом

Карма: 46
Рейтинг сообщений: 332
Зарегистрирован: Пн май 28, 2012 19:52:17
Сообщений: 1523
Откуда: г.Киров (Вятка)
Рейтинг сообщения: -1
melandr писал(а):
... может это вам лень читать? Ничего не открывается.
...
Если ГЕШАs на яндексе выложил свои наработки, то норм скачать можно.
А хотелось посмотреть что сделал хозяин темы
Если не открывается то как там читать. Не первый раз уже глючит ...
ГЕШАs писал(а):
Вот на янексе хоть что то осталось.
Там в папке осциллятор. https://yadi.sk/d/4l-W4e0-ruc8A

Автор темы в теме этих разработок, и вот что он пишет. Читаем внимательно, лучше несколько раз подряд...
charchyard писал(а):
...не надо всякую йутубную хуйту за чистую манету принимать. вот нармальный сэм-софтный осцилятр здеся
Спойлерhttp://samopal.su/forum/viewtopic.php?f=4&t=18


Вернуться наверх
 
Не в сети
 Заголовок сообщения: Re: Осциллятор для инвертора ММА
СообщениеДобавлено: Чт мар 15, 2018 10:16:10 
Вымогатель припоя

Карма: 8
Рейтинг сообщений: -1
Зарегистрирован: Пт ноя 08, 2013 01:01:18
Сообщений: 580
Рейтинг сообщения: -2
Так я всякую ютубную х...ю и не принимаю за чистую монету. Просто не занимался высоковольтными устройствами, поэтому пока собираю информацию. А велосипед изобретать не хочу, хочется повторить нормально работающее устройство. Со схемой, использованными деталями, желательно с платой печатной, если есть фотки готового утсройства, тоже плюс.
http://samopal.su/forum/viewtopic.php?f=4&t=18 Эту тему я как раз читаю, но там 60+ страниц, пока еще не нашел документацию, как сделано Гешей на яндексе, все нормально разложил по полочкам, 12 файликов
Изображение
Все понятно, приятно изучать.


Вернуться наверх
 
Не в сети
 Заголовок сообщения: Re: Осциллятор для инвертора ММА
СообщениеДобавлено: Чт мар 15, 2018 10:33:13 
Говорящий с текстолитом

Карма: 46
Рейтинг сообщений: 332
Зарегистрирован: Пн май 28, 2012 19:52:17
Сообщений: 1523
Откуда: г.Киров (Вятка)
Рейтинг сообщения: -1
melandr писал(а):
Все понятно, приятно изучать.
Вот и хорошо, что всё понятно и приятно... :beer:
Всё на одной странице лежало, нужно было только...
goldmen8 писал(а):
Глаза поднять и посмотреть...


Вернуться наверх
 
Эиком - электронные компоненты и радиодетали
Не в сети
 Заголовок сообщения: Re: Осциллятор для инвертора ММА
СообщениеДобавлено: Чт мар 15, 2018 13:01:31 
Вымогатель припоя

Карма: 8
Рейтинг сообщений: -1
Зарегистрирован: Пт ноя 08, 2013 01:01:18
Сообщений: 580
Рейтинг сообщения: -2
Глаза поднять и посмотреть что "charchyard" показывает.
Или читать совсем лень? :shock:

Но показал понятно не "charchyard", а ГЕШа. Кстати по поводу Сэмовского осциллятора, никто не подскажет где на форуме
http://samopal.su/forum/viewtopic.php?f ... &start=160 выложена полная инфа по сборке, а то воды очень много. Вот нашел
http://radiokot.ru/lab/hardwork/131/ упоминается Сэмовский осцилятор и тут:https://www.drive2.ru/c/492931954526650614/


Вернуться наверх
 
Не в сети
 Заголовок сообщения: Re: Осциллятор для инвертора ММА
СообщениеДобавлено: Чт мар 15, 2018 13:49:54 
Говорящий с текстолитом

Карма: 46
Рейтинг сообщений: 332
Зарегистрирован: Пн май 28, 2012 19:52:17
Сообщений: 1523
Откуда: г.Киров (Вятка)
Рейтинг сообщения: -1
"ГЕШАs", он да молодец, но он не будет изучать другой форум и не покажет где там кстати...
melandr писал(а):
Кстати по поводу Сэмовского осциллятора, никто не подскажет где на форуме...
И почему здесь спрашиваешь а не на том форуме?
Самому совсем лень читать?

Добавлено after 32 minutes 18 seconds:
"melandr" Без обид я ответил...
Почитай полезно будет: viewtopic.php?f=21&t=1100


Вернуться наверх
 
Не в сети
 Заголовок сообщения: Re: Осциллятор для инвертора ММА
СообщениеДобавлено: Чт мар 15, 2018 23:46:22 
Поставщик валерьянки для Кота

Карма: 4
Рейтинг сообщений: 210
Зарегистрирован: Сб май 07, 2011 17:52:59
Сообщений: 2466
Рейтинг сообщения: 0
Цитата:
А велосипед изобретать не хочу
это как посмотреть... а то может и придется... по поводу осциллятора на самопале. та всего 10...20 деталей, данные сердечника и обмоток, а так же печать выложены. чего ещё разжевывать? А если дела не имел с вв, то всё одно где-нить накосячишь... или транс не так намотаешь, или кондеры не те вставишь
вот ещё аматор очень глубоко копает http://www.electrik.org/forum/index.php ... 52401&st=0 без разрядника... на тиристорах... как и мой... еще зависит от топологии силового моста. если двухтакт, то можно скачать схему промышленного tig ра и скопировать...

_________________
душа человеческая темна и с легкостью обращается ко злу


Вернуться наверх
 
Не в сети
 Заголовок сообщения: Re: Осциллятор для инвертора ММА
СообщениеДобавлено: Чт мар 15, 2018 23:54:11 
Вымогатель припоя

Карма: 8
Рейтинг сообщений: -1
Зарегистрирован: Пт ноя 08, 2013 01:01:18
Сообщений: 580
Рейтинг сообщения: 0
Будет использоваться со сварочным трансформатором и диодным мостом. Сварка нержавейки в аргоне. Кстати смотрел китайские платы для плазморезов, вроде подходит. Нужно только организовать схему отключения осциллятора после поджига дуги. Пока что-то не попадались. В промышленных, типа ОССД-300 видел есть переключатель - постоянка, переменка и 2Т/4Т. Но почему то нигде на просторах интернета не нашел повторения этого осциллятора. RE165D - подкупает что нет необходимости пускать сварочный ток через осциллятор.


Вернуться наверх
 
Не в сети
 Заголовок сообщения: Re: Осциллятор для инвертора ММА
СообщениеДобавлено: Пт мар 16, 2018 00:20:29 
Поставщик валерьянки для Кота

Карма: 4
Рейтинг сообщений: 210
Зарегистрирован: Сб май 07, 2011 17:52:59
Сообщений: 2466
Рейтинг сообщения: 1
RE165D - это параллельный возбудитель-стабилизатор дуги. тема на электриках - как раз про это... это не обычный осциллятор для инверторов, который отключается по времени (1...2сек) и по напряжению (хх - дуга). он искрит в точках прохода синуса через ноль (tig AC), т.е. по четыре минимум раза за период сетевого. сварочный ток не пускается через осциллятр. он идет через вторичную повышающую обмотку воздушного трансформатора 18...20 витков медной шины 10...16мм2. в сэмовом осциллятре отключение параметрическое - по факту падежа выходного напряжения варистора с ха-ха до 24...30в. сделано на 48в реле. возобновление - по факту обрыв дуги... если и был на самопале, то ничегошеньки не понял...

_________________
душа человеческая темна и с легкостью обращается ко злу


Вернуться наверх
 
Не в сети
 Заголовок сообщения: Re: Осциллятор для инвертора ММА
СообщениеДобавлено: Пт мар 16, 2018 00:26:45 
Вымогатель припоя

Карма: 8
Рейтинг сообщений: -1
Зарегистрирован: Пт ноя 08, 2013 01:01:18
Сообщений: 580
Рейтинг сообщения: 0
charchyard, спасибо за диалог. Но наверное я дурак.
Схема осциллятора Сэмовская?
Изображение
Или у меня уже зрение плохое. Я четко вижу, что катушка реле 24В. Так о каком падении может идти речь? Про 48В реле на схеме ничего не вижу.Если не затруднит, подскажите, где я ошибаюсь?
ЗЫ: по поводу отключения осциллятора, думал что отключение должно быть не по напряжению рабочего режима, когда дуга зажглась, а по сварочному току. Допустим пошел ток 5 ампер, дальше с шунта снимаем напругу и отключаем осциллятор.


Вернуться наверх
 
Не в сети
 Заголовок сообщения: Re: Осциллятор для инвертора ММА
СообщениеДобавлено: Пт мар 16, 2018 00:49:01 
Поставщик валерьянки для Кота

Карма: 4
Рейтинг сообщений: 210
Зарегистрирован: Сб май 07, 2011 17:52:59
Сообщений: 2466
Рейтинг сообщения: 0
вот получше схема во вложении... это вложение в посте сэма, а не петровича...24в тоже можно, но на грани будет... я 48в использовал в своем... гарантированно тушит искрилово при загорании дуги... правда у меня косой мост с ха-ха 110в... про велосипед, опять же... у всех разные варисторы, с разными выходными вах... поэтому такое разнообразие осциллятров... и один к другому не подходит...

_________________
душа человеческая темна и с легкостью обращается ко злу


Вернуться наверх
 
Не в сети
 Заголовок сообщения: Re: Осциллятор для инвертора ММА
СообщениеДобавлено: Пт мар 16, 2018 07:50:32 
Вымогатель припоя
Аватар пользователя

Карма: 1
Рейтинг сообщений: 129
Зарегистрирован: Вт мар 03, 2015 20:13:46
Сообщений: 617
Откуда: рядом с "не резиновой" живу в деревне
Рейтинг сообщения: 0
[quote]
вот ещё аматор очень глубоко копает http://www.electrik.org/forum/index.php ... 52401&st=0 без разрядника... на тиристорах...

мне именно эта схема больше всех понравилась.. и её разновидность с двумя МК. хотелось собрать, но так и не придумал откуда кондеров надергать - в чип дипах нету и на базаре тоже :o
если присмотреться то в той теме чуть ниже есть вариант генератора управления для ключей с питанием от постоянки (скан из книжки)
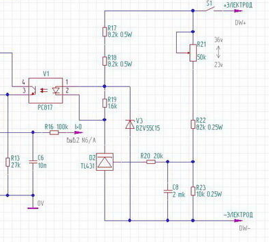
для отключения осц можно чуть усложнить и присондалить вот такой фрагмент
Вложение:
отсечка по напруге.png [148.04 KiB]
Скачиваний: 1049

(взято с мастерсити из темы по обрыву дуги)
- можно получить более точное и относительно универсальное управление осциллятором..но реле явно проще.


Вернуться наверх
 
Не в сети
 Заголовок сообщения: Re: Осциллятор для инвертора ММА
СообщениеДобавлено: Пт мар 16, 2018 08:35:29 
Говорящий с текстолитом

Карма: 46
Рейтинг сообщений: 332
Зарегистрирован: Пн май 28, 2012 19:52:17
Сообщений: 1523
Откуда: г.Киров (Вятка)
Рейтинг сообщения: 0
melandr писал(а):
Я четко вижу, что катушка реле 24В. Так о каком падении может идти речь? Про 48В реле на схеме ничего не вижу.
Ещё раз смотрим на схему: реле 24V 2,8kOm + диодный мост + R1 10k 1w = ? (V)
При каком напряжении будет включатся и выключатся реле на с катушкой на 24В?

Для полноты ощущения, можно у реле параллельный стабилизатор поставить и R1 мощность увеличить. ... а то реле на ХХ сильно грелось.


Вернуться наверх
 
Не в сети
 Заголовок сообщения: Re: Осциллятор для инвертора ММА
СообщениеДобавлено: Пт мар 16, 2018 11:46:49 
Вымогатель припоя

Карма: 8
Рейтинг сообщений: -1
Зарегистрирован: Пт ноя 08, 2013 01:01:18
Сообщений: 580
Рейтинг сообщения: 0
Energizer-A спасибо, это именно то что нужно, дело в том, что друг когда увидел, что можно прилепить управление клапаном газа аргона, у него глаза загорелись, хочу это. И теперь я подбираю информацию, по реализации отключения дуги. Еще мне понравился вариант с выбором режима 2Т/4Т - довольно удобно.


Вернуться наверх
 
Не в сети
 Заголовок сообщения: Re: Осциллятор для инвертора ММА
СообщениеДобавлено: Чт апр 07, 2022 19:34:44 
Родился

Зарегистрирован: Чт апр 07, 2022 18:47:52
Сообщений: 7
Рейтинг сообщения: 0
Ну так я и разрабатывал осцилляторы промышленно ;) . Для пробоя промежутка при прочих условиях важна большая крутизна переднего фронта импульса, её даёт только искровой разрядник. Транзисторы и тиристоры намного хуже, поэтому Ктр тут менее важен, тем более с его повышением растёт приведённая емкость обмотки и так же снижается скорость нарастания импульса.

Добрый день, Дмитрий.

Подскажите, пожалуйста, почему для пробоя так важна именно крутизна переднего фронта импульса?

И несколько дополнительных вопросов (может Вы, как разработчик осцилляторов, на них давно уже ответили и Вам будет не лень поделиться знаниями):

1. Насколько важна для стабильного поджига величина накопленной в конденсаторах энергии? (другими словами, чем больше емкость, тем лучше или емкость особого значения не имеет?)

2. Имеет ли значение длительность искры (добротность колебательного контура для тиристорного осциллятора)?

3. Имеет ли значение полярность импульса поджига, должна ли полярность совпадать по знаку с полярностью напряжения (в случае сварки постоянным током)?

4. Какое рекомендуемое (с точки зрения стабильного поджига) значение напряжения ХХ для ТИГ сварки?

Спасибо.

П.С. Спрашиваю, т.к. мы сделали для собственного производства сварных сильфонов из тонкой нержавейки небольшие ТИГ полуавтоматы. Аппараты работают, но сварщики иногда жалуются на то, что дуга поджигается не сразу, а после нескольких импульсов поджига (типа - искра есть, но дуга не загорается). Вот и думаем, что можно усовершенствовать.

Для примера - осциллограмма искры

[img][url=https://img.radiokot.ru/files/148998/medium/2rn14f220c.jpg][/img]

и осциллограмма искры + дуги:

[img][url=https://img.radiokot.ru/files/148998/medium/2rn14fzf7k.jpg][/img]


Вернуться наверх
 
Не в сети
 Заголовок сообщения: Re: Осциллятор для инвертора ММА
СообщениеДобавлено: Чт апр 07, 2022 21:02:07 
Друг Кота
Аватар пользователя

Карма: 50
Рейтинг сообщений: 763
Зарегистрирован: Чт дек 29, 2005 00:18:30
Сообщений: 6597
Откуда: Москва
Рейтинг сообщения: 0
1.
Цитата:
Значение пробивного напряжения зависит от свойств изоляционного материала, структуры электрического поля в изоляционном промежутке и скорости нарастания пробивного напряжения на промежутке. Пробой изоляции происходит из-за явлений ударной ионизации, фотоионизации в объеме газа, термической ионизации, эмиссии электронов из катода.

Взято из https://s.siteapi.org/b91ee1ac48d79b3.r ... 82c5b3.pdf
2. Энергия важна, но нужен разумный компромисс, так как увеличение емкости увеличивает длительность разряда и увеличивает требуемые параметры трансформатора для передачи энергии.
3. При соотношении напряжений вольты и киловольты пофиг.
4. Не знаю. Это к ТИГ процессу относится. Но, рассуждая логически, чем выше напряжение тем легче развитие основного разряда. Но!! Увеличивается нагрузка на электрод (его эрозия) и габаритная мощность трансформатора выходного ТИГ аппарата.
ЗЫ. Буржуи используют разрядники и неспроста... На тот же 165 осциллятор никто не жалуется, тиристоры не прижились в осцилляторах.

_________________
Ничто так не укрепляет взаимное доверие, как 100% предоплата! Дмитрий, ex-RK3AOR.


Вернуться наверх
 
Не в сети
 Заголовок сообщения: Re: Осциллятор для инвертора ММА
СообщениеДобавлено: Пт апр 08, 2022 11:53:59 
Родился

Зарегистрирован: Чт апр 07, 2022 18:47:52
Сообщений: 7
Рейтинг сообщения: 0
Дмитрий, большое спасибо - почитал, поискал в инете, изумился бездне информации по теории пробоя в газах (глубоко люди копают), позавидовал им и посетовал на собственные поверхностные знания.. Но так обычно и бывает - либо все о немногом, либо немного обо всем..

Если можно, то еще несколько прикладных вопросов:

1. Если выходной трансформатор на феррите, то зазор предпочтителен? Или в момент поджига подмагничивания нет, а когда зажглась дуга, то индуктивность первичной обмотки уже не интересна?

2. Все же как объяснить (с физической точки зрения) ситуацию, когда после нормальной сварки некоторого количества швов искра есть, но дуга не поджигается? (Осциллятор тиристорный, частота следования импульсов - 50 Гц). Очевидная причина - кончик электрода окислился, появился нагар. Лечится переточкой электрода или хотя бы касанием электрода оснастки с деталью в ходе автоматического выставления зазора (есть у нас такая операция). Т.е. получается, что оксидная пленка такая, что ее пробивает импульс поджига, образуется искра ионное облако, но напряжения ХХ не хватает для развития и поддержания дуги? Вопрос, наверное, риторический.

3. Нет ли ли у Вас предубеждения против применения газонаполненных разрядников EPCOS для использовании в осцилляторах?

4. Почему бы в схеме с умножителем напряжения 230 В параллельно разряднику не поставить обратно включенный диод? Типа конденсатор заряжается -> напряжение на разряднике растет -> разрядник пробивается -> конденсатор перезаряжается -> ток через разрядник снижается до 0 -> открывается обратно включенный диод -> конденсатор опять перезаряжается -> ток через диод прекращается, разрядник не пробивается из-за потерь при перезаряде конденсатора. Все как в исходной схеме, но конденсатор не нужно перезаряжать от умножителя(он уже перезаряжен), достаточно дозарядить до напряжения пробоя разрядника


Вернуться наверх
 
Не в сети
 Заголовок сообщения: Re: Осциллятор для инвертора ММА
СообщениеДобавлено: Пт апр 08, 2022 12:27:47 
Поставщик валерьянки для Кота

Карма: 4
Рейтинг сообщений: 210
Зарегистрирован: Сб май 07, 2011 17:52:59
Сообщений: 2466
Рейтинг сообщения: 0
Цитата:
но напряжения ХХ не хватает для развития
похоже на то. а какое оно?
Цитата:
предубеждения против применения газонаполненных разрядников EPCOS
ресурс разрядника эпкос? его цена?


Вернуться наверх
 
Не в сети
 Заголовок сообщения: Re: Осциллятор для инвертора ММА
СообщениеДобавлено: Пт апр 08, 2022 13:02:15 
Родился

Зарегистрирован: Чт апр 07, 2022 18:47:52
Сообщений: 7
Рейтинг сообщения: 0
charchyard писал(а):
Цитата:
но напряжения ХХ не хватает для развития
похоже на то. а какое оно?

82 В.
charchyard писал(а):
Цитата:
предубеждения против применения газонаполненных разрядников EPCOS
ресурс разрядника эпкос? его цена?

На 600 Вольт: цена - 190 руб., ресурс - не определен, но в сети пишут, что ставят и работает без нареканий и без обслуживания.


Вернуться наверх
 
Не в сети
 Заголовок сообщения: Re: Осциллятор для инвертора ММА
СообщениеДобавлено: Пт апр 08, 2022 18:07:13 
Друг Кота
Аватар пользователя

Карма: 50
Рейтинг сообщений: 763
Зарегистрирован: Чт дек 29, 2005 00:18:30
Сообщений: 6597
Откуда: Москва
Рейтинг сообщения: 0
Никогда не видел отпаянных разрядников в промконструкциях (я ставил в опытный образец, см фото) , эрозия их быстро губит. Опять же под каждый газ надо своё пробивное напряжение, поэтому народ любит их крутить.. Чем больше зазор тем лучше искра, но больше вероятность сжечь внутри горелки проводку и собственно силовую электронику.
Вообще китайцы варистор и кондёр ставят и довольны, мы накручивали Г и П фильтра, разрядники и прочее, хотя стояли не полевики как сейчас в инверторах а дубовые диоды В-200 :) .
Вот мои творения на МЭЛЗе.. :) из 80-х...
Изображение Изображение

_________________
Ничто так не укрепляет взаимное доверие, как 100% предоплата! Дмитрий, ex-RK3AOR.


Вернуться наверх
 
Показать сообщения за:  Сортировать по:  Вернуться наверх
Начать новую тему Ответить на тему  [ Сообщений: 108 ]    , , , , 5,  

Часовой пояс: UTC + 3 часа


Кто сейчас на форуме

Сейчас этот форум просматривают: нет зарегистрированных пользователей и гости: 12


Вы не можете начинать темы
Вы не можете отвечать на сообщения
Вы не можете редактировать свои сообщения
Вы не можете удалять свои сообщения
Вы не можете добавлять вложения

Найти:
Перейти:  


Powered by phpBB © 2000, 2002, 2005, 2007 phpBB Group
Русская поддержка phpBB
Extended by Karma MOD © 2007—2012 m157y
Extended by Topic Tags MOD © 2012 m157y