Например TDA7294

Форум РадиоКот • Просмотр темы - Проверенные схемы Радиомикрофонов
Форум РадиоКот
Здесь можно немножко помяукать :)

Текущее время: Вт дек 02, 2025 13:35:40

Часовой пояс: UTC + 3 часа


ПРЯМО СЕЙЧАС:



Начать новую тему Ответить на тему  [ Сообщений: 719 ]     ... , , , 11, , , ...  
Автор Сообщение
Не в сети
 Заголовок сообщения: Re: Проверенные схемы Радиомикрофонов
СообщениеДобавлено: Чт ноя 10, 2022 13:24:02 
Друг Кота

Карма: 49
Рейтинг сообщений: 547
Зарегистрирован: Чт фев 20, 2014 18:57:55
Сообщений: 19492
Рейтинг сообщения: 0
А что это за выверт с VT2 ?

_________________
"Вся военная пропаганда, все крики, ложь и ненависть исходят от людей, которые на эту войну не пойдут !" / Джордж Оруэлл /
"Война - это,когда за интересы других,гибнут совершенно безвинные люди." / Уинстон Черчилль /


Вернуться наверх
 
Не в сети
 Заголовок сообщения: Re: Проверенные схемы Радиомикрофонов
СообщениеДобавлено: Чт ноя 10, 2022 13:26:17 
Друг Кота
Аватар пользователя

Карма: 174
Рейтинг сообщений: 1910
Зарегистрирован: Пт дек 12, 2014 09:36:15
Сообщений: 23172
Откуда: Минск
Рейтинг сообщения: 0
Медали: 2
Получил миской по аватаре (1) Мявтор 3-й степени (1)
Что значит выверт? :dont_know:

Cхема проверена в деле и показала высокую стабильность. Схема разработана лет 15 назад.

Изображение

Использованы транзисторы кт3102е, кп307 и кт399. можно и те, которые указаны на схеме. Плата под эти транзисторы.

Изображение


Вернуться наверх
 
Не в сети
 Заголовок сообщения: Re: Проверенные схемы Радиомикрофонов
СообщениеДобавлено: Чт ноя 10, 2022 14:44:24 
Друг Кота

Карма: 49
Рейтинг сообщений: 547
Зарегистрирован: Чт фев 20, 2014 18:57:55
Сообщений: 19492
Рейтинг сообщения: 0
А, понял, просто схема необычно нарисована.

_________________
"Вся военная пропаганда, все крики, ложь и ненависть исходят от людей, которые на эту войну не пойдут !" / Джордж Оруэлл /
"Война - это,когда за интересы других,гибнут совершенно безвинные люди." / Уинстон Черчилль /


Вернуться наверх
 
Не в сети
 Заголовок сообщения: Re: Проверенные схемы Радиомикрофонов
СообщениеДобавлено: Чт ноя 10, 2022 16:52:05 
Грызет канифоль
Аватар пользователя

Карма: 5
Рейтинг сообщений: -10
Зарегистрирован: Вс сен 18, 2022 22:53:43
Сообщений: 268
Откуда: Москва
Рейтинг сообщения: 0
А какие данные контуров и на какое расстояние он был услышан на ФМ приемник?


Радиомикрофон на 3 транзисторах с питанием на 9 вольт

Изображение

Технические характеристики:

Рабочая частота 96 МГц - 108 МГц
Тип модуляции - частотная
Питание 9 В (элемент типа "Крона")
Выходная мощность не менее 50 мВт
Потребляемый ток не более 25 мА
Время непрерывной работы не менее 12 часов
Чувствительность микрофона 8-12 м

VT1 - КТ3130Б
VT2 - КТ368А
VT3 - КТ3126Б

R1 - 12 кОм
R2 - 300 кОм
R3 - 4,7 кОм
R5 - 20 кОм
R6 - 200 Ом
R7 - 200 Ом

С1 - 100 пФ
С2 - 0,1 мкФ
С3 - 0,1 мкФ
С4 - 500...1000 пФ
С5 - 22 пФ
С6 - 12 пФ
С7 - 39 пФ
С8 - 33 нФ
Микрофон М1 МКЭ-332.
Длина антенны А1 - 95см.
L1 - 6 витков на 3 мм оправке, диаметр провода - 0,4мм.
Дроссель DR1 - 20 витков провода диаметром 0,1мм на ферритовом кольце 2х4х7. (Подходит любой с индуктивностью 100мкГн).

При эксплуатации устройства, его антенна должна быть расположена вертикально и удалена от металлических предметов.
Приёмник следует выбирать с максимальной чувствительностью.
Выполнение этих условий обеспечивает максимальную дальность действия.»


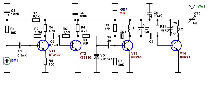
Радиомикрофон на 4 транзисторах с кварцем на 3 вольт

Изображение

Схема высокочастотного радиомикрофона со стабилизацией частоты кварцем или ПАВ резонатором. На транзисторах VT1, VT2 выполнен усилитель низкой частоты с большим коэффициентом усиления. Кварцевый генератор на VT3 работает на основной частоте резонатора.

Звуковой сигнал с УНЧ изменяет ёмкость варикапа VD1, который смещает частоту резонатора ZQ1. Высокочастотный сигнал усиливается каскадом на транзисторе VT4, работающим с небольшим смещением, получаемым через резистор R11. Стабилизация частоты резонатором позволяет отказаться от стабилизации напряжения питания и уменьшить рабочее напряжение схемы до 2 – 3 В. Этот радиомикрофон представляет собой пример компактной и высокоэффективной конструкции. Его основным недостатком является невысокое качество звука в связи с высоким коэффициентом усиления по низкой частоте и нелинейной характеристикой варикапа, который работает при малом напряжении смещения.

Элементы схемы должны быть использованы для поверхностного монтажа. ПАВ резонатор ZQ1 на частоту 410 – 440 МГц. Транзисторы VT1, VT2 – КТ3130 или любые подобные импортные, VT3, VT4 – КТ640, КТ642, КТ647, КТ648, КТ657 или BFR93. Варикап VD1 – КВ109А или подобный. Катушки L1, L2 – 4 витка на оправке 1,5 мм проводом диаметром 0,3 мм. В качестве антенны WA1 используется четвертьволновой штырь, изготовленный из многожильного провода длинной 17 см. Схема потребляет около 14 мА при напряжении питания 3 В.

_________________
Товарищ, верь: пройдёт она - И дерьмократия, и гласность! И вот тогда ГосБезопасность Припомнит ваши имена...


Последний раз редактировалось Виктор50 Чт ноя 10, 2022 17:12:42, всего редактировалось 1 раз.

Вернуться наверх
 
Эиком - электронные компоненты и радиодетали
Не в сети
 Заголовок сообщения: Re: Проверенные схемы Радиомикрофонов
СообщениеДобавлено: Чт ноя 10, 2022 16:58:43 
Друг Кота
Аватар пользователя

Карма: 174
Рейтинг сообщений: 1910
Зарегистрирован: Пт дек 12, 2014 09:36:15
Сообщений: 23172
Откуда: Минск
Рейтинг сообщения: 0
Медали: 2
Получил миской по аватаре (1) Мявтор 3-й степени (1)
Виктор50 писал(а):
А какие данные контуров и на какое расстояние он был услышан на ФМ приемник?

Контура, 4 витка для частоты 160-200 мгц. В ЗГ 1 виток, отвод и 3 витка.

Расстояние зависит от многих факторов и в первую очередь от чувствительности приёмника.

В любом случае расстояние больше, чем у схем УМ с нагрузкой на Дроссель при питании - 3В.


Вернуться наверх
 
Не в сети
 Заголовок сообщения: Re: Проверенные схемы Радиомикрофонов
СообщениеДобавлено: Чт ноя 10, 2022 17:05:57 
Друг Кота

Карма: 6
Рейтинг сообщений: 303
Зарегистрирован: Вт авг 26, 2008 14:36:02
Сообщений: 5248
Откуда: москва
Рейтинг сообщения: 0
В таких пионерских схемах модуляция смешанная, и чм и ам


Вернуться наверх
 
Не в сети
 Заголовок сообщения: Re: Проверенные схемы Радиомикрофонов
СообщениеДобавлено: Чт ноя 10, 2022 17:25:49 
Друг Кота
Аватар пользователя

Карма: 174
Рейтинг сообщений: 1910
Зарегистрирован: Пт дек 12, 2014 09:36:15
Сообщений: 23172
Откуда: Минск
Рейтинг сообщения: 0
Медали: 2
Получил миской по аватаре (1) Мявтор 3-й степени (1)
сэм писал(а):
В таких пионерских схемах модуляция смешанная, и чм и ам

Из своего прошлого опыта скажу, что на качестве звука это не отражается, если схема хорошо отлажена.

Если используется варикап, то минимум АМ.

Смешанная модуляция АМ-ЧМ в схемах, где зг с общей базой и туда же подаётся сигнал с микрофона.


Вернуться наверх
 
Не в сети
 Заголовок сообщения: Re: Проверенные схемы Радиомикрофонов
СообщениеДобавлено: Пт ноя 11, 2022 10:20:40 
Грызет канифоль
Аватар пользователя

Карма: 5
Рейтинг сообщений: -10
Зарегистрирован: Вс сен 18, 2022 22:53:43
Сообщений: 268
Откуда: Москва
Рейтинг сообщения: 0
Радиомикрофон на 1 транзисторе с питанием от 1.5 до 3 вольт

Изображение

Схема простого радиомикрофона. При испытании схема показала хорошую повторяемость и оказалась некритичной к типу применяемых деталей. Схема довольно экономична (при использовании в качестве элемента питания батарейки от наручных часов работает в течение суток). Несмотря на то что схема не “кварцованная”, стабильность частоты довольно высокая.
Применение катушки L3 позволило уменьшить длину антенны до 30 см. Настройка на частоту 88... 108 МГц осуществляется катушками L1 и L2.
Катушка L1 содержит 8 витков провода ПЭВ 0 0,3 мм на оправке 0 2,5 мм. L2 и L3 отличаются от L1 только количеством витков. У L2 оно равно 6, а у L3 - 15 виткам. В некоторых случаях С7 можно исключить. ВМ1 -МКЭ-З, VT1 - КТ368. Хорошие результаты показал микрофон М1-Б2. Имея определенный опыт конструирования, можно создавать очень миниатюрные радиомикрофоны.


Радиомикрофон на 3 транзисторах с питанием на 9 вольт

Изображение

Генератор собран на транзисторах Т1 и Т2, находящихся в глубоко барьерном режиме.
Работают такие генераторы в широчайшем диапазоне частот, имеют мизерное потребление тока и запускаются с пол тыка практически при любом соотношении частотозадающих цепей.

Частота работы передатчика задаётся колебательным контуром, состоящим из катушки индуктивности L1 и ёмкости, включающей в себя ёмкость конденсатора С4, ёмкость встречно включённых варикапов, а так же паразитные ёмкости монтажа и транзисторов.
При приведённых на схеме номиналах элементов частота колебаний соответствует нижней границе FM диапазона - 87МГц.

Точное значение частоты работы радиомикрофона устанавливается при помощи подстроечного (по желанию переменного) резистора R2.
Двухзатворный транзистор Т3 подразумевался как выходной каскодный усилитель, осуществляющий помимо усиления сигнала, развязку генератора с антенной. Однако эксперименты по подключению-отключению антипаразитного резистора к нижнему затвору транзистора указали на активное участие этого полупроводника в процессе генерации сигнала через паразитную ёмкость затвор-исток (как это происходит в кварцевых генераторах).
В результате данного эффекта удалось вдвое увеличить амплитуду выходного сигнала на нагрузке по отношению к варианту с включённым антипаразитным резистором.

Китайские полосатые дроссельки L2, L3 призваны осуществить простейшее согласование выходного каскада радиомикрофона с низкоомным сопротивлением антенны.

Интегральный стабилизатор VR1 необходим для поддержания стабильности частоты колебаний передатчика при изменении напряжения источника питания. Он может выбираться из широкой номенклатуры подобных изделий, исходя из выходного напряжения 5-6В.
При желании запитать жучка от батарейки - желательно эту микросхему выбрать из числа малопотребляющих (с низким значением собственного потребления) и с низким уровнем падения напряжения между входом и выходом.

Параметры получившегося передающего устройства:
Потребление тока от источника питания - 8-10мА,
Амплитудное значение переменного напряжения на 50-ти омной нагрузке - ±1,6В,
Амплитудное значение переменного напряжения на 80-см куске провода (четверть волны) - ±3В.
Выходная мощность радиомикрофона, измеренная на 50-ти омной нагрузке - 26мВт.
Если работа радиожучка предполагается с укороченными антеннами, то L2, L3 заменяются одним дроссельком удвоенного номинала, а проводник антенны вместе с С8 подключаются к стоку транзистора
Настройка схемы сводится к подбору конденсатора С4 для попадания в интересующий нас частотный диапазон.

Простой радиомикрофон на 2 транзисторах с питанием на 1.5 вольт

Изображение

Предлагаемый радиомикрофон достаточно прост в изготовлении, требует минимальной настройки, а сигнал, излучаемый им, можно принять на любой приемник, работающий в диапазоне 88 …108 МГц FM. Микрофон имеет встроенный усилитель на полевом транзисторе и имеет достаточный для наших целей уровень выходного сигнала.
Катушка L1 наматывается на оправке диаметром 2.5 мм проводом ПЭВ-0.3. содержит 8 витков, Транзисторы можно применить – КТ368, конденсаторы керамические.

_________________
Товарищ, верь: пройдёт она - И дерьмократия, и гласность! И вот тогда ГосБезопасность Припомнит ваши имена...


Вернуться наверх
 
Не в сети
 Заголовок сообщения: Re: Проверенные схемы Радиомикрофонов
СообщениеДобавлено: Вс ноя 13, 2022 11:45:19 
Друг Кота
Аватар пользователя

Карма: 174
Рейтинг сообщений: 1910
Зарегистрирован: Пт дек 12, 2014 09:36:15
Сообщений: 23172
Откуда: Минск
Рейтинг сообщения: 0
Медали: 2
Получил миской по аватаре (1) Мявтор 3-й степени (1)
Виктор50 писал(а):
Радиомикрофон на 1 транзисторе с питанием от 1.5 до 3 вольт

Извините, но я не понимаю вас?

Зачем сюда тянуть примитивные передатчики с посредственными параметрами?

Для начинающих хватит несколько схем, а потом нужно делать более серьёзные схемы, но нужно помнить закон о спецтехнике.

На сайте VRTP сотни схем передатчиков различной сложности и кому надо тот туда сам зойдёт. стоит ли всё перетягивать сюда, да ещё и примитивные схемы с множеством недостатков.


Вернуться наверх
 
Не в сети
 Заголовок сообщения: Re: Проверенные схемы Радиомикрофонов
СообщениеДобавлено: Вс ноя 13, 2022 12:52:33 
Грызет канифоль
Аватар пользователя

Карма: 5
Рейтинг сообщений: -10
Зарегистрирован: Вс сен 18, 2022 22:53:43
Сообщений: 268
Откуда: Москва
Рейтинг сообщения: 0
Эти разные схемы В помощь радиолюбителю были такие брошюры в Советском Союзе, это для начинающих радиолюбителей и для опытных так как не все о радиомикрофонах в одном месте можно найти, тут нет ничего страшного в этих схемах, не существует ни одной схемы без недостатков. Будет о чем поговорить и что пообсуждать. Так вот пусть и у нас на сайте Радио Кот будет такая рублика. Проверенные схемы Радиомикрофонов-в помощь радиолюбителю!

Изображение


Радиомикрофон на 1 транзисторе с питанием на 3 вольта

Изображение

Изображение

Изображение

Радиомикрофон работает на частоте ФМ диапазона 88-108 мгц
Резисторы
R1-2.2 к
R2- 22 к
R3- 220 ом
Конденсаторы
C1-100 nf
C2- 100 nf
C3- 10 nf
C4- 30 pf
C5- 10 pf
C6- 30 pf
C7-30 pf
Транзистор C9018
Катушка L содержит 7 витков провода 0.4 мм на оправке 4 мм
Антенна многожильный провод длиной 70 см

Простой радиомикрофон на 2 транзисторах с питанием на 9 вольт

ИзображениеИзображение

Радиомикрофон работает в диапазоне FM 88-108 MГц. При данных номиналах деталей около 98 МГц . Антенной радиомикрофона является провод длинной 85 сантиметров.
В качестве источника питания применялась 9 вольтовая батарейка типа "Крона". Все детали радиомикрофона SMD кроме микрофона и катушки L1(4 витка на оправке 5 мм). В устройстве можно применить любые конденсаторные микрофоны. Транзистор Т1 любой SMD (BC846ALT1), T2 CВЧ (BFS17A или BFR93A или КТ368А).
При исправных деталях и правильном монтаже радиомикрофон начинает работать сразу, частоту излучения можно выставить сжимая и раздвигая витки катушки L1.

Радиомикрофон на 2 транзисторах с питанием на 1.5 вольт

ИзображениеИзображениеИзображение

_________________
Товарищ, верь: пройдёт она - И дерьмократия, и гласность! И вот тогда ГосБезопасность Припомнит ваши имена...


Последний раз редактировалось Виктор50 Вс ноя 13, 2022 21:08:25, всего редактировалось 1 раз.

Вернуться наверх
 
Не в сети
 Заголовок сообщения: Re: Проверенные схемы Радиомикрофонов
СообщениеДобавлено: Вс ноя 13, 2022 17:30:45 
Друг Кота

Карма: 49
Рейтинг сообщений: 547
Зарегистрирован: Чт фев 20, 2014 18:57:55
Сообщений: 19492
Рейтинг сообщения: 0
Слишком много на мой взгляд. Кто нибудь набредет и запутается. Лучше бы конечно отобрать штучек 5 лучших по сложности/мощности (от однотранзистороного с модуляцией в базу до самого мощного и "правильного"). Вот две последние одинаковые же.

_________________
"Вся военная пропаганда, все крики, ложь и ненависть исходят от людей, которые на эту войну не пойдут !" / Джордж Оруэлл /
"Война - это,когда за интересы других,гибнут совершенно безвинные люди." / Уинстон Черчилль /


Вернуться наверх
 
Не в сети
 Заголовок сообщения: Re: Проверенные схемы Радиомикрофонов
СообщениеДобавлено: Вс ноя 13, 2022 20:29:27 
Грызет канифоль
Аватар пользователя

Карма: 5
Рейтинг сообщений: -10
Зарегистрирован: Вс сен 18, 2022 22:53:43
Сообщений: 268
Откуда: Москва
Рейтинг сообщения: 0
Всегда должно быть такое понятие как "Выбор" не всем одни и те же схемы по душе, радиолюбители народ разный кому то более простые нужны, а кому то сложные подавай. Как говорят на Вкус и Цвет.....ну и общение конечно обязательно должно присутствовать при разборе той или иной схемы, это же всегда хорошо.

Плата к радиомикрофону,схема № 3

Изображение Изображение


Радиомикрофон на 1 транзисторе с кварцевой стабилизацией и питанием от 5 до 12 вольт

Изображение

Радиомикрофон работает на частоте диапазона ФМ 80-108 МГц,Номинал данной индуктивности на схеме указан диапазоном от 1 до 5 мкГн, желательно попробовать разные, чтобы добиться максимально громкого и чёткого звука в приёмнике. Стабилитрон D1 работает в качестве варикапа, нужен он также для осуществления модуляции. Катушка наматывается медным эмалированным проводом диаметром 0,6 - 0,8 мм на оправке диаметром 4 мм и содержит 5 витков.Напряжение питания схемы составляет 5-12 В, чем больше напряжение питания - тем больше мощность, а соответственно и дальность. Транзистор на схеме можно заменить отечественным КТ368. Все конденсаторы - малогабаритные керамические, резисторы мощностью 0,125 или 0,25 Вт. В качестве антенны подойдёт любой отрезок провода длиной 70-80 см.


Радиомикрофон на 2 транзисторах с кварцевой стабилизацией на 9 вольт

Изображение

Контур L1 представляет собой 25 витков ПЭЛ 0,2 на каркасе 4 мм с подстроечником из феррита. Его можно экранировать, но бывает, что от этого срывается генерация. Выходной контур бескаркасный (ПЭЛ 0,8), настраивается на гармонику кварца. Транзисторы в этом кварцованном ФМ-радиомикрофоне использую КТ368. ОУ любой можно и LM358( второй элемент использовать как индикатор разряда).

_________________
Товарищ, верь: пройдёт она - И дерьмократия, и гласность! И вот тогда ГосБезопасность Припомнит ваши имена...


Вернуться наверх
 
Не в сети
 Заголовок сообщения: Re: Проверенные схемы Радиомикрофонов
СообщениеДобавлено: Пн ноя 14, 2022 21:04:23 
Грызет канифоль
Аватар пользователя

Карма: 5
Рейтинг сообщений: -10
Зарегистрирован: Вс сен 18, 2022 22:53:43
Сообщений: 268
Откуда: Москва
Рейтинг сообщения: 0
Радиомикрофон на 3 транзисторах с питанием от 4.5 до 9 вольт

Изображение

а) Принципиальная схема радиомикрофона; б) Генератор Колпитца на биполярном транзисторе; в) Кварцевая стабилизация
VT2 — любой полевой высокочастотный (КП302, КПЗ0З, КП307, КП364), VT3 — КТ368. Можно применить КТ3102, но тогда все параметры будут сильно занижены. L1 и L2 содержат по 5…6 (FM) или 8…9 (УКВ) витков провода d0,5 мм, которые наматываются на временной оправке d5 мм.
При наладке грубо настраиваются на частоту с помощью L1, а с помощью L2 — более точно (по максимальной громкости звука в приемнике). Варикап VD2 — любой на емкость 5…15 пФ, вместо него можно впаять 1…3 параллельно соединенных кремниевых диода. Кстати, диоды КД409 отличаются от варикапов тем, что у них на корпусе две выпуклые точки, а у варикапов — одна. Микрофон — МКЭ332, но лучше — от импортных магнитофонов. Антенна — кусок медного провода 30…70 см диаметром не менее 1 мм (чтобы не гнулась). Конденсаторы С1, СЗ, С10, С12 — желательно, пленочные, С9 — любой электролитический, чем больше его емкость, тем лучше (минимум — 100 мкФ). Резистор R5 — МЛТ-0,1 или импортный с такими же размера ми корпуса (МЛТ-0,125 в плату «не влезет»). Светодиод вместе с R1 можно убрать. Ток потребления радиомикрофона — 20…30 мА


Радиомикрофон на 3 транзисторах на кварце с питанием на 3 вольта

Изображение

Радиомикрофон работает на частоте 433 мгц. Резистором R2 подбирается необходимая чувствительность (зависит от типа микрофона и варикапа).
ВЧ часть, с возможностью перестройки частоты конденсатором в небольших пределах +\- канал - 25 кГц. Это необходимо для подстройки частоты. Так как ПАВы имеют разброс до 75кГц, то иногда частота попадает между каналами и словить несущую невозможно. Частота корректируется конденсатором С9. В этом случае при емкости 4,7 пф - 35 й канал, при 10 пф - 36 й. Частоту следует проверять после того, как остынет ПАВ. Так как он нагреваясь, при перепайке конденсатора, может увести частоту на другой канал. При остывании частота возвращается на место.

Радиомикрофон на 3 транзисторах с питанием на 9 вольт

Изображение

Схема состоит из микрофонного усилителя (VT1), модулятора (VT2) и УКВ ЧM передатчика (VT3). Антенна WA1 — отрезок изолированного провода длиной 30—50 см. Дроссели L1, L2 содержат по 30 витков провода ПЭВ 0,2, намотанного на ферритовые кольца Ø 6 мм. Контурная катушка L3 — бескаркасная, Ø 7 мм — состоит из 5—7 витков голого посеребренного провода Ø 0,5 мм. При настройке ее сжимают или растягивают. Катушка связи L4 — 2 витка того же провода.
Микрофон ВМ1, батарея типа «Крона»

_________________
Товарищ, верь: пройдёт она - И дерьмократия, и гласность! И вот тогда ГосБезопасность Припомнит ваши имена...


Вернуться наверх
 
Не в сети
 Заголовок сообщения: Re: Проверенные схемы Радиомикрофонов
СообщениеДобавлено: Вт ноя 15, 2022 23:02:32 
Грызет канифоль
Аватар пользователя

Карма: 5
Рейтинг сообщений: -10
Зарегистрирован: Вс сен 18, 2022 22:53:43
Сообщений: 268
Откуда: Москва
Рейтинг сообщения: 0
Радиомикрофон на 3 транзисторах на 9 вольт

Изображение

Питается схема от батареи крона на 9 вольт и потребляет ток около 15-18 ма.
Катушка L1 содержит 8 витков провода ПЭЛ 0.8 с отводом от середины, намотанном на оправке диаметром 4 мм. Дроссель Др1 намотан на кольце из феррита К7х4х2 и содержит 5-10 витков провода ПЭЛ 0.2. Для антенны берётся 80 см провода диаметром 1-1.5 мм и наматывается равномерно на пальчиковую батарейку типа АА.
Первый каскад на транзисторе VT1 – КТ3102 усиливает сигнал с конденсаторного “пуговичного” микрофона, а также задаёт режим по постоянному току генератора на транзисторе VT2. В качестве него я всегда использовал КТ368, как наиболее стабильный в работе. Усилитель на транзисторе VT3 работает в классе С с высоким кпд. При разряде питающей батареи ниже 5 в, VT3 закрывается и сигнал с генератора в антенну идёт через проходную ёмкость база-коллектор.

Радиомикрофон на 3 транзисторах с питанием на 3 вольта

Изображение

Несмотря на низкое напряжение питания 3 вольта радиомикрофон достаточно мощный, сигнал уверенно приминается от него на обычный ФМ радиоприемник через 3 этажа здания. Частотный диапазон радиомикрофона от 87 до 108 МГц. Прием радиосигнала возможен на любой FM радиоприемник. Катушка (L1) 3 мм в диаметре, имеет 5 оборотов медного провода диаметром 0,61 мм. Длина антенны должна быть в половину или четверть длины волны (для 100 МГц-150 см и 75 см). Изменением ширины витков катушки L1 настройте радиомикрофон на диапазон от 87 до 108 МГц.

Радиомикрофон на 3 транзисторах с питанием на 9 вольт

Изображение

Как известно, внутри электретного микрофона есть полевик, которому необходимо питание, а поступает оно через резистор R1. Конденсатор С2 служит для корректировки низкочастотной составляющей и блокировки ВЧ связи микрофона и антенны. Конденсатором С3 фильтруется переменная составляющая сигнала. Далее сигнал усиливается транзистором VT1. На коллекторе VT1 желательно иметь половину напряжения питания, для этого подберите величину сопротивления резистора R2, стоящего в цепи базы VT1.

Усилитель звуковой частоты с генератором высокой частоты имеют непосредственную связь. Низкочастотный сигнал модуляции через емкость С4 поступает на базу транзистора VT2, на котором собран высокочастотный генератор по схеме трехточки. В не широких пределах изменения емкости конденсатора С7, или заменой самого транзистора VT2 можно добиться устойчивой генерации, хотя при исправном транзисторе менять его нет необходимости.

_________________
Товарищ, верь: пройдёт она - И дерьмократия, и гласность! И вот тогда ГосБезопасность Припомнит ваши имена...


Вернуться наверх
 
Не в сети
 Заголовок сообщения: Re: Проверенные схемы Радиомикрофонов
СообщениеДобавлено: Ср ноя 16, 2022 22:27:04 
Грызет канифоль
Аватар пользователя

Карма: 5
Рейтинг сообщений: -10
Зарегистрирован: Вс сен 18, 2022 22:53:43
Сообщений: 268
Откуда: Москва
Рейтинг сообщения: 0
Простой радиомикрофон на 1 транзисторе с питанием на 3 вольта

Изображение

Радиомикрофон работает на FM диапазоне (примерно 96 МГц). В схеме на рис. 1 в качестве антенны применяется кусок провода длиной 37 см. источником питания можно использовать литиевую «таблетку» на 3 В (CR2032, CR2025 и др.). Катушка L1 содержит 6 витков провода ПЭВ или ПЭЛ 0,5 мм, ее можно намотать на стержне гелиевой ручки, диаметром 4 – 5 мм. Микрофон электретный.
Настройка радиомикрофона производится при помощи радиовещательного приемника с FM диапазоном, настроенным на частоту ~96 МГц (на свободном от вещательных станций участке). Сжимая и растягивая витки катушки L1, фиксируют захват частоты радиоприемником по максимальному сигналу. Настройка закончена. Зафиксируйте при необходимости витки катушки клеем или парафином.

Радиомикрофон на 1 полевом транзисторе с питанием на 9 вольт

Изображение

Данный радиомикрофон построен на полевом транзисторе с изолированным затвором (МОП-транзисторе). При использовании источника питания 9 В данная схема обеспечивает передачу на частоте 74 МГц
При этом ток потребления составляет 12—14 мА. Длина передающей антенны — 1м.
Катушка L1 — это дроссель, например, Д0.1 индуктивностью 40—100 мкГн. Катушка L2 (3+1 витка) — это бескаркасная катушка, имеющая внутренний диаметр 6 мм. Диаметр провода должен составлять 0,8 мм. Желательно использовать посеребренный провод.

Простой радиомикрофон на 2 транзисторах с питанием на 9 вольт

Изображение

Между плюсом и минусом питания (параллельно батарейке) нужно поставить конденсатор емкостью 0,01 мкФ.

Катушка должна иметь 5 витков провода диаметром 0,5 мм на оправке диаметром 4—5 мм (возьмите стержень от гелевой ручки) Питание — батарейка «Крона» 9 В. Антенна — кусок провода, длиной 40 см. резистор R6-150 ом

Настройка

Настройка схемы производится так. Включить FM радиоприемник, установить частоту примерно 96 МГц. Подключить питание. Покрутить слегка ручку настройки приемника влево-вправо. Если себя плохо слышите:

поищите еще;
посжимайте или порастягивайте катушку.
Если при включении передатчика в приемнике не слышно изменений, то может быть две причины:

ошибочный монтаж;
неисправен второй транзистор.
Если плохо слышно, то можно подобрать вместо резистора (на плате в верхнем левом углу 10 кОм) другой или заменить первый транзистор. Для уменьшения размеров можно использовать микрофон минимального размера, но все равно батарейка «Крона» будет определять размер всего изделия.

_________________
Товарищ, верь: пройдёт она - И дерьмократия, и гласность! И вот тогда ГосБезопасность Припомнит ваши имена...


Последний раз редактировалось Виктор50 Чт ноя 17, 2022 16:15:53, всего редактировалось 2 раз(а).

Вернуться наверх
 
Не в сети
 Заголовок сообщения: Re: Проверенные схемы Радиомикрофонов
СообщениеДобавлено: Ср ноя 16, 2022 23:10:11 
Мудрый кот

Карма: 25
Рейтинг сообщений: 477
Зарегистрирован: Сб май 05, 2012 20:24:52
Сообщений: 1762
Откуда: KN34PC, Болгария
Рейтинг сообщения: 3
Транзистор КТ3107 - PNP :). И нет фильтрующего конденсатора. Как и в третьей схеме. А при 100 kOhm в эмиттере никогда не будет работать.


Последний раз редактировалось veso74 Ср ноя 16, 2022 23:20:11, всего редактировалось 2 раз(а).

Вернуться наверх
 
Не в сети
 Заголовок сообщения: Re: Проверенные схемы Радиомикрофонов
СообщениеДобавлено: Ср ноя 16, 2022 23:19:36 
Поставщик валерьянки для Кота
Аватар пользователя

Карма: 12
Рейтинг сообщений: 65
Зарегистрирован: Ср авг 13, 2008 17:25:00
Сообщений: 2324
Откуда: Санкт-Петербург
Рейтинг сообщения: 0
Медали: 1
Получил миской по аватаре (1)
лол... а точно все схемы проверенные? :dont_know: :lol:

_________________
Если прибор, будет способен видеть сигналы с частотами в пару сотен мегагерц, не превратив их в синус, - я готов настраивать его через ключи в командной строке, или правя текстовый файл... (с) Microtech


Вернуться наверх
 
В сети
 Заголовок сообщения: Re: Проверенные схемы Радиомикрофонов
СообщениеДобавлено: Ср ноя 16, 2022 23:30:14 
Друг Кота
Аватар пользователя

Карма: 31
Рейтинг сообщений: 875
Зарегистрирован: Пт сен 10, 2021 15:19:36
Сообщений: 6067
Откуда: Протвино
Рейтинг сообщения: 0
ну собственно пока было всего :facepalm: ... ~ 3 _разных_ схеммм :))) , зачем проверять все чутьпоразному нарисованные :? :dont_know: +- проверенные !))


Вернуться наверх
 
Не в сети
 Заголовок сообщения: Re: Проверенные схемы Радиомикрофонов
СообщениеДобавлено: Чт ноя 17, 2022 12:12:13 
Друг Кота

Карма: 49
Рейтинг сообщений: 547
Зарегистрирован: Чт фев 20, 2014 18:57:55
Сообщений: 19492
Рейтинг сообщения: 0
лол... а точно все схемы проверенные? :dont_know: :lol:

Надо заставить выкладывателя проверить :))

_________________
"Вся военная пропаганда, все крики, ложь и ненависть исходят от людей, которые на эту войну не пойдут !" / Джордж Оруэлл /
"Война - это,когда за интересы других,гибнут совершенно безвинные люди." / Уинстон Черчилль /


Вернуться наверх
 
Не в сети
 Заголовок сообщения: Re: Проверенные схемы Радиомикрофонов
СообщениеДобавлено: Чт ноя 17, 2022 12:19:00 
Мудрый кот

Карма: 25
Рейтинг сообщений: 477
Зарегистрирован: Сб май 05, 2012 20:24:52
Сообщений: 1762
Откуда: KN34PC, Болгария
Рейтинг сообщения: 0
В некоторых подобных схемах в наших (БГ) радиожурналах, как будто специально автори сделали ошибки, чтобы схемы не работали. Мы шутили, что их писали нарочно для техники и радиолюбители с большей квалификацией, а не для случайных людей :). Так, когда вижу ошибку типа: "100 kOhm в эмиттере" ... и смеюсь :) - вспоминаю прошедшее время. Конечно, ошибка может быть случайной.


Вернуться наверх
 
Показать сообщения за:  Сортировать по:  Вернуться наверх
Начать новую тему Ответить на тему  [ Сообщений: 719 ]     ... , , , 11, , , ...  

Часовой пояс: UTC + 3 часа


Кто сейчас на форуме

Сейчас этот форум просматривают: Sky Dizel и гости: 25


Вы не можете начинать темы
Вы не можете отвечать на сообщения
Вы не можете редактировать свои сообщения
Вы не можете удалять свои сообщения
Вы не можете добавлять вложения

Найти:
Перейти:  


Powered by phpBB © 2000, 2002, 2005, 2007 phpBB Group
Русская поддержка phpBB
Extended by Karma MOD © 2007—2012 m157y
Extended by Topic Tags MOD © 2012 m157y