Дисторшн, нужно ли предусиление?
-
makisimu13
- Первый раз сказал Мяу!
- Сообщения: 21
- Зарегистрирован: Ср май 03, 2023 16:39:41
Дисторшн, нужно ли предусиление?
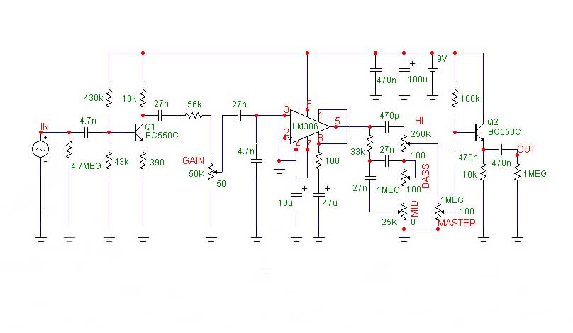
Всем мяу! Возможно конечно я задаю этот вопрос не на тот сайт, но всё же. Спаял в общем дисторшн, по заявлениям mxr distortion (коих в интернете полно) всё работает и результат вроде похож на тот что показали в видео (если бы не было жуткого фона, то мог бы сравнить по достоинству, потом займусь и фоном) Но звук по началу не очень устроил, он какой-то звонко-жужжащий, песочный может, надеюсь вы поймёте. Подключен как обычно, дисторшн>усилитель, других примочек ещё нет. Так вот из видео одного блогера, который в общем никоим образом не связан с пайкой, делал обзор на metal zone и там сказал что плохая репутация что эту педаль включают перед усилителем (а как можно сделать иначе, после усилителя ставить что-ли?) но результат когда он первый раз её подключил был просто бомбезный. Я вообще после этого и надумал спаять предусилитель в виде простого класса А и поставить перед дисторшном, но так перегруз пропал от слова совсем, просто очень громкий чистый звук. И если вначале я и хотел спросить почему именно так всё происходит и как всё это исправить, то сейчас любые возможные варианты решения. А именно задача заставить звучать перегруз на так размазано, как это звучит сейчас. Схема внизу, а обведённый конденсатор заменил на 0.47 uF Так же спрошу и про транзисторы, у многих производителей разнится цоколёвка на один и тот же транзистор. Более того, вчера ещё обнаружил что у одного производителя два даташита с разными цоколёвками. Знаю можно выявлять цоколёвку с помощью мультиметра, но может есть какие аналогичные варианты, у меня его попросту нет, буду покупать в дальнейшем. Потому вчера в обеих вариантах цоколя к фону прибавлялся свист, я и подумал что можно исходя из этого сделать какие-то выводы. Спасибо.
- Вложения
-
- dist.png
- (35.2 КБ) 111 скачиваний
- Реклама
Re: Дисторшн, нужно ли предусиление?
на твоей схеме не нарисовано, куда R21...
-
makisimu13
- Первый раз сказал Мяу!
- Сообщения: 21
- Зарегистрирован: Ср май 03, 2023 16:39:41
Re: Дисторшн, нужно ли предусиление?
[uquote="Kostin-cx",url="/forum/viewtopic.php?p=4433508#p4433508"]на твоей схеме не нарисовано, куда R21...[/uquote]
На среднюю точку резистивного делителя. Резисторы использовал на 1 мОм и между землёй и средней точкой стоит конденсатор на 2.2 uF.
P.s. Мой косяк, совсем забыл об этой детали.
На среднюю точку резистивного делителя. Резисторы использовал на 1 мОм и между землёй и средней точкой стоит конденсатор на 2.2 uF.
P.s. Мой косяк, совсем забыл об этой детали.
- АлександрЛ
- Друг Кота
- Сообщения: 43895
- Зарегистрирован: Пн ноя 30, 2009 03:00:01
- Откуда: Нерезиновая
Re: Дисторшн, нужно ли предусиление?
https://ru.wikipedia.org/wiki/%D0%94%D0 ... 1%88%D0%BD

https://upload.wikimedia.org/wikipedia/ ... on.svg.png
диодный ограничитель, да, ограничивает амплитуду сигнала, но (я пытался использовать диоды в качестве ограничителя, но не в музыке) как бы "скругляет" и "уплощает" вершину синусоиды (сигнала)..
Возможно, у вас не хватает усиления ОУ
От какого напряжения питается ваша схема?
Вы пишите проДисто́ршн (также «дистошн», «дисторция»; англ. distortion — искажение) — звуковой эффект, достигаемый искажением сигнала путём его «жёсткого» ограничения по амплитуде, или устройство, обеспечивающее такой эффект.
(имхо) диодный ограничитель вам не сделает "жесткого" ограничения,makisimu13 писал(а):задача заставить звучать перегруз на так размазано, как это звучит сейчас.
https://upload.wikimedia.org/wikipedia/ ... on.svg.png
диодный ограничитель, да, ограничивает амплитуду сигнала, но (я пытался использовать диоды в качестве ограничителя, но не в музыке) как бы "скругляет" и "уплощает" вершину синусоиды (сигнала)..
Возможно, у вас не хватает усиления ОУ
От какого напряжения питается ваша схема?
Re: Дисторшн, нужно ли предусиление?
Схему приблуды в студию,
- Реклама
-
makisimu13
- Первый раз сказал Мяу!
- Сообщения: 21
- Зарегистрирован: Ср май 03, 2023 16:39:41
Re: Дисторшн, нужно ли предусиление?
АлександрЛ, питается от 9в, ОУ стоит 4558D. На данном этапе, если не приписывать к "педали" слово металл, то вполне играет норм, рок какой нибудь. соло звучит не очень кстати, звук просто как писк без всяких приукрасов. Просто вот думаю в дальнейшем спаять Krank Distortus Maximus, там если честно мне не понять как работает перегруз (наверное из-за жёсткого усиления), ибо диодов в схеме нет вообще. Но как раз перед ОУ стоит транзистор в классе A.
-
HochReiter
- Друг Кота
- Сообщения: 3238
- Зарегистрирован: Пт ноя 02, 2018 16:14:36
Re: Дисторшн, нужно ли предусиление?
Ограничение иногда может быть вообще не заметно. Звук саксофона, например:
https://youtu.be/kwtTqQvXRlI?t=123
https://youtu.be/kwtTqQvXRlI?t=123
Нет ничего практичнее хорошей теории
- АлександрЛ
- Друг Кота
- Сообщения: 43895
- Зарегистрирован: Пн ноя 30, 2009 03:00:01
- Откуда: Нерезиновая
Re: Дисторшн, нужно ли предусиление?
Вот этот, что ли?makisimu13 писал(а):Просто вот думаю в дальнейшем спаять Krank Distortus Maximus, там если честно мне не понять как работает перегруз (наверное из-за жёсткого усиления), ибо диодов в схеме нет вообще. Но как раз перед ОУ стоит транзистор в классе A.
Спойлер
https://rudatasheet.ru/op_amplifiers/lm386/ )
загоняется в режим "клиппинга"..
А эмулятор рисует более жесткое ограничение, чем для диодного ограничителя..
- Вложения
-
- Krank Distortus Maximus.jpg
- (33.12 КБ) 304 скачивания
Re: Дисторшн, нужно ли предусиление?
Схемы такого рода обладают большим усилением и, соответственно, от внешних наводок появляется фон. Обязательно экранированный корпус. Требование к блокам питания, плохо работают импульсные, так же фонят. Приведенная схема требовательна как к входному сигналу (качественные датчики, желательно помехозащищенные) так и последующему усилителю. Простые схемы, не имеющие темброблока в составе, расчитаны на гитарные комбики или "головы" с кабинетами, оснащенными гитарными динамиками.Тогда получается звучание. Либо применение после педали спикерсимуляторов или директбоксов. В бытовую технику звучать не будет.
Схема Krank имеет на выходе темроблок по класической схеме Fender или Marshall c регулировкой по низам, середине и верхам, причем с зависимым друг от друга положением потенциометров. Эта схема позволит в какой то степени отрегулировать звучание.
Схема Krank имеет на выходе темроблок по класической схеме Fender или Marshall c регулировкой по низам, середине и верхам, причем с зависимым друг от друга положением потенциометров. Эта схема позволит в какой то степени отрегулировать звучание.
-
makisimu13
- Первый раз сказал Мяу!
- Сообщения: 21
- Зарегистрирован: Ср май 03, 2023 16:39:41
Re: Дисторшн, нужно ли предусиление?
АлександрЛ, Ох, про lm386 даже и не знал такой информации, спасибо за знания. Но я таки добился похожего звучания что было у меня на комбике и этим я уже доволен. Проблема оказалась очень смешная. Я не учёл что динамики для гитары имеют свой диапазон частот (срезаны до 5кГц), из-за этого перегруз и был чересчур звонким. Проблему разрешил пассивным фнч.
Добавлено after 12 minutes 29 seconds:
BiBons, Экраном если и займусь, то гораздо позже. На данный момент пока планирую поставить только нойз гейт. Кстати если раз уж зашла речь про фон. Нашёл схему которая будет ниже. Выглядит слишком просто, от того и берут сомнения, стоит ли вообще тратить своё время на схему или взять любую дргугю схему на оу, mxr noise gate тот же? И спасибо что рассказал про звучание, очень успокоил)
Добавлено after 12 minutes 29 seconds:
BiBons, Экраном если и займусь, то гораздо позже. На данный момент пока планирую поставить только нойз гейт. Кстати если раз уж зашла речь про фон. Нашёл схему которая будет ниже. Выглядит слишком просто, от того и берут сомнения, стоит ли вообще тратить своё время на схему или взять любую дргугю схему на оу, mxr noise gate тот же? И спасибо что рассказал про звучание, очень успокоил)
- Вложения
-
- ng.png
- (29.46 КБ) 69 скачиваний
Re: Дисторшн, нужно ли предусиление?
one knob noise gate собирал, приемлимой работы не добился. Хорошо работала схема с опто парой в составе. Постараюсь найти и прикрепить. И еще. Шумовые ворота (noise gate) работают про принципу "глушения" сигнала в паузах, что может "рубить" концы сольных партий. Обычно применяют при большом перегрузе и достаточно быстрой игре. (Ингви Малмстин, как пример). Так что, если не тот стиль, то экран, датчики, хорошие кабели Вам в помощь.
-
makisimu13
- Первый раз сказал Мяу!
- Сообщения: 21
- Зарегистрирован: Ср май 03, 2023 16:39:41
Re: Дисторшн, нужно ли предусиление?
BiBons, Вот реально спасибо) За схему буду бескрайне благодарен.
Re: Дисторшн, нужно ли предусиление?
нашел схему, это DOD230. Реально работает, делал несколько, вот еще без корпуса одна плата осталась. Ищу схему. 
Добавлено after 2 minutes 52 seconds:
В архиве схема и плата.
Добавлено after 2 minutes 52 seconds:
В архиве схема и плата.
- Вложения
-
- DOD230.zip
- (365.8 КБ) 100 скачиваний
-
- DOD230.jpg
- (172.07 КБ) 79 скачиваний
-
makisimu13
- Первый раз сказал Мяу!
- Сообщения: 21
- Зарегистрирован: Ср май 03, 2023 16:39:41
Re: Дисторшн, нужно ли предусиление?
BiBons, Cпасибо ещё раз) Побегу заказывать детали. А про дисторшн, могу сказать что вышел очень даже неплохой, некоторые риффы очень даже звучат. Так что тему можно считать закрытой. И вопрос по схеме, clm50 это и есть оптопара? именно такую не могу найти просто.
Re: Дисторшн, нужно ли предусиление?
Да, clm50 оптопара. Можно заменить фоторезистор+светодиод в черной термоусадке. В зависимости от кривой чуствительности фоторезистора подобрать цвет светодиода. Сульфид кадмия - самый распространенный тип фоторезистора - цвет светодиода зеленый. Для шумодава выбирать экземпляры с наиболее высоким темновым сопротивлением, тем более на алиэкспрессе продают кучками и за смешные деньги.
- Вложения
-
- DOC016680845.pdf
- (277.97 КБ) 72 скачивания
- АлександрЛ
- Друг Кота
- Сообщения: 43895
- Зарегистрирован: Пн ноя 30, 2009 03:00:01
- Откуда: Нерезиновая
Re: Дисторшн, нужно ли предусиление?
Я такую оптопару как-то делал:BiBons писал(а):Да, clm50 оптопара. Можно заменить фоторезистор+светодиод в черной термоусадке.
Получился практически аналог АОР-124, даже совпадающий по выводам..
https://trd.nov.ru/index.php?route=prod ... _id=283356
Спойлер



