Например TDA7294

Форум РадиоКот • Просмотр темы - как правильно разводить печатные платы???
Форум РадиоКот
Здесь можно немножко помяукать :)

Текущее время: Пт мар 27, 2026 06:58:19

Часовой пояс: UTC + 3 часа


ПРЯМО СЕЙЧАС:



Начать новую тему Ответить на тему  [ Сообщений: 416 ]     ... , , , , 21
Автор Сообщение
 Заголовок сообщения: Re: как правильно разводить печатные платы???
СообщениеДобавлено: Пн июн 27, 2022 09:34:09 
Открыл глаза
Аватар пользователя

Зарегистрирован: Пт ноя 04, 2016 15:40:57
Сообщений: 72
Откуда: Свердловск
Рейтинг сообщения: 0
Всем спасибо за советы. Подкорректировал:
Изображение


Вернуться наверх
 
 Заголовок сообщения: Re: как правильно разводить печатные платы???
СообщениеДобавлено: Сб ноя 19, 2022 10:21:23 
Сверлит текстолит когтями
Аватар пользователя

Зарегистрирован: Пт авг 05, 2016 04:47:49
Сообщений: 1142
Рейтинг сообщения: 0
правильно ли соединить минус на плате с нагрузочным ?

Изображение

у меня две платы питание и исполнение
на питание два бп независимых

минусы на исполнение обьеденены как бы по кратчайшему пути что бы не набрать вероятных помех с питания 48в
или же минусы лучше обьеденить на стороне платы питания или без разницы ?


Вернуться наверх
 
 Заголовок сообщения: Re: как правильно разводить печатные платы???
СообщениеДобавлено: Пн ноя 28, 2022 18:03:46 
Друг Кота
Аватар пользователя

Карма: 67
Рейтинг сообщений: 1071
Зарегистрирован: Чт сен 18, 2008 12:27:21
Сообщений: 20089
Откуда: Столица Мира Санкт-Петербург
Рейтинг сообщения: 1
Медали: 1
Получил миской по аватаре (1)
Объединить у потребителя. Я бы так сделал.

_________________
[ Всё дело не столько в вашей глупости, сколько в моей гениальности ] [ Правильно заданный вопрос содержит в себе половину ответа ]


Вернуться наверх
 
 Заголовок сообщения: Re: как правильно разводить печатные платы???
СообщениеДобавлено: Вс май 21, 2023 21:46:03 
Родился

Зарегистрирован: Ср май 03, 2023 23:40:53
Сообщений: 3
Рейтинг сообщения: 0
правильно ли соединить минус на плате с нагрузочным ?

Изображение

у меня две платы питание и исполнение
на питание два бп независимых

минусы на исполнение обьеденены как бы по кратчайшему пути что бы не набрать вероятных помех с питания 48в
или же минусы лучше обьеденить на стороне платы питания или без разницы ?


Я бы их вообще через оптопару развязал, т.е. ESP32 будет управлять силовой частью развязанным способом. Если того, конечно, позволяет исполнение. Но можно и объединить как на фото. В начале можно ещё прозвонить на самом блоке питания(может быть, они уже обьединены)


Вернуться наверх
 
Эиком - электронные компоненты и радиодетали
 Заголовок сообщения: Re: как правильно разводить печатные платы???
СообщениеДобавлено: Пт июл 21, 2023 17:37:41 
Встал на лапы

Зарегистрирован: Ср апр 06, 2011 13:41:11
Сообщений: 127
Рейтинг сообщения: 0
Всем добра. На дворе 2023 год, хотел бы узнать, есть ли такая программа для создания печатных плат, где поставил детали, соединил по схеме как надо, а потом трассировщик сам трассировал бы её? Или все так же по старинке разводку делают вручную?


Вернуться наверх
 
 Заголовок сообщения: Re: как правильно разводить печатные платы???
СообщениеДобавлено: Пт июл 21, 2023 19:56:09 
Друг Кота
Аватар пользователя

Карма: 197
Рейтинг сообщений: 8655
Зарегистрирован: Пн ноя 30, 2009 03:00:01
Сообщений: 43658
Откуда: Нерезиновая
Рейтинг сообщения: 0
На сколько я видел, это умел P-Сad ещё в 1993 году, если не раньше.. :facepalm:


Вернуться наверх
 
 Заголовок сообщения: Re: как правильно разводить печатные платы???
СообщениеДобавлено: Пт июл 21, 2023 20:50:52 
Друг Кота
Аватар пользователя

Карма: 59
Рейтинг сообщений: 1579
Зарегистрирован: Вт окт 22, 2013 04:37:23
Сообщений: 3460
Откуда: Казань
Рейтинг сообщения: 0
Alex-DJ, нормально (читай качественно) это действительно до сих пор делают вручную. Или, как минимум , сначала разводят автоматически, а потом правят косяки вручную. Полностью автоматическая трассировка пройдёт только на несложных и нетребовательных платах.

_________________
Платы для HLDI - установки лазерной засветки фоторезиста.
Фоторезист Ordyl Alpha 350
Жидкое олово для лужения плат (видео) - самое лучшее и только у меня.
Паяльные маски XV501T-4 и KSM-S6189 (5 цветов).
Заказ печатных плат - pcbsmac@gmail.com


Вернуться наверх
 
 Заголовок сообщения: Re: как правильно разводить печатные платы???
СообщениеДобавлено: Пт июл 21, 2023 22:53:10 
Друг Кота

Карма: 66
Рейтинг сообщений: 1964
Зарегистрирован: Сб дек 18, 2021 19:25:32
Сообщений: 12867
Рейтинг сообщения: 0
слишком много правил требуется задать трассировщику, чтобы получить требуемое. Но теоретически возможно и на сложных платах положиться на автомат. Насколько мне известно, материнские платы - автоматическая разводка, но после предварительной огромной ручной работы. Вручную выровнять шину к памяти очень уж будет запарно. Как-то решил задать правила для USB, так трассировщик меня замучал: "ой, у вас D+ на 50, на 45, теперь на 55 пс длиннее D-!!!" и притом вопит так, будто трагедия какая-то, а я, к стыду своему, даже и не знаю, насколько это критично :)

На простых двухслойных я пока выигрываю у автотрассировщика даже после предварительного и оптимального расположения компонентов. Но в последнее время всё меньше, они становятся лучше.

Добавлено after 5 minutes 37 seconds:
Alex-DJ, у большинства современных САПР есть автотрассировщик или возможность подключения или работы с внешним. Я использую внешний, TopoR компании Эремекс. Он есть в бесплатной (ограниченной) версии.


Вернуться наверх
 
 Заголовок сообщения: Re: как правильно разводить печатные платы???
СообщениеДобавлено: Сб июл 22, 2023 10:06:23 
Вымогатель припоя

Карма: 8
Рейтинг сообщений: 53
Зарегистрирован: Пт май 15, 2015 17:23:19
Сообщений: 633
Рейтинг сообщения: 0
Я использую внешний, TopoR


Классная программа. Вот если бы он еще и двигать компоненты для более оптимальной разводки научился. Ну невозможно заранее предусмотреть как пройдут проводники и хватит ли им места и не будет ли им что то мешать. Да и с переменной толщиной в автотрасировщике беда. Ну а материнки скорее всего разводятся в интерактивном режиме с частичной автотрассировкой. Уж больно много там критичных моментов. Да и выравнивание автотрассировщик пока делать неумеет


Вернуться наверх
 
 Заголовок сообщения: Re: как правильно разводить печатные платы???
СообщениеДобавлено: Сб июл 22, 2023 10:53:06 
Друг Кота

Карма: 66
Рейтинг сообщений: 1964
Зарегистрирован: Сб дек 18, 2021 19:25:32
Сообщений: 12867
Рейтинг сообщения: 0
Он умеет двигать компоненты, но получается что-то странное :) и не под обычный паяльник


Вернуться наверх
 
 Заголовок сообщения: Re: как правильно разводить печатные платы???
СообщениеДобавлено: Вс июл 23, 2023 20:02:52 
Вымогатель припоя

Карма: 8
Рейтинг сообщений: 53
Зарегистрирован: Пт май 15, 2015 17:23:19
Сообщений: 633
Рейтинг сообщения: 0
Он умеет двигать компоненты


Серьёзно? Ну это тогда достижение. Ниразу не встречал чтобы автотрассировщики двигали компоненты. А если бы они еще и компоновку вместе с трассировкой делали. А по поводу паяльника. Мелкие компоненты я паяю торцом жала а не плоскостью. За счет масивности жала все отлично пропаивается


Последний раз редактировалось musa56 Вс июл 23, 2023 20:15:00, всего редактировалось 1 раз.

Вернуться наверх
 
 Заголовок сообщения: Re: как правильно разводить печатные платы???
СообщениеДобавлено: Вс июл 23, 2023 20:07:11 
Друг Кота

Карма: 66
Рейтинг сообщений: 1964
Зарегистрирован: Сб дек 18, 2021 19:25:32
Сообщений: 12867
Рейтинг сообщения: 0
да, он их там в кучу собирает, минимизируя длины дорожек. Если ему немного помогать руками, то что-то вполне достойное получается, по крайней мере, очень компактное


Вернуться наверх
 
 Заголовок сообщения: Re: как правильно разводить печатные платы???
СообщениеДобавлено: Пн янв 22, 2024 11:31:11 
Потрогал лапой паяльник
Аватар пользователя

Карма: 9
Рейтинг сообщений: 54
Зарегистрирован: Пт дек 11, 2015 12:56:49
Сообщений: 324
Откуда: Ростов на Дону
Рейтинг сообщения: 2
Знаю, что тут не любят ютуб, однако просто не смог пройти мимо: https://www.youtube.com/watch?app=desktop&v=c-VAPqNBDRU

В одной лекции рассказывают как проектировать высокочастотные платы, чтобы было мало помех. На русском языке я ничего подобного не видел.


Вернуться наверх
 
 Заголовок сообщения: Re: как правильно разводить печатные платы???
СообщениеДобавлено: Ср мар 11, 2026 12:09:51 
Родился

Зарегистрирован: Ср мар 11, 2026 11:40:01
Сообщений: 1
Рейтинг сообщения: 0
Здравствуйте, хочу собрать ЛБП, но ни разу не занимался "травлением плат" и прочей подобной историей. Знакомый мне скинул принципиальную схему , а мне надо это все оцифровать и перенести на плату.
Посмотрев ютуб, решил делать это все в easyEda , оцифровать , вроде, получилось, но подготовить плату для переноса на текстолит не выходит...не могу сообразить как это все расположить так , чтобы ни одна дорожка не пересекалась..
Так же есть вопрос по LM358 - : "как сделать так чтобы физически это была одна микросхема , а на чертеже две ее половины.?"
Вообще , подскажите пожалуйста, с чего лучше начать освоение изготовления плат для домашних поделок?
Благодарю)!
PS. фото оцифровки и принципиальной схемы прилагаю.
файл проекта не получается прикрепить..
Изображение Изображение


Вернуться наверх
 
 Заголовок сообщения: Re: как правильно разводить печатные платы???
СообщениеДобавлено: Чт мар 26, 2026 20:29:57 
Встал на лапы

Зарегистрирован: Ср мар 08, 2023 13:42:27
Сообщений: 112
Откуда: Калининград
Рейтинг сообщения: 0
Вроде как самая подходящая тема.
При заказе плат ошибся, не указал что это пятачки/площадки без отверстий. Ну, лоханулся!
Теперь задача как то снять маску в нужных местах! Как? Пробовал ножом - долго и муторно! Наждачкой тоже не очень, потому как трет всё вокруг и медь тоже стирает. Может чем то смыть аккуратно? Чем?
Кто чего подскажет?


Вернуться наверх
 
 Заголовок сообщения: Re: как правильно разводить печатные платы???
СообщениеДобавлено: Чт мар 26, 2026 21:27:13 
Друг Кота
Аватар пользователя

Карма: 197
Рейтинг сообщений: 8655
Зарегистрирован: Пн ноя 30, 2009 03:00:01
Сообщений: 43658
Откуда: Нерезиновая
Рейтинг сообщения: 0
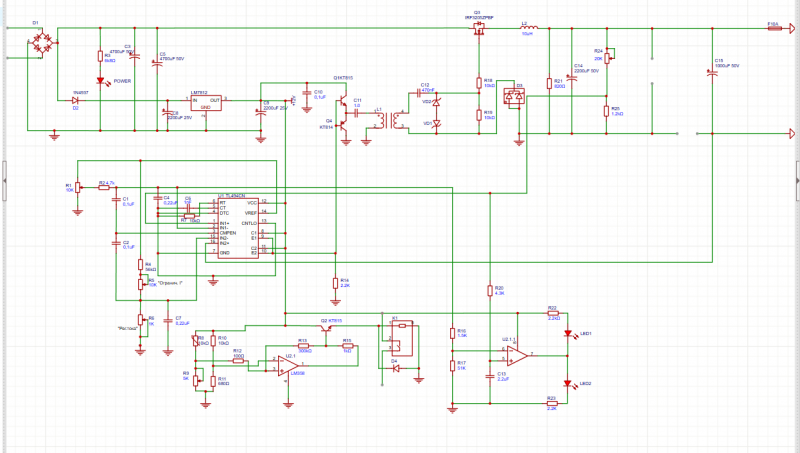
Electrodog писал(а):
Знакомый мне скинул принципиальную схему , а мне надо это все оцифровать и перенести на плату.

В этих схемах есть одна "принципиальная разница" -
Вот на этой схеме:
СпойлерИзображение

катод диода VD6 соединён с левым (по схеме) выводом дросселя L3, а вот на этой схеме:
СпойлерИзображение

такого соединения нет. Где правильно?

зы.. ЛБП с параметрами "30 вольт и 10 ампер", вам понадобиться один раз из тысячи, или даже ещё реже.


Вернуться наверх
 
Показать сообщения за:  Сортировать по:  Вернуться наверх
Начать новую тему Ответить на тему  [ Сообщений: 416 ]     ... , , , , 21

Часовой пояс: UTC + 3 часа


Вы не можете начинать темы
Вы не можете отвечать на сообщения
Вы не можете редактировать свои сообщения
Вы не можете удалять свои сообщения
Вы не можете добавлять вложения

Найти:
Перейти:  


Powered by phpBB © 2000, 2002, 2005, 2007 phpBB Group
Русская поддержка phpBB
Extended by Karma MOD © 2007—2012 m157y
Extended by Topic Tags MOD © 2012 m157y