Хитро-умный аккумулятор.
Re: Хитро-умный аккумулятор.
Так на www.laptopu.ro, оттуда.
Там же есть faq как правильный
цикл обучения провести для чипов
bq30z55 и по аналгии для bq40z55.
Ну и как сбросить fcc для bq40370
тоже.
Там же есть faq как правильный
цикл обучения провести для чипов
bq30z55 и по аналгии для bq40z55.
Ну и как сбросить fcc для bq40370
тоже.
- Реклама
Re: Хитро-умный аккумулятор.
у румынов есть много непубличного софта, и они им не делятся
- shura1971
- Мучитель микросхем
- Сообщения: 491
- Зарегистрирован: Сб фев 20, 2016 10:56:57
- Откуда: Чебоксары-Москва
Re: Хитро-умный аккумулятор.
[uquote="miklelv",url="/forum/viewtopic.php?p=4481182#p4481182"]Ну и как сбросить fcc для bq40370[/uquote]
Вы-же сами понимаете - это ерунда...Поменяете в ЕЕПРОМ переменную для отображения - как успокоительное!
А чип пересчитает и напишет своё значение.
Вам же наверняка не FCC нужно изменять...
Вы-же сами понимаете - это ерунда...Поменяете в ЕЕПРОМ переменную для отображения - как успокоительное!
А чип пересчитает и напишет своё значение.
Вам же наверняка не FCC нужно изменять...
Последний раз редактировалось shura1971 Пн сен 25, 2023 20:37:40, всего редактировалось 1 раз.
Пообщаться: https://t.me/Shura197105
МАКС
Мак-Буки/bq20z451
СПРАВКА ПО АКБ https://disk.yandex.ru/d/HExh7zVtUiZ1MA
FX2LP_Bat-Info_READER CP2112_Bat-Info_READER
https://radiokot.ru/forum/viewtopic.php ... 2#p4790272
МАКС
Мак-Буки/bq20z451
СПРАВКА ПО АКБ https://disk.yandex.ru/d/HExh7zVtUiZ1MA
FX2LP_Bat-Info_READER CP2112_Bat-Info_READER
https://radiokot.ru/forum/viewtopic.php ... 2#p4790272
Re: Хитро-умный аккумулятор.
Bq40370 какой то гибрид CEDV и IT алгоритмов,
отличается от 40z50 и 30z55, fcc там первостепенное
значение имеет, достаточно только его поправить
вроде.
отличается от 40z50 и 30z55, fcc там первостепенное
значение имеет, достаточно только его поправить
вроде.
- shura1971
- Мучитель микросхем
- Сообщения: 491
- Зарегистрирован: Сб фев 20, 2016 10:56:57
- Откуда: Чебоксары-Москва
Re: Хитро-умный аккумулятор.
miklelv,Вам придется самому...
Если есть Бат-инфо полное и ЕЕПРОМ считанный - просто найти все значения
У меня только инфа по bq40z555...
Если есть Бат-инфо полное и ЕЕПРОМ считанный - просто найти все значения
У меня только инфа по bq40z555...
Пообщаться: https://t.me/Shura197105
МАКС
Мак-Буки/bq20z451
СПРАВКА ПО АКБ https://disk.yandex.ru/d/HExh7zVtUiZ1MA
FX2LP_Bat-Info_READER CP2112_Bat-Info_READER
https://radiokot.ru/forum/viewtopic.php ... 2#p4790272
МАКС
Мак-Буки/bq20z451
СПРАВКА ПО АКБ https://disk.yandex.ru/d/HExh7zVtUiZ1MA
FX2LP_Bat-Info_READER CP2112_Bat-Info_READER
https://radiokot.ru/forum/viewtopic.php ... 2#p4790272
- Реклама
-
Vovan_sar
- Вымогатель припоя
- Сообщения: 559
- Зарегистрирован: Ср окт 23, 2019 08:41:11
- Откуда: Саратов
- Контактная информация:
Re: Хитро-умный аккумулятор.
[uquote="shura1971",url="/forum/viewtopic.php?p=4481161#p4481161"]miklelv, А где такие скрины нашли??[/uquote]
Подозреваю, что на форуме TI )))
Подозреваю, что на форуме TI )))
- shura1971
- Мучитель микросхем
- Сообщения: 491
- Зарегистрирован: Сб фев 20, 2016 10:56:57
- Откуда: Чебоксары-Москва
Re: Хитро-умный аккумулятор.
Vovan_sar, Привет Володя.Сказали уже в начале страницы...
Пообщаться: https://t.me/Shura197105
МАКС
Мак-Буки/bq20z451
СПРАВКА ПО АКБ https://disk.yandex.ru/d/HExh7zVtUiZ1MA
FX2LP_Bat-Info_READER CP2112_Bat-Info_READER
https://radiokot.ru/forum/viewtopic.php ... 2#p4790272
МАКС
Мак-Буки/bq20z451
СПРАВКА ПО АКБ https://disk.yandex.ru/d/HExh7zVtUiZ1MA
FX2LP_Bat-Info_READER CP2112_Bat-Info_READER
https://radiokot.ru/forum/viewtopic.php ... 2#p4790272
Re: Хитро-умный аккумулятор.
А архивом с алиэкспрес может кто поделится ?
Кто покупал EV2400 Panda.
Пишут купи, тогда скинем.
Список чего обещают в аттаче.
Кто покупал EV2400 Panda.
Пишут купи, тогда скинем.
Список чего обещают в аттаче.
-
Vovan_sar
- Вымогатель припоя
- Сообщения: 559
- Зарегистрирован: Ср окт 23, 2019 08:41:11
- Откуда: Саратов
- Контактная информация:
Re: Хитро-умный аккумулятор.
[uquote="miklelv",url="/forum/viewtopic.php?p=4481251#p4481251"]А архивом с алиэкспрес может кто поделится ?
Кто покупал EV2400 Panda.
Пишут купи, тогда скинем.
Список чего обещают в аттаче. [/uquote]
В "вопросы и ответы" в этом магазине пиши, может кто и откликнется.
Я спрашивал как то у китайца, драйвера на одну приблуду, скинули с вируснёй (((. Так что, аккуратней там.
Кто покупал EV2400 Panda.
Пишут купи, тогда скинем.
Список чего обещают в аттаче. [/uquote]
В "вопросы и ответы" в этом магазине пиши, может кто и откликнется.
Я спрашивал как то у китайца, драйвера на одну приблуду, скинули с вируснёй (((. Так что, аккуратней там.
Re: Хитро-умный аккумулятор.
Вопрос есть, при покупке лицензии с http://www.laptopu.ro
файлы для bqstudio скидывают или нет, может кто
покупал, использовал ? От них нужны профили для
кастомных чипов для bqstudio.
файлы для bqstudio скидывают или нет, может кто
покупал, использовал ? От них нужны профили для
кастомных чипов для bqstudio.
- shura1971
- Мучитель микросхем
- Сообщения: 491
- Зарегистрирован: Сб фев 20, 2016 10:56:57
- Откуда: Чебоксары-Москва
Re: Хитро-умный аккумулятор.
[uquote="miklelv",url="/forum/viewtopic.php?p=4481251#p4481251"]А архивом с алиэкспрес может кто поделится ?
Кто покупал EV2400 Panda.
Пишут купи, тогда скинем.
Список чего обещают в аттаче. [/uquote]
А тебе конкретно чего надо для EV2400??
Все что на ТИ у меня вроде есть.Или сам зарегся на ТИ - и будет доступ ко всему оттуда...
bqStudio от 1.3.86 до 1.3.121 версии... и т.д.
Я разве чуток пораньше не выкладывал ??
Покупал EV2400 вот здесь - прислали быстро...
https://aliexpress.ru/item/100500423839 ... 8486011281
Кто покупал EV2400 Panda.
Пишут купи, тогда скинем.
Список чего обещают в аттаче. [/uquote]
А тебе конкретно чего надо для EV2400??
Все что на ТИ у меня вроде есть.Или сам зарегся на ТИ - и будет доступ ко всему оттуда...
bqStudio от 1.3.86 до 1.3.121 версии... и т.д.
Я разве чуток пораньше не выкладывал ??
Покупал EV2400 вот здесь - прислали быстро...
https://aliexpress.ru/item/100500423839 ... 8486011281
Последний раз редактировалось shura1971 Вт сен 26, 2023 00:12:38, всего редактировалось 1 раз.
Пообщаться: https://t.me/Shura197105
МАКС
Мак-Буки/bq20z451
СПРАВКА ПО АКБ https://disk.yandex.ru/d/HExh7zVtUiZ1MA
FX2LP_Bat-Info_READER CP2112_Bat-Info_READER
https://radiokot.ru/forum/viewtopic.php ... 2#p4790272
МАКС
Мак-Буки/bq20z451
СПРАВКА ПО АКБ https://disk.yandex.ru/d/HExh7zVtUiZ1MA
FX2LP_Bat-Info_READER CP2112_Bat-Info_READER
https://radiokot.ru/forum/viewtopic.php ... 2#p4790272
Re: Хитро-умный аккумулятор.
Интнересно что под bq9003 и bq9006 китайцы имеют
в виду.
в виду.
- shura1971
- Мучитель микросхем
- Сообщения: 491
- Зарегистрирован: Сб фев 20, 2016 10:56:57
- Откуда: Чебоксары-Москва
Re: Хитро-умный аккумулятор.
[uquote="miklelv",url="/forum/viewtopic.php?p=4481282#p4481282"]Интнересно что под bq9003 и bq9006 китайцы имеют
в виду.[/uquote]
bq9003 это bq40z50 (bq40z307). A bq9006 - не знаю...
Это для Дронов чипы. DJI...
в виду.[/uquote]
bq9003 это bq40z50 (bq40z307). A bq9006 - не знаю...
Это для Дронов чипы. DJI...
Пообщаться: https://t.me/Shura197105
МАКС
Мак-Буки/bq20z451
СПРАВКА ПО АКБ https://disk.yandex.ru/d/HExh7zVtUiZ1MA
FX2LP_Bat-Info_READER CP2112_Bat-Info_READER
https://radiokot.ru/forum/viewtopic.php ... 2#p4790272
МАКС
Мак-Буки/bq20z451
СПРАВКА ПО АКБ https://disk.yandex.ru/d/HExh7zVtUiZ1MA
FX2LP_Bat-Info_READER CP2112_Bat-Info_READER
https://radiokot.ru/forum/viewtopic.php ... 2#p4790272
- shura1971
- Мучитель микросхем
- Сообщения: 491
- Зарегистрирован: Сб фев 20, 2016 10:56:57
- Откуда: Чебоксары-Москва
Re: Хитро-умный аккумулятор.
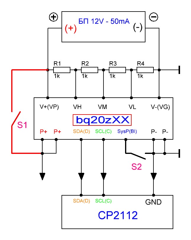
Всем привет!
Чтобы больше никто не спрашивал - как и куда подключаться Адаптером:
Схема подключения 3-х

Схема подключения 4-х

Схема защиты линий SDA - SCL.Без этой защиты будете сжигать СР2112...

На схеме:
S1 - Кратковременно замыкаем для пробуждения контроллера АКБ
S2 - Sys Pres (Bat In) - замыкаем постоянно, (если используется)
для включения FET и получения напряжения на разьёме АКБ - для заряда или разряда...
Чтобы больше никто не спрашивал - как и куда подключаться Адаптером:
Схема подключения 3-х
Схема подключения 4-х
Схема защиты линий SDA - SCL.Без этой защиты будете сжигать СР2112...
На схеме:
S1 - Кратковременно замыкаем для пробуждения контроллера АКБ
S2 - Sys Pres (Bat In) - замыкаем постоянно, (если используется)
для включения FET и получения напряжения на разьёме АКБ - для заряда или разряда...
- Вложения
-
- Схема-4х.jpg
- (60.19 КБ) 272 скачивания
-
- Схема-3х.jpg
- (64.88 КБ) 199 скачиваний
-
- Shema-Protect.jpg
- (17.73 КБ) 297 скачиваний
Пообщаться: https://t.me/Shura197105
МАКС
Мак-Буки/bq20z451
СПРАВКА ПО АКБ https://disk.yandex.ru/d/HExh7zVtUiZ1MA
FX2LP_Bat-Info_READER CP2112_Bat-Info_READER
https://radiokot.ru/forum/viewtopic.php ... 2#p4790272
МАКС
Мак-Буки/bq20z451
СПРАВКА ПО АКБ https://disk.yandex.ru/d/HExh7zVtUiZ1MA
FX2LP_Bat-Info_READER CP2112_Bat-Info_READER
https://radiokot.ru/forum/viewtopic.php ... 2#p4790272
Re: Хитро-умный аккумулятор.
Админ с сайта laptopu.ro Nicusor по запросу подключается удаленно и ставит
кастомные профили для BQ микрух. И именно из дистриба надо ставить, а не
просто копированием *.bqz файлов, там еще зависимости могут ставится.
https://www.laptopu.ro/community/laptop ... post-13744 Поди скинутся на лицензию есть мысли ?
кастомные профили для BQ микрух. И именно из дистриба надо ставить, а не
просто копированием *.bqz файлов, там еще зависимости могут ставится.
https://www.laptopu.ro/community/laptop ... post-13744 Поди скинутся на лицензию есть мысли ?
Re: Хитро-умный аккумулятор.
dell_charge smb command подскажите кто знает пожайлуста, NLBA1 умеет, а я пока нет.
Нашел, 0x1F не реже 1 раза в 30 секунд надо посылать и ничего другого не читать по SMB
шине.
Нашел, 0x1F не реже 1 раза в 30 секунд надо посылать и ничего другого не читать по SMB
шине.
Последний раз редактировалось miklelv Ср сен 27, 2023 13:07:51, всего редактировалось 1 раз.
-
Vovan_sar
- Вымогатель припоя
- Сообщения: 559
- Зарегистрирован: Ср окт 23, 2019 08:41:11
- Откуда: Саратов
- Контактная информация:
Re: Хитро-умный аккумулятор.
[uquote="miklelv",url="/forum/viewtopic.php?p=4481784#p4481784"]dell_charge smb command подскажите кто знает пожайлуста, NLBA1 умеет, а я пока нет.[/uquote]
Вьетнамская TestBattery умеет тоже, ставите чекбокс на Dell и запускаете чтение.
Вьетнамская TestBattery умеет тоже, ставите чекбокс на Dell и запускаете чтение.
- shura1971
- Мучитель микросхем
- Сообщения: 491
- Зарегистрирован: Сб фев 20, 2016 10:56:57
- Откуда: Чебоксары-Москва
Re: Хитро-умный аккумулятор.
miklelv,А чего в DELL уперлись??
Пообщаться: https://t.me/Shura197105
МАКС
Мак-Буки/bq20z451
СПРАВКА ПО АКБ https://disk.yandex.ru/d/HExh7zVtUiZ1MA
FX2LP_Bat-Info_READER CP2112_Bat-Info_READER
https://radiokot.ru/forum/viewtopic.php ... 2#p4790272
МАКС
Мак-Буки/bq20z451
СПРАВКА ПО АКБ https://disk.yandex.ru/d/HExh7zVtUiZ1MA
FX2LP_Bat-Info_READER CP2112_Bat-Info_READER
https://radiokot.ru/forum/viewtopic.php ... 2#p4790272
Re: Хитро-умный аккумулятор.
Так 97 wh банки LGHV.
Re: Хитро-умный аккумулятор.
shura1971, спасибо за помощь, контроллер, с горем пополам, прочитался, откалибровался. Теперь читается нормально, но проблема теперь новая, откуда-то в нем информация о DesignVoltage: 14400 mV, откуда они там взялись непонятно. Вопрос: Как можно это исправить?


