Например TDA7294

Форум РадиоКот • Просмотр темы - Проверенные схемы Радиомикрофонов
Форум РадиоКот
Здесь можно немножко помяукать :)

Текущее время: Сб дек 13, 2025 21:51:53

Часовой пояс: UTC + 3 часа


ПРЯМО СЕЙЧАС:



Начать новую тему Ответить на тему  [ Сообщений: 734 ]     ... , , , 21, , , ...  
Автор Сообщение
Не в сети
 Заголовок сообщения: Re: Проверенные схемы Радиомикрофонов
СообщениеДобавлено: Сб сен 21, 2024 11:33:09 
Родился
Аватар пользователя

Зарегистрирован: Чт сен 19, 2024 09:09:51
Сообщений: 3
Рейтинг сообщения: 0
Здравствуйте Радио коты! несколько раз собирал вот этот микрофон, и не хочет запускаться генератор, что я только не делал, не хочет работать генератор и все тут.

Изображение


Вернуться наверх
 
В сети
 Заголовок сообщения: Re: Проверенные схемы Радиомикрофонов
СообщениеДобавлено: Сб сен 21, 2024 23:53:34 
Грызет канифоль
Аватар пользователя

Карма: 5
Рейтинг сообщений: -10
Зарегистрирован: Вс сен 18, 2022 22:53:43
Сообщений: 275
Откуда: Москва
Рейтинг сообщения: 0
Добрый вечер Ден! причин может быть много почему не работает генератор. Попробуйте поиграться с конденсатором С 5 поставьте 10 пф, если не поможет, попробуйте вместо С3 поставить 33 пф и конечно можно поменять транзистор вместо 2N3904 поставьте С9018 или BC547. А катушка каким проводом у Вас намотана я имею ввиду диаметр провода? Рекомендую плату нормальную вытравить и все аккуратно собрать. У меня где то была плата если найду то тут ее фото выложу сможете срисовать и сделать точно такую в программе Sprint-Layout !

Радиомикрофон на 3 транзисторах с питанием на 9 вольт

Принципиальная схема радиомикрофона

Изображение

Плата радиомикрофона

Изображение

Готовый радиомикрофон

Изображение

Изображение

Изображение

Список радиодеталей для радиомикрофона

Изображение

Описание радиомикрофона

• Рабочее напряжение: 1,5-9 В,
• Рабочая частота: диапазон FM 85-115 МГц
• Приемное оборудование: FM-радио/мобильный телефон с FM-радио и т. Д.
• Дальность передачи: 100-300 метров

Катушка L1 содержит 4 витка провода 0,4-0,5 мм на оправке 4 мм, катушка L2 содержит 9 витков провода 0.4-0.5 мм на оправке 4 мм, катушка L3 содержит 8 витков провода 0.4-0.5 мм на оправке 4 мм
Транзисторы Т1 S9014, Т2, Т3 S9018

_________________
Товарищ, верь: пройдёт она - И дерьмократия, и гласность! И вот тогда ГосБезопасность Припомнит ваши имена...


Вернуться наверх
 
Не в сети
 Заголовок сообщения: Re: Проверенные схемы Радиомикрофонов
СообщениеДобавлено: Вс сен 22, 2024 01:56:47 
Вымогатель припоя
Аватар пользователя

Карма: 2
Рейтинг сообщений: 48
Зарегистрирован: Сб фев 02, 2008 10:51:52
Сообщений: 598
Откуда: Khabarovsk
Рейтинг сообщения: 3
Запускается только по такой схеме
Изображение Изображение


Вернуться наверх
 
Не в сети
 Заголовок сообщения: Re: Проверенные схемы Радиомикрофонов
СообщениеДобавлено: Вс сен 22, 2024 02:15:15 
Друг Кота
Аватар пользователя

Карма: 31
Рейтинг сообщений: 880
Зарегистрирован: Пт сен 10, 2021 15:19:36
Сообщений: 6109
Откуда: Протвино
Рейтинг сообщения: 0
Ден10, да, С3 надо существенно выше, ~1..10nF это тож может быть причиной.

но основная причина скорее всего в добротности контура, включая емкостной делитель
тоесть толщина провода L1 или плохие С4 С5 или большие потери в антенну
или даже неаккуратная пайка - могут стать причиной. (буквально пару дней назад в соседней теме писал)

несколько раз видел как лепят огромные пайки, оставляют длиннющие ноги да еше и пролуживают их по всей длине :kill: ...конечно емкостную трехточку без шансов так сляпать для 430 и очень малореально для 100MHz

:idea: на частотах 100MHz скин эффект уже оочень суров, а припой имеет сопротивление в разы выше чем у меди и выше чем у сплавов-покрытий ножек. :music:
.
можно без платы, хоть навесу, но монтаж генератора должен быть максимально компаетным, ножки у конденсаторов и транзистора должны быть минимальной удобной длины, пайки блестящие и минимального размера, ненадо лудить все вокруг!, L1 из лакированного провода 0.5mm или толще, C4 прямо к концам L1,.

берешь кусочек фольгированного текстолита и 3зубым сверлом по дереву d6..8mm прошкрябываешь круглые контактные пятачки (колечки) в фольге а затем паяешь на них все. оч симпатично и быстро макетировать так. остальное - экран, для твоей схемы удобнее + питанием его сделать.

антенну на время старта сделать минимальной длинны или вообще не ставить

кстати а как проверяешь запустился/нет ?


Вернуться наверх
 
Эиком - электронные компоненты и радиодетали
В сети
 Заголовок сообщения: Re: Проверенные схемы Радиомикрофонов
СообщениеДобавлено: Вс сен 22, 2024 23:31:21 
Грызет канифоль
Аватар пользователя

Карма: 5
Рейтинг сообщений: -10
Зарегистрирован: Вс сен 18, 2022 22:53:43
Сообщений: 275
Откуда: Москва
Рейтинг сообщения: 0
Добрый вечер Ден! Я об этом и писал, и коллега мой AlexS4 это и подтвердил. Ножки всех радиодеталей как можно ближе к плате, большие пайки в виде припоя не надо делать, и конденсаторы проверь, диаметр катушки надо уточнить каким ты именно намотал,.? Рисунок платы я нашел , так вот на такой палате было сделано 8 штук таких радиомикрофонов и все они работали без проблем. Рисунок платы выкладываю! Да, а как ты определил , что генератор не запустился у тебя может ты просто не можешь найти на своем приемнике сигнал радиомикрофона? Если это так то тогда подстроечным конденсатором и катушкой сдвигая и раздвигая витки катушки можно попасть в диапазон от 87-108 мгц ( т.е раздвигая витки катушки частота радиомикрофона на которой он работает увеличивается, а сжимая витки катушки частота уменьшается,попробуй настроить и напиши нам)

Изображение

_________________
Товарищ, верь: пройдёт она - И дерьмократия, и гласность! И вот тогда ГосБезопасность Припомнит ваши имена...


Последний раз редактировалось Виктор50 Пн сен 23, 2024 09:43:19, всего редактировалось 2 раз(а).

Вернуться наверх
 
Не в сети
 Заголовок сообщения: Re: Проверенные схемы Радиомикрофонов
СообщениеДобавлено: Пн сен 23, 2024 00:28:47 
Родился
Аватар пользователя

Зарегистрирован: Чт сен 19, 2024 09:09:51
Сообщений: 3
Рейтинг сообщения: 0
Здравствуйте друзья доброй ночи! Спасибо Вам, что Вы не посмеялись надо мной, что я никак не могу сделать этот простой микрофон. Ходил , бродил по разным радио сайтам меня на смех поднимали мол я обращаюсь с разными вопросами по радиоэлектронике. А Вы Виктор50 и AlexS4 отнеслись ко мне с пониманием и предоставили мне консультацию по моему вопросу. Я что то тормознул, точно крутил я приемник и не находил звук микрофона, я все сделаю о чем Вы написали и отпишусь. Спасибо большое за отличную плату я ее перебросил на компьютер и сделаю ее. И вот очень приятно видеть тут на форуме что собрано большое количество схем микрофонов в одном месте, можно читать и если понравится и собрать какой то микрофон. Я присмотрел схему и буду стараться ее сделать чтобы она заработала с Вашей помощью конечно! Всем еще раз доброй ночи.


Вернуться наверх
 
В сети
 Заголовок сообщения: Re: Проверенные схемы Радиомикрофонов
СообщениеДобавлено: Пн сен 23, 2024 08:58:11 
Грызет канифоль
Аватар пользователя

Карма: 5
Рейтинг сообщений: -10
Зарегистрирован: Вс сен 18, 2022 22:53:43
Сообщений: 275
Откуда: Москва
Рейтинг сообщения: 0
Радиомикрофон на 1 транзисторе с питанием на 3 вольта

Принципиальная схема радиомикрофона

Изображение

Плата радиомикрофона

Изображение

Изображение

Описание радиомикрофона

Радиомикрофон рассчитан для работы в диапазон 88-108 мгц
Питание радиомикрофона осуществляется от батарейки CR2032 с напряжением 3 вольта
Дальность действия радиомикрофона 70 метров
Катушка L содержит 5 витков провода 0.4-0,5 мм на оправке 4 мм

_________________
Товарищ, верь: пройдёт она - И дерьмократия, и гласность! И вот тогда ГосБезопасность Припомнит ваши имена...


Вернуться наверх
 
Не в сети
 Заголовок сообщения: Re: Проверенные схемы Радиомикрофонов
СообщениеДобавлено: Пн сен 23, 2024 09:27:02 
Друг Кота

Карма: -1
Рейтинг сообщений: 85
Зарегистрирован: Вт мар 13, 2012 12:16:13
Сообщений: 8867
Откуда: .ru
Рейтинг сообщения: 0
Вложение:
Screenshot_1.jpg [76.27 KiB]
Скачиваний: 53

собрал...
Вложение:
3.jpg [35.06 KiB]
Скачиваний: 57

схема отвратительная ! повторять не рекомендуется...

Добавлено after 3 minutes 1 second:
эта схема лучше...
отдельный контур в задающем генераторе - это хорошо... высокая стабильность частоты и малое влияние антенны...
Вложение:
Screenshot_1.jpg [71.18 KiB]
Скачиваний: 53

но надо переделать))
-добавить варикап.
-согласовать каскады (добавить Г-контур).
:tea:


Вернуться наверх
 
В сети
 Заголовок сообщения: Re: Проверенные схемы Радиомикрофонов
СообщениеДобавлено: Пн сен 23, 2024 10:34:50 
Грызет канифоль
Аватар пользователя

Карма: 5
Рейтинг сообщений: -10
Зарегистрирован: Вс сен 18, 2022 22:53:43
Сообщений: 275
Откуда: Москва
Рейтинг сообщения: 0
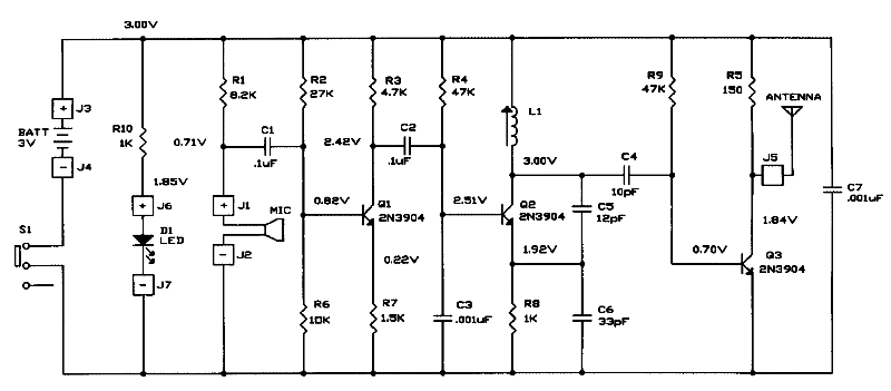
Радиомикрофон на 3 транзисторах с питанием на 3 вольта

Принципиальная схема радиомикрофона

Изображение

Плата радиомикрофона

Изображение

Описание радиомикрофона

Заводской радиомикрофон работающий на частоте 88-108мГц

РЕЗИСТОРЫ

1 R5 150
2 R8, R10 1k
1 R7 1.5k
1 R3 4.7k
1 R1 8.2k
1 R6 10k
1 R2 27k
2 R4, R9 47k

КОНДЕНСАТОРЫ

1 C4 10pF (10)
1 C5 12pF (12)
1 C6 33pF (33)
2 C3, C7 . (102)
2 C1, C2 . (104)

ПОЛУПРОВОДНИКИ

3 Q1 - Q3 2N3904 Transistor 323904
1 LED LED Diode 350001
1 Coil FM Mic 468751
Катушка L содержит 8 витков провода 0.5 мм

_________________
Товарищ, верь: пройдёт она - И дерьмократия, и гласность! И вот тогда ГосБезопасность Припомнит ваши имена...


Вернуться наверх
 
В сети
 Заголовок сообщения: Re: Проверенные схемы Радиомикрофонов
СообщениеДобавлено: Вт сен 24, 2024 06:43:44 
Грызет канифоль
Аватар пользователя

Карма: 5
Рейтинг сообщений: -10
Зарегистрирован: Вс сен 18, 2022 22:53:43
Сообщений: 275
Откуда: Москва
Рейтинг сообщения: 0
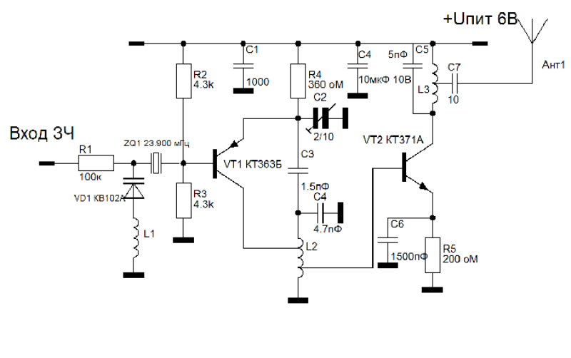
ВЧ часть на 430 Мгц радиомикрофона без УЗЧ на 2 транзисторах с питанием на 6 вольт

Принципиальная схема

Изображение

Описание схемы

Принципиальная схема ВЧ собрана на двух транзисторах. На VT1 собран задающий генератор, стабилизированный кварцевым резонатором ZQ1 на частоту 23.900 мГц. Модуляция выполняется подачей сигнала на цепь ZQ1 L1 R1, L1 установлена для снижения добротности кварцевого резонатора, что увеличивает девиацию частоты как следствие положительно сказывается на качестве звука. На индуктивности L2 выделяется 9-ая нечетная гармоника кварцевого резонатора, что соответствует 23.900х9=215.1мГц. После чего напряжение, снятое с части витков катушки L2 поступает на базу транзистора VT2 Нагрузкой этого каскада усиления является контур, состоящий из L3 С5 на этом же контуре выделяется сигнал с удвоенной частотой, что есть 215.1х2=430.2мГц. Двум десятым можно пренебречь.

_________________
Товарищ, верь: пройдёт она - И дерьмократия, и гласность! И вот тогда ГосБезопасность Припомнит ваши имена...


Вернуться наверх
 
Не в сети
 Заголовок сообщения: Re: Проверенные схемы Радиомикрофонов
СообщениеДобавлено: Вт сен 24, 2024 08:34:57 
Друг Кота

Карма: 6
Рейтинг сообщений: 303
Зарегистрирован: Вт авг 26, 2008 14:36:02
Сообщений: 5248
Откуда: москва
Рейтинг сообщения: 0
R5 можно уменьшить раз в 10 и кондер убрать. Это одна из самых правильных схем


Вернуться наверх
 
Не в сети
 Заголовок сообщения: Re: Проверенные схемы Радиомикрофонов
СообщениеДобавлено: Вт сен 24, 2024 09:11:40 
Друг Кота

Карма: -1
Рейтинг сообщений: 85
Зарегистрирован: Вт мар 13, 2012 12:16:13
Сообщений: 8867
Откуда: .ru
Рейтинг сообщения: 0
вы когда-нибудь пробовали выделить с помощью простой индуктивности 9-ю гармонику ? ))
:tea:


Вернуться наверх
 
Не в сети
 Заголовок сообщения: Re: Проверенные схемы Радиомикрофонов
СообщениеДобавлено: Вт сен 24, 2024 10:29:48 
Друг Кота

Карма: 6
Рейтинг сообщений: 303
Зарегистрирован: Вт авг 26, 2008 14:36:02
Сообщений: 5248
Откуда: москва
Рейтинг сообщения: 0
Выделить можно, если изначально форма сигнала ну очень далека от синуса


Вернуться наверх
 
Не в сети
 Заголовок сообщения: Re: Проверенные схемы Радиомикрофонов
СообщениеДобавлено: Вт сен 24, 2024 13:03:30 
Друг Кота

Карма: -1
Рейтинг сообщений: 85
Зарегистрирован: Вт мар 13, 2012 12:16:13
Сообщений: 8867
Откуда: .ru
Рейтинг сообщения: 0
а в кварцевом генераторе форма сигнала очень далека от синуса ?


Вернуться наверх
 
Не в сети
 Заголовок сообщения: Re: Проверенные схемы Радиомикрофонов
СообщениеДобавлено: Вт сен 24, 2024 13:35:57 
Друг Кота
Аватар пользователя

Карма: 31
Рейтинг сообщений: 880
Зарегистрирован: Пт сен 10, 2021 15:19:36
Сообщений: 6109
Откуда: Протвино
Рейтинг сообщения: 0
да норм, 9гармоника вполне получается на индуктивной трехточке. кварц просто подзвякивает, практически он работает как pll подравнивая фазу. если удастся посмотреть форму на базе не сорвав генерацию то думаю будет чтото похожее на меандр с большим звоном на полках.


Вернуться наверх
 
Не в сети
 Заголовок сообщения: Re: Проверенные схемы Радиомикрофонов
СообщениеДобавлено: Вт сен 24, 2024 16:41:53 
Друг Кота

Карма: -1
Рейтинг сообщений: 85
Зарегистрирован: Вт мар 13, 2012 12:16:13
Сообщений: 8867
Откуда: .ru
Рейтинг сообщения: 0
опять народ пишет ответы не читая вопросов...
вопрос был не как запустить кварц на 9 гармонике (это умеет делать простая трёхточка)... а как с помощью одного контура выделить 9 ю гармонику...
это две большие разницы))

Добавлено after 8 minutes 35 seconds:
для примера стандартна схема ёмкостной трёхточки с кварцем...
Вложение:
Screenshot_1.jpg [40.31 KiB]
Скачиваний: 44

в этой схеме у меня лично заводились кварца на 1, 3, 5, 7...

конкретно кварц 10 мгц работал на 10, 30, 50, 70... мгц
:roll:
может можно и выше... просто мой осциллограф больше ~80 мгц не видит))
:)))


Вернуться наверх
 
Не в сети
 Заголовок сообщения: Re: Проверенные схемы Радиомикрофонов
СообщениеДобавлено: Вт сен 24, 2024 16:47:28 
Друг Кота
Аватар пользователя

Карма: 31
Рейтинг сообщений: 880
Зарегистрирован: Пт сен 10, 2021 15:19:36
Сообщений: 6109
Откуда: Протвино
Рейтинг сообщения: 0
а в чем подвох :confused:
генератор c 1 единственным контуром + кварц на частоту 1/9 контура. и таки работает :o . это разве не оно же?


если не автогенератор а одновибратор с контуром с частотой x9 то будет звон этой частоты, затухающий с учетом добротности, тоесть в результирующем сигнале будет паразитная am с частотой 1/9 и глубиной зависящей от добротности :) теоретических проблем нет, на практике на 430MHz будет 90% экспопила ;)


Последний раз редактировалось AlexS4 Вт сен 24, 2024 17:13:03, всего редактировалось 1 раз.

Вернуться наверх
 
Не в сети
 Заголовок сообщения: Re: Проверенные схемы Радиомикрофонов
СообщениеДобавлено: Вт сен 24, 2024 17:01:42 
Друг Кота

Карма: -1
Рейтинг сообщений: 85
Зарегистрирован: Вт мар 13, 2012 12:16:13
Сообщений: 8867
Откуда: .ru
Рейтинг сообщения: 0
подвох в том что далеко не каждый кварц любит работать на высших гармониках))
такие генераторы надо уметь готовить)) подбирать кварцы... и т.д.
и ещё не зыбавам что с ростом частоты гармоники падает мощность... а на схеме усилитель без смещения.. .не факт что ему хватит раскачки... и т.д.
я бы такие схемы не рекомендовал начинающим радиолюбителям...
:tea:


Вернуться наверх
 
Не в сети
 Заголовок сообщения: Re: Проверенные схемы Радиомикрофонов
СообщениеДобавлено: Вт сен 24, 2024 17:20:36 
Друг Кота
Аватар пользователя

Карма: 31
Рейтинг сообщений: 880
Зарегистрирован: Пт сен 10, 2021 15:19:36
Сообщений: 6109
Откуда: Протвино
Рейтинг сообщения: 0
усилител "без смещения" это С класс какраз чтоб 2ю гармонику из 215MHz выделить, это оптимально.

а для совсем начинающих :solder: я б не рекомендовал схемки выше 10MHz :dont_know: , шикарные радиомикрофоны ж можно делать с магнитной антенной для кв и даж св. :music:


Вернуться наверх
 
Не в сети
 Заголовок сообщения: Re: Проверенные схемы Радиомикрофонов
СообщениеДобавлено: Вт сен 24, 2024 21:52:41 
Друг Кота

Карма: -1
Рейтинг сообщений: 85
Зарегистрирован: Вт мар 13, 2012 12:16:13
Сообщений: 8867
Откуда: .ru
Рейтинг сообщения: 0
а я б не рекомендовал схемки 10MHz...
включил приёмник с ПЧ 10MHz... пердёж стоит такой что еле слышно)) потому что питание от импульсного блока питания...
схемки 10MHz можно использовать в деревне... где никто не живёт )) и нет импульсного блока питания...
:tea:

Добавлено after 10 minutes 53 seconds:
усилител "без смещения" это С класс требует хорошей раскачки...
а если раскачки мало... то можно добавить смещение...
:roll:
а если уж говорить про "оптимально", то оптимально это усилитель "с авто смещением" и С класс...
благодаря авто смещению (резистор в цепи базы ~5 ком) усилитель требует ~ в два раза больше амплитуды чем без смещения...
зато такой умножитель (удвоитель) имеет высокий КПД... потому что получаем малый угол отсечки...

всё это я уже делал много раз... в рациях 136...174 мгц на кварцах....
:tea:

а если уж говорить про "совсем оптимально", то лучше всего двух тактный умножитель (удвоитель)...
там самый высокий КПД...
и в два раза больше мощность...
и гармоник на выходе меньше...
и т.д. и т.п. ))
Вложение:
Screenshot_1.jpg [40.72 KiB]
Скачиваний: 39

:tea:

Добавлено after 5 minutes 17 seconds:
вообще тема запуска кварцев на высших гармониках... довольна любопытна...
чем выше частота - тем выше качество звука.
:roll:
надо будет поэкспериментировать с разными кварцами...
интересно на какой максимальной гармонике их можно запустить...
в идеале надо запустить кварц сразу на частоту LPD рации... 433 мгц...
:roll:


Вернуться наверх
 
Показать сообщения за:  Сортировать по:  Вернуться наверх
Начать новую тему Ответить на тему  [ Сообщений: 734 ]     ... , , , 21, , , ...  

Часовой пояс: UTC + 3 часа


Кто сейчас на форуме

Сейчас этот форум просматривают: Novice user, Виктор50 и гости: 22


Вы не можете начинать темы
Вы не можете отвечать на сообщения
Вы не можете редактировать свои сообщения
Вы не можете удалять свои сообщения
Вы не можете добавлять вложения

Найти:
Перейти:  


Powered by phpBB © 2000, 2002, 2005, 2007 phpBB Group
Русская поддержка phpBB
Extended by Karma MOD © 2007—2012 m157y
Extended by Topic Tags MOD © 2012 m157y