Например TDA7294

Форум РадиоКот • Просмотр темы - Часы на люминесцентных индикаторах.
Форум РадиоКот
Здесь можно немножко помяукать :)

Текущее время: Пт ноя 21, 2025 11:46:51

Часовой пояс: UTC + 3 часа


ПРЯМО СЕЙЧАС:



Начать новую тему Ответить на тему  [ Сообщений: 9113 ]     ... , , , 11, , , ...  
Автор Сообщение
Не в сети
 Заголовок сообщения: Re: Часы на люминесцентных индикаторах.
СообщениеДобавлено: Чт май 20, 2010 10:09:40 
Потрогал лапой паяльник
Аватар пользователя

Карма: 3
Рейтинг сообщений: 19
Зарегистрирован: Чт дек 28, 2006 12:46:58
Сообщений: 361
Откуда: Хлынов
Рейтинг сообщения: 5
2 v000va
То, что обещался.
В двух словах: в пластине меди отверстия сверлил тонким сверлом по намеченному периметру, затем центр "выламывал", ну и край доводил напильником; стойки под плату - трубочки из жести со впаянной гайкой с торца; шлифовка как дерева, так и медной заготовки - шкурку на ровную поверхность, заготовку сверху - равномерно прижимаем, ну и чтобы красиво получилось никаких круговых движений, только в одном направлении. Лак из ближайшего автомагазина в баллончиках - покраска по инструкции в 3-4 слоя, после полного высыхания ногтем сколупнуть с меди не получилось, отверткой не пробовал :) В качестве ножек пробки от дохлого UPS аккумулятора, отверстия в тонкой резине - выдавил остро заточенной трубочкой.

ИзображениеИзображениеИзображениеИзображение
ИзображениеИзображениеИзображениеИзображение
ИзображениеИзображениеИзображениеИзображение
ИзображениеИзображениеИзображениеИзображение
ИзображениеИзображениеИзображениеИзображение

З.Ы.: заодним выкладываю прошивку с описанием, может кому пригодиться - все отлажено, работает.


Вложения:
Clock Forum.zip [94.62 KiB]
Скачиваний: 3009


Последний раз редактировалось MiklSh Вт мар 20, 2012 08:04:57, всего редактировалось 7 раз(а).
Вернуться наверх
 
Не в сети
 Заголовок сообщения: Re: Часы на люминесцентных индикаторах.
СообщениеДобавлено: Чт май 20, 2010 12:34:16 
Мучитель микросхем
Аватар пользователя

Зарегистрирован: Ср дек 26, 2007 18:33:00
Сообщений: 422
Рейтинг сообщения: 0
MiklSh писал(а):
2 v000va
То, что обещался.
В двух словах: в пластине меди отверстия сверлил тонким сверлом по намеченному периметру, затем центр "выламывал", ну и край доводил напильником; стойки под плату - трубочки из жести со впаянной гайкой с торца; шлифовка как дерева, так и медной заготовки - шкурку на ровную поверхность, заготовку сверху - равномерно прижимаем, ну и чтобы красиво получилось никаких круговых движений, только в одном направлении. Лак из ближайшего автомагазина в баллончиках - покраска по инструкции в 3-4 слоя, после полного высыхания ногтем сколупнуть с меди не получилось, отверткой не пробовал :) В качестве ножек пробки от дохлого UPS аккумулятора, отверстия в тонкой резине сверлятся не красиво - выдавил остро заточенной трубочкой.


З.Ы.: заодним выкладываю прошивку с описанием, может кому пригодиться - все отлажено, работает.



Спасибо за описание, очень наглядно и информативно. Делаем корпус из подручных и главное, доступных материалов :)) . Спасибо!


Вернуться наверх
 
Не в сети
 Заголовок сообщения: Re: Часы на люминесцентных индикаторах.
СообщениеДобавлено: Чт май 20, 2010 13:46:49 
Мучитель микросхем
Аватар пользователя

Зарегистрирован: Ср дек 26, 2007 18:33:00
Сообщений: 422
Рейтинг сообщения: 0
Наткнулся на форуме на такое фото:
Изображение

Маркировки индикатора не знаю, интересно в какой модели авто планировали его применять и как назывется индикатор?


Вернуться наверх
 
Не в сети
 Заголовок сообщения: Re: Часы на люминесцентных индикаторах.
СообщениеДобавлено: Чт май 20, 2010 14:39:45 
Друг Кота
Аватар пользователя

Карма: 38
Рейтинг сообщений: 549
Зарегистрирован: Пн июл 14, 2008 21:28:00
Сообщений: 10688
Откуда: Москва
Рейтинг сообщения: 0
любопытный...в справочниках такого не видел :)

_________________
Ищу тиратрон ТХИ1-2000/4, ГРИ ИН-23, ФЭУ-103; 134; 135, 138, 155, 157, лампу ИСШ-7.
Любые ГИС серий 203, 225, 233, 244, 250, 296, 801, 838 в любом состоянии. Компоненты и детали от миниатюрных твердотельных лазеров.


Вернуться наверх
 
Эиком - электронные компоненты и радиодетали
Не в сети
 Заголовок сообщения: Re: Часы на люминесцентных индикаторах.
СообщениеДобавлено: Чт май 20, 2010 14:45:17 
Сверлит текстолит когтями
Аватар пользователя

Карма: 2
Рейтинг сообщений: 4
Зарегистрирован: Пт май 08, 2009 18:02:32
Сообщений: 1205
Рейтинг сообщения: 0
Интересные на нем часы получатся... :)
Жаль, что для скорости света цифр маловато. :(
:))) :))) :)))

_________________
КАРфаген ДОЛЖЕН БЫТЬ РАЗРУШЕН.


Вернуться наверх
 
Не в сети
 Заголовок сообщения: Re: Часы на люминесцентных индикаторах.
СообщениеДобавлено: Чт май 20, 2010 21:19:12 
Друг Кота
Аватар пользователя

Карма: 50
Рейтинг сообщений: 1398
Зарегистрирован: Пт авг 28, 2009 21:34:30
Сообщений: 7316
Откуда: 845-й км.
Рейтинг сообщения: 7
Медали: 1
Получил миской по аватаре (1)
Продолжу обзор. Перед тем как перейти к "верхнему" питанию вспомнилось еще пара схем для катодного. В принципе, все эти схемы называются схемами переноса уровней.
Изображение
Изображение
Схемы по построению аналогичны up2.png и up3.png, но если первые зажигают сегмент при лог.1 на выходе микросхемы, то эти наоборот - при лог.0.


Вложения:
up5.png [3.81 KiB]
Скачиваний: 22520
up4.png [3.99 KiB]
Скачиваний: 23028

_________________
А люди посмотрят и скажут: "Собаки летят. Вот и осень."
Вернуться наверх
 
Не в сети
 Заголовок сообщения: Re: Часы на люминесцентных индикаторах.
СообщениеДобавлено: Чт май 20, 2010 21:58:28 
Друг Кота
Аватар пользователя

Карма: 50
Рейтинг сообщений: 1398
Зарегистрирован: Пт авг 28, 2009 21:34:30
Сообщений: 7316
Откуда: 845-й км.
Рейтинг сообщения: 7
Медали: 1
Получил миской по аватаре (1)
Теперь про "верхнее" питание. Если в предыдущих схемах питание логики и анодное напряжение имело общую "минусовую" шину, то в следующих общая шина будет "плюсовая". Это значит, что напряжения +25в (для примера) и +5 соединяются вместе. Вот первая самая простая схема:
Изображение
Чтобы понять что это за схема, перевернем её вверх тормашками:
Изображение
как видите - самый что ни на есть ключевой транзистор: R1 ограничивает базовый ток, транзистор открываясь подает +25 вольт (ой, на рисунке написано 20, но не суть важно это значение) на анод лампы. Как видите, совершенно без потерь мы коммутируем высокое напряжение одним транзистором, а не двумя как в предыдущем разделе. Именно поэтому такое включение люминесцентных индикаторов получило широкое распространение. Конечно, и у такого включения есть недостатки. Если в предыдущем случае мы могли взять питание логики и погасив резистором подать на накал, то при таком включении так делать уже нельзя. Необходимо обеспечить каким-то образом гальванически развязанное питание накала. Это как правило означает отдельную обмотку трансформатора. Что будет за трансформатор: сетевой или импульсный от преобразователя - не имеет значения, но он, вероятнее всего будет.
Немного увлекся. А зачем тут резистор R2? R2 может и не быть, но при одном условии - на выходе микросхемы уровень логической единицы должен быть очень близок напряжению питания микросхемы. Обычно выпуская микросхемы стремятся чтобы лог.0 был как можно ближе к нулевому потенциалу. А потенциал лог.1 далеко не всегда близок к напряжению питания. Например любимая раньше TTL логика уровень лог.1 составлял около 3.5в. Т.е. при лог.1 разность потенцалов на переходе база-эмиттер может достигать 1.5 вольт. Транзистор опять не закроется. Поэтому опять нужно строить делитель. Конечно не такой страшный как для варианта из раздела "так делать нельзя", а всего лишь 1:3 - 1:2. CMOS логика, как правило уровень лог.1 имеет близкий к напряжению питания, поэтому в этом случае этот резистор не нужен вообще.


Вложения:
down1a.png [3.32 KiB]
Скачиваний: 24490
down1.png [3.33 KiB]
Скачиваний: 34093

_________________
А люди посмотрят и скажут: "Собаки летят. Вот и осень."
Вернуться наверх
 
Не в сети
 Заголовок сообщения: Re: Часы на люминесцентных индикаторах.
СообщениеДобавлено: Чт май 20, 2010 22:19:58 
Друг Кота
Аватар пользователя

Карма: 50
Рейтинг сообщений: 1398
Зарегистрирован: Пт авг 28, 2009 21:34:30
Сообщений: 7316
Откуда: 845-й км.
Рейтинг сообщения: 5
Медали: 1
Получил миской по аватаре (1)
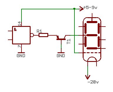
Предыдущая схема засвечивала сегмент при лог.0 на выходе микросхемы. Следующая - при лог.1
Изображение
Здесь надо быть внимательным! ток идущий через анод индикатора идет через микросхему. Это значит, что допустимый вытекающий ток лог.1 микросхемы должен выдерживать сумму тока базы транзистора и тока анода. Как правило у многих микросхем довольно большой втекающий ток лог.0, но довольно маленький вытекающий лог.1. Перед тем как использовать такое включение проверьте параметры применяемых микросхем.
Изображение
Вариант предыдущей схемы со стабилизацией тока. Какая радость от этого, я толком не представляю, но в своё время К514ИД1 резистор R1 содержала у себя внутри.

Как видите, при общем плюсе, нет нужды использовать двухтранзисторные схемы и ключи получаются очень простенькие. Удачи вам в ваших разработках.


Вложения:
down3.png [3.2 KiB]
Скачиваний: 27400
down2.png [3.26 KiB]
Скачиваний: 26516

_________________
А люди посмотрят и скажут: "Собаки летят. Вот и осень."
Вернуться наверх
 
Не в сети
 Заголовок сообщения: Re: Часы на люминесцентных индикаторах.
СообщениеДобавлено: Чт май 20, 2010 22:27:47 
Друг Кота
Аватар пользователя

Карма: 38
Рейтинг сообщений: 549
Зарегистрирован: Пн июл 14, 2008 21:28:00
Сообщений: 10688
Откуда: Москва
Рейтинг сообщения: 0
:( тебе бы лучше статью написать и отдельно ее на сайте поместисть....

какая схема лучше всего для ивлм1-1/7 при работе от меги32?

_________________
Ищу тиратрон ТХИ1-2000/4, ГРИ ИН-23, ФЭУ-103; 134; 135, 138, 155, 157, лампу ИСШ-7.
Любые ГИС серий 203, 225, 233, 244, 250, 296, 801, 838 в любом состоянии. Компоненты и детали от миниатюрных твердотельных лазеров.


Вернуться наверх
 
Не в сети
 Заголовок сообщения: Re: Часы на люминесцентных индикаторах.
СообщениеДобавлено: Чт май 20, 2010 22:43:59 
Друг Кота
Аватар пользователя

Карма: 50
Рейтинг сообщений: 1398
Зарегистрирован: Пт авг 28, 2009 21:34:30
Сообщений: 7316
Откуда: 845-й км.
Рейтинг сообщения: 0
Медали: 1
Получил миской по аватаре (1)
Статья слишком тоскливо. Зато теперь есть место куда посылать... очередного новичка наступившего на грабли. Но! это только обзор про ключи. Я ни слова не рассказал о запорных напряжениях, о питании накала.
suslogon писал(а):
какая схема лучше всего для ивлм1-1/7 при работе от меги32?
Понятия не имею. все схемы хороши - выбирай на вкус. У меня предпочтений нет, так как нет ни меги ни такой лампы. Извините.

_________________
А люди посмотрят и скажут: "Собаки летят. Вот и осень."


Вернуться наверх
 
Не в сети
 Заголовок сообщения: Re: Часы на люминесцентных индикаторах.
СообщениеДобавлено: Чт май 20, 2010 22:49:31 
Друг Кота
Аватар пользователя

Карма: 38
Рейтинг сообщений: 549
Зарегистрирован: Пн июл 14, 2008 21:28:00
Сообщений: 10688
Откуда: Москва
Рейтинг сообщения: 0
:cry: хны...ты читал о моей проблеме выше?

_________________
Ищу тиратрон ТХИ1-2000/4, ГРИ ИН-23, ФЭУ-103; 134; 135, 138, 155, 157, лампу ИСШ-7.
Любые ГИС серий 203, 225, 233, 244, 250, 296, 801, 838 в любом состоянии. Компоненты и детали от миниатюрных твердотельных лазеров.


Вернуться наверх
 
Не в сети
 Заголовок сообщения: Re: Часы на люминесцентных индикаторах.
СообщениеДобавлено: Чт май 20, 2010 23:09:18 
Друг Кота
Аватар пользователя

Карма: 50
Рейтинг сообщений: 1398
Зарегистрирован: Пт авг 28, 2009 21:34:30
Сообщений: 7316
Откуда: 845-й км.
Рейтинг сообщения: 0
Медали: 1
Получил миской по аватаре (1)
Имеешь в виду эту проблему?
suslogon писал(а):
ошибся)кт501к
вот схема:

Схема ключа совершенно неверная. Эмиттерный повторитель. На эмиттере напряжение повторяет напряжение на базе и никогда там 20 вольт не будет. Если только транзистор не сгорит... Я тут нарисовал пол дюжины схем - выбери по-вкусу и по возможностям. Во первых, общий минус или плюс. Потом, активный сигнал лог.1 или 0.

Или я не въехал в суть проблемы?

_________________
А люди посмотрят и скажут: "Собаки летят. Вот и осень."


Вернуться наверх
 
Не в сети
 Заголовок сообщения: Re: Часы на люминесцентных индикаторах.
СообщениеДобавлено: Пт май 21, 2010 11:15:19 
Мучитель микросхем
Аватар пользователя

Зарегистрирован: Ср дек 26, 2007 18:33:00
Сообщений: 422
Рейтинг сообщения: 0
uldemir писал(а):
Изображение
Работает следующим образом. При лог.0 на выходе микросхемы, транзистор Т2 заперт и на схему не влияет. Анодный ток лампы свободно течет через резистор R1. При лог.1 на выходе микросхемы, транзистор Т2 открывается и шунтирует лампу. Так как напряжение коллектор-эммитер в насыщенном транзисторе очень низкое, меньше вольта - напряжение на аноде падает и сегмент перестает светиться. Резистор R1 надо выбирать, таким, чтобы при закрытом транзисторе через лампу шел достаточный анодный ток (поэтому чем меньше, тем лучше), но при открытом транзисторе не превышал максимально допустимый ток коллектора. Лучше конечно до этого максимума всё же не доходить. А то так и вижу - берем транзистор с макс.коллекторным током 10А, при питании 20 вольт резистор выбираем 2 Ом ;-). Типовые значения от 15кОм и выше. При 15-ти вольтовом питании и R1 15кОм ток КЗ составит 1 мА, значит анодный однозначно будет меньше 1 мА - маловато, но светить уже должно. Недостаток этой схемы в том, что большая часть энергии источника питания уходит на нагрев этого резистора R1 (Причем в схеме их, как правило, несколько - даже для одной лампы их будет 7-8 штук на каждый анод сегмента).


Дык даже если вся энергия идет на нагрев R1, и даже если светятся несколько сегментов одновременно, то все равно ток через R1 не так уж и велик, как вы пишите: "Типовые значения от 15кОм и выше." то при 30В питания это 2 мА, при восьми сегментах это аж 16мА.

Ничего не имею проитв остальных схем, предложеных вами, ИМХО потери мощности в первой схеме включения не так уж и велики.


Вернуться наверх
 
Не в сети
 Заголовок сообщения: Re: Часы на люминесцентных индикаторах.
СообщениеДобавлено: Пт май 21, 2010 11:45:05 
Потрогал лапой паяльник
Аватар пользователя

Карма: 3
Рейтинг сообщений: 19
Зарегистрирован: Чт дек 28, 2006 12:46:58
Сообщений: 361
Откуда: Хлынов
Рейтинг сообщения: 0
Подкорректировал:
15 вольт на индикаторе при динамической индикации это очень мало:
Возьмем хотя бы 30в, получается питать нужно уже от 60В.
При свечении (60В-30В)/15к=2мА
При гашении 60В/15к=4мА
На все сегменты, допустим светиться "5": 18 мА (2мА*5+4мА*2)
Сетка ест больше, допустим 8мА : на 4 разряда около 56 мА (8мА*1+16мА*3)
в сумме 74мА*60В=4,40 Вт
По другим схемам при том же индикаторе и той же яркости: (2мА*5+8мА*1)*30В=0,54 Вт - выигрываем 3,86 Вт.
Как то так получается.


Последний раз редактировалось MiklSh Пт май 21, 2010 12:15:40, всего редактировалось 1 раз.

Вернуться наверх
 
Не в сети
 Заголовок сообщения: Re: Часы на люминесцентных индикаторах.
СообщениеДобавлено: Пт май 21, 2010 12:05:52 
Мучитель микросхем
Аватар пользователя

Зарегистрирован: Ср дек 26, 2007 18:33:00
Сообщений: 422
Рейтинг сообщения: 0
Так уже яснее, спасибо.

Думаю, что для старых индикаторов 60В это необходимость. Для новых, ИЛЦ1-8/13 (93г.в.) мне хватало и 30В, яркость была очень хорошая.


Вернуться наверх
 
Не в сети
 Заголовок сообщения: Re: Часы на люминесцентных индикаторах.
СообщениеДобавлено: Пт май 21, 2010 14:08:26 
Друг Кота
Аватар пользователя

Карма: 38
Рейтинг сообщений: 549
Зарегистрирован: Пн июл 14, 2008 21:28:00
Сообщений: 10688
Откуда: Москва
Рейтинг сообщения: 0
uldemir проблема была с тем,что яркость сегментов убывает в сторону от минуса до плюса накала или наоборот (точно не помню)...ключи были как я показывал, управление от 561ие8 питание ис 5в, ключей 20в, в коллекторах 20к

_________________
Ищу тиратрон ТХИ1-2000/4, ГРИ ИН-23, ФЭУ-103; 134; 135, 138, 155, 157, лампу ИСШ-7.
Любые ГИС серий 203, 225, 233, 244, 250, 296, 801, 838 в любом состоянии. Компоненты и детали от миниатюрных твердотельных лазеров.


Вернуться наверх
 
Не в сети
 Заголовок сообщения: Re: Часы на люминесцентных индикаторах.
СообщениеДобавлено: Пт май 21, 2010 15:01:45 
Мучитель микросхем
Аватар пользователя

Зарегистрирован: Ср дек 26, 2007 18:33:00
Сообщений: 422
Рейтинг сообщения: 0
Народ, на ebay проскочили вот такие вот красавцы за 450$, что за индикаторы?
Изображение
Продавец наш, писал что индикаторы на экспорт делались у нас, никаких маркировок и спецификаций не давал. Даже в справочниках не видел. По размерам они как илц1-1/7, т.е. громадные :))


Вернуться наверх
 
Не в сети
 Заголовок сообщения: Re: Часы на люминесцентных индикаторах.
СообщениеДобавлено: Пт май 21, 2010 15:13:28 
Друг Кота
Аватар пользователя

Карма: 50
Рейтинг сообщений: 1398
Зарегистрирован: Пт авг 28, 2009 21:34:30
Сообщений: 7316
Откуда: 845-й км.
Рейтинг сообщения: 0
Медали: 1
Получил миской по аватаре (1)
suslogon писал(а):
uldemir проблема была с тем,что яркость сегментов убывает в сторону от минуса до плюса накала
И немудрено... Разница потенциалов анод-катод для одного края отличается (какое там было напряжение накала? 2.4 в?) на 2.4 в по сравнению с другим. Этим можно пренебречь если эта разница составляет менее 5% (между 28в и 30в разницу не заметите). Но если это уже ощутимая величина на одном конце 10, а на другом 12в - увы.
Самое надёжное решение - повышать анодное напряжение до номинального. менее надёжное - попытаться накал питать переменным током.

_________________
А люди посмотрят и скажут: "Собаки летят. Вот и осень."


Вернуться наверх
 
Не в сети
 Заголовок сообщения: Re: Часы на люминесцентных индикаторах.
СообщениеДобавлено: Пт май 21, 2010 15:17:20 
Потрогал лапой паяльник
Аватар пользователя

Карма: 3
Рейтинг сообщений: 19
Зарегистрирован: Чт дек 28, 2006 12:46:58
Сообщений: 361
Откуда: Хлынов
Рейтинг сообщения: 0
v000va писал(а):
Народ, на ebay проскочили вот такие вот красавцы за 450$, что за индикаторы?
Изображение
Продавец наш, писал что индикаторы на экспорт делались у нас, никаких маркировок и спецификаций не давал. Даже в справочниках не видел. По размерам они как илц1-1/7, т.е. громадные :))

Что- то из ИВЛМ / ИВЛГ наверное...
Гугля только пару довольно корявых страничек выдает:
http://wexzone.narod.ru/ntd/wexzone-134-33-index.html
http://wexzone.narod.ru/ntd/wexzone-133-61-index.html


Вернуться наверх
 
Не в сети
 Заголовок сообщения: Re: Часы на люминесцентных индикаторах.
СообщениеДобавлено: Пт май 21, 2010 15:27:53 
Друг Кота
Аватар пользователя

Карма: 38
Рейтинг сообщений: 549
Зарегистрирован: Пн июл 14, 2008 21:28:00
Сообщений: 10688
Откуда: Москва
Рейтинг сообщения: 0
uldemir, номинальное анодное как раз там 20в, накал 2.4в....
что еще посоветуете?ключи переделать?

_________________
Ищу тиратрон ТХИ1-2000/4, ГРИ ИН-23, ФЭУ-103; 134; 135, 138, 155, 157, лампу ИСШ-7.
Любые ГИС серий 203, 225, 233, 244, 250, 296, 801, 838 в любом состоянии. Компоненты и детали от миниатюрных твердотельных лазеров.


Вернуться наверх
 
Показать сообщения за:  Сортировать по:  Вернуться наверх
Начать новую тему Ответить на тему  [ Сообщений: 9113 ]     ... , , , 11, , , ...  

Часовой пояс: UTC + 3 часа


Кто сейчас на форуме

Сейчас этот форум просматривают: нет зарегистрированных пользователей и гости: 20


Вы не можете начинать темы
Вы не можете отвечать на сообщения
Вы не можете редактировать свои сообщения
Вы не можете удалять свои сообщения
Вы не можете добавлять вложения

Найти:
Перейти:  


Powered by phpBB © 2000, 2002, 2005, 2007 phpBB Group
Русская поддержка phpBB
Extended by Karma MOD © 2007—2012 m157y
Extended by Topic Tags MOD © 2012 m157y