Например TDA7294

Форум РадиоКот • Просмотр темы - Сплиттер на ОУ
Форум РадиоКот
Здесь можно немножко помяукать :)

Текущее время: Пн фев 09, 2026 03:46:57

Часовой пояс: UTC + 3 часа


ПРЯМО СЕЙЧАС:



Начать новую тему Ответить на тему  [ Сообщений: 54 ]  1, ,  
Автор Сообщение
Не в сети
 Заголовок сообщения: Сплиттер на ОУ
СообщениеДобавлено: Ср мар 26, 2025 11:40:08 
Вымогатель припоя

Зарегистрирован: Пт май 20, 2022 12:28:46
Сообщений: 639
Рейтинг сообщения: 0
начало тут: viewtopic.php?f=42&t=62643&start=13105

Для одновременного подключения усилителя на фронты, на сабвуффер, Анализатор спектра и индикатор уровня требуется разветвитель сигнала
В качестве идеи предложена схема: download/file.php?id=416389
(схема пока нигде не воспроизводилась и существует только в виде чертежа и симуляции, поэтому повторение не рекомендуется)


Вернуться наверх
 
Не в сети
 Заголовок сообщения: Re: Сплиттер на ОУ
СообщениеДобавлено: Ср мар 26, 2025 12:15:48 
Это не хвост, это антенна

Карма: 8
Рейтинг сообщений: 30
Зарегистрирован: Ср мар 01, 2023 12:56:48
Сообщений: 1303
Рейтинг сообщения: 0
Silicoid писал(а):
Для одновременного подключения усилителя на фронты, на сабвуффер, Анализатор спектра и индикатор уровня требуется разветвитель сигнала

да, мне как раз такой нужен. как вариант планировал сначала с ЦАПа разветвителем подать на усь фронтов и сплиттер. а с сплиттера уже раздать на саб и мигалки. фронты потому что в приоритете и лишняя обработка не желательна, такой замысел.
А так к вашей схеме на вых ещё один оу добавить не проблема же ?


Вернуться наверх
 
Не в сети
 Заголовок сообщения: Re: Сплиттер на ОУ
СообщениеДобавлено: Ср мар 26, 2025 13:13:42 
Вымогатель припоя

Зарегистрирован: Пт май 20, 2022 12:28:46
Сообщений: 639
Рейтинг сообщения: 0
три-пять думаю, вообще ничего не должно изменится.


Вернуться наверх
 
Не в сети
 Заголовок сообщения: Re: Сплиттер на ОУ
СообщениеДобавлено: Чт мар 27, 2025 08:54:48 
Это не хвост, это антенна

Карма: 8
Рейтинг сообщений: 30
Зарегистрирован: Ср мар 01, 2023 12:56:48
Сообщений: 1303
Рейтинг сообщения: 0
mial для начинающих вряд ли будет доступен. Даже не хочу пробовать.это не жизненно необходимо.

Добавлено after 3 hours 44 minutes 15 seconds:
накидал по быстрому для начала. очень условно

Добавлено after 8 hours 47 minutes 30 seconds:
Во, мне пришла генитальная идея сделать в луте сплиттер с двумя выходами, потренироваться .полный к этой субб я не успею. Такой план.


Вложения:
splitter_260325.pdf [13.59 KiB]
Скачиваний: 226
Вернуться наверх
 
Эиком - электронные компоненты и радиодетали
Не в сети
 Заголовок сообщения: Re: Сплиттер на ОУ
СообщениеДобавлено: Сб мар 29, 2025 14:30:49 
Это не хвост, это антенна

Карма: 8
Рейтинг сообщений: 30
Зарегистрирован: Ср мар 01, 2023 12:56:48
Сообщений: 1303
Рейтинг сообщения: 0
Попробовал в луте soic8 вроде норм. Это тестовая плата с двумя выходами.
Текстолит с медью 35мкм


Вложения:
IMG-20250329-WA0000.jpg [116.36 KiB]
Скачиваний: 156
Вернуться наверх
 
Не в сети
 Заголовок сообщения: Re: Сплиттер на ОУ
СообщениеДобавлено: Сб мар 29, 2025 15:37:21 
Вымогатель припоя

Зарегистрирован: Пт май 20, 2022 12:28:46
Сообщений: 639
Рейтинг сообщения: 0
да. аккуратно получается.
еще могу посоветовать, по собсному опыту - купить на будущее пару флаконов жидкого олова. Очень хорошо помогает в жизни
и для пайки паяльную пасту и дозатор с иглами разного диаметра.


Вернуться наверх
 
Не в сети
 Заголовок сообщения: Re: Сплиттер на ОУ
СообщениеДобавлено: Сб мар 29, 2025 21:57:35 
Это не хвост, это антенна

Карма: 8
Рейтинг сообщений: 30
Зарегистрирован: Ср мар 01, 2023 12:56:48
Сообщений: 1303
Рейтинг сообщения: 0
https://disk.yandex.ru/d/jS0DsNuDeMzWrw
приклячил на пробу один ОУ , остальные завтра
может удастся протестить, плата тестовая, поэтому много "лишних" проводков
Silicoid писал(а):
и для пайки паяльную пасту и дозатор

у меня есть в шприце актив гель , давно покупал . если вы об этом . для разовых мелких работ норм.
в инструкции написано- можно не смывать. но меня чет парит.
на ne5532 делаю,надо было десяток сразу брать сэкономил бы а доставке, "дорогие" opa берегу.
я их тестил в параллельнике, разницы не заметил на слух.


Вернуться наверх
 
Не в сети
 Заголовок сообщения: Re: Сплиттер на ОУ
СообщениеДобавлено: Вс мар 30, 2025 10:06:02 
Вымогатель припоя

Зарегистрирован: Пт май 20, 2022 12:28:46
Сообщений: 639
Рейтинг сообщения: 0
AndreyZZ писал(а):
у меня есть в шприце актив гель , давно покупал . если вы об этом
нет. я именно про паяльную пасту.
https://www.chipdip.ru/product/sd-318-yoshida - Пастообразный припой с флюсом. им паять такую мелюзгу гораздо проще, чем с помощью "проволоки" .пасту на дорожки нанесли. Микросхему приложили. Аккуратно прогрели (феном например). Профит.

Я пока решил перекинуться на входное устройство на 8 входов с ограничителем амплитуды выходного сигнала (так как я планирую регулятор тембра сделать на ADAU1701, а для нее это критично), клип-детектором и управлением по i2C.

кстати, пока ковырялся с ограничителем пришла мысль, что неплохо бы на сплиттере сделать подстройку к. передачи разных ветвей. То-есть не везде 1:1 а регулируемый между 1:1 и 1:2. Например для настройки индикатора уровня. При этом сам индикатор уровня можно сделать максимально простым.


Вернуться наверх
 
Не в сети
 Заголовок сообщения: Re: Сплиттер на ОУ
СообщениеДобавлено: Вс мар 30, 2025 10:39:33 
Это не хвост, это антенна

Карма: 8
Рейтинг сообщений: 30
Зарегистрирован: Ср мар 01, 2023 12:56:48
Сообщений: 1303
Рейтинг сообщения: 0
Silicoid писал(а):
Пастообразный припой с флюсом

понял, пробью тему

в этом есть смысл. я как раз хотел сделать индикатор на ИЛТ4-30М в будущем, там усиление вх сигнала просто необходимо
пока он с своим предом работает но его тогда можно исключить

Добавлено after 1 minute 23 seconds:
Silicoid писал(а):
неплохо бы на сплиттере сделать подстройку
- в этом смысл


Вернуться наверх
 
Не в сети
 Заголовок сообщения: Re: Сплиттер на ОУ
СообщениеДобавлено: Пн мар 31, 2025 00:42:05 
Это не хвост, это антенна

Карма: 8
Рейтинг сообщений: 30
Зарегистрирован: Ср мар 01, 2023 12:56:48
Сообщений: 1303
Рейтинг сообщения: 0
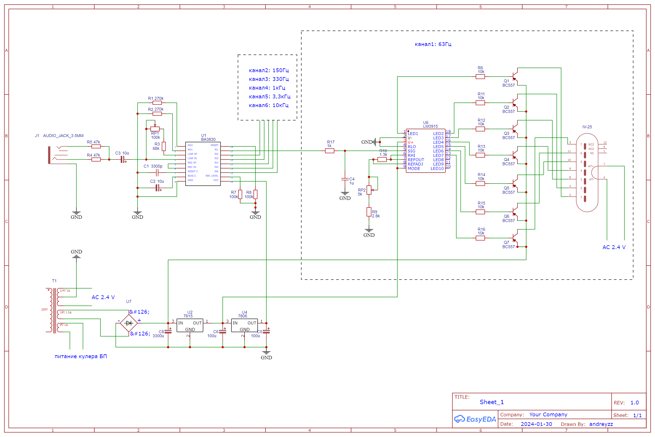
Удалось довести макет до условно рабочего состояния
сначала промерил синусом каждый ОУ как могу, потом в общем как по схеме. один вых RCA, второй миниджек 3.5 .
транс выдаёт на хх 12В на плечо. с нагрузкой 10.4В , больше чем ожидалось. норм
нужно балансировать. для бредоанализатора напимер сигнал 1/1 велик. а у него встроенный пред на ОУ вроде без ку меньше единицы. разберемся.
он делался для карты, там своя регулировка по каналам . А тут нет. Один выход с ЦАП без регулировок и далее кому как..

Добавлено after 1 hour 35 minutes 50 seconds:
download/file.php?id=406646
- схема 6ти канального бредоанализатора моего делитанского изготовления. Если уменьшить R3 в обвязке мкрсх фильтра, то будет лучше. Да ?. Это как вариант.

Добавлено after 2 hours 13 minutes 46 seconds:
https://ozon.ru/t/97oEx4i
Типо аналог , но в комплекте толкатель и игла,
Но другое интересно я увидел как чел вроде лудит через оплётку. Я не догадался. Должно быть удобно и ровно. Надо попробовать.


Вложения:
IMG-20250330-WA0000.jpg [78.79 KiB]
Скачиваний: 146
IMG-20250330-WA0001.jpg [116.09 KiB]
Скачиваний: 143
Вернуться наверх
 
Не в сети
 Заголовок сообщения: Re: Сплиттер на ОУ
СообщениеДобавлено: Пн мар 31, 2025 01:27:16 
Вымогатель припоя

Зарегистрирован: Пт май 20, 2022 12:28:46
Сообщений: 639
Рейтинг сообщения: 0
AndreyZZ писал(а):
Но другое интересно я увидел как чел вроде лудит через оплётку. Я не догадался. Должно быть удобно и ровно. Надо попробовать.
Самый красивый способ - жидкое олово. (у Рексанта есть флакончики такие) Кинули в ванночку с жижей плату. Ушли чай пить. Через 20 минут идеально облуженная плата. Единственный минус - ресурс маленький. Если на плате много меди, быстро кончается.


Вернуться наверх
 
Не в сети
 Заголовок сообщения: Re: Сплиттер на ОУ
СообщениеДобавлено: Пн мар 31, 2025 20:52:08 
Это не хвост, это антенна

Карма: 8
Рейтинг сообщений: 30
Зарегистрирован: Ср мар 01, 2023 12:56:48
Сообщений: 1303
Рейтинг сообщения: 0
Silicoid писал(а):
Самый красивый способ - жидкое олово.

когда нибудь попробую. ssc его пиарил пару лет назад.
Silicoid писал(а):
на сплиттере сделать подстройку к. передачи разных ветвей

как минимум на мигалки лично я бы для себя сделал причем с ку от меньше единицы. вроде как инвертирующий вход позволяет это сделать или я путаю ?

Добавлено after 32 minutes 4 seconds:
Silicoid писал(а):
При этом сам индикатор уровня можно сделать максимально простым.

какой и на чём ?

Добавлено after 5 minutes 44 seconds:
Самый простой на AN6884 - пять точек. У меня на нем датчик перегруза на сабе. но запас большой и я его подстроил чтобы мигал в такт низам, для красоты.

Добавлено after 2 hours 56 seconds:
AndreyZZ писал(а):
огда нибудь попробую. ssc его пиарил пару лет назад

Может он чёт другое пиарил, но пока воздержусь , попробую оплётку
Таракан в голове сказал пока не надо.


Вернуться наверх
 
Не в сети
 Заголовок сообщения: Re: Сплиттер на ОУ
СообщениеДобавлено: Ср апр 02, 2025 20:11:50 
Это не хвост, это антенна

Карма: 8
Рейтинг сообщений: 30
Зарегистрирован: Ср мар 01, 2023 12:56:48
Сообщений: 1303
Рейтинг сообщения: 0
предварительно такой прайс и это ещё без надписей. маркировка ещё штукарь.

Добавлено after 3 hours 11 minutes 5 seconds:
AndreyZZ писал(а):
маркировка ещё штукарь.

А без маркировки плата будет выглядеть как качественный фоторезист .


Вложения:
резонитпрайс.JPG [61.97 KiB]
Скачиваний: 119
Вернуться наверх
 
Не в сети
 Заголовок сообщения: Re: Сплиттер на ОУ
СообщениеДобавлено: Чт апр 03, 2025 10:10:16 
Друг Кота
Аватар пользователя

Карма: 182
Рейтинг сообщений: 8337
Зарегистрирован: Пт фев 04, 2011 17:57:51
Сообщений: 20092
Откуда: Рыбинск
Рейтинг сообщения: 0
Медали: 1
Лучший человек Форума 2017 (1)
AndreyZZ писал(а):
без маркировки плата будет выглядеть как
Понты дорого стоят.


Вернуться наверх
 
Не в сети
 Заголовок сообщения: Re: Сплиттер на ОУ
СообщениеДобавлено: Чт апр 03, 2025 11:27:42 
Мучитель микросхем

Карма: -9
Рейтинг сообщений: 11
Зарегистрирован: Пн авг 15, 2022 16:27:43
Сообщений: 498
Рейтинг сообщения: 0
...... маркировка ещё штукарь.
.......
А без маркировки плата будет выглядеть как качественный фоторезист .
Вообще-то маркировку наносили и наносят для того, что-бы монтажники не путались и не тратили кучу времени на работу. Ну и чтобы ремонтникам не плутать. Зачем она нужна самодельщику, вопрос ,конечно, интересный.


Вернуться наверх
 
Не в сети
 Заголовок сообщения: Re: Сплиттер на ОУ
СообщениеДобавлено: Чт апр 03, 2025 17:14:44 
Это не хвост, это антенна

Карма: 8
Рейтинг сообщений: 30
Зарегистрирован: Ср мар 01, 2023 12:56:48
Сообщений: 1303
Рейтинг сообщения: 0
Martin76 писал(а):
Понты

согласен

Добавлено after 2 minutes 47 seconds:
я ещё может надеюсь что прайс уменьшится из за низкой плотности элементов. у меня простенькие схемы


Вернуться наверх
 
Не в сети
 Заголовок сообщения: Re: Сплиттер на ОУ
СообщениеДобавлено: Пн апр 07, 2025 22:36:27 
Это не хвост, это антенна

Карма: 8
Рейтинг сообщений: 30
Зарегистрирован: Ср мар 01, 2023 12:56:48
Сообщений: 1303
Рейтинг сообщения: 0
Купил я пасту какую силикоид рекомендовал, на пробу, теперь думаю какой дозатор и иглы брать. Иглы чтоб не записалось и лишка не давала. А дозатор чтобы удобен был. Интересны ответы типа - я попробовал 10 вариантов и этот самый удобный .. не больше не меньше
Нужную тему не нашел, пишу тут.

Добавлено after 3 minutes 27 seconds:
Не запиралось


Вернуться наверх
 
Не в сети
 Заголовок сообщения: Re: Сплиттер на ОУ
СообщениеДобавлено: Пн апр 07, 2025 23:22:09 
Вымогатель припоя

Зарегистрирован: Пт май 20, 2022 12:28:46
Сообщений: 639
Рейтинг сообщения: 0
Я могу сказать только какую лучше не брать...
https://www.chipdip.ru/product0/8009275225 вот такую.
Нет, штука в принципе достаточно удобная, но... Это "галимый китай" отпечатанный на обычном 3д принтере. За эти деньги их можно сотню напечатать.

Иглы лучше взять набором. Ножки разные, поэтому и толщина должна быть разной.
https://www.chipdip.ru/product0/9001030407 - изогнутые или такие же прямые https://www.chipdip.ru/product0/9001030406
Это уже строго дело вкуса. Изогнутые, правда промывать чуть сложнее.

кстати о промывке. Я сначала не особо придавал этому значение, но после того, как пару месяцев иглой не попользовался, паста там засохла так, что промыть уже не получилось Пришлось купить новую. (промывается кстати просто. Берете обычный медицинский 20-ти кубовый шприц. заливаете туда воды из крана. и продавливаете воду через иглу. Напоследок можно поболтать в спирте, чтоб воды не осталось.)

Паста засыхает. Поэтому я шприц обычно закрываю пробкой и храню в герметичном пакете. Но возможно, надо будет в будущем перейти на маленький шприц и загружать туда из банки пасту по 1-2 кубика по мере расхода.

Добавлено after 20 minutes 41 second:
А по поводу маркировки.. Если у вас 10 деталей на плате, то можно и не маркировать.
а если 100...

Как пример:
вот у меня наконец-то хватило храбрости заняться предусилителем с 8 независимыми аналоговыми входами, 3-мя цифровыми и 2-мя независимыми выходами
так там уже больше 20 корпусов и полторы сотни элементов разной обвязки. а я еще до ЦАП-а не дошел.
Это плата селектора входов.
Изображение
всего плат будет три. Селектор аналоговых входов. АЦП-ДСП-ЦАПх2 и плата управления.


Вернуться наверх
 
Не в сети
 Заголовок сообщения: Re: Сплиттер на ОУ
СообщениеДобавлено: Пн апр 07, 2025 23:38:58 
Это не хвост, это антенна

Карма: 8
Рейтинг сообщений: 30
Зарегистрирован: Ср мар 01, 2023 12:56:48
Сообщений: 1303
Рейтинг сообщения: 0
понял. если не часто пользоваться то лучше иглы принимать как одноразовые.


Вернуться наверх
 
Не в сети
 Заголовок сообщения: Re: Сплиттер на ОУ
СообщениеДобавлено: Пн апр 07, 2025 23:45:05 
Вымогатель припоя

Зарегистрирован: Пт май 20, 2022 12:28:46
Сообщений: 639
Рейтинг сообщения: 0
нет. они многоразовые. Только после пайки.. (хотя бы в течении недели после) лучше найти 5 минут и выдуть из них остатки пасты. Процесс не грязный и пока что-то на фоне делается, например что-то травится, можно и почистить.


Вернуться наверх
 
Показать сообщения за:  Сортировать по:  Вернуться наверх
Начать новую тему Ответить на тему  [ Сообщений: 54 ]  1, ,  

Часовой пояс: UTC + 3 часа


Кто сейчас на форуме

Сейчас этот форум просматривают: нет зарегистрированных пользователей и гости: 65


Вы не можете начинать темы
Вы не можете отвечать на сообщения
Вы не можете редактировать свои сообщения
Вы не можете удалять свои сообщения
Вы не можете добавлять вложения

Найти:
Перейти:  


Powered by phpBB © 2000, 2002, 2005, 2007 phpBB Group
Русская поддержка phpBB
Extended by Karma MOD © 2007—2012 m157y
Extended by Topic Tags MOD © 2012 m157y