Не работает двухпороговый компаратор...
-
morozovster
- Родился
- Сообщения: 11
- Зарегистрирован: Сб май 03, 2025 11:21:19
Не работает двухпороговый компаратор...
Привет, пытаюсь собрать схему двухпорогового компаратора. Сама схема прилагается.
Суть проблематики.
Не внятное переключение, дикий дребезг в перезодных зонах, осцилограф сходит с ума. В переходных зонах пульсации (прямоугольные импульсы) как по верхнему так и по нижнему фронту. Может, есть у кого идеи, в чем я налажал?...
Задача настроить пороги относительно среднего напряжения 7.3Вольта, диапазон +\- 0.3 вольта.
Возможно, есть альтернативное решение?...
Суть проблематики.
Не внятное переключение, дикий дребезг в перезодных зонах, осцилограф сходит с ума. В переходных зонах пульсации (прямоугольные импульсы) как по верхнему так и по нижнему фронту. Может, есть у кого идеи, в чем я налажал?...
Задача настроить пороги относительно среднего напряжения 7.3Вольта, диапазон +\- 0.3 вольта.
Возможно, есть альтернативное решение?...
- Вложения
-
- Компаратор1.PNG
- Схема компаратора
- (24.95 КБ) 120 скачиваний
- Реклама
- АлександрЛ
- Друг Кота
- Сообщения: 43888
- Зарегистрирован: Пн ноя 30, 2009 03:00:01
- Откуда: Нерезиновая
Re: Не работает двухпороговый компаратор...
Чтобы компаратор не "шумел" вблизи порога срабатывания, есть схема "компаратор с гистерезисом"- при срабатывании компаратора, за счёт обратной связи, немного смещается "опорное" напряжение компаратора, то есть, после первого срабатывания, обратно он сработает уже на "смещённом" опорном напряжении. "смещение" регулируется величиной резистора в ОС.
зы.. И ещё- обычно делают разное "опорное" напряжение, и сравнивают его с контролируемым напряжением.
зы.. И ещё- обычно делают разное "опорное" напряжение, и сравнивают его с контролируемым напряжением.
-
morozovster
- Родился
- Сообщения: 11
- Зарегистрирован: Сб май 03, 2025 11:21:19
Re: Не работает двухпороговый компаратор...
[uquote="АлександрЛ",url="/forum/viewtopic.php?p=4771080#p4771080"]зы.. И ещё- обычно делают разное "опорное" напряжение, и сравнивают его с контролируемым напряжением.
[/uquote]
Как в анекдоте, " пробовал, доктор... кони дохнут, а у жены только в боку колет"...
Во второй ревизии опорники вешал на стаб питание 12 вольт, а сигнал (7 вольт) подавал на центральную точку... Болячки те же самые.
Прикол в том, что верхний уровень отрабатывает терпимо, переключения четкие, а вот нижний - там "гестерезис" дикий, причем все пульсациями, компаратор качает из состояния в состояние. Приблизительно 100-300 миливольт диапазон..... так не должно быть в принципе.
А обратная связь, а как ее повесить на двухпороговик?
Как в анекдоте, " пробовал, доктор... кони дохнут, а у жены только в боку колет"...
Во второй ревизии опорники вешал на стаб питание 12 вольт, а сигнал (7 вольт) подавал на центральную точку... Болячки те же самые.
Прикол в том, что верхний уровень отрабатывает терпимо, переключения четкие, а вот нижний - там "гестерезис" дикий, причем все пульсациями, компаратор качает из состояния в состояние. Приблизительно 100-300 миливольт диапазон..... так не должно быть в принципе.
А обратная связь, а как ее повесить на двухпороговик?
- АлександрЛ
- Друг Кота
- Сообщения: 43888
- Зарегистрирован: Пн ноя 30, 2009 03:00:01
- Откуда: Нерезиновая
Re: Не работает двухпороговый компаратор...
Это в железе? Протеус как-то на такие вещи особо не реагирует.morozovster писал(а):что верхний уровень отрабатывает терпимо, переключения четкие, а вот нижний - там "гестерезис" дикий, причем все пульсациями, компаратор качает из состояния в состояние. Приблизительно 100-300 миливольт диапазон..... так не должно быть в принципе.
У меня вот так получилось:
Спойлер
Справа квадратик со знаком вопроса- показывает логический уровень на выходе, называется LOGICPROBE (BIG)
Пороги срабатывания настраиваются резисторами R1 R2 R8
- Вложения
-
- Двухпороговый компаратор V2.PNG
- (82.54 КБ) 397 скачиваний
-
morozovster
- Родился
- Сообщения: 11
- Зарегистрирован: Сб май 03, 2025 11:21:19
Re: Не работает двухпороговый компаратор...
Не, макетка. Упростил донельзя. Просто делитель от 12 вольт, на верхнем плече 7.7 вольта, на нижнем 7.1
Подаю 7.3 и начинаю менять выше- ниже. Верхняя граница отрабатывается четко, нижняя с гестерезисом из переключений, приблизительно 120 мВ. Имею виду ширина гестерезиса. Микруху менял. Та самая фигня...
Подаю 7.3 и начинаю менять выше- ниже. Верхняя граница отрабатывается четко, нижняя с гестерезисом из переключений, приблизительно 120 мВ. Имею виду ширина гестерезиса. Микруху менял. Та самая фигня...
- Реклама
Re: Не работает двухпороговый компаратор...
Посмотрите в сторону токоразностных усилителей (усилитель Нортона). Позволяют сравнивать напряжения гораздо больших напряжения питания схемы.morozovster писал(а):Возможно, есть альтернативное решение?...
Гистерезис лучше вводить в цепь опорного напряжения. Для повышения точности опорное напряжение должно формироваться на низкоомных резисторах.
Спойлер
- Вложения
-
- Компаратор_2порога.jpg
- (34.47 КБ) 392 скачивания
Re: Не работает двухпороговый компаратор...
В Э3 есть схема дискретных входов. Там как раз применён такой компаратор.
https://disk.yandex.ru/d/5KCtVjEK31hQeg
https://disk.yandex.ru/d/5KCtVjEK31hQeg
- АлександрЛ
- Друг Кота
- Сообщения: 43888
- Зарегистрирован: Пн ноя 30, 2009 03:00:01
- Откуда: Нерезиновая
Re: Не работает двухпороговый компаратор...
[uquote="akl",url="/forum/viewtopic.php?p=4771093#p4771093"]Гистерезис лучше вводить в цепь опорного напряжения. Для повышения точности опорное напряжение должно формироваться на низкоомных резисторах.
[/uquote]
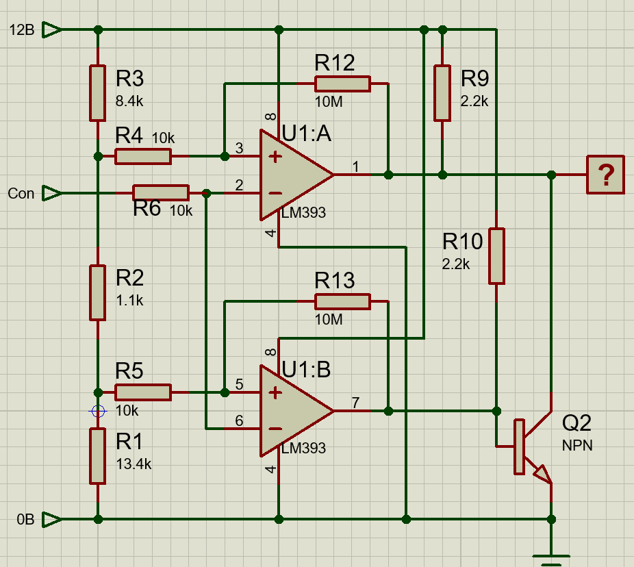
Только в этой схеме не выполняется условие- высокий уровень на выходе схемы, при напряжении выше 7 и ниже 7,6 вольта. Тут просто два выхода компараторов.
Можно добавить транзистор, и "инвертировать" выход одного компаратора-
Цепочка R1 R2 R3 формирует "опорные напряжения", резисторы R12 R13 формируют гистерезис.
Спойлер
Только в этой схеме не выполняется условие- высокий уровень на выходе схемы, при напряжении выше 7 и ниже 7,6 вольта. Тут просто два выхода компараторов.
Можно добавить транзистор, и "инвертировать" выход одного компаратора-
Спойлер
Последний раз редактировалось АлександрЛ Ср дек 10, 2025 17:00:12, всего редактировалось 2 раза.
Re: Не работает двухпороговый компаратор...
Посмотри как сделана 555
Там есть триггер после компараторов
Там есть триггер после компараторов
-
morozovster
- Родился
- Сообщения: 11
- Зарегистрирован: Сб май 03, 2025 11:21:19
Re: Не работает двухпороговый компаратор...
[uquote="diplodok",url="/forum/viewtopic.php?p=4771098#p4771098"]Посмотри как сделана 555
Там есть триггер после компараторов[/uquote]
Я сразу думал про 555, но мой однобитовый мозг не смог придумать, как реализовать двухпороговый компаратор на 555.
Там есть триггер после компараторов[/uquote]
Я сразу думал про 555, но мой однобитовый мозг не смог придумать, как реализовать двухпороговый компаратор на 555.
-
morozovster
- Родился
- Сообщения: 11
- Зарегистрирован: Сб май 03, 2025 11:21:19
Re: Не работает двухпороговый компаратор...
[uquote="Krismi70",url="/forum/viewtopic.php?p=4771201#p4771201"]помощь от китайских товарищей
[/uquote]
Насколько я понял (может и не правильно) эта схема срабатываэт при превышении порога. У меня задача иная. Нужно запустить модуль Х только после того, как напряжение стабилизируэтся в узком диапазоне...
Добавлено after 16 minutes 54 seconds:
[uquote="tonyk",url="/forum/viewtopic.php?p=4771094#p4771094"]В Э3 есть схема дискретных входов. Там как раз применён такой компаратор.
https://disk.yandex.ru/d/5KCtVjEK31hQeg[/uquote]
Схема интересная. Только, сработает ли? То что я вижу у себя, по нижнему плечу компаратора когда напряжение на входе практически приближается к пороговому, светодиод начинает слабо светиться, по наростающей, когда проходит порог, включается на максимум. В обратном ходе, светодиод горит на максимуме, после гестерезиса сразу выключается. На осцилографе такой переходный процесс виглядит как прямоугольные импульсы высокой частоты, шим "регулятор". Это не шум, не хаос, а четкая периодичная смена состояний выхода компаратора в определенном околопороговом диапазоне.... Думаэте, риггер погасит?
Насколько я понял (может и не правильно) эта схема срабатываэт при превышении порога. У меня задача иная. Нужно запустить модуль Х только после того, как напряжение стабилизируэтся в узком диапазоне...
Добавлено after 16 minutes 54 seconds:
[uquote="tonyk",url="/forum/viewtopic.php?p=4771094#p4771094"]В Э3 есть схема дискретных входов. Там как раз применён такой компаратор.
https://disk.yandex.ru/d/5KCtVjEK31hQeg[/uquote]
Схема интересная. Только, сработает ли? То что я вижу у себя, по нижнему плечу компаратора когда напряжение на входе практически приближается к пороговому, светодиод начинает слабо светиться, по наростающей, когда проходит порог, включается на максимум. В обратном ходе, светодиод горит на максимуме, после гестерезиса сразу выключается. На осцилографе такой переходный процесс виглядит как прямоугольные импульсы высокой частоты, шим "регулятор". Это не шум, не хаос, а четкая периодичная смена состояний выхода компаратора в определенном околопороговом диапазоне.... Думаэте, риггер погасит?
- АлександрЛ
- Друг Кота
- Сообщения: 43888
- Зарегистрирован: Пн ноя 30, 2009 03:00:01
- Откуда: Нерезиновая
Re: Не работает двухпороговый компаратор...
В моём предыдущем сообщении, в схеме, обнаружилась ошибка, исправил, схему перезалил..
зы..
Krismi70, если удалить картинку с хостинга картинок, картинка пропадёт и в вашем сообщении.
Спойлер
зы..
Krismi70, если удалить картинку с хостинга картинок, картинка пропадёт и в вашем сообщении.
Спойлер
-
morozovster
- Родился
- Сообщения: 11
- Зарегистрирован: Сб май 03, 2025 11:21:19
Re: Не работает двухпороговый компаратор...
[uquote="АлександрЛ",url="/forum/viewtopic.php?p=4771237#p4771237"]В моём предыдущем сообщении, в схеме, обнаружилась ошибка, исправил, схему перезалил..
[/uquote]
Да, я это заметил и делал так как сейчас. Не работаети в реалии. Верхний порог работает четко, нижний сработка по понижению четко, а возврат через порог - жопа. Подтяжка никак не влияет. Правда, у меня только 1М в наличии, но думаю это не показатель.
Спойлер
Да, я это заметил и делал так как сейчас. Не работаети в реалии. Верхний порог работает четко, нижний сработка по понижению четко, а возврат через порог - жопа. Подтяжка никак не влияет. Правда, у меня только 1М в наличии, но думаю это не показатель.
- Вложения
-
- компаратор шум.jpeg
- (170.79 КБ) 77 скачиваний
Re: Не работает двухпороговый компаратор...
Странный вопрос. Похоже, вы не заметили, что это комплект документации на ПЛК. Узел отработан и надёжно работает на многих контроллерах в условиях цехов.morozovster писал(а): Только, сработает ли?
- АлександрЛ
- Друг Кота
- Сообщения: 43888
- Зарегистрирован: Пн ноя 30, 2009 03:00:01
- Откуда: Нерезиновая
Re: Не работает двухпороговый компаратор...
1М даёт бОльшее смещение опорного напряжения и бОльшую ширину зоны гистерезиса.. Странно, но должно работать.morozovster писал(а):Верхний порог работает четко, нижний сработка по понижению четко, а возврат через порог - жопа. Подтяжка никак не влияет. Правда, у меня только 1М в наличии, но думаю это не показатель.
Хотя- я бы разделил цепочки установки опорных напряжений для каждого компаратора.
зы.. Я вообще попробовал на TL431 подобную схему сделать- в общем-то, в эмуляторе тоже работает. Проблема в том, что, "сработавшая" TL431 это минимум 2,5 вольта напряжения.
-
morozovster
- Родился
- Сообщения: 11
- Зарегистрирован: Сб май 03, 2025 11:21:19
Re: Не работает двухпороговый компаратор...
[uquote="tonyk",url="/forum/viewtopic.php?p=4771280#p4771280"]
Я думал попробовать установить HC132 после лм393, но, наверное, лучше собирать комплектом, как в документации. Хотя придется заморочиться с напряжениями, 5 вольт мне не очень удобно, хотя реализуемо.
Я удивлен просто тем, что схема на лм393 не заработала так как нужно.
До того долбался с "компаратором" на тл431, там аналогичная проблема. Удавалось настроить корректно только один из порогов, или верхний или нижний... Удивительно, как и почему все четко работаєт у ютуберов (со светодиодами)
Странный вопрос. Похоже, вы не заметили, что это комплект документации на ПЛК. Узел отработан и надёжно работает на многих контроллерах в условиях цехов.[/uquote]morozovster писал(а): Только, сработает ли?
Я думал попробовать установить HC132 после лм393, но, наверное, лучше собирать комплектом, как в документации. Хотя придется заморочиться с напряжениями, 5 вольт мне не очень удобно, хотя реализуемо.
Я удивлен просто тем, что схема на лм393 не заработала так как нужно.
До того долбался с "компаратором" на тл431, там аналогичная проблема. Удавалось настроить корректно только один из порогов, или верхний или нижний... Удивительно, как и почему все четко работаєт у ютуберов (со светодиодами)
- АлександрЛ
- Друг Кота
- Сообщения: 43888
- Зарегистрирован: Пн ноя 30, 2009 03:00:01
- Откуда: Нерезиновая
Re: Не работает двухпороговый компаратор...
Тогда попробуйте вот такой вариант:
Если уж и так работать не будет, то я вообще не знаю, почему.. Это два совершенно одинаковых компаратора, просто настроенные на разные пороги срабатывания. А уже транзистор и диоды на выходе обеспечивают логику "исключающее или" - высокий уровень только когда сработал один из компараторов, когда сработали оба, или не сработал ни один- на выходе "низкий" уровень.
Спойлер
-
morozovster
- Родился
- Сообщения: 11
- Зарегистрирован: Сб май 03, 2025 11:21:19
Re: Не работает двухпороговый компаратор...
[uquote="АлександрЛ",url="/forum/viewtopic.php?p=4771330#p4771330"]Тогда попробуйте вот такой вариант:
Если уж и так работать не будет, то я вообще не знаю, почему.. Это два совершенно одинаковых компаратора, просто настроенные на разные пороги срабатывания. А уже транзистор и диоды на выходе обеспечивают логику "исключающее или" - высокий уровень только когда сработал один из компараторов, когда сработали оба, или не сработал ни один- на выходе "низкий" уровень.[/uquote]
О, благодарю. Попробую еще этот вариант. Предыдущий компаратор запустил, проблему решил стаб на 6.8 который я поставил на 5 ногу (нижняя точка опорного напряжения). Правда, там нужно 7.1, но это потом. Главное что заработало. Походу, плавало напряжение на опорной точке порога при возврате вверх после прохождения нижнего порога.
Всем спасибо за помощь и ликбез!
Спойлер
О, благодарю. Попробую еще этот вариант. Предыдущий компаратор запустил, проблему решил стаб на 6.8 который я поставил на 5 ногу (нижняя точка опорного напряжения). Правда, там нужно 7.1, но это потом. Главное что заработало. Походу, плавало напряжение на опорной точке порога при возврате вверх после прохождения нижнего порога.
Всем спасибо за помощь и ликбез!


