Например TDA7294

Форум РадиоКот • Просмотр темы - Темброблок - анализатор спектра на STM32F103
Форум РадиоКот
Здесь можно немножко помяукать :)

Текущее время: Ср янв 28, 2026 14:02:52

Часовой пояс: UTC + 3 часа


ПРЯМО СЕЙЧАС:



Начать новую тему Ответить на тему  [ Сообщений: 2716 ]     ... , , , , 136
Автор Сообщение
Не в сети
 Заголовок сообщения: Re: Темброблок - анализатор спектра на STM32F103
СообщениеДобавлено: Вс дек 21, 2025 16:29:53 
Друг Кота
Аватар пользователя

Карма: 86
Рейтинг сообщений: 1035
Зарегистрирован: Чт апр 11, 2013 11:19:59
Сообщений: 4903
Откуда: Минск
Рейтинг сообщения: 0
Нет, это разовое устройство, так что просто собрано на обычной макетной PCB.


Вернуться наверх
 
Не в сети
 Заголовок сообщения: Re: Темброблок - анализатор спектра на STM32F103
СообщениеДобавлено: Вс дек 21, 2025 17:41:29 
Родился

Зарегистрирован: Пт мар 29, 2024 08:36:41
Сообщений: 18
Рейтинг сообщения: 0
Нет, это разовое устройство, так что просто собрано на обычной макетной PCB.

Я так понимаю что у Вас питание идёт с трансформатора, раз стоит диодный мост, конденсатор и понижайка, тоесть если у меня просто 5в импульсный бп, то это можно из схему просто убрать?


Вернуться наверх
 
Не в сети
 Заголовок сообщения: Re: Темброблок - анализатор спектра на STM32F103
СообщениеДобавлено: Вс дек 21, 2025 20:43:32 
Друг Кота
Аватар пользователя

Карма: 86
Рейтинг сообщений: 1035
Зарегистрирован: Чт апр 11, 2013 11:19:59
Сообщений: 4903
Откуда: Минск
Рейтинг сообщения: 0
Конечно. Если есть готовые 5В, то можно оставить только "логику" на полевиках.

В принципе, можно и без всех этих сложностей обойтись, простым реле, но мне хотелось чтобы в ждущем режиме одноплатник отключался и не потреблял. При этом - отключался не просто обрубанием питания, а корректно.


Вернуться наверх
 
Не в сети
 Заголовок сообщения: Re: Темброблок - анализатор спектра на STM32F103
СообщениеДобавлено: Пн дек 22, 2025 23:01:06 
Родился

Зарегистрирован: Пт мар 29, 2024 08:36:41
Сообщений: 18
Рейтинг сообщения: 0
Просто читаю статью через webarhive у nadim.top там у него вроде все так же сделано, но какие то кнопки на выключение он выводил, непонятно зачем, а фото со схемами через архивный сайт не прогружаются,вот сижу и думаю как же мне впихнуть в ampcontrol mpd
Сама плата собрана около двух лет назад, и долго лежала в ящике, вот сейчас решил что пора доделать её) сначала думал Карадио поставить, но потом почитал про moode и думаю что надо бы его поставить, правда особо пока там не разбирался


Вернуться наверх
 
Эиком - электронные компоненты и радиодетали
Не в сети
 Заголовок сообщения: Re: Темброблок - анализатор спектра на STM32F103
СообщениеДобавлено: Ср дек 24, 2025 19:56:44 
Родился

Зарегистрирован: Пт мар 29, 2024 08:36:41
Сообщений: 18
Рейтинг сообщения: 0
Нет, это разовое устройство, так что просто собрано на обычной макетной PCB.

Нарисовал плату для rpi zero 2w + pcm5102 так же добавил выводы на uart для подключения к ampcontrol, завтра добавлю эту плату сюда, она протестирована все работает но у меня к Вам три вопроса
1) почему то не отображается название радиостанции, пишет name radio вместо названия, можно как то исправить? Если да то подскажите пожалуйста как
2) Что делает Таймер шины в настройках системы?
3) Это как бы не совсем вопрос, все таки ampcontrol задумывался как селектор входов, не могу понять немного логики работы скрипта poweroff, он начинает таймер после того как мы вошли в режим stby, считает время, отправляет команду на скрипт для отключения, получаеться если у нас к примеру будет использоваться Mpd и ещё к примеру вход aux допустим, когда мы выбираем aux питание на mpd так и висит постоянно, и будет висеть пока мы не уйдём в режим stby, а не как не переделать к примеру взять тот же селектор входов и что бы таймер на отключение mpd запускался не только при stby а при выборе другого входа????


Вернуться наверх
 
Не в сети
 Заголовок сообщения: Re: Темброблок - анализатор спектра на STM32F103
СообщениеДобавлено: Сб дек 27, 2025 16:47:34 
Друг Кота
Аватар пользователя

Карма: 86
Рейтинг сообщений: 1035
Зарегистрирован: Чт апр 11, 2013 11:19:59
Сообщений: 4903
Откуда: Минск
Рейтинг сообщения: 0
Название станции можно отредактировать, процедуру я где-то описывал.

Настройки "таймер шины" не существует, Вы её выдумали. Как и "name radio" - такого в исходниках нигде нет.

Вообще-то по задумке poweroff для устройства MPD должен запускаться не только при ждущем режиме, но и при уходе на другой вход. Хотя нет, пересмотрел исходники - да, выключается MPD, похоже, только при уходе в STBY, если он до этого в принципе включался. Переделать довольно легко - добавить запуск/остановку этого таймера и в функции audioSetInput(), аналогично тому. как это работает в ampExitStby() и ampEnterStby().


Вернуться наверх
 
Не в сети
 Заголовок сообщения: Re: Темброблок - анализатор спектра на STM32F103
СообщениеДобавлено: Сб дек 27, 2025 22:57:39 
Родился

Зарегистрирован: Пт мар 29, 2024 08:36:41
Сообщений: 18
Рейтинг сообщения: 0
Название станции можно отредактировать, процедуру я где-то описывал.

Настройки "таймер шины" не существует, Вы её выдумали. Как и "name radio" - такого в исходниках нигде нет.

Вообще-то по задумке poweroff для устройства MPD должен запускаться не только при ждущем режиме, но и при уходе на другой вход. Хотя нет, пересмотрел исходники - да, выключается MPD, похоже, только при уходе в STBY, если он до этого в принципе включался. Переделать довольно легко - добавить запуск/остановку этого таймера и в функции audioSetInput(), аналогично тому. как это работает в ampExitStby() и ampEnterStby().


Да извиняюсь, теперь все понял, не правильно прочитал, таймер тишины оказывается, а вот с radio name серьёзно, вот допустим добавил 3 станции, а вот как отображается,при смене трека пишет название,и опять в radio name
в MPD я не смог отредактировать станции как показано у вас в видео,скорее всего редактируется только когда выбран тюнер
Единственное у меня не запустился uart по команде sudo python3 mpd-uart.py -p /dev/serial0 а запустился так sudo python3 mpd-uart.py -s /dev/serial0
и в uart-service я прописал так ExecStart=/usr/bin/python3 /home/pi/mpd-uart/mpd-uart.py -s /dev/serial0 -b 115200 -h 0.0.0.0 -p 6600
Изображение
Изображение


Вернуться наверх
 
Не в сети
 Заголовок сообщения: Re: Темброблок - анализатор спектра на STM32F103
СообщениеДобавлено: Пн дек 29, 2025 12:07:51 
Друг Кота
Аватар пользователя

Карма: 86
Рейтинг сообщений: 1035
Зарегистрирован: Чт апр 11, 2013 11:19:59
Сообщений: 4903
Откуда: Минск
Рейтинг сообщения: 0
А, так речь не про FM радио, а про MPD... Да. в этом случае названия песен не редактируются, а прилетают по UART, в теге ##CLI.META#, для совместимости с интерфейсом Karadio.

И если там "radio name", значит, это реально в тегах радиостанции так и прописано.

Смотрите функцию do_meta() в mpd-uart.py.


Вернуться наверх
 
Не в сети
 Заголовок сообщения: Re: Темброблок - анализатор спектра на STM32F103
СообщениеДобавлено: Пн дек 29, 2025 23:06:24 
Родился

Зарегистрирован: Пт мар 29, 2024 08:36:41
Сообщений: 18
Рейтинг сообщения: 0
WiseLord, а подскажите пожалуйста, как работает коррекция времени? Об этой настройке ничего не нашёл к сожалению


Вернуться наверх
 
Не в сети
 Заголовок сообщения: Re: Темброблок - анализатор спектра на STM32F103
СообщениеДобавлено: Вт дек 30, 2025 13:31:00 
Друг Кота
Аватар пользователя

Карма: 86
Рейтинг сообщений: 1035
Зарегистрирован: Чт апр 11, 2013 11:19:59
Сообщений: 4903
Откуда: Минск
Рейтинг сообщения: 0
В даташите на STM32F103 описан принцип. Если в двух словах - есть регистр, в который записывается значение, влияющее на ход времени во встроенном в микроконтроллер модуле реального времени.


Вернуться наверх
 
Не в сети
 Заголовок сообщения: Re: Темброблок - анализатор спектра на STM32F103
СообщениеДобавлено: Сб янв 03, 2026 13:18:36 
Родился

Зарегистрирован: Пт мар 29, 2024 08:36:41
Сообщений: 18
Рейтинг сообщения: 0
WiseLord,С Новым Годом!!! Спасибо часы настроил,подскажите Вы такой дисплей не пробовали? https://aliexpress.ru/item/100500487572 ... 8227640357
в готовых прошивках к сожалению его нету,может подскажете какой-нибудь дисплей который высотой около 50 мм,мне просто под корпус как раз бы,а вот что то меньше уже вроде мелко дело
Вот этот должен заработать? https://aliexpress.ru/item/33060806447. ... 6b33IVNlkh
За ранее спасибо
С Уважением Алексей!


Вернуться наверх
 
Не в сети
 Заголовок сообщения: Re: Темброблок - анализатор спектра на STM32F103
СообщениеДобавлено: Вс янв 04, 2026 08:27:35 
Друг Кота
Аватар пользователя

Карма: 86
Рейтинг сообщений: 1035
Зарегистрирован: Чт апр 11, 2013 11:19:59
Сообщений: 4903
Откуда: Минск
Рейтинг сообщения: 0
Я пробовал только 3..4 вида дисплеев.

По второй ссылке должен работать, по первой - из коробки, не уверен.


Вернуться наверх
 
Не в сети
 Заголовок сообщения: Re: Темброблок - анализатор спектра на STM32F103
СообщениеДобавлено: Сб янв 17, 2026 23:45:31 
Родился

Зарегистрирован: Пт мар 29, 2024 08:36:41
Сообщений: 18
Рейтинг сообщения: 0
Установил mpd все хорошо работает, но есть нюанс, например если удалить станцию через вэб интерфейс , обновить через mpd update и через вэб обновить, в интерфейсе эта станция пропадает, в базе её так же нет, но если перебирать станции кнопками, удалённая станция остаётся, и где она прячется не понятно


Вернуться наверх
 
Не в сети
 Заголовок сообщения: Re: Темброблок - анализатор спектра на STM32F103
СообщениеДобавлено: Вс янв 18, 2026 19:43:11 
Друг Кота
Аватар пользователя

Карма: 86
Рейтинг сообщений: 1035
Зарегистрирован: Чт апр 11, 2013 11:19:59
Сообщений: 4903
Откуда: Минск
Рейтинг сообщения: 0
Это вопросы уже к веб-интерфейсам и самому mpd. Ampcontrol ничего не знает про плейлисты MPD. Он просто умеет спросить, что сейчас играет, и попросить включить следующее-предыдущее.


Вернуться наверх
 
Не в сети
 Заголовок сообщения: Re: Темброблок - анализатор спектра на STM32F103
СообщениеДобавлено: Пн янв 26, 2026 12:02:48 
Родился

Зарегистрирован: Чт сен 15, 2016 18:19:40
Сообщений: 1
Рейтинг сообщения: 0
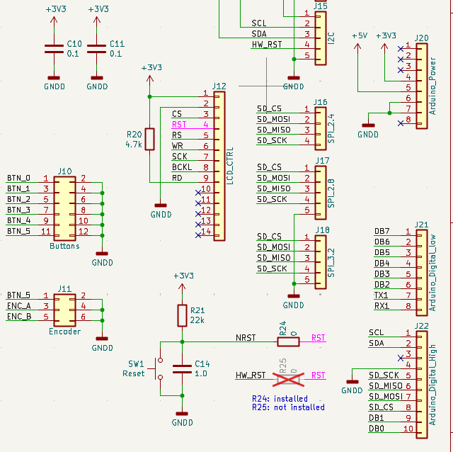
WiseLord, у вас на плате есть резисторы-перемычки для чего они нужны? Я просто собрал устройство, а у меня белый экран. LCD 3.2 как у Вас на фото.что можно посмотреть, чтобы устранить неисправность. Контролер LCD пишут ILI9341.


Вернуться наверх
 
Не в сети
 Заголовок сообщения: Re: Темброблок - анализатор спектра на STM32F103
СообщениеДобавлено: Пн янв 26, 2026 22:27:59 
Друг Кота
Аватар пользователя

Карма: 86
Рейтинг сообщений: 1035
Зарегистрирован: Чт апр 11, 2013 11:19:59
Сообщений: 4903
Откуда: Минск
Рейтинг сообщения: 0
Дают возможность по-разному подключить линии сброса. На схеме подписано, что R24 устанавливается (делает общим сброс МК и LCD), R25 - нет.

Изображение


Вернуться наверх
 
Показать сообщения за:  Сортировать по:  Вернуться наверх
Начать новую тему Ответить на тему  [ Сообщений: 2716 ]     ... , , , , 136

Часовой пояс: UTC + 3 часа


Кто сейчас на форуме

Сейчас этот форум просматривают: нет зарегистрированных пользователей и гости: 24


Вы не можете начинать темы
Вы не можете отвечать на сообщения
Вы не можете редактировать свои сообщения
Вы не можете удалять свои сообщения
Вы не можете добавлять вложения

Найти:
Перейти:  


Powered by phpBB © 2000, 2002, 2005, 2007 phpBB Group
Русская поддержка phpBB
Extended by Karma MOD © 2007—2012 m157y
Extended by Topic Tags MOD © 2012 m157y