Например TDA7294

Форум РадиоКот • Просмотр темы - AVRISP mkII новый клон (поддерживает XMEGA)
Форум РадиоКот
Здесь можно немножко помяукать :)

Текущее время: Пн ноя 24, 2025 19:01:40

Часовой пояс: UTC + 3 часа


ПРЯМО СЕЙЧАС:



Начать новую тему Ответить на тему  [ Сообщений: 2041 ]    , , , , 5, , , ...  
Автор Сообщение
Не в сети
 Заголовок сообщения: Re: AVRISP mkII новый клон (поддерживает XMEGA)
СообщениеДобавлено: Пт окт 22, 2010 19:41:11 
Нашел транзистор. Понюхал.

Зарегистрирован: Сб дек 15, 2007 22:20:09
Сообщений: 183
Откуда: Донецк
Рейтинг сообщения: 0
Danko писал(а):
Удачно прошил: тини2313, мега168.

Неудачей закончилась прошивка: мега8, мега32, тини45.

P.S.
речь идет о EEPROM

с FLASH все нормально.


БМК-Миха писал(а):
Удачно прошил Flash и Eeprom в ATtiny2313_ATtiny44_ATtiny13_Atmega162.

Неудачно Eeprom ATtiny26_Atmega8535


Камрады,удалось ли кому победить выше перечисленные баги?


Вернуться наверх
 
Не в сети
 Заголовок сообщения: Re: AVRISP mkII новый клон (поддерживает XMEGA)
СообщениеДобавлено: Пн окт 25, 2010 15:59:48 
Встал на лапы

Зарегистрирован: Ср авг 01, 2007 13:32:33
Сообщений: 94
Рейтинг сообщения: 0
LUFA 101122 BETA Released

Fixed broken FLASH/EEPROM programming in the AVRISP-MKII clone project when writing in non-paged mode and the polling byte cannot be used

вроде как дождались исправлений от "производителя"

качаем компилируем - пробуем


Вернуться наверх
 
Не в сети
 Заголовок сообщения: Re: AVRISP mkII новый клон (поддерживает XMEGA)
СообщениеДобавлено: Вт окт 26, 2010 00:14:04 
Сверлит текстолит когтями
Аватар пользователя

Карма: 13
Рейтинг сообщений: 41
Зарегистрирован: Пн окт 13, 2008 11:45:54
Сообщений: 1287
Откуда: РФ, Крым, г.Бахчисарай
Рейтинг сообщения: 0
Мега8 без изменений. На других не проверял. Жду 22 ноября.

_________________
Первое, что привлекает в программировании, объяснить просто: ты говоришь компьютеру что то сделать, и он это делает. Безошибочно. Всегда. Без возражений.
----------
Линус Торвальдс. "Just for fun. Рассказ нечаянного революционера"


Вернуться наверх
 
Не в сети
 Заголовок сообщения: Re: AVRISP mkII новый клон (поддерживает XMEGA)
СообщениеДобавлено: Пт окт 29, 2010 23:55:21 
Встал на лапы

Карма: 2
Рейтинг сообщений: 17
Зарегистрирован: Пт окт 29, 2010 23:22:33
Сообщений: 125
Откуда: Кривой Рог
Рейтинг сообщения: 0
Доброго времени суток.
Удалось прошить ATmega32 (EEPROM):
Прошивка(101002):
http://tom-itx.dyndns.org:81/~webpage/b ... _index.php


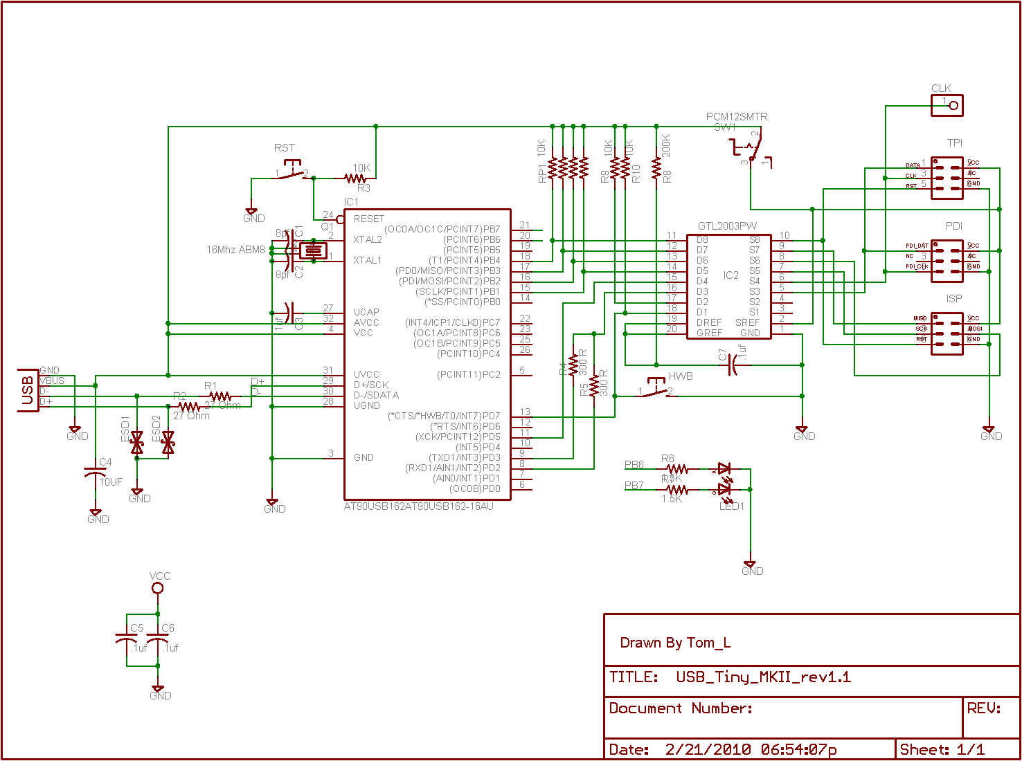
Вложения:
Комментарий к файлу: Схема:
USBTinyMkII_reference_schematic.png [35.45 KiB]
Скачиваний: 2403
Вернуться наверх
 
Эиком - электронные компоненты и радиодетали
Не в сети
 Заголовок сообщения: Re: AVRISP mkII новый клон (поддерживает XMEGA)
СообщениеДобавлено: Сб окт 30, 2010 01:47:56 
Сверлит текстолит когтями
Аватар пользователя

Карма: 13
Рейтинг сообщений: 41
Зарегистрирован: Пн окт 13, 2008 11:45:54
Сообщений: 1287
Откуда: РФ, Крым, г.Бахчисарай
Рейтинг сообщения: 0
проверить не могу т.к. у меня кварц на 8 МГц, а не на 16.

_________________
Первое, что привлекает в программировании, объяснить просто: ты говоришь компьютеру что то сделать, и он это делает. Безошибочно. Всегда. Без возражений.
----------
Линус Торвальдс. "Just for fun. Рассказ нечаянного революционера"


Вернуться наверх
 
Не в сети
 Заголовок сообщения: Re: AVRISP mkII новый клон (поддерживает XMEGA)
СообщениеДобавлено: Пн ноя 01, 2010 01:10:33 
Встал на лапы

Карма: 2
Рейтинг сообщений: 17
Зарегистрирован: Пт окт 29, 2010 23:22:33
Сообщений: 125
Откуда: Кривой Рог
Рейтинг сообщения: 0
Изображение
Доброго времени суток.
Вот такая у меня получилась вещь...


Вернуться наверх
 
Не в сети
 Заголовок сообщения: Re: AVRISP mkII новый клон (поддерживает XMEGA)
СообщениеДобавлено: Пн ноя 01, 2010 22:52:54 
Встал на лапы
Аватар пользователя

Зарегистрирован: Вт ноя 25, 2008 18:56:41
Сообщений: 84
Рейтинг сообщения: 0
Да код подправленный седня проверил епром на м8 все ок.


Вернуться наверх
 
Не в сети
 Заголовок сообщения: Re: AVRISP mkII новый клон (поддерживает XMEGA)
СообщениеДобавлено: Вт ноя 02, 2010 10:40:58 
Сверлит текстолит когтями
Аватар пользователя

Карма: 13
Рейтинг сообщений: 41
Зарегистрирован: Пн окт 13, 2008 11:45:54
Сообщений: 1287
Откуда: РФ, Крым, г.Бахчисарай
Рейтинг сообщения: 0
OBIVAN, Вы не уточнили какой именно код подправленный?

Yurick писал(а):
или
Fighter писал(а):
LUFA 101122 BETA Released
???

_________________
Первое, что привлекает в программировании, объяснить просто: ты говоришь компьютеру что то сделать, и он это делает. Безошибочно. Всегда. Без возражений.
----------
Линус Торвальдс. "Just for fun. Рассказ нечаянного революционера"


Вернуться наверх
 
Не в сети
 Заголовок сообщения: Re: AVRISP mkII новый клон (поддерживает XMEGA)
СообщениеДобавлено: Вт ноя 02, 2010 10:56:03 
Встал на лапы
Аватар пользователя

Зарегистрирован: Вт ноя 25, 2008 18:56:41
Сообщений: 84
Рейтинг сообщения: 0
LUFA 101122 BETA 2


Вложения:
Комментарий к файлу: Для печатки что я вылаживал
AVRISP-MKII.rar [9.49 KiB]
Скачиваний: 1395
Вернуться наверх
 
Не в сети
 Заголовок сообщения: Re: AVRISP mkII новый клон (поддерживает XMEGA)
СообщениеДобавлено: Вт ноя 02, 2010 11:54:40 
Сверлит текстолит когтями
Аватар пользователя

Карма: 13
Рейтинг сообщений: 41
Зарегистрирован: Пн окт 13, 2008 11:45:54
Сообщений: 1287
Откуда: РФ, Крым, г.Бахчисарай
Рейтинг сообщения: 0
OBIVAN, мой клон собран на другой (не Вашей печатке) и по сему у меня интерес к изменениям которые Вы вносите в исходники. Лимиты форума не дадут Вам выложить измененный исходник и если Вам не трудно поделитесь информацией об изменениях.

я правлю makefile:
было MCU = at90usb1287
стало MCU = at90usb162 - это само собой разумеется.

было BOARD = USBKEY
меняю на BOARD = USER
создаю в папке LUFA\Drivers\Board папку Board и копирую туда файл LEDs.h который создал harchenko pavel (автор печатки).

и все.

А что еще Вы изменяете/добавляете ?

_________________
Первое, что привлекает в программировании, объяснить просто: ты говоришь компьютеру что то сделать, и он это делает. Безошибочно. Всегда. Без возражений.
----------
Линус Торвальдс. "Just for fun. Рассказ нечаянного революционера"


Вернуться наверх
 
Не в сети
 Заголовок сообщения: Re: AVRISP mkII новый клон (поддерживает XMEGA)
СообщениеДобавлено: Вт ноя 02, 2010 12:05:08 
Встал на лапы
Аватар пользователя

Зарегистрирован: Вт ноя 25, 2008 18:56:41
Сообщений: 84
Рейтинг сообщения: 0
А в чем принципиальная разница этих печаток в количестве светодиодов :)


Вернуться наверх
 
Не в сети
 Заголовок сообщения: Re: AVRISP mkII новый клон (поддерживает XMEGA)
СообщениеДобавлено: Вт ноя 02, 2010 12:11:43 
Сверлит текстолит когтями
Аватар пользователя

Карма: 13
Рейтинг сообщений: 41
Зарегистрирован: Пн окт 13, 2008 11:45:54
Сообщений: 1287
Откуда: РФ, Крым, г.Бахчисарай
Рейтинг сообщения: 0
на казус.ру пытались победить зависание прогера и вносились еще изменения в исходник.

как сейчас с этим вопросом обстоят дела, кроме подключения своих светодиодов?

_________________
Первое, что привлекает в программировании, объяснить просто: ты говоришь компьютеру что то сделать, и он это делает. Безошибочно. Всегда. Без возражений.
----------
Линус Торвальдс. "Just for fun. Рассказ нечаянного революционера"


Вернуться наверх
 
Не в сети
 Заголовок сообщения: Re: AVRISP mkII новый клон (поддерживает XMEGA)
СообщениеДобавлено: Вт ноя 02, 2010 14:01:41 
Встал на лапы
Аватар пользователя

Зарегистрирован: Вт ноя 25, 2008 18:56:41
Сообщений: 84
Рейтинг сообщения: 0
Сейчас все в порядке сам автор проекта все подправил. Вчера полдня им работал вопросов не возникло.


Вложения:
makefile.rar [7.1 KiB]
Скачиваний: 1225
Вернуться наверх
 
Не в сети
 Заголовок сообщения: Re: AVRISP mkII новый клон (поддерживает XMEGA)
СообщениеДобавлено: Вт ноя 02, 2010 22:38:33 
Сверлит текстолит когтями
Аватар пользователя

Карма: 13
Рейтинг сообщений: 41
Зарегистрирован: Пн окт 13, 2008 11:45:54
Сообщений: 1287
Откуда: РФ, Крым, г.Бахчисарай
Рейтинг сообщения: 0
У меня в распоряжении две мега8 (обычная и L), затактированы от внутр.RC, первая на макетке запитана от прогера, вторая - внутри схемы и запитана от своего источника.

Прошивка прогера: LUFA 101122 BETA 2, среда обитания: WinXP SP3, CodeVisionAVR V2.04.4a Advanced, AVR Studio 4.18 SP3


Результаты: при заливке в EEPROM через CVAVR удачными были эксперименты при файле не более 64 байт, через Студию максимум был 80 байт иногда 96 байт. Менял скорость от минимума до максимума (1/4 тактовой мега8). Залить все 512 байт мега8 не удалось. :(

Вот такой вот расклад.

На прогер грешить не могу т.к. 7328 bytes, 89,5% of FLASH залетают в мега8 аж бегом и без ошибок.

_________________
Первое, что привлекает в программировании, объяснить просто: ты говоришь компьютеру что то сделать, и он это делает. Безошибочно. Всегда. Без возражений.
----------
Линус Торвальдс. "Just for fun. Рассказ нечаянного революционера"


Последний раз редактировалось Danko Ср ноя 03, 2010 10:06:39, всего редактировалось 1 раз.

Вернуться наверх
 
Не в сети
 Заголовок сообщения: Re: AVRISP mkII новый клон (поддерживает XMEGA)
СообщениеДобавлено: Вт ноя 02, 2010 22:50:08 
Встал на лапы
Аватар пользователя

Зарегистрирован: Вт ноя 25, 2008 18:56:41
Сообщений: 84
Рейтинг сообщения: 0
Интересно :shock: я не пробовал епром больше пару десятков байт надо посмотреть.


Вернуться наверх
 
Не в сети
 Заголовок сообщения: Re: AVRISP mkII новый клон (поддерживает XMEGA)
СообщениеДобавлено: Ср ноя 03, 2010 10:25:41 
Сверлит текстолит когтями
Аватар пользователя

Карма: 13
Рейтинг сообщений: 41
Зарегистрирован: Пн окт 13, 2008 11:45:54
Сообщений: 1287
Откуда: РФ, Крым, г.Бахчисарай
Рейтинг сообщения: 0
Сегодня вечером еще помучаю мега32 и тини45.

64 байт для мега8 это прогресс, ранее вообще в режим програмирования епром входить отказывался.

P.S.
Yurick, а как себя ведет неофициальная Прошивка(101002) ?

_________________
Первое, что привлекает в программировании, объяснить просто: ты говоришь компьютеру что то сделать, и он это делает. Безошибочно. Всегда. Без возражений.
----------
Линус Торвальдс. "Just for fun. Рассказ нечаянного революционера"


Вернуться наверх
 
Не в сети
 Заголовок сообщения: Re: AVRISP mkII новый клон (поддерживает XMEGA)
СообщениеДобавлено: Ср ноя 03, 2010 10:38:32 
Встал на лапы

Карма: 2
Рейтинг сообщений: 17
Зарегистрирован: Пт окт 29, 2010 23:22:33
Сообщений: 125
Откуда: Кривой Рог
Рейтинг сообщения: 0
Здравствуйте.

Да вроде бы нормально себя ведёт (101002).
Правда как и OBIVAN я больших прошивок EEPROM не пробовал.
Попробую, отпишусь...


Вернуться наверх
 
Не в сети
 Заголовок сообщения: Re: AVRISP mkII новый клон (поддерживает XMEGA)
СообщениеДобавлено: Ср ноя 03, 2010 14:43:54 
Встал на лапы

Карма: 2
Рейтинг сообщений: 17
Зарегистрирован: Пт окт 29, 2010 23:22:33
Сообщений: 125
Откуда: Кривой Рог
Рейтинг сообщения: 0
Прошивка 101002
EEPROM ATmega32
Шьются, стераются все 1024 байта.
Несколько раз проверял.
Правда нужды в таких больших EEPROM-ах у меня пока нет....


Вернуться наверх
 
Не в сети
 Заголовок сообщения: Re: AVRISP mkII новый клон (поддерживает XMEGA)
СообщениеДобавлено: Чт ноя 04, 2010 00:46:45 
Встал на лапы
Аватар пользователя

Зарегистрирован: Вт ноя 25, 2008 18:56:41
Сообщений: 84
Рейтинг сообщения: 0
Проверил таки да у меня записало 129 байт на меге8


Вернуться наверх
 
Не в сети
 Заголовок сообщения: Re: AVRISP mkII новый клон (поддерживает XMEGA)
СообщениеДобавлено: Чт ноя 04, 2010 13:37:18 
Встал на лапы
Аватар пользователя

Зарегистрирован: Вт ноя 25, 2008 18:56:41
Сообщений: 84
Рейтинг сообщения: 0
Добуцал проверял на м8 шьет 512 байт без проблем.


Вложения:
AVRISP-MKII.rar [9.49 KiB]
Скачиваний: 1668
Вернуться наверх
 
Показать сообщения за:  Сортировать по:  Вернуться наверх
Начать новую тему Ответить на тему  [ Сообщений: 2041 ]    , , , , 5, , , ...  

Часовой пояс: UTC + 3 часа


Кто сейчас на форуме

Сейчас этот форум просматривают: нет зарегистрированных пользователей и гости: 45


Вы не можете начинать темы
Вы не можете отвечать на сообщения
Вы не можете редактировать свои сообщения
Вы не можете удалять свои сообщения
Вы не можете добавлять вложения

Найти:
Перейти:  


Powered by phpBB © 2000, 2002, 2005, 2007 phpBB Group
Русская поддержка phpBB
Extended by Karma MOD © 2007—2012 m157y
Extended by Topic Tags MOD © 2012 m157y