Например TDA7294

Форум РадиоКот • Просмотр темы - Часы на газоразрядных индикаторах
Форум РадиоКот
Здесь можно немножко помяукать :)

Текущее время: Чт фев 19, 2026 13:49:24

Часовой пояс: UTC + 3 часа


ПРЯМО СЕЙЧАС:



Начать новую тему Ответить на тему  [ Сообщений: 48969 ]     ... , , , 340, , , ...  
Автор Сообщение
Не в сети
 Заголовок сообщения: Re: Часы на газоразрядных индикаторах
СообщениеДобавлено: Вт янв 04, 2011 21:09:19 
Встал на лапы
Аватар пользователя

Зарегистрирован: Вт мар 30, 2010 19:17:22
Сообщений: 149
Откуда: Вильнюс
Рейтинг сообщения: 0
Гефестион , a как это ?

http://www.radiolamp.ru/sprav/ind/iv19_20.html


Вернуться наверх
 
Не в сети
 Заголовок сообщения: Re: Часы на газоразрядных индикаторах
СообщениеДобавлено: Вт янв 04, 2011 21:32:11 
Друг Кота
Аватар пользователя

Карма: 38
Рейтинг сообщений: 549
Зарегистрирован: Пн июл 14, 2008 21:28:00
Сообщений: 10692
Откуда: Москва
Рейтинг сообщения: 0
:shock: :shock: :shock: что за бред??откуда там 300в???

_________________
Ищу тиратрон ТХИ1-2000/4, ГРИ ИН-23, ФЭУ-103; 134; 135, 138, 155, 157, лампу ИСШ-7.
Любые ГИС серий 203, 225, 233, 244, 250, 296, 801, 838 в любом состоянии. Компоненты и детали от миниатюрных твердотельных лазеров.


Вернуться наверх
 
Не в сети
 Заголовок сообщения: Re: Часы на газоразрядных индикаторах
СообщениеДобавлено: Вт янв 04, 2011 22:05:12 
Встал на лапы
Аватар пользователя

Зарегистрирован: Вт мар 30, 2010 19:17:22
Сообщений: 149
Откуда: Вильнюс
Рейтинг сообщения: 0
В справочнике тоже написано ... Как хочешь так понимай. Конкретных рекомендаций про большие напряжение не найдено.

Изображение


Вложения:
iv13.gif [10.67 KiB]
Скачиваний: 3688
Вернуться наверх
 
Не в сети
 Заголовок сообщения: Re: Часы на газоразрядных индикаторах
СообщениеДобавлено: Вт янв 04, 2011 22:33:49 
Друг Кота
Аватар пользователя

Карма: 38
Рейтинг сообщений: 549
Зарегистрирован: Пн июл 14, 2008 21:28:00
Сообщений: 10692
Откуда: Москва
Рейтинг сообщения: 0
:))) интересно на сколько нс индикатора хватит

_________________
Ищу тиратрон ТХИ1-2000/4, ГРИ ИН-23, ФЭУ-103; 134; 135, 138, 155, 157, лампу ИСШ-7.
Любые ГИС серий 203, 225, 233, 244, 250, 296, 801, 838 в любом состоянии. Компоненты и детали от миниатюрных твердотельных лазеров.


Вернуться наверх
 
Эиком - электронные компоненты и радиодетали
Не в сети
 Заголовок сообщения: Re: Часы на газоразрядных индикаторах
СообщениеДобавлено: Вт янв 04, 2011 23:28:25 
Поставщик валерьянки для Кота
Аватар пользователя

Карма: 11
Рейтинг сообщений: 88
Зарегистрирован: Вт фев 09, 2010 02:04:53
Сообщений: 2022
Откуда: Санкт-Петербург
Рейтинг сообщения: 0
А чего тут странного? Это ведь амплитуда импульсов. Если импульсы короткие, то среднеквадратическое (действующее) значение напряжения может быть намного меньше. Можно подобрать такой сигнал, амплитуда которого будет 300В, а действующее значение, например, 5В. При динамической индикации ведь всегда ток через любой вид индикаторов делают немного больше номинального, чтобы яркость не уменьшилась по сравнению со статикой. Но для полупроводников амплитудное значение напряжения всё-таки не может быть очень большим, даже если действующее номинальное- пробьёт нафиг, а нить накала это выдерживает в силу своей инерционности.

_________________
Фак, кот грызёт провод! Сейчас его ударит либо током, либо тапком! ))


Вернуться наверх
 
Не в сети
 Заголовок сообщения: Re: Часы на газоразрядных индикаторах
СообщениеДобавлено: Ср янв 05, 2011 15:26:20 
Это не хвост, это антенна

Карма: 9
Рейтинг сообщений: 5
Зарегистрирован: Вс июл 25, 2010 17:30:25
Сообщений: 1371
Откуда: с севера
Рейтинг сообщения: 0
Ув. радиокоты ,подскажите мне пожалуйста микру высоковольтного для преобразователя на газоразрядные индикаторы ,кроме max1771(её в магазине не было :? ) с схемой.


Последний раз редактировалось РЛС Ср янв 05, 2011 15:41:17, всего редактировалось 1 раз.

Вернуться наверх
 
Не в сети
 Заголовок сообщения: Re: Часы на газоразрядных индикаторах
СообщениеДобавлено: Ср янв 05, 2011 15:34:14 
Друг Кота
Аватар пользователя

Карма: 50
Рейтинг сообщений: 1400
Зарегистрирован: Пт авг 28, 2009 21:34:30
Сообщений: 7347
Откуда: 845-й км.
Рейтинг сообщения: 0
Медали: 1
Получил миской по аватаре (1)
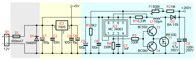
Некоторые делают на 34063, наверняка можно сорганизовать на 3843, да и практически на любом ШИМ контроллере. Некоторые делают на ne555. А можно просто на 2 транзисторах с трансформатором. На худой конец - есть же електрическая розетка...

_________________
А люди посмотрят и скажут: "Собаки летят. Вот и осень."


Вернуться наверх
 
Не в сети
 Заголовок сообщения: Re: Часы на газоразрядных индикаторах
СообщениеДобавлено: Ср янв 05, 2011 15:35:26 
Это не хвост, это антенна

Карма: 9
Рейтинг сообщений: 5
Зарегистрирован: Вс июл 25, 2010 17:30:25
Сообщений: 1371
Откуда: с севера
Рейтинг сообщения: 0
Еще бы схему к этому всему прикрепить :roll:


Вернуться наверх
 
Не в сети
 Заголовок сообщения: Re: Часы на газоразрядных индикаторах
СообщениеДобавлено: Ср янв 05, 2011 15:46:13 
Мудрый кот
Аватар пользователя

Карма: 25
Рейтинг сообщений: 79
Зарегистрирован: Вт окт 05, 2010 01:08:57
Сообщений: 1800
Рейтинг сообщения: 0
прочти ветку с начала. все уже много раз было.


Вложения:
npsu.gif [9.16 KiB]
Скачиваний: 1309
dc-dc.GIF [8.34 KiB]
Скачиваний: 1374

_________________
KIT
Вернуться наверх
 
Не в сети
 Заголовок сообщения: Re: Часы на газоразрядных индикаторах
СообщениеДобавлено: Ср янв 05, 2011 15:47:12 
Друг Кота
Аватар пользователя

Карма: 50
Рейтинг сообщений: 1400
Зарегистрирован: Пт авг 28, 2009 21:34:30
Сообщений: 7347
Откуда: 845-й км.
Рейтинг сообщения: 0
Медали: 1
Получил миской по аватаре (1)
34063 : viewtopic.php?p=580655#p580655
ne555 : http://www.dos4ever.com/flyback/flyback.html
на транзисторах - ищите старую схему фотовспышки на транзисторах :-)

_________________
А люди посмотрят и скажут: "Собаки летят. Вот и осень."


Вернуться наверх
 
Не в сети
 Заголовок сообщения: Re: Часы на газоразрядных индикаторах
СообщениеДобавлено: Ср янв 05, 2011 15:50:42 
Это не хвост, это антенна

Карма: 9
Рейтинг сообщений: 5
Зарегистрирован: Вс июл 25, 2010 17:30:25
Сообщений: 1371
Откуда: с севера
Рейтинг сообщения: 0
Спасибо :)) :)) :))


Вернуться наверх
 
Не в сети
 Заголовок сообщения: Re: Часы на газоразрядных индикаторах
СообщениеДобавлено: Ср янв 05, 2011 17:54:23 
Сверлит текстолит когтями
Аватар пользователя

Карма: 12
Рейтинг сообщений: 252
Зарегистрирован: Пн апр 14, 2008 12:54:35
Сообщений: 1288
Откуда: Город ГЕРОЙ Ленинград
Рейтинг сообщения: 0
А я продолжаю мучаться со своим преобразователем на 555 по схеме выше...
Вчера купил нормальную индуктивность 100u, на ампер. Сегодня припаял ее и керамический кондер на 10нф. Подключаю и о чудо - напряжение 150, и ничего не греется. НО. Не держит даже одну ин16, разряд еле горит.
Пробовал ставить разные кондеры, самый хорошый результат с 1мкф - 180В. Нагрузочная способность та же. Диод менял на разные шотки. Питание 10В и не колеблется когда пр-ль нагружаю... при +5 на выходе 90 :cry:

Что не так сделал непойму...

_________________
Опыт приходит сразу после того, как он был нужен...


Вернуться наверх
 
Не в сети
 Заголовок сообщения: Re: Часы на газоразрядных индикаторах
СообщениеДобавлено: Ср янв 05, 2011 18:01:03 
Друг Кота
Аватар пользователя

Карма: 50
Рейтинг сообщений: 1400
Зарегистрирован: Пт авг 28, 2009 21:34:30
Сообщений: 7347
Откуда: 845-й км.
Рейтинг сообщения: 0
Медали: 1
Получил миской по аватаре (1)
Какая емкость задающая частоту? У меня хорошо пошел 560uH 0.78А. Только пришлось понизить частоту преобразования - конденсатор 2.2нФ заменил на 3.3нФ (вообще-т, наверное, можно было еще побольше ёмкость поставить, но и так хорошо получилось - 4 лампы в статике тянет).
p.s. Я делал с номиналами из dos4ever.

_________________
А люди посмотрят и скажут: "Собаки летят. Вот и осень."


Вернуться наверх
 
Не в сети
 Заголовок сообщения: Re: Часы на газоразрядных индикаторах
СообщениеДобавлено: Ср янв 05, 2011 18:39:07 
Держит паяльник хвостом
Аватар пользователя

Карма: 1
Рейтинг сообщений: 9
Зарегистрирован: Пт ноя 20, 2009 14:32:31
Сообщений: 927
Откуда: Минск
Рейтинг сообщения: 0
Волосатый писал(а):
Сегодняшний улов :))

Изображение

7 ин-15а (есть наполеоновские планы 8) ), три RTC8583, три Mega8535, три часовых кварца, одна панелька, вторая была украдена у китайцев с матплаты :) :)) :)))

Недавно шел разговор про замену пантронов ламп цангами из панелек, вот результат - оптом дешевле :)))
Только осталось придумать чем цанги оттуда выдавить :)

насчет ИН-15 - у меня их есть много честно утащенных с участка демонтажа родного универа... и еще одного не очень родного.
насчет их применения - мыслятся "часы Хищника" - показывающие время непонятно чем :))
насчет цанг - я так понимаю, пластиковая основа вам уже не нужна. берете тонкие кусачки и разламываете ее на части. цанги выпадут сами.


Вернуться наверх
 
Не в сети
 Заголовок сообщения: Re: Часы на газоразрядных индикаторах
СообщениеДобавлено: Ср янв 05, 2011 20:08:32 
Сверлит текстолит когтями
Аватар пользователя

Карма: 12
Рейтинг сообщений: 252
Зарегистрирован: Пн апр 14, 2008 12:54:35
Сообщений: 1288
Откуда: Город ГЕРОЙ Ленинград
Рейтинг сообщения: 0
uldemir писал(а):
Какая емкость задающая частоту? У меня хорошо пошел 560uH 0.78А. Только пришлось понизить частоту преобразования - конденсатор 2.2нФ заменил на 3.3нФ (вообще-т, наверное, можно было еще побольше ёмкость поставить, но и так хорошо получилось - 4 лампы в статике тянет).
p.s. Я делал с номиналами из dos4ever.


Его вариант работает! Сейчас на шару намотал на дроссель из энергосберегайки полтора ряда проволоки, и смог нормально зажечь ин15 :) Но боюсь шесть не потянет :( ток потребления 130 ма.
Сколько витков надо?

ПыСы Чуйствую ящику дохлых сберегающих :idea: на работе не долго осталось лежать :) :)) :)))

Цитата:
насчет цанг - я так понимаю, пластиковая основа вам уже не нужна. берете тонкие кусачки и разламываете ее на части. цанги выпадут сами.

Я сделал проще - из гелевой ручки удалил шарик, рассверлил побольше кончик и молоточком за 20 минут повыбивал 252 превосходных цанги :))

_________________
Опыт приходит сразу после того, как он был нужен...


Вернуться наверх
 
Не в сети
 Заголовок сообщения: Re: Часы на газоразрядных индикаторах
СообщениеДобавлено: Ср янв 05, 2011 20:52:59 
Прорезались зубы
Аватар пользователя

Зарегистрирован: Ср май 24, 2006 12:55:06
Сообщений: 240
Рейтинг сообщения: 0
Метод с цангами от разъёмов DB давно стал сверхбаянным, даже в этой ветке ранее упоминался раза два минимум, из них один раз мной. :)
Кстати, небольшие, слабо нагревающиеся пальчиковые лампы наподобие 6Ж1П тоже можно так подключать (как известно, 7-штырьковые ламповые панельки заметно дефицитнее 9-штырьковых).
Контакт получается очень хорошим, рекомендую!

_________________
Мне тоже нельзя....


Вернуться наверх
 
Не в сети
 Заголовок сообщения: Re: Часы на газоразрядных индикаторах
СообщениеДобавлено: Ср янв 05, 2011 21:11:48 
Держит паяльник хвостом
Аватар пользователя

Карма: 1
Рейтинг сообщений: 9
Зарегистрирован: Пт ноя 20, 2009 14:32:31
Сообщений: 927
Откуда: Минск
Рейтинг сообщения: 0
нужен лишний инструмент - молоток и сверло. :))


Вернуться наверх
 
Не в сети
 Заголовок сообщения: Re: Часы на газоразрядных индикаторах
СообщениеДобавлено: Чт янв 06, 2011 08:01:17 
Сверлит текстолит когтями
Аватар пользователя

Карма: 12
Рейтинг сообщений: 252
Зарегистрирован: Пн апр 14, 2008 12:54:35
Сообщений: 1288
Откуда: Город ГЕРОЙ Ленинград
Рейтинг сообщения: 0
oleg235 писал(а):
нужен лишний инструмент - молоток и сверло. :))

Ну молоток найдется у всех, его и тапком заменить можно если че, а у радиолюбителя не найдется сверло 0,6 ? :o
чтож за радиолюбитель то получается тогда :)))

ПыСы баян не баян с цангами, из таких панелек наверно еще никто их не выковыривал :) :))

_________________
Опыт приходит сразу после того, как он был нужен...


Вернуться наверх
 
Не в сети
 Заголовок сообщения: Re: Часы на газоразрядных индикаторах
СообщениеДобавлено: Чт янв 06, 2011 11:06:40 
Опытный кот
Аватар пользователя

Карма: 3
Рейтинг сообщений: 13
Зарегистрирован: Сб фев 27, 2010 21:45:37
Сообщений: 785
Откуда: Ростов-на-Дону
Рейтинг сообщения: 0
Волосатый писал(а):
Диод менял на разные шотки.

Там нужен не шоттки, а быстрый высоковольтный типа FR104-107, HER104-108, UF4003-4008 и т.п. Прямое падение диода при напряжениях в сотни вольт совершенно не важно, а вот за обратным уже следить надо.

Да и осиллограф если есть, поглядеть бы. Без осциллографа неправльно работающий импульсник настраивать тяжко.

_________________
Сделать хотел грозу, а получил КоЗу


Вернуться наверх
 
Не в сети
 Заголовок сообщения: Re: Часы на газоразрядных индикаторах
СообщениеДобавлено: Чт янв 06, 2011 13:27:04 
Сверлит текстолит когтями
Аватар пользователя

Карма: 12
Рейтинг сообщений: 252
Зарегистрирован: Пн апр 14, 2008 12:54:35
Сообщений: 1288
Откуда: Город ГЕРОЙ Ленинград
Рейтинг сообщения: 0
Coolish писал(а):
Волосатый писал(а):
Диод менял на разные шотки.

Там нужен не шоттки, а быстрый высоковольтный типа FR104-107, HER104-108, UF4003-4008 и т.п. Прямое падение диода при напряжениях в сотни вольт совершенно не важно, а вот за обратным уже следить надо.

Да и осиллограф если есть, поглядеть бы. Без осциллографа неправльно работающий импульсник настраивать тяжко.


Такой диод и стоит (fr155 и ps204 из АТХ БП). На осциле все вроде хорошо.

Нашел отличную статью про преобразователь на 555 для никсей, правда на инглише.
Буду щас игратся с количеством витков на трансформаторе :)

_________________
Опыт приходит сразу после того, как он был нужен...


Вернуться наверх
 
Показать сообщения за:  Сортировать по:  Вернуться наверх
Начать новую тему Ответить на тему  [ Сообщений: 48969 ]     ... , , , 340, , , ...  

Часовой пояс: UTC + 3 часа


Кто сейчас на форуме

Сейчас этот форум просматривают: нет зарегистрированных пользователей и гости: 29


Вы не можете начинать темы
Вы не можете отвечать на сообщения
Вы не можете редактировать свои сообщения
Вы не можете удалять свои сообщения
Вы не можете добавлять вложения

Найти:
Перейти:  


Powered by phpBB © 2000, 2002, 2005, 2007 phpBB Group
Русская поддержка phpBB
Extended by Karma MOD © 2007—2012 m157y
Extended by Topic Tags MOD © 2012 m157y