Например TDA7294

Форум РадиоКот • Просмотр темы - как правильно разводить печатные платы???
Форум РадиоКот
Здесь можно немножко помяукать :)

Текущее время: Ср мар 04, 2026 07:56:08

Часовой пояс: UTC + 3 часа


ПРЯМО СЕЙЧАС:



Начать новую тему Ответить на тему  [ Сообщений: 413 ]     ... , , , 6, , , ...  
Автор Сообщение
 Заголовок сообщения: Re: как правильно разводить печатные платы???
СообщениеДобавлено: Пн ноя 22, 2010 15:09:40 
Поставщик валерьянки для Кота
Аватар пользователя

Карма: 2
Рейтинг сообщений: 1
Зарегистрирован: Сб сен 11, 2010 13:45:01
Сообщений: 1946
Откуда: Екатеринбург
Рейтинг сообщения: 0
ну цаво никто что ли не знает ну падскажите :))) :))) :))) :tea: :cry:

_________________
Ко мне можно на "ты", так даже лучше!


Вернуться наверх
 
 Заголовок сообщения: Re: как правильно разводить печатные платы???
СообщениеДобавлено: Пн ноя 22, 2010 15:27:51 
Мучитель микросхем
Аватар пользователя

Карма: 2
Рейтинг сообщений: 47
Зарегистрирован: Вт апр 21, 2009 13:31:27
Сообщений: 493
Откуда: Санкт-Петербург
Рейтинг сообщения: 0
Канэчна кампутер сможет, если Ваш CD-ROM умеет нарезать дорожки на печатной плате :music:

А если серьезно, то никто не хочет учебник по конструированию печатных плат пересказывать. Уж слишком общий вопрос.

_________________
Да здравствует всё то, благодаря чему мы не смотря ни на что!


Вернуться наверх
 
 Заголовок сообщения: Re: как правильно разводить печатные платы???
СообщениеДобавлено: Вт ноя 23, 2010 13:25:34 
Поставщик валерьянки для Кота
Аватар пользователя

Карма: 2
Рейтинг сообщений: 1
Зарегистрирован: Сб сен 11, 2010 13:45:01
Сообщений: 1946
Откуда: Екатеринбург
Рейтинг сообщения: 0
ну и гугл тожа не очень че толковое дает, ладно пошел еще гуглить........

_________________
Ко мне можно на "ты", так даже лучше!


Вернуться наверх
 
 Заголовок сообщения: Re: как правильно разводить печатные платы???
СообщениеДобавлено: Вт дек 14, 2010 15:27:13 
Родился

Зарегистрирован: Пн дек 13, 2010 14:16:35
Сообщений: 3
Откуда: Ханты-Мансийск
Рейтинг сообщения: 0
В своей практике обычно применяю разводку сперва на бумаге, с расположением элементов как на схеме, затем "уплотняю" монтаж опять же на бумажном эскизе с имеющимися в наличии элементами. После этого рисую печатку в SL5.0 уже на чистовую. Кто-то тут писАл о проработке больших схем блоками - обычно так и делаю, очень удобно, и порой, собираю эти отдельные блоки на отдельных маленьких платах с впаянными с краю штырьками (типа что-то вроде разъёма "вилка" получается) и вставляю в основную плату в разъём под штыри перпендикулярно основной либо просто впаиваю без разъёма. Общая конструкция занимает меньше места в корпусе, легче отлаживать устройство по-блочно.


Вернуться наверх
 
Эиком - электронные компоненты и радиодетали
 Заголовок сообщения: Re: как правильно разводить печатные платы???
СообщениеДобавлено: Ср янв 19, 2011 19:46:05 
Открыл глаза

Карма: 1
Рейтинг сообщений: 2
Зарегистрирован: Вт янв 04, 2011 16:13:59
Сообщений: 67
Рейтинг сообщения: 0
Здравствуйте!

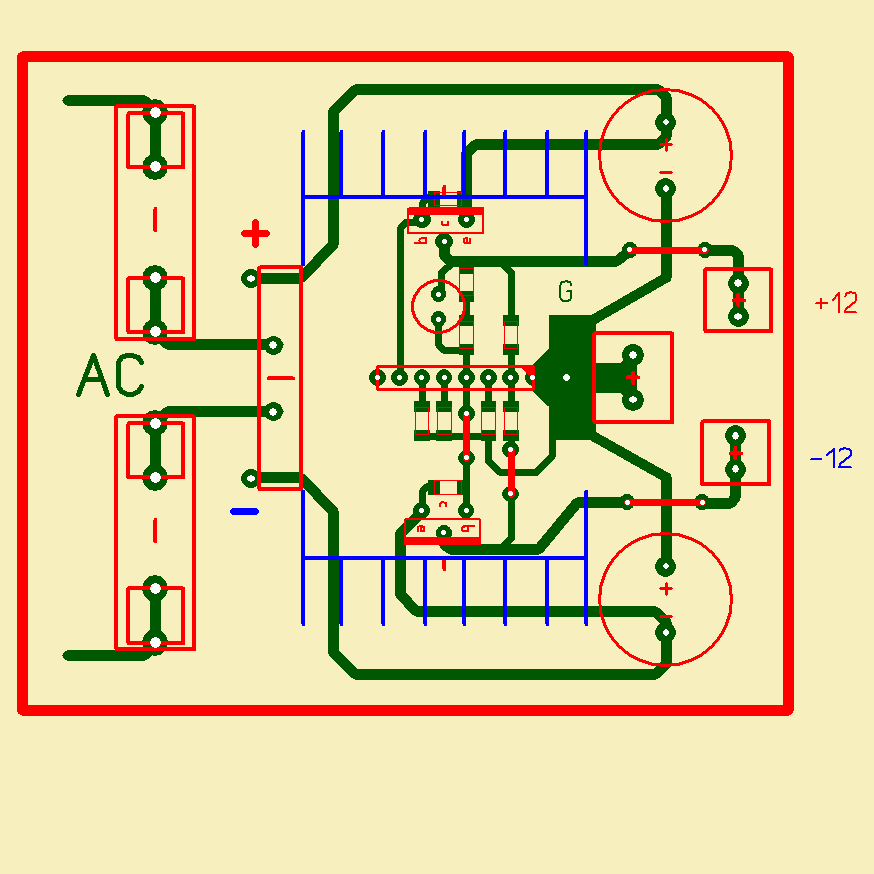
Слепил печатную плату для стабилизатора на M5230L. Схема типовая из даташита — интегральный двуполярный стабилизатора с двумя внешними транзисторами. Мучает вот что - «земля» и последующее присоединение к ней и длина некоторых проводников. Сие устройство — БП для усилителя наушников, второй экземпляр как источник питания для всякого рода экспериментов с устройствами, которым нужен для питания и «+» и «-». Вкратце так.
«Земля» - больной для меня вопрос при не только для этой платы, поэтому будут в дальнейшем уточняющие вопросы.
Вложение:
PCB_M5230L.GIF [22.09 KiB]
Скачиваний: 1217


Вложения:
Выдержка_M5230.gif [66.22 KiB]
Скачиваний: 746

_________________
Читайте люди умные книги...
Вернуться наверх
 
 Заголовок сообщения: Re: как правильно разводить печатные платы???
СообщениеДобавлено: Ср янв 19, 2011 19:59:50 
Друг Кота
Аватар пользователя

Карма: 26
Рейтинг сообщений: 97
Зарегистрирован: Вт мар 16, 2010 09:58:07
Сообщений: 5040
Откуда: Новгородская обл
Рейтинг сообщения: 0
А что в ветке про телефонный усь печатку не показали? А так я бы еще покрутил, дороги питания очень тонкие и длинные .Перекинь диодный мост к гнездам выхода .От предохранителей можно отказаться,если в микросхеме есть самозащита.


Вернуться наверх
 
 Заголовок сообщения: Re: как правильно разводить печатные платы???
СообщениеДобавлено: Ср янв 19, 2011 20:09:14 
Открыл глаза

Карма: 1
Рейтинг сообщений: 2
Зарегистрирован: Вт янв 04, 2011 16:13:59
Сообщений: 67
Рейтинг сообщения: 0
Так это же немного другое устройство. Да и вопрос тут про трассировку, поэтому и написал сюда. Ширину это мы увеличим (до 3 мм, например)(силовые дорожки - от моста, к мосту, к конденсаторам), а вот, блин, с длиной... не знаю... радиатор мне мешается. Конденсатор после диодного моста необходим, куда же без него. Поставил 35 В 2200 мкФ.
Точно, мост можно и перебросить... Не будет ли ошибкой, что замляная площадка будет не вплотную подходить к усилителю, а через проводник длиной примерно 70мм? и силовые проводник (провод МГШВ) тоже будут той же длины?
От модератор по шляпе не хочется получать.
Так он стационарный! Его никто никуда носить не будет.

_________________
Читайте люди умные книги...


Последний раз редактировалось Samodelkin-101 Ср янв 19, 2011 20:18:35, всего редактировалось 1 раз.

Вернуться наверх
 
 Заголовок сообщения: Re: как правильно разводить печатные платы???
СообщениеДобавлено: Ср янв 19, 2011 20:25:34 
Открыл глаза

Карма: 1
Рейтинг сообщений: 2
Зарегистрирован: Вт янв 04, 2011 16:13:59
Сообщений: 67
Рейтинг сообщения: 0
Правильно! Блок питания, причем линейный. Сначала трансформатор, понижающий, с двумя вторичными обмотками, потом мост с фильтром, а завершает картину стабилизатор напряжения.


Вложения:
Stab_M5230_L.lay [56.99 KiB]
Скачиваний: 822

_________________
Читайте люди умные книги...
Вернуться наверх
 
 Заголовок сообщения: Re: как правильно разводить печатные платы???
СообщениеДобавлено: Ср янв 19, 2011 21:20:48 
Открыл глаза

Карма: 1
Рейтинг сообщений: 2
Зарегистрирован: Вт янв 04, 2011 16:13:59
Сообщений: 67
Рейтинг сообщения: 0
Немного переделал. Два варианта - с клеммами и без клемм. С клеммами - для экспериментов. Диодный мост перебросил, предохранители оставил.


Вложения:
Stab_M5230_L_Ver_02.lay [52.71 KiB]
Скачиваний: 485
Stab_M5230_L_Ver_02.lay [52.71 KiB]
Скачиваний: 622

_________________
Читайте люди умные книги...
Вернуться наверх
 
 Заголовок сообщения: Re: как правильно разводить печатные платы???
СообщениеДобавлено: Ср янв 19, 2011 22:00:36 
Друг Кота
Аватар пользователя

Карма: 26
Рейтинг сообщений: 97
Зарегистрирован: Вт мар 16, 2010 09:58:07
Сообщений: 5040
Откуда: Новгородская обл
Рейтинг сообщения: 0
Вот что получилось.Проверь


Вложения:
Stab_M5230_1.lay [65.02 KiB]
Скачиваний: 581
Вернуться наверх
 
 Заголовок сообщения: Re: как правильно разводить печатные платы???
СообщениеДобавлено: Ср янв 19, 2011 22:20:28 
Открыл глаза

Карма: 1
Рейтинг сообщений: 2
Зарегистрирован: Вт янв 04, 2011 16:13:59
Сообщений: 67
Рейтинг сообщения: 0
У Вас получилось классно! То что было мое - это так... Но вопрос остался. "Земля" - это общий проводник, общая точка, куда сходятся все проводники, указанные на схеме. Чем короче все это буде - тем лучше. Теперь есть, благодаря Вам, Максим, отличная плата у которой есть четко выраженная и здоровая "земля", но она будет соединятся с усилителем (в данном случае), у которого тоже есть "земля" - точка, где сходятся проводники от конденсаторов, фильтров и.т.д. Соединятся эти точки будут проводником будет, допустим, 60-70 мм. Как это скажется на этих "землях"? Это допустимо? А если точек будет три - БП, две платы с усилителем (левый и правый)?

_________________
Читайте люди умные книги...


Вернуться наверх
 
 Заголовок сообщения: Re: как правильно разводить печатные платы???
СообщениеДобавлено: Ср янв 19, 2011 22:27:37 
Друг Кота
Аватар пользователя

Карма: 26
Рейтинг сообщений: 97
Зарегистрирован: Вт мар 16, 2010 09:58:07
Сообщений: 5040
Откуда: Новгородская обл
Рейтинг сообщения: 0
На этот вопрос отвечу,когда увижу чертеж плат уся. И материал шасси уся надо знать.


Вернуться наверх
 
 Заголовок сообщения: Re: как правильно разводить печатные платы???
СообщениеДобавлено: Пт янв 21, 2011 20:28:25 
Открыл глаза

Карма: 1
Рейтинг сообщений: 2
Зарегистрирован: Вт янв 04, 2011 16:13:59
Сообщений: 67
Рейтинг сообщения: 0
На свежую голову, учитывая Вашу удачную компоновку деталей, сделал еще один вариант с дорожками немного потоньше.
На лапе №5 в делителе напряжения у меня составной резистор — причина проста — у резисторов есть определенные отклонения от номинала (1%, 5%, 10%) и чтобы не мудрить с выбором одного резистора лучше в данном случае, на мой взгляд, сделать составной, что в свою очередь позволит «поиграться» с уровнем выходного напряжения и сделать его более точным и максимально приближенным к расчетной величине. Спросите, зачем все это мудрю? Дрожки такой ширины имеют огромную теплоемкость, лужение будет проблематичным, хотя без него обойтись можно. Как вариант взять паяльник ватт 40 — 60, но температура достаточно высока и есть риск перегрева и последующего отслоения меди от текстолита. Широкая область «земли» - это понятно, чтобы из-за сопротивления (меди) «общая точка» не «уходила» и следящие цепи получали «правильную» величину напряжения, а силовые дорожки? У нас же ток не 5, 7, 10 ампер?
Предохранители... не могу без них.
Изменил также присоединение SMD резисторов к «земле», если в Вашем варианте, то тяжело их паять будет, особенно феном. А в остальном — компоновка Ваша, отличный пример.


Вложения:
Stab_M5230_L_Ver_6.lay [119.44 KiB]
Скачиваний: 453

_________________
Читайте люди умные книги...
Вернуться наверх
 
 Заголовок сообщения: Re: как правильно разводить печатные платы???
СообщениеДобавлено: Пт янв 21, 2011 20:37:06 
Друг Кота
Аватар пользователя

Карма: 26
Рейтинг сообщений: 97
Зарегистрирован: Вт мар 16, 2010 09:58:07
Сообщений: 5040
Откуда: Новгородская обл
Рейтинг сообщения: 0
Лудите сплавом Розе и не будет никаких продлем с этим.Р.С А может сделать плату стаба совмещенную с телефонными усилителями.Тогда и разводка земли упростится?Стаб посередине,усилители по краям.


Вернуться наверх
 
 Заголовок сообщения: Re: как правильно разводить печатные платы???
СообщениеДобавлено: Пт янв 21, 2011 20:59:11 
Открыл глаза

Карма: 1
Рейтинг сообщений: 2
Зарегистрирован: Вт янв 04, 2011 16:13:59
Сообщений: 67
Рейтинг сообщения: 0
Вы затронули больной вопрос. Тот "крокодил" (на базе M5230L), которого я в начале выложил делался исходя из принципа распложения усилителя и БП в одной плоскости и ,скорее всего, на одной плате, но на сдвоенном ОУ. Еще был меня вариант сборки усилителя на одиночных ОУ ("печать" была подсмотрена у Могильного, в его версии предусилителя Солнцева). Но там получаются длинные и параллельные провода питания (+ и -) и упирается все это в корпус. Если от DVD привода, то скомпоновать все это очень трудно и куда потом трансфоматор девать? Нужно будет два яруса делать: внизу плата БП с отверстиями для провод, сверху второй DVD "привод" - там усилитель и входные/выходные гнезда. Корпуса стальные, "морды" у них из пластика.
Если трассировать так, чтобы усилители по краям, то потенциометр для регулировки громкости придется навесным монтажом делать. Силовые провода "+" и "-" придется подводить и для правого и для левого?

_________________
Читайте люди умные книги...


Вернуться наверх
 
 Заголовок сообщения: Re: как правильно разводить печатные платы???
СообщениеДобавлено: Пт янв 21, 2011 21:11:46 
Друг Кота
Аватар пользователя

Карма: 26
Рейтинг сообщений: 97
Зарегистрирован: Вт мар 16, 2010 09:58:07
Сообщений: 5040
Откуда: Новгородская обл
Рейтинг сообщения: 0
Все на одной плате , может стаб сбоку лучше.Подумай , я себе тоже обдумываю компоновку. Хочу большую плату преда со своим БП и плату телефонников со своим стабом


Вернуться наверх
 
 Заголовок сообщения: Re: как правильно разводить печатные платы???
СообщениеДобавлено: Пт янв 21, 2011 21:19:07 
Открыл глаза

Карма: 1
Рейтинг сообщений: 2
Зарегистрирован: Вт янв 04, 2011 16:13:59
Сообщений: 67
Рейтинг сообщения: 0
Буду думать. А "печать" которую Вы будете использовать эта?


Вложения:
Усилитель_Максим_В.gif [120.3 KiB]
Скачиваний: 1043

_________________
Читайте люди умные книги...
Вернуться наверх
 
 Заголовок сообщения: Re: как правильно разводить печатные платы???
СообщениеДобавлено: Пт янв 21, 2011 21:27:51 
Друг Кота
Аватар пользователя

Карма: 26
Рейтинг сообщений: 97
Зарегистрирован: Вт мар 16, 2010 09:58:07
Сообщений: 5040
Откуда: Новгородская обл
Рейтинг сообщения: 0
Ну да, только часть смд применю,часть выводных.Постараюсь все транзисторы поплотнее сделать .


Вернуться наверх
 
 Заголовок сообщения: Re: как правильно разводить печатные платы???
СообщениеДобавлено: Пн янв 24, 2011 20:11:07 
Открыл глаза

Карма: 1
Рейтинг сообщений: 2
Зарегистрирован: Вт янв 04, 2011 16:13:59
Сообщений: 67
Рейтинг сообщения: 0
Выкладываю своего "крокодила" №2. Эскиз печатной платы усилителя для наушников. Выполнен на двух одиночных ОУ. Транзисторы - первый каскад 2N5551/5401, второй BC 639/640, третий BD139/140. Написал это затем, что у 2N5551/5401 и BC 639/640 отличаются расположением выводов.


Вложения:
Head_Amp_2_02.GIF [29.64 KiB]
Скачиваний: 947

_________________
Читайте люди умные книги...
Вернуться наверх
 
 Заголовок сообщения: Re: как правильно разводить печатные платы???
СообщениеДобавлено: Вт янв 25, 2011 00:31:39 
Друг Кота
Аватар пользователя

Карма: 26
Рейтинг сообщений: 97
Зарегистрирован: Вт мар 16, 2010 09:58:07
Сообщений: 5040
Откуда: Новгородская обл
Рейтинг сообщения: 0
Земля фигово.


Вернуться наверх
 
Показать сообщения за:  Сортировать по:  Вернуться наверх
Начать новую тему Ответить на тему  [ Сообщений: 413 ]     ... , , , 6, , , ...  

Часовой пояс: UTC + 3 часа


Вы не можете начинать темы
Вы не можете отвечать на сообщения
Вы не можете редактировать свои сообщения
Вы не можете удалять свои сообщения
Вы не можете добавлять вложения

Найти:
Перейти:  


Powered by phpBB © 2000, 2002, 2005, 2007 phpBB Group
Русская поддержка phpBB
Extended by Karma MOD © 2007—2012 m157y
Extended by Topic Tags MOD © 2012 m157y