EDON(?) Smart MIG-180 PLUS слабая подача проволоки

Варим не только борщ :)
Аватара пользователя
Васо
Прорезались зубы
Сообщения: 237
Зарегистрирован: Вс фев 11, 2018 07:12:47

Re: EDON(?) Smart MIG-180 PLUS слабая подача проволоки

Сообщение Васо »

Переварил я осенью полАвто, с диодами на массе. С добавленной корректировкой оборотов и диодами стало лучше, но далеко до нормы. Чувствуется нестабильность дуги, толи напруга скачет, толи еще что. Подача проволоки иногда идет рывками. Решил мучить аппарат дальше. Линию питания, которая питает мотор и контроллер проверю на просадку позже.
Подключил к выходу спираль из константана 0,48 Ом и кинул в тазик с водой. А на спирали начал мерить напругу. Вольтметр показывает 14,8В што соответствует току 30А на минимальной регулировке. Вроде нормально. А подключил осциллограф, там совсем другая картинка:
СпойлерИзображение
Изображение
Изображение
Возникло несколько вопросов:
Как убрать иголки 60В, снабберную цепь параллельно диодам или выходной обмотке? Как на грубую рассчитать?
Дроссель же не поможет заполнить провалы между импульсами и снизить напругу до 15В? Пробовал мотать дроссель на двух комповских колечках 33мм 6 витков, на процессе сварки не понял как отражается. Или витки на вторичке отмотать, штоб ширину инпульса контроллер увеличил? Кондер на таких токах не поможет?
sffn
Первый раз сказал Мяу!
Сообщения: 23
Зарегистрирован: Пт фев 14, 2020 21:33:32

Re: EDON(?) Smart MIG-180 PLUS слабая подача проволоки

Сообщение sffn »

Васо у вас в рукаве нет какой-либо задержки проволоки? Она в нём свободно шевелится, перегиба рукава тоже нет? Хотя, конечно, он и так сам по себе короткий, какие там перегибы. Но попробуйте, при случае на вытянутом прямо рукаве поварить, будут ли изменения, тем более, что напряжение мотора, вы пишите, понижено, 15 в. вместо 24 в.
Аватара пользователя
Васо
Прорезались зубы
Сообщения: 237
Зарегистрирован: Вс фев 11, 2018 07:12:47

Re: EDON(?) Smart MIG-180 PLUS слабая подача проволоки

Сообщение Васо »

Да все нормально с рукавом. При следующих опытах буду мерить питание +15 при нагруженном выходе. Может и мотор поменяю. На данный момент больше картинка выходного напряжения и тока интересует. Кольцо крупное для дросселя хрен где скумекаешь для опытов. Китайцы ито почти не продают, а что продают пусть себе на хер одевают за такую цену)
Намотал на комповсктх желтых кольцах 12 витков жилу 1,5мм2 от ВВГ. Картинка стала поинтереснее. Надо потестировать на практике как варит. Пока кольцо посерьезнее едет.
СпойлерИзображение
Аватара пользователя
Васо
Прорезались зубы
Сообщения: 237
Зарегистрирован: Вс фев 11, 2018 07:12:47

Re: EDON(?) Smart MIG-180 PLUS слабая подача проволоки

Сообщение Васо »

Дроссель примерно 45мкГн (без тока) в общем ничего не поменял, кроме звука дуги. И в обратную связь по напруге залез, "среднее" напряжение на балласте 0,5Ом снизилось с 14,5В до 11,5В. Принципиально все то же самое: серет и нет провара либо прожоги.
Дроссель добавил эффект, который видно на минимальных токах: при подаче плюса на проволоку ощутимо изменяется фокус пятна дуги в большую сторону, цельный металл 0,6-0,8мм можно долго жечь в одну точку и сзади образуется приличный наплыв без прожогов. Но стык с зазором или прожигает или без провара.
Короче более склоняюсь к мнению, что порошком нереально варить жестянку сносно. Видимо все кто утверждают обратное или балаболы, или считают свои насраные сопли нормальной сваркой.
Спасибо все откликнувшимся, без ваших замечаний про мотор у меня бы ничего не получилось!
Аватара пользователя
Васо
Прорезались зубы
Сообщения: 237
Зарегистрирован: Вс фев 11, 2018 07:12:47

Re: EDON(?) Smart MIG-180 PLUS слабая подача проволоки

Сообщение Васо »

Уже поверил, што форум все) Ну и отлично!
Короче, в углекислоте мой допиленный аппарат варит лучше чем аврора динамика 160 адаптив. Вот такая оказия( Наверное как будет время и вдохновение, сделаю ему новый корпус и нормальный разъем горелки. А аврору продам.
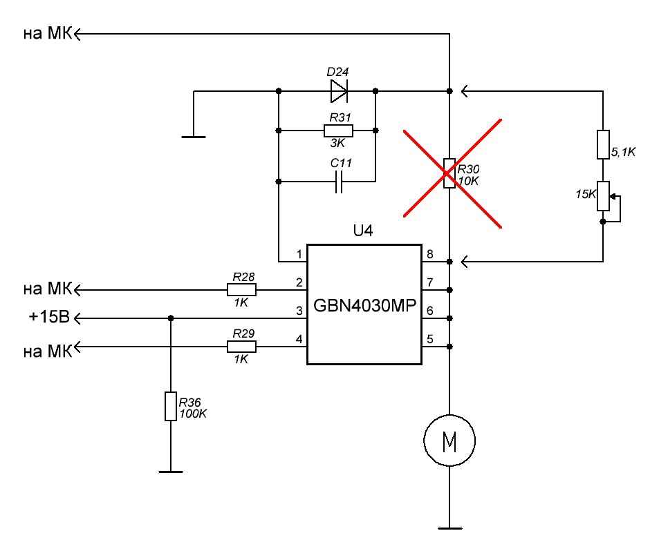
Для катушки 5кг старого мотора явно не хватит. Поэтому возращаемся к истокам: как в эту схему обратной связи внедрить мотор на 24В? Или просто поставить помощнее на это напряжение? Опасаюсь, что штатная дежурка не вытянет или выходной мосфет. Хотя с родным мотором напруга +15В не проседает.
СпойлерИзображение
Кстате, последние сообщения с упоминанием книги Володина испарились
Аватара пользователя
Sigma
Друг Кота
Сообщения: 9993
Зарегистрирован: Ср мар 06, 2019 12:23:29

Re: EDON(?) Smart MIG-180 PLUS слабая подача проволоки

Сообщение Sigma »

Форум полностью трудно весь восстановить, с неделю до падения потеряны...
Если что было полезного, то может повторить?
По приводу надо смотеть, какой будет на замену, сколько ему нужно, на 40 Вт, на 80 Вт
К примеру, здесь почитать
https://www.chipmaker.ru/topic/241451/
Койот (Canis latrans) – это не Кот, а известен как американский шакал, является видом псовых...
____________

"Кто хочет, тот ищет возможности, кто не хочет —ищет причины."
Ответить

Вернуться в «Сварочное оборудование»