Например TDA7294

Форум РадиоКот • Просмотр темы - Цифровой осциллограф своими руками.
Форум РадиоКот
Здесь можно немножко помяукать :)

Текущее время: Чт фев 12, 2026 06:43:59

Часовой пояс: UTC + 3 часа


ПРЯМО СЕЙЧАС:



Начать новую тему Ответить на тему  [ Сообщений: 1066 ]     ... , , , 52, ,  
Автор Сообщение
Не в сети
 Заголовок сообщения: Re: Цифровой осциллограф своими руками.
СообщениеДобавлено: Вс июн 22, 2014 10:03:31 
Друг Кота
Аватар пользователя

Карма: 82
Рейтинг сообщений: 1030
Зарегистрирован: Сб апр 02, 2011 12:40:46
Сообщений: 4779
Откуда: Минск
Рейтинг сообщения: 0
ВитГо писал(а):
при двуполярном +-3 вольта сгорит ?


В любом случае, это нарушение режимов эксплуатации. Сделайте питание ±2.5 В, кто мешает? Хотя вообще не вижу смысла делать питание AD8370 двухполярным, дальше ведь идет однополярный АЦП.


Вернуться наверх
 
Не в сети
 Заголовок сообщения: Re: Цифровой осциллограф своими руками.
СообщениеДобавлено: Вс июн 22, 2014 10:57:23 
Вымогатель припоя

Карма: 1
Рейтинг сообщений: 101
Зарегистрирован: Ср фев 24, 2010 19:16:07
Сообщений: 680
Рейтинг сообщения: 0
ad8370 это VAG

на счет двуполнярности - вы абсолютно правы...
двуполярность питания 8370 потребует согласования уровней SPI !! (я про это и забыл совсем !!)

почему в схемах осциллографов не используется дифференциальное включения AЦП ?
везде используют только один из входов (AIN)...


Вернуться наверх
 
Не в сети
 Заголовок сообщения: Re: Цифровой осциллограф своими руками.
СообщениеДобавлено: Вс июн 22, 2014 12:12:48 
Друг Кота
Аватар пользователя

Карма: 82
Рейтинг сообщений: 1030
Зарегистрирован: Сб апр 02, 2011 12:40:46
Сообщений: 4779
Откуда: Минск
Рейтинг сообщения: 0
Не VAG, а VGA (variable gain amplifier). Согласование уровней SPI особых проблем не вызывает, хотя в данном случае все это не надо. Все равно сдвиг луча по вертикали должен быть сделан до AD8370, иначе будет теряться динамический диапазон. А раз будет сдвиг во входном каскаде, то нет проблем его сделать несколько несимметричным.

Насчет использования дифференциального входа АЦП - он используется очень часто, например, в Rigol 1102 и подобных.


Вернуться наверх
 
Не в сети
 Заголовок сообщения: Re: Цифровой осциллограф своими руками.
СообщениеДобавлено: Вс июн 22, 2014 13:57:10 
Вымогатель припоя

Карма: 1
Рейтинг сообщений: 101
Зарегистрирован: Ср фев 24, 2010 19:16:07
Сообщений: 680
Рейтинг сообщения: 0
опс ! конечно VGA !!


Вернуться наверх
 
Эиком - электронные компоненты и радиодетали
Не в сети
 Заголовок сообщения: Re: Цифровой осциллограф своими руками.
СообщениеДобавлено: Вс июн 22, 2014 15:03:07 
Вымогатель припоя

Карма: 1
Рейтинг сообщений: 101
Зарегистрирован: Ср фев 24, 2010 19:16:07
Сообщений: 680
Рейтинг сообщения: 0
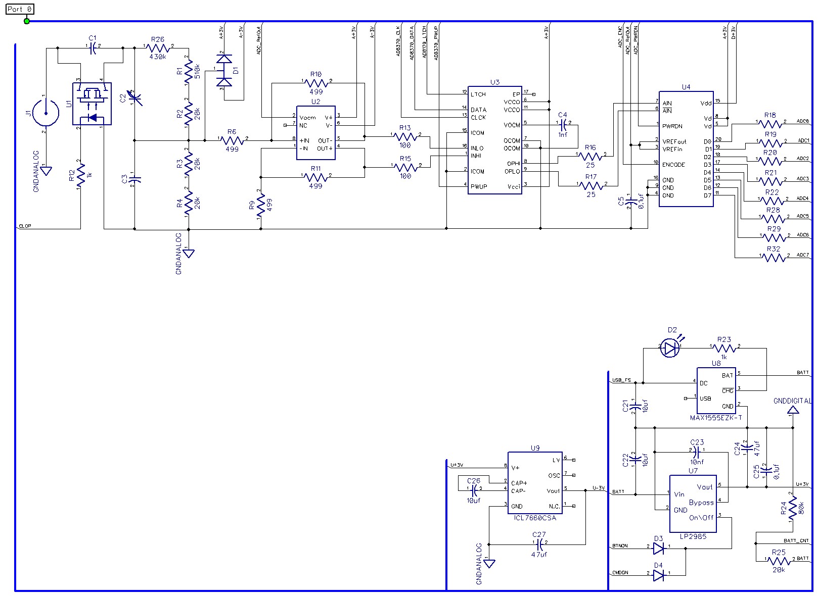
Вот такой аналоговый тракт нарисовался...

U2 - AD8138, двуполярное питание, но на OCM подаем напряжение смещения с U4 (AD9283), и таким образом смещаем среднюю точку для АЦП (по даташиту 1,25 вольта). у AD8138 в таком включении в принципе не большое входное сопротивление (около 3 Мом), но с учетом сопротивления плеча делителя (40 ком) думаю это не помешает сильно..(?)

U3 - AD8370 - c однополярным питанием, и цифровой регулировкой усиления, включение типовое

U4 - AD9283 - АЦП, включение в принципе типовое...


вопрос только по подключению U2, по типовой схеме перед R5 и R9 должны быть резисторы с двукратной разницей (RT и Rt/2).. а вот как в данном случае поступить я не понимаю :-(

подскажите ?


Вложения:
2.jpg [80.69 KiB]
Скачиваний: 1295
1.jpg [233.76 KiB]
Скачиваний: 1259
Вернуться наверх
 
Не в сети
 Заголовок сообщения: Re: Цифровой осциллограф своими руками.
СообщениеДобавлено: Вс июн 22, 2014 16:41:10 
Друг Кота
Аватар пользователя

Карма: 82
Рейтинг сообщений: 1030
Зарегистрирован: Сб апр 02, 2011 12:40:46
Сообщений: 4779
Откуда: Минск
Рейтинг сообщения: 0
Для входного каскада AD8138 не годится.


Вернуться наверх
 
Не в сети
 Заголовок сообщения: Re: Цифровой осциллограф своими руками.
СообщениеДобавлено: Вс июн 22, 2014 17:34:15 
Вымогатель припоя

Карма: 1
Рейтинг сообщений: 101
Зарегистрирован: Ср фев 24, 2010 19:16:07
Сообщений: 680
Рейтинг сообщения: 0
из-за чего ?
все таки низкое входное сопротивление ?


Вернуться наверх
 
Не в сети
 Заголовок сообщения: Re: Цифровой осциллограф своими руками.
СообщениеДобавлено: Вс июн 22, 2014 17:43:39 
Друг Кота
Аватар пользователя

Карма: 82
Рейтинг сообщений: 1030
Зарегистрирован: Сб апр 02, 2011 12:40:46
Сообщений: 4779
Откуда: Минск
Рейтинг сообщения: 0
Большой входной ток. Здесь нужен JFET ОУ или двухполосная схема на основе дискретного JFET и медленного ОУ.


Вернуться наверх
 
Не в сети
 Заголовок сообщения: Re: Цифровой осциллограф своими руками.
СообщениеДобавлено: Пн июн 23, 2014 14:09:17 
Это не хвост, это антенна
Аватар пользователя

Карма: 12
Рейтинг сообщений: 102
Зарегистрирован: Вс дек 02, 2012 03:13:48
Сообщений: 1433
Откуда: Калининград
Рейтинг сообщения: 0
ВитГо писал(а):
U4 - AD9283 - АЦП, включение в принципе типовое...


Получилось прикрутить AD9283 к STM32F4xx ? Через Digital camera interface (DCMI) прикручивали ?


Вернуться наверх
 
Не в сети
 Заголовок сообщения: Re: Цифровой осциллограф своими руками.
СообщениеДобавлено: Чт июн 26, 2014 03:32:21 
Вымогатель припоя

Карма: 1
Рейтинг сообщений: 101
Зарегистрирован: Ср фев 24, 2010 19:16:07
Сообщений: 680
Рейтинг сообщения: 0
а какие вы ожидаете сложности ?
с DCMI я более менее разобрался, вручную (без камеры) захватывает когда мне нужно и в буфер складывает
MCO1 тоже запускается без проблем, осциллографом посмотрел - такт ровный, как от кварца (кстати на том же выводе сидит TIM1_CH1 - так что можно будет понижать частоту захвата более менее плавно если понадобиться)


Последний раз редактировалось AlekseyEnergo Чт июн 26, 2014 07:49:34, всего редактировалось 1 раз.
Нарушение пункта 2.7 правил форума. Подредактировал. Предупрежден!


Вернуться наверх
 
Не в сети
 Заголовок сообщения: Re: Цифровой осциллограф своими руками.
СообщениеДобавлено: Вт июл 01, 2014 13:39:47 
Прорезались зубы
Аватар пользователя

Карма: 2
Рейтинг сообщений: 60
Зарегистрирован: Вт ноя 13, 2012 12:49:16
Сообщений: 219
Откуда: UA
Рейтинг сообщения: 0
Кто может реально помощь ?
Z14 не подходит!


Вложения:
coverx.jpg [34.29 KiB]
Скачиваний: 1143
Вернуться наверх
 
Не в сети
 Заголовок сообщения: Re: Цифровой осциллограф своими руками.
СообщениеДобавлено: Пн июл 07, 2014 14:56:32 
Прорезались зубы
Аватар пользователя

Карма: 2
Рейтинг сообщений: 60
Зарегистрирован: Вт ноя 13, 2012 12:49:16
Сообщений: 219
Откуда: UA
Рейтинг сообщения: 3
Michael135 писал(а):
Я делаю корпуса из обычного толстого бумажного картона (белого или какой есть) и эпоксидки. ......и т.п.
Tyomanik писал(а):
Я делаю корпуса из пластика короба для проводки. Нарезаю, клею, шлифую и на покраску баллоном.

Спасибо, подсказки заслуживают по баллу в рейтинге! Можно делать корпуса по своим пожеланиям и быть независимым от .....!!


Вернуться наверх
 
Не в сети
 Заголовок сообщения: Re: Цифровой осциллограф своими руками.
СообщениеДобавлено: Вс ноя 09, 2014 09:40:56 
Родился

Зарегистрирован: Вс ноя 09, 2014 09:18:06
Сообщений: 1
Рейтинг сообщения: 0
ВитГо писал(а):
Вот такой аналоговый тракт нарисовался...


Добрый день, а как же фильтр нижних частот, алиасинга не боитесь?

Хорошая идея использовать DCMI для захвата данных с АЦП. ( так же пользуюсь 54МГц 8бит - полет нормальный)
В режиме программной синхронизации не получилось пинать DCMI, приходиться пинать ее внешними сигналами VSYNC и HSYNC, а как у Вас?

Появились STM-ки способные работать с SDRAM, по судя по даташиту способны захватывать данные на частоте 90МГц !!!
Понимаю, что обработать такой поток не успеть, но могут приложения, когда постоянно оцифровывать не нужно (например толщинометрия, записал килограмм 50, потом анализируешь).
Хочется попробовать прикрутить АЦП, может кто уже пробовал, есть чем поделиться? )))


Вернуться наверх
 
Не в сети
 Заголовок сообщения: Re: Цифровой осциллограф своими руками.
СообщениеДобавлено: Пн ноя 10, 2014 03:11:05 
Вымогатель припоя

Карма: 1
Рейтинг сообщений: 101
Зарегистрирован: Ср фев 24, 2010 19:16:07
Сообщений: 680
Рейтинг сообщения: 0
lnDirect писал(а):
Добрый день, а как же фильтр нижних частот, алиасинга не боитесь?

проблемы будем решать по мере их появления
на входе поставил все таки ad8065
схема вся представляет из себя модуль для OPEN407 (у меня с STM32F407IGT) дополнительно только +5 вольт завожу (с USB) и еще один GPIO (пинов выведенных на DCMI не хватило)
lnDirect писал(а):
Хорошая идея использовать DCMI для захвата данных с АЦП. ( так же пользуюсь 54МГц 8бит - полет нормальный)
В режиме программной синхронизации не получилось пинать DCMI, приходиться пинать ее внешними сигналами VSYNC и HSYNC, а как у Вас?

ими и пиннаю :-) фактически V- и HSync заведены на GPIO
там есть некоторые тонкости в порядке подачи сигналов синхронизации (для запуска DCMI) но это все решаемо

lnDirect писал(а):
Появились STM-ки способные работать с SDRAM, по судя по даташиту способны захватывать данные на частоте 90МГц !!!
Понимаю, что обработать такой поток не успеть, но могут приложения, когда постоянно оцифровывать не нужно (например толщинометрия, записал килограмм 50, потом анализируешь).
Хочется попробовать прикрутить АЦП, может кто уже пробовал, есть чем поделиться? )))

я на этих выходных спаял входной тракт, в ближайшее время начну тесты...


Вернуться наверх
 
Не в сети
 Заголовок сообщения: Re: Цифровой осциллограф своими руками.
СообщениеДобавлено: Пн ноя 10, 2014 09:49:38 
Это не хвост, это антенна
Аватар пользователя

Карма: 12
Рейтинг сообщений: 102
Зарегистрирован: Вс дек 02, 2012 03:13:48
Сообщений: 1433
Откуда: Калининград
Рейтинг сообщения: 0
ВитГо, и как на такой высокой частоте? Битики не путаются из-за длинных проводов? Можно фотку конструкции увидеть?


Вернуться наверх
 
Не в сети
 Заголовок сообщения: Re: Цифровой осциллограф своими руками.
СообщениеДобавлено: Пн ноя 10, 2014 10:03:36 
Вымогатель припоя

Карма: 1
Рейтинг сообщений: 101
Зарегистрирован: Ср фев 24, 2010 19:16:07
Сообщений: 680
Рейтинг сообщения: 0
balmer писал(а):
ВитГо, и как на такой высокой частоте? Битики не путаются из-за длинных проводов? Можно фотку конструкции увидеть?

это будет ясно только после тестов..
вообще когда пробовал с отладочной платой - все работало..
по идее модуль это плата прямо в разьем вставляемый, проблем должно быть меньше чем с проводами... провода были хоть и не длинными (не более 10 см) но были... :-) на плате на всякий случай поставил последовательно с линиями данных резюки по 22 ома.. думаю должны помочь..
больше мыслей о защите АЦП (У меня 8370 от 5 вольт питается, АЦП от 3.. ) - так что в текущей реализации буду делать программно, а потом посмотрим
фотки постараюсь выложить сегодня вечером..


Последний раз редактировалось AlekseyEnergo Пн ноя 10, 2014 21:38:31, всего редактировалось 1 раз.
Нарушение пункта 2.7 правил форума. Предупрежден!


Вернуться наверх
 
Не в сети
 Заголовок сообщения: Re: Цифровой осциллограф своими руками.
СообщениеДобавлено: Пн ноя 10, 2014 10:35:13 
Это не хвост, это антенна
Аватар пользователя

Карма: 12
Рейтинг сообщений: 102
Зарегистрирован: Вс дек 02, 2012 03:13:48
Сообщений: 1433
Откуда: Калининград
Рейтинг сообщения: 0
Угу, а то у меня даже при SPI на частоте 16 МГц не работает с проводами по 10 см. Если с резисторами, и проводами по 5 см, то гонится до 40 МГц. Ну и надо очень аккуратно подходить к вопросу помех. У меня даже с резисторами 47 ом на SPI линии можно увидеть 20 мВ "иголочки" разницы напряжения между землями на двух платах при длинне земляного провода в 10 см.


Вернуться наверх
 
Не в сети
 Заголовок сообщения: Re: Цифровой осциллограф своими руками.
СообщениеДобавлено: Пн ноя 10, 2014 19:09:01 
Вымогатель припоя

Карма: 1
Рейтинг сообщений: 101
Зарегистрирован: Ср фев 24, 2010 19:16:07
Сообщений: 680
Рейтинг сообщения: 0
balmer писал(а):
Угу, а то у меня даже при SPI на частоте 16 МГц не работает с проводами по 10 см.

что то странное у вас :-(

вот один дисплей, SPI на частоте 21 мгц http://www.youtube.com/watch?v=11hG8Jv969s
вот другой, SPI на частоте 21 мгц http://www.youtube.com/watch?v=wrYwXhyYygw

провода сантиметров по 12 точно..
никаких резюков дополнительно не ставил (просто проводами подключал железки и все)

может с питанием проблемы ?


Вернуться наверх
 
Не в сети
 Заголовок сообщения: Re: Цифровой осциллограф своими руками.
СообщениеДобавлено: Пн ноя 10, 2014 19:25:23 
Это не хвост, это антенна
Аватар пользователя

Карма: 12
Рейтинг сообщений: 102
Зарегистрирован: Вс дек 02, 2012 03:13:48
Сообщений: 1433
Откуда: Калининград
Рейтинг сообщения: 0
Замерил кстати длинну "длинных" проводов. 21 см получилось. Да на таких проводах на 16 МГц шанс поймать 1 неверный бит в секунду. И очень быстро увеличивается с ростом частоты. Так что стараюсь все короооотенькими проводами соединять. Впрочем может карма у меня такая.


Вернуться наверх
 
Не в сети
 Заголовок сообщения: Re: Цифровой осциллограф своими руками.
СообщениеДобавлено: Пн ноя 10, 2014 20:31:06 
Вымогатель припоя

Карма: 1
Рейтинг сообщений: 101
Зарегистрирован: Ср фев 24, 2010 19:16:07
Сообщений: 680
Рейтинг сообщения: 0
нее, ну 21 может быть и на самом деле многовато :-)

вот фотки того что у меня получилось..

Вложение:
IMG_20141110_232428_rs.jpg [73.29 KiB]
Скачиваний: 1216


Вложение:
IMG_20141110_232417_rs.jpg [71.23 KiB]
Скачиваний: 1114


за качество пайки не пенять.. все таки 0603 для меня мелковаты :-(

какие то странные подстроечные емкости.. это они не от пайки так поплавились - они изначально такие... :-( может кто подскажет где купить нормальные ?

в принципе меня сейчас больше интересует сама работоспособность идеи.. борьбу с шумам ацп, подавлением помех и прочими артефактами оставил на потом..
невпаянные R16 и R17 - это на время первых тестов - не хочу подключать АЦП до того как выявлю какой нить стабильный алгоритм для 8370


Последний раз редактировалось AlekseyEnergo Пн ноя 10, 2014 21:39:40, всего редактировалось 2 раз(а).
Нарушение пункта 2.7 правил форума. Подредактировал.


Вернуться наверх
 
Показать сообщения за:  Сортировать по:  Вернуться наверх
Начать новую тему Ответить на тему  [ Сообщений: 1066 ]     ... , , , 52, ,  

Часовой пояс: UTC + 3 часа


Кто сейчас на форуме

Сейчас этот форум просматривают: нет зарегистрированных пользователей и гости: 27


Вы не можете начинать темы
Вы не можете отвечать на сообщения
Вы не можете редактировать свои сообщения
Вы не можете удалять свои сообщения
Вы не можете добавлять вложения

Найти:
Перейти:  


Powered by phpBB © 2000, 2002, 2005, 2007 phpBB Group
Русская поддержка phpBB
Extended by Karma MOD © 2007—2012 m157y
Extended by Topic Tags MOD © 2012 m157y