Например TDA7294

Форум РадиоКот • Просмотр темы - Генератор синуса SG-420
Форум РадиоКот
Здесь можно немножко помяукать :)

Текущее время: Сб фев 21, 2026 15:35:48

Часовой пояс: UTC + 3 часа


ПРЯМО СЕЙЧАС:



Начать новую тему Ответить на тему  [ Сообщений: 75 ]    , 2, ,  
Автор Сообщение
Не в сети
 Заголовок сообщения: Re: Генератор синуса SG-420
СообщениеДобавлено: Пт окт 25, 2024 11:08:27 
Первый раз сказал Мяу!

Зарегистрирован: Ср окт 23, 2024 17:49:53
Сообщений: 39
Рейтинг сообщения: 0
Это плата индикатора и управления + валкодер
https://img.radiokot.ru/files/158286/3l67saop21.JPG
Внешний вид генератора
https://img.radiokot.ru/files/158286/3l67xlrdxf.JPG


Вернуться наверх
 
Не в сети
 Заголовок сообщения: Re: Генератор синуса SG-420
СообщениеДобавлено: Пт окт 25, 2024 11:12:20 
Электрический кот
Аватар пользователя

Карма: 1
Рейтинг сообщений: 25
Зарегистрирован: Вт июн 16, 2020 22:43:47
Сообщений: 1010
Рейтинг сообщения: 0
Жаль что нынче не до кого докопаться( ну не моё паутины плести, как то не удержать всё в голове в процессе(
Изображение
это оно ? энкодер ? :shock:


Вернуться наверх
 
Не в сети
 Заголовок сообщения: Re: Генератор синуса SG-420
СообщениеДобавлено: Пт окт 25, 2024 11:17:05 
Первый раз сказал Мяу!

Зарегистрирован: Ср окт 23, 2024 17:49:53
Сообщений: 39
Рейтинг сообщения: 0
А что делать нужно?

Добавлено after 40 seconds:
Да


Вернуться наверх
 
Не в сети
 Заголовок сообщения: Re: Генератор синуса SG-420
СообщениеДобавлено: Пт окт 25, 2024 11:26:12 
Электрический кот
Аватар пользователя

Карма: 1
Рейтинг сообщений: 25
Зарегистрирован: Вт июн 16, 2020 22:43:47
Сообщений: 1010
Рейтинг сообщения: 0
andrey-v-g писал(а):
Да

пока что вообще ничего не пойму в этой банке с кильками)
В основной плате пока смотрю что можно сделать для облегчения задачи, так сказать. и внутрисхемный разъём только мешается.


Вернуться наверх
 
Эиком - электронные компоненты и радиодетали
Не в сети
 Заголовок сообщения: Re: Генератор синуса SG-420
СообщениеДобавлено: Пт окт 25, 2024 13:16:05 
Первый раз сказал Мяу!

Зарегистрирован: Ср окт 23, 2024 17:49:53
Сообщений: 39
Рейтинг сообщения: 0
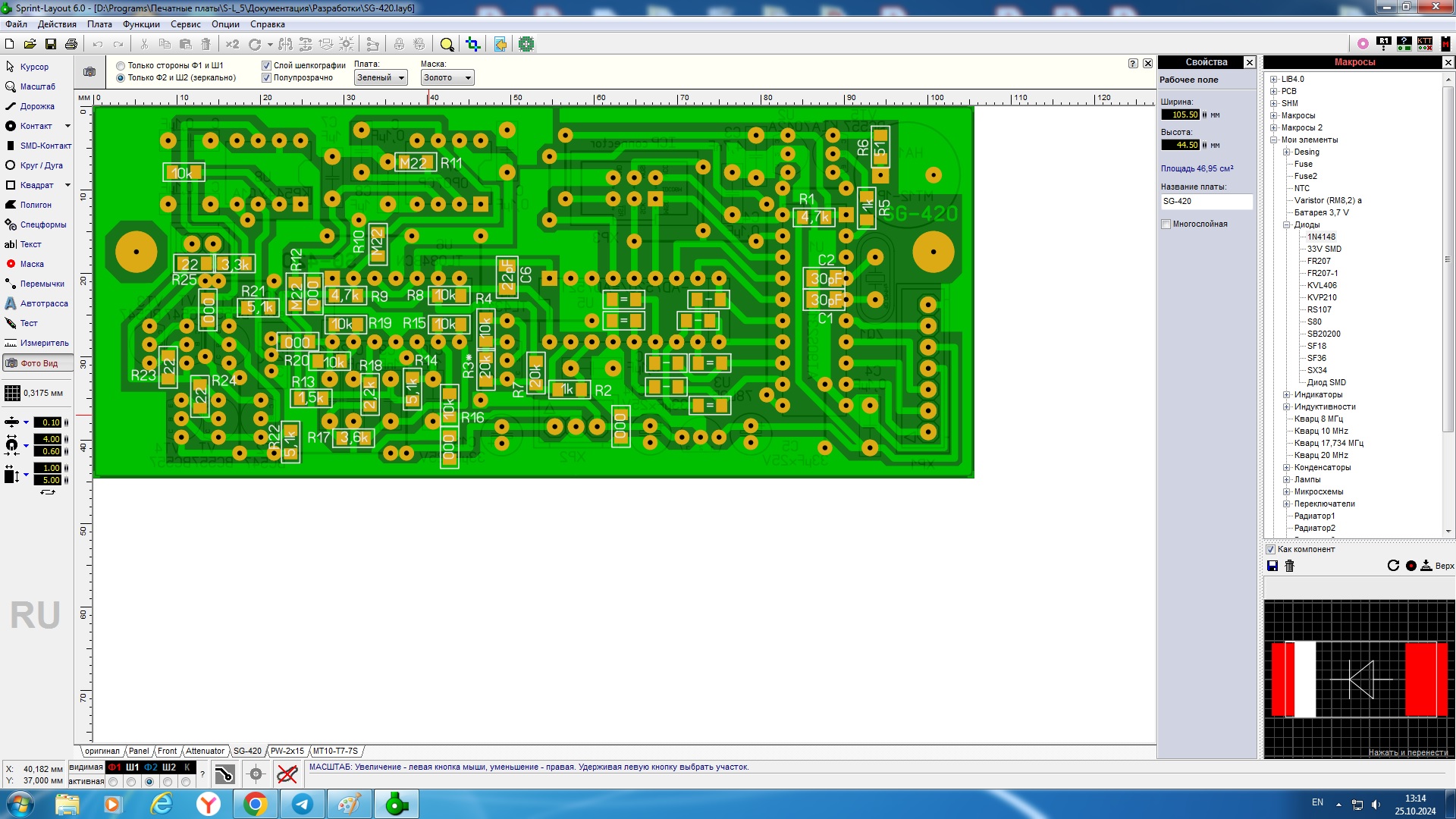
Настройте цвета в LAYOUTE, мне кажется так будет удобней.
https://img.radiokot.ru/files/158286/3l6b1nn9xd.jpg

Добавлено after 12 minutes 13 seconds:
И вот
https://img.radiokot.ru/files/158286/3l6bdv6rgi.jpg


Вернуться наверх
 
Не в сети
 Заголовок сообщения: Re: Генератор синуса SG-420
СообщениеДобавлено: Пт окт 25, 2024 16:43:14 
Электрический кот
Аватар пользователя

Карма: 1
Рейтинг сообщений: 25
Зарегистрирован: Вт июн 16, 2020 22:43:47
Сообщений: 1010
Рейтинг сообщения: 0
Что это ? :shock:
Изображение Изображение
По схеме там ничего нет
Планируется ставить 572па1а (м572па1а)

Добавлено after 2 hours 11 minutes 13 seconds:
у 572па 16 лапок.


Вернуться наверх
 
Не в сети
 Заголовок сообщения: Re: Генератор синуса SG-420
СообщениеДобавлено: Пт окт 25, 2024 17:38:31 
Первый раз сказал Мяу!

Зарегистрирован: Ср окт 23, 2024 17:49:53
Сообщений: 39
Рейтинг сообщения: 0
Это перемычки (нулёвки),Два варианта под AD7520(она же КР572ПА1)ставим на -,для AD7521 ставим на место =.
1 ножка у них совпадает, два отверстия для АП останутся пустые.


Вложения:
Новый точечный рисунок.png [23.39 KiB]
Скачиваний: 51


Последний раз редактировалось andrey-v-g Пт окт 25, 2024 17:53:21, всего редактировалось 1 раз.
Вернуться наверх
 
Не в сети
 Заголовок сообщения: Re: Генератор синуса SG-420
СообщениеДобавлено: Пт окт 25, 2024 17:48:27 
Электрический кот
Аватар пользователя

Карма: 1
Рейтинг сообщений: 25
Зарегистрирован: Вт июн 16, 2020 22:43:47
Сообщений: 1010
Рейтинг сообщения: 0
ужс. эти Ad-шки в глаза не видел никогда.


Вернуться наверх
 
Не в сети
 Заголовок сообщения: Re: Генератор синуса SG-420
СообщениеДобавлено: Пт окт 25, 2024 17:54:51 
Первый раз сказал Мяу!

Зарегистрирован: Ср окт 23, 2024 17:49:53
Сообщений: 39
Рейтинг сообщения: 0
просто делал под то что было


Вложения:
AD7520-AD7531.pdf [141.56 KiB]
Скачиваний: 47
Вернуться наверх
 
Не в сети
 Заголовок сообщения: Re: Генератор синуса SG-420
СообщениеДобавлено: Пт окт 25, 2024 18:38:56 
Электрический кот
Аватар пользователя

Карма: 1
Рейтинг сообщений: 25
Зарегистрирован: Вт июн 16, 2020 22:43:47
Сообщений: 1010
Рейтинг сообщения: 0
andrey-v-g писал(а):
было

надо же)
Вроде соответствует. Изображение :))


Вернуться наверх
 
Не в сети
 Заголовок сообщения: Re: Генератор синуса SG-420
СообщениеДобавлено: Пт окт 25, 2024 19:02:52 
Первый раз сказал Мяу!

Зарегистрирован: Ср окт 23, 2024 17:49:53
Сообщений: 39
Рейтинг сообщения: 0
можно и ближе сдвинуть
или даже повернуть против часовой стрелки на 90 градусов


Вложения:
3l6k871nz4.png [106.88 KiB]
Скачиваний: 52
Вернуться наверх
 
Не в сети
 Заголовок сообщения: Re: Генератор синуса SG-420
СообщениеДобавлено: Пт окт 25, 2024 19:20:29 
Электрический кот
Аватар пользователя

Карма: 1
Рейтинг сообщений: 25
Зарегистрирован: Вт июн 16, 2020 22:43:47
Сообщений: 1010
Рейтинг сообщения: 0
andrey-v-g, тут на очереди этот 4*оу :facepalm: не моё паутины, даже по образцу как то не особо :(
Были бы лишние деньги, взял бы Ригол генератор и не думал об всяких выкрутасах :)) Ну как вариант штатную 2спп на завод может ещё.


Вернуться наверх
 
Не в сети
 Заголовок сообщения: Re: Генератор синуса SG-420
СообщениеДобавлено: Пт окт 25, 2024 19:25:58 
Первый раз сказал Мяу!

Зарегистрирован: Ср окт 23, 2024 17:49:53
Сообщений: 39
Рейтинг сообщения: 0
Соберите как есть ,оно же работает, я утюгом катал,всё перевелось и не расплылось.Бумагу брал мелованную с рекламных буклетов, отмачивал в горячей воде и пальцем оттирал остатки мела в отверстиях.
Или требования к размеру платы?
Счетверённый ОУ можно заменить на 2 сдвоенных или 4 одинарных.


Вернуться наверх
 
Не в сети
 Заголовок сообщения: Re: Генератор синуса SG-420
СообщениеДобавлено: Пт окт 25, 2024 19:44:54 
Электрический кот
Аватар пользователя

Карма: 1
Рейтинг сообщений: 25
Зарегистрирован: Вт июн 16, 2020 22:43:47
Сообщений: 1010
Рейтинг сообщения: 0
andrey-v-g писал(а):
Счетверённый ОУ можно заменить на 2 сдвоенных или 4 одинарных.

Честно - хз как переразводку делать (писал про паутины). + те же tl081 имеют лапки балансировки, что как куда в отличие от 084 тоже.
"Как есть" - с такими зазорами гарантий нормального получения нет. Не было бы уплотнения, мб ещё.


Вернуться наверх
 
Не в сети
 Заголовок сообщения: Re: Генератор синуса SG-420
СообщениеДобавлено: Пт окт 25, 2024 19:53:20 
Первый раз сказал Мяу!

Зарегистрирован: Ср окт 23, 2024 17:49:53
Сообщений: 39
Рейтинг сообщения: 0
tl081 имеют лапки балансировки

их не нужно ни куда подключать

Можно и другие ОУ поставить, цоколёвка у многих совпадает.


Вложения:
TL084.pdf [316.42 KiB]
Скачиваний: 30
TL082.pdf [384.55 KiB]
Скачиваний: 33
TL081.pdf [325.99 KiB]
Скачиваний: 43
Вернуться наверх
 
Не в сети
 Заголовок сообщения: Re: Генератор синуса SG-420
СообщениеДобавлено: Пт окт 25, 2024 20:08:02 
Электрический кот
Аватар пользователя

Карма: 1
Рейтинг сообщений: 25
Зарегистрирован: Вт июн 16, 2020 22:43:47
Сообщений: 1010
Рейтинг сообщения: 0
andrey-v-g писал(а):
tl081

была попытка в 4*081 и op07 авторазводка Diptrace, выдало нечто с трудом понимаемое)


Вернуться наверх
 
Не в сети
 Заголовок сообщения: Re: Генератор синуса SG-420
СообщениеДобавлено: Пт окт 25, 2024 20:21:08 
Первый раз сказал Мяу!

Зарегистрирован: Ср окт 23, 2024 17:49:53
Сообщений: 39
Рейтинг сообщения: 0
andrey-v-g писал(а):
tl081

была попытка в 4*081 и op07 авторазводка Diptrace, выдало нечто с трудом понимаемое)


Diptrace установил один раз чтоб посмотреть какую то плату ,не понравился, мне показался сложным. Больше к LAYOUT привык.
А автотрасировщик мне кажется и не выдаст ни чего путнего ,связи делает по порядку и не оптимизирует.


Вернуться наверх
 
Не в сети
 Заголовок сообщения: Re: Генератор синуса SG-420
СообщениеДобавлено: Пт окт 25, 2024 22:58:47 
Электрический кот
Аватар пользователя

Карма: 1
Рейтинг сообщений: 25
Зарегистрирован: Вт июн 16, 2020 22:43:47
Сообщений: 1010
Рейтинг сообщения: 0
чего то там вырисовывается, но это уже завтра. сидеть ночами лишний раз как то не особо того стоит)


Вернуться наверх
 
Не в сети
 Заголовок сообщения: Re: Генератор синуса SG-420
СообщениеДобавлено: Сб окт 26, 2024 21:01:59 
Электрический кот
Аватар пользователя

Карма: 1
Рейтинг сообщений: 25
Зарегистрирован: Вт июн 16, 2020 22:43:47
Сообщений: 1010
Рейтинг сообщения: 0
как же устал уже Изображение
везде чуть что микроминиатюризация, уплотнение, уменьшение зазоров ...нет чтобы наоборот упростить монтаж...


Вернуться наверх
 
Не в сети
 Заголовок сообщения: Re: Генератор синуса SG-420
СообщениеДобавлено: Сб окт 26, 2024 23:03:51 
Первый раз сказал Мяу!

Зарегистрирован: Ср окт 23, 2024 17:49:53
Сообщений: 39
Рейтинг сообщения: 0
1. SG420_IMG.zip (41 Мб)

Ссылка для скачивания файлов: https://cloud.mail.ru/stock/49RMmvuVCruBhtCYzmP2mzZ7

Файлы будут храниться до 24.04.2025


Вернуться наверх
 
Показать сообщения за:  Сортировать по:  Вернуться наверх
Начать новую тему Ответить на тему  [ Сообщений: 75 ]    , 2, ,  

Часовой пояс: UTC + 3 часа


Кто сейчас на форуме

Сейчас этот форум просматривают: нет зарегистрированных пользователей и гости: 77


Вы не можете начинать темы
Вы не можете отвечать на сообщения
Вы не можете редактировать свои сообщения
Вы не можете удалять свои сообщения
Вы не можете добавлять вложения

Найти:
Перейти:  


Powered by phpBB © 2000, 2002, 2005, 2007 phpBB Group
Русская поддержка phpBB
Extended by Karma MOD © 2007—2012 m157y
Extended by Topic Tags MOD © 2012 m157y