Например TDA7294

Форум РадиоКот • Просмотр темы - Нужна схема сетевого ИБП на UC3842 с ОС на РС817
Форум РадиоКот
Здесь можно немножко помяукать :)

Текущее время: Пн дек 22, 2025 05:56:26

Часовой пояс: UTC + 3 часа


ПРЯМО СЕЙЧАС:



Начать новую тему Ответить на тему  [ Сообщений: 172 ]     ... , , , , 9
Автор Сообщение
Не в сети
 Заголовок сообщения: Re: Нужна схема сетевого ИБП на UC3842 с ОС на РС817
СообщениеДобавлено: Пт окт 12, 2012 16:13:02 
Модератор
Аватар пользователя

Карма: 153
Рейтинг сообщений: 2926
Зарегистрирован: Сб авг 14, 2010 15:05:51
Сообщений: 18892
Откуда: г. Озерск, Челябинская обл.
Рейтинг сообщения: 0
Медали: 1
Лучший человек Форума 2017 (1)
ZERRO, нехорошие ты сделал данные по виткам и зазору.
еще раз перемотай трансформатор вот так:
зазор - 3 прокладки по 0,1 мм.
первичка 38 витков, провод 0,56 мм, 1 жила. 2 слоя, один - внутри, другой - снаружи.
вторичка на 25 Вольт 8 витков, провод 0,56 мм, 4 жилы, 2 слоя.
питание (12 Вольт) 4 витка, провод 0,2 мм, 1 слой.
выходной ток 3 Ампера.

проводов 0,58 мм и 0,68 мм (по меди) в природе не существует.

_________________
Мудрость приходит вместе с импотенцией...
Когда на русском форуме переходят на Вы, в реальной жизни начинают бить морду.


Вернуться наверх
 
Не в сети
 Заголовок сообщения: Re: Нужна схема сетевого ИБП на UC3842 с ОС на РС817
СообщениеДобавлено: Сб май 11, 2013 20:07:52 
Сверлит текстолит когтями

Зарегистрирован: Сб май 14, 2011 18:24:14
Сообщений: 1165
Откуда: Пермь
Рейтинг сообщения: 0
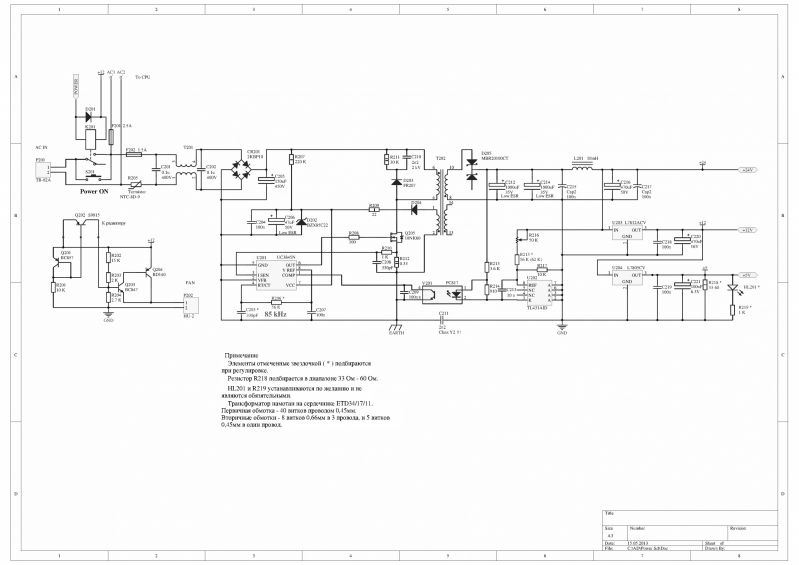
Если использовать транс от компа где штатный шим был UC3845, стоит собирать?
Вложение:
db2183420f62.jpg [212.87 KiB]
Скачиваний: 1108

Странный снаббер первички транса обратноходового иип на шим UC3845 (срисовал с бп пк), ошибок нет.
Вот правильно подключил снаббер первички к трансу на схеме которая мне понравилась.
Люди, снаббер оставлять как у оригинала бп пк, или упростить?


Вложения:
db2183420f621.jpg [234.9 KiB]
Скачиваний: 1206
Вернуться наверх
 
Не в сети
 Заголовок сообщения: Re: Нужна схема сетевого ИБП на UC3842 с ОС на РС817
СообщениеДобавлено: Ср май 15, 2013 21:56:23 
Собутыльник Кота

Карма: 8
Рейтинг сообщений: 52
Зарегистрирован: Ср окт 06, 2010 14:30:35
Сообщений: 2767
Откуда: 100км от Москвы
Рейтинг сообщения: 0
Стоит :) Но при этом стоит учесть, что там, скорее всего, был прямоход. Со всеми вытекающими.
Насчет рисунков - не совсем понятно - что срисовано, а что подправлено.

_________________
Не ценят люди никогда того, что им легко досталось.


Вернуться наверх
 
Не в сети
 Заголовок сообщения: Re: Нужна схема сетевого ИБП на UC3842 с ОС на РС817
СообщениеДобавлено: Вт фев 04, 2014 11:45:17 
Открыл глаза
Аватар пользователя

Зарегистрирован: Пт фев 22, 2013 21:16:31
Сообщений: 46
Откуда: Липецкая область
Рейтинг сообщения: 0
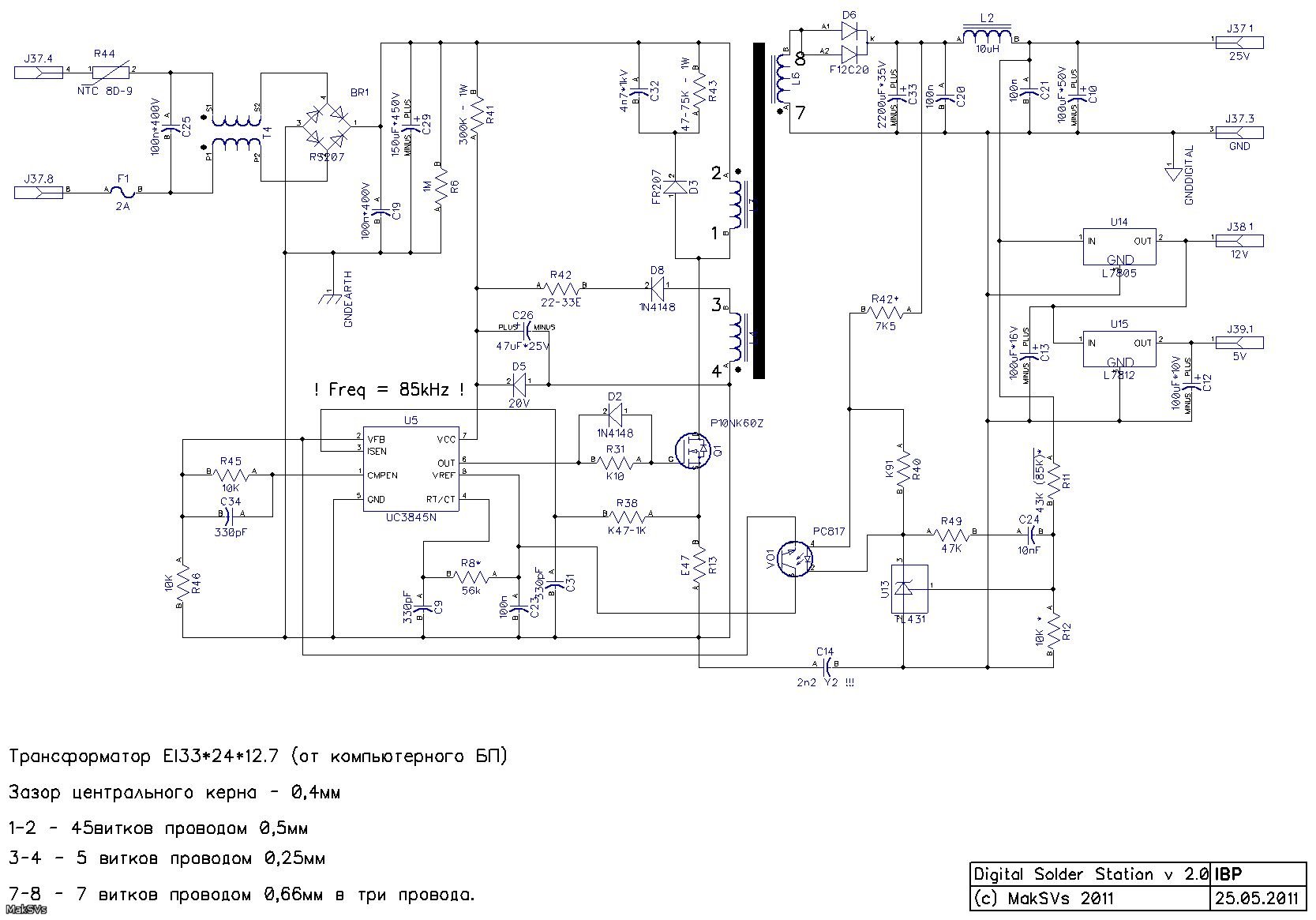
Здравствуйте. уважаемые! Недавно собрал БП от товарища MakSVs (ему отдельное спасибо!) тот что по ссылке DSS-3 внизу его постов. Запустил блок с горем пополам... появилась такая проблема: довольно сильно греется ключевой транзистор даже при небольшой нагрузке (кулер 12в 0,15а) примерно до 65 градусов за 1-2 минуты. При попытке нагрузить БП сильнее (спиралью на 15 Ом) резко возрастает температура ключа свыше 150 градусов и он, само собой сгорает. Подскажите пожалуйста направление для поиска.
Некоторые параметры:
Сердечник ETD 34/17/11
Первичка 66 витков 0,5мм
Питание контроллера 8 витков 0,5 мм
Вторичка 12 витков 3*0,5мм
зазор около 0,6 мм
Транзистор FQPF10n60c
Микросхема UC3845 (напряжение на ней около 12в при работе на холостом ходу)
Частота примерно 90кГц
Заранее благодарен за помощь!
Изображение
Изображение
P.S. схема несколько отличается от печатки по номиналам. Собирал то что на печатке.


Вернуться наверх
 
Эиком - электронные компоненты и радиодетали
Не в сети
 Заголовок сообщения: Re: Нужна схема сетевого ИБП на UC3842 с ОС на РС817
СообщениеДобавлено: Вт фев 04, 2014 12:02:21 
Друг Кота
Аватар пользователя

Карма: 182
Рейтинг сообщений: 8323
Зарегистрирован: Пт фев 04, 2011 17:57:51
Сообщений: 20016
Откуда: Рыбинск
Рейтинг сообщения: 0
Медали: 1
Лучший человек Форума 2017 (1)
Для начала частоту генератора у 3845 и индуктивность первички транса нужно проконтролировать на соответствие расчетным значениям.


Вернуться наверх
 
Не в сети
 Заголовок сообщения: Re: Нужна схема сетевого ИБП на UC3842 с ОС на РС817
СообщениеДобавлено: Вт фев 04, 2014 12:12:41 
Открыл глаза
Аватар пользователя

Зарегистрирован: Пт фев 22, 2013 21:16:31
Сообщений: 46
Откуда: Липецкая область
Рейтинг сообщения: 0
Было бы неплохо, да только нечем пока...


Вернуться наверх
 
Не в сети
 Заголовок сообщения: Re: Нужна схема сетевого ИБП на UC3842 с ОС на РС817
СообщениеДобавлено: Вт фев 04, 2014 17:01:58 
Собутыльник Кота

Карма: 8
Рейтинг сообщений: 52
Зарегистрирован: Ср окт 06, 2010 14:30:35
Сообщений: 2767
Откуда: 100км от Москвы
Рейтинг сообщения: 0
Хех, уже много раз обсуждалось, что в имп.БП без осцилла очень сложно разобраться в причинах, увы.
Тут греться может и из-за транса, и неправильно подобранного снаббера, да и еще море причин :)

_________________
Не ценят люди никогда того, что им легко досталось.


Вернуться наверх
 
Не в сети
 Заголовок сообщения: Re: Нужна схема сетевого ИБП на UC3842 с ОС на РС817
СообщениеДобавлено: Вт фев 04, 2014 18:49:29 
Открыл глаза
Аватар пользователя

Зарегистрирован: Пт фев 22, 2013 21:16:31
Сообщений: 46
Откуда: Липецкая область
Рейтинг сообщения: 0
Да, я согласен что без осциллографа всёравно что вслепую. Просто не у каждого есть возможность его приобрести. Если более-менее неплохой мультиметр можно за 1000-1500 рублей купить, то хиленький осциллограф будет наверное с десятку стоить... Если тока б/у брать (кота в мешке)...


Вернуться наверх
 
Не в сети
 Заголовок сообщения: Re: Нужна схема сетевого ИБП на UC3842 с ОС на РС817
СообщениеДобавлено: Вт фев 04, 2014 18:55:54 
Открыл глаза
Аватар пользователя

Зарегистрирован: Пт фев 22, 2013 21:16:31
Сообщений: 46
Откуда: Липецкая область
Рейтинг сообщения: 0
Сегодня перемотал трансформатор по этому расчёту:
Изображение
Транзистор стал греться намного медленнее. Но тем не менее греется до 45 градусов примерно минут за 5 (радиатор стоит маленький, габаритаы 10/15/25мм). Нагружать кроме чем кулером "постеснялся"... Напряжение на ШИМ = 10,8в. Не маловато ли этого? Может от этого греется транзистор?)


Последний раз редактировалось Alex4221908 Вт фев 04, 2014 19:50:16, всего редактировалось 1 раз.

Вернуться наверх
 
Не в сети
 Заголовок сообщения: Re: Нужна схема сетевого ИБП на UC3842 с ОС на РС817
СообщениеДобавлено: Вт фев 04, 2014 19:16:12 
Модератор
Аватар пользователя

Карма: 153
Рейтинг сообщений: 2926
Зарегистрирован: Сб авг 14, 2010 15:05:51
Сообщений: 18892
Откуда: г. Озерск, Челябинская обл.
Рейтинг сообщения: 0
Медали: 1
Лучший человек Форума 2017 (1)
во-первых, зачем нам видеть весь твой рабочий стол.
во-вторых, изображение окна программы такое маленькое, что прочитать ничего невозможно.
скрин только активного окна делается по комбинации Alt + PrintScreen.
на первый выход ставится мощная обмотка, так как по первому выходу делается стабилизация.
вспомогательная обмотка ставится дальше.
для ответа на твои вопросы нужна твоя конкретная схема. гадать мы не умеем.

_________________
Мудрость приходит вместе с импотенцией...
Когда на русском форуме переходят на Вы, в реальной жизни начинают бить морду.


Вернуться наверх
 
Не в сети
 Заголовок сообщения: Re: Нужна схема сетевого ИБП на UC3842 с ОС на РС817
СообщениеДобавлено: Вт фев 04, 2014 19:52:23 
Открыл глаза
Аватар пользователя

Зарегистрирован: Пт фев 22, 2013 21:16:31
Сообщений: 46
Откуда: Липецкая область
Рейтинг сообщения: 0
Пардон, скрин заменил. Кстати комбинация "Alt + PrintScreen" у меня почему-то не работает...


Вернуться наверх
 
Не в сети
 Заголовок сообщения: Re: Нужна схема сетевого ИБП на UC3842 с ОС на РС817
СообщениеДобавлено: Вт фев 04, 2014 20:30:06 
Модератор
Аватар пользователя

Карма: 153
Рейтинг сообщений: 2926
Зарегистрирован: Сб авг 14, 2010 15:05:51
Сообщений: 18892
Откуда: г. Озерск, Челябинская обл.
Рейтинг сообщения: 0
Медали: 1
Лучший человек Форума 2017 (1)
у всех работает, а у тебя нет?..
окно должно быть активным при нажатии этой комбинации. а не щелкать мышью на рабочем столе мимо окна...

_________________
Мудрость приходит вместе с импотенцией...
Когда на русском форуме переходят на Вы, в реальной жизни начинают бить морду.


Вернуться наверх
 
Показать сообщения за:  Сортировать по:  Вернуться наверх
Начать новую тему Ответить на тему  [ Сообщений: 172 ]     ... , , , , 9

Часовой пояс: UTC + 3 часа


Кто сейчас на форуме

Сейчас этот форум просматривают: нет зарегистрированных пользователей и гости: 57


Вы не можете начинать темы
Вы не можете отвечать на сообщения
Вы не можете редактировать свои сообщения
Вы не можете удалять свои сообщения
Вы не можете добавлять вложения

Найти:
Перейти:  


Powered by phpBB © 2000, 2002, 2005, 2007 phpBB Group
Русская поддержка phpBB
Extended by Karma MOD © 2007—2012 m157y
Extended by Topic Tags MOD © 2012 m157y