Например TDA7294

Форум РадиоКот • Просмотр темы - Регулируемый блок питания 0-13 вольт, с защитой от перегрузк
Форум РадиоКот
Здесь можно немножко помяукать :)

Текущее время: Пт мар 20, 2026 18:32:00

Часовой пояс: UTC + 3 часа


ПРЯМО СЕЙЧАС:



Начать новую тему Ответить на тему  [ Сообщений: 56 ]  1, ,  
Автор Сообщение
 Заголовок сообщения: Регулируемый блок питания 0-13 вольт, с защитой от перегрузк
СообщениеДобавлено: Пн фев 09, 2026 13:19:02 
Родился

Зарегистрирован: Пн фев 09, 2026 13:06:10
Сообщений: 10
Рейтинг сообщения: 0
Доброго дня. Имеется нестабилизированный трансформаторный источник питания примерно 22 вольт. Необходимо получить регулируемый блок питания 0-13 вольт, максимальный ток 2 А.
С защитой от перегрузки и КЗ. очень желательно чтобы при перегрузке загорался светодиод.
Вы могли бы порекомендовать какую-то простейшую схему? или может быть есть готовые недорогие платы для этого?

Я ранее собирал такой блок питания на базе конструктора radio kit 118. нашел на этом форуме даже тему про него https://www.radiokot.ru/forum/viewtopic ... f40d02285b
но у этой схемы оказалось огромное количество проблем. работать невозможно. при подключении любой индуктивной нагрузки , например мотор на 3в от детской игрушки , напряжение падает до нуля, появляется шум на выходе. жесть. очень капризная схема.


Вернуться наверх
 
 Заголовок сообщения: Re: Регулируемый блок питания 0-13 вольт, с защитой от перег
СообщениеДобавлено: Пн фев 09, 2026 13:40:19 
Друг Кота
Аватар пользователя

Карма: 59
Рейтинг сообщений: 705
Зарегистрирован: Вт сен 25, 2012 23:13:41
Сообщений: 5982
Откуда: г.Дзержинск Нижегородской обл.
Рейтинг сообщения: 0
Необходимо получить регулируемый блок питания 0-13 вольт, максимальный ток 2 А. С защитой от перегрузки и КЗ. очень желательно чтобы при перегрузке загорался светодиод.
Вы могли бы порекомендовать какую-то простейшую схему?
Простейших схем с такими параметрами не бывает. Идеальных тоже - везде свои нюансы.
Какого типа нужен стабилизатор: линейный или импульсный? Сами хотите сделать или приобрести уже готовый?

_________________
Спасение утопающих дело рук самих утопающих.


Вернуться наверх
 
 Заголовок сообщения: Re: Регулируемый блок питания 0-13 вольт, с защитой от перег
СообщениеДобавлено: Пн фев 09, 2026 13:55:06 
Родился

Зарегистрирован: Пн фев 09, 2026 13:06:10
Сообщений: 10
Рейтинг сообщения: 0
линейный. максимально тихий выход нужен. могу сам, могу приобрести готовую схему (если не за половину цены от готового блока)


Вернуться наверх
 
 Заголовок сообщения: Re: Регулируемый блок питания 0-13 вольт, с защитой от перег
СообщениеДобавлено: Пн фев 09, 2026 14:16:22 
Друг Кота
Аватар пользователя

Карма: 59
Рейтинг сообщений: 705
Зарегистрирован: Вт сен 25, 2012 23:13:41
Сообщений: 5982
Откуда: г.Дзержинск Нижегородской обл.
Рейтинг сообщения: 0
Линейный за дёшево придётся собирать самостоятельно - даже китайцы такого теперь не делают.
Вот по такой схеме получаются неплохие результаты:
СпойлерИзображение
К её недостаткам можно отнести двухполярное питание ОУ, но по-другому никак.

_________________
Спасение утопающих дело рук самих утопающих.


Вернуться наверх
 
Эиком - электронные компоненты и радиодетали
 Заголовок сообщения: Re: Регулируемый блок питания 0-13 вольт, с защитой от перег
СообщениеДобавлено: Пн фев 09, 2026 14:45:14 
Друг Кота
Аватар пользователя

Карма: 4
Рейтинг сообщений: 342
Зарегистрирован: Ср мар 31, 2010 09:33:22
Сообщений: 4966
Откуда: Владивосток
Рейтинг сообщения: 0
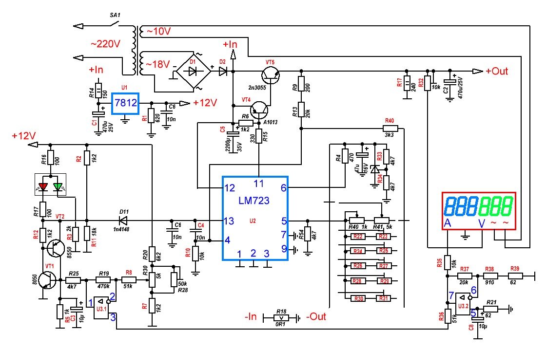
До сих пор есть PS-1502D , ремонтировал и дорабатывал несколько раз .
Работает более 20 лет .

На LM723 .
СпойлерИзображение


Взято сдесь

_________________
«Когда у общества нет цветовой дифференциации штанов, то нет цели!»

- Позвольте-с вас спросить, почему от вас так отвратительно пахнет?
- Ну, что ж, пахнет... известно. По специальности. Вчера котов душили, душили. (с)


Вернуться наверх
 
 Заголовок сообщения: Re: Регулируемый блок питания 0-13 вольт, с защитой от перег
СообщениеДобавлено: Пн фев 09, 2026 15:07:08 
Родился

Зарегистрирован: Пн фев 09, 2026 13:06:10
Сообщений: 10
Рейтинг сообщения: 0
а на КРЕН-ках ничего нельзя подобного сделать? попроще


Вернуться наверх
 
 Заголовок сообщения: Re: Регулируемый блок питания 0-13 вольт, с защитой от перег
СообщениеДобавлено: Пн фев 09, 2026 15:15:18 
Друг Кота
Аватар пользователя

Карма: 59
Рейтинг сообщений: 705
Зарегистрирован: Вт сен 25, 2012 23:13:41
Сообщений: 5982
Откуда: г.Дзержинск Нижегородской обл.
Рейтинг сообщения: 0
До сих пор есть PS-1502D , ремонтировал и дорабатывал несколько раз. Работает более 20 лет .
На Ютубе полно видеороликов с его ремонтами и доработками. Стабилизатор оттуда взять не получится - для его работы потребуются две обмотки трансформатора. А трансформатор там дохлый, нагрузку 2 А вдолгую не тянет.

Добавлено after 47 seconds:
а на КРЕН-ках ничего нельзя подобного сделать? попроще
Нет нельзя. КРЕНки от 0 В не регулируют, рассчитаны на ток до 1 А. Индикации сработки защиты тоже не имеют.

_________________
Спасение утопающих дело рук самих утопающих.


Вернуться наверх
 
 Заголовок сообщения: Re: Регулируемый блок питания 0-13 вольт, с защитой от перег
СообщениеДобавлено: Пн фев 09, 2026 15:24:35 
Друг Кота
Аватар пользователя

Карма: 4
Рейтинг сообщений: 342
Зарегистрирован: Ср мар 31, 2010 09:33:22
Сообщений: 4966
Откуда: Владивосток
Рейтинг сообщения: 0
Николай_С писал(а):
нагрузку 2 А вдолгую не тянет.

Часами заряжал аккумы около 2 а .
На 2 а срабатывает триггер защиты . Регулировка тока внешняя отсутствует .
Обычный транс , как по ссылке . За 22 года даже не потемнел :)
Родной транзистор сгорел за первые годы . Поставил японский с запасом , просто на заднюю стенку . Снаружи прицепил к стенке радиатор .
Несгораемый бп :)

_________________
«Когда у общества нет цветовой дифференциации штанов, то нет цели!»

- Позвольте-с вас спросить, почему от вас так отвратительно пахнет?
- Ну, что ж, пахнет... известно. По специальности. Вчера котов душили, душили. (с)


Последний раз редактировалось jonpim Пн фев 09, 2026 15:31:47, всего редактировалось 2 раз(а).

Вернуться наверх
 
 Заголовок сообщения: Re: Регулируемый блок питания 0-13 вольт, с защитой от перег
СообщениеДобавлено: Пн фев 09, 2026 15:29:00 
Друг Кота
Аватар пользователя

Карма: 59
Рейтинг сообщений: 705
Зарегистрирован: Вт сен 25, 2012 23:13:41
Сообщений: 5982
Откуда: г.Дзержинск Нижегородской обл.
Рейтинг сообщения: 0
Часами заряжал аккумы около 2 а.
Значит Вам повезло с трансформатором. Судя по роликам с Ютуба, некоторые производители на нём экономят.

_________________
Спасение утопающих дело рук самих утопающих.


Вернуться наверх
 
 Заголовок сообщения: Re: Регулируемый блок питания 0-13 вольт, с защитой от перег
СообщениеДобавлено: Пн фев 09, 2026 15:33:09 
Друг Кота
Аватар пользователя

Карма: 4
Рейтинг сообщений: 342
Зарегистрирован: Ср мар 31, 2010 09:33:22
Сообщений: 4966
Откуда: Владивосток
Рейтинг сообщения: 0
Так 20 и более лет назад китайцы медным проводом мотали трансы :facepalm:
Это сейчас сплош люминий покрытый тонким слоем меди ...

_________________
«Когда у общества нет цветовой дифференциации штанов, то нет цели!»

- Позвольте-с вас спросить, почему от вас так отвратительно пахнет?
- Ну, что ж, пахнет... известно. По специальности. Вчера котов душили, душили. (с)


Вернуться наверх
 
 Заголовок сообщения: Re: Регулируемый блок питания 0-13 вольт, с защитой от перег
СообщениеДобавлено: Пн фев 09, 2026 15:40:12 
Нашел транзистор. Понюхал.

Зарегистрирован: Сб июл 30, 2011 21:00:24
Сообщений: 187
Рейтинг сообщения: 0
Неясно, зачем вам линейный источник. В импульсном поставить хороший выходной фильтр, будет вполне приличное напряжение, для моторчика точно пойдёт.
У вас на входе 22 вольта, при выходе 3 вольта и токе 2 ампера на радиаторе будете рассеивать впустую около 40 ватт, это финиш.
Посмотрел на Али, есть готовые импульсные платы рублей за 300, наверно, на LM2596. С ней не работал, но наверняка есть защита по току и прочее.
Наверно. придётся доработать, поставить радиатор, хороший выходной фильтр, это мелочь.


Вернуться наверх
 
 Заголовок сообщения: Re: Регулируемый блок питания 0-13 вольт, с защитой от перег
СообщениеДобавлено: Пн фев 09, 2026 15:42:33 
Родился

Зарегистрирован: Пн фев 09, 2026 13:06:10
Сообщений: 10
Рейтинг сообщения: 0
жесть какая-то)) не думал что для такой , казалось бы, простой задачи ничего готового нет. ну собирать такую сложную схему как выше, это проще готовый БП трансформаторный купить.
а как можно схему https://www.radiokot.ru/forum/viewtopic ... f40d02285b заставить работать с индуктивной нагрузкой нормально? в целом она работает, но только не с индуктивной.


Вернуться наверх
 
 Заголовок сообщения: Re: Регулируемый блок питания 0-13 вольт, с защитой от перег
СообщениеДобавлено: Пн фев 09, 2026 15:53:50 
Модератор
Аватар пользователя

Карма: 120
Рейтинг сообщений: 1088
Зарегистрирован: Пн дек 08, 2008 19:28:04
Сообщений: 22893
Откуда: 10км от Москвы на Север
Рейтинг сообщения: 0
download/file.php?mode=view&id=425014


Вложения:
простой.jpg [409.4 KiB]
Скачиваний: 105
Вернуться наверх
 
 Заголовок сообщения: Re: Регулируемый блок питания 0-13 вольт, с защитой от перег
СообщениеДобавлено: Пн фев 09, 2026 16:41:53 
Друг Кота
Аватар пользователя

Карма: 4
Рейтинг сообщений: 342
Зарегистрирован: Ср мар 31, 2010 09:33:22
Сообщений: 4966
Откуда: Владивосток
Рейтинг сообщения: 0
pavel_alekseev писал(а):
проще готовый БП трансформаторный купить.

Бери такой
Лабораторный блок питания YA XUN 1502DD регулируемый 15В 2А с защитой.
Совсем недорого за готовый лбп . И сделано более аккуратно чем мой .

_________________
«Когда у общества нет цветовой дифференциации штанов, то нет цели!»

- Позвольте-с вас спросить, почему от вас так отвратительно пахнет?
- Ну, что ж, пахнет... известно. По специальности. Вчера котов душили, душили. (с)


Вернуться наверх
 
 Заголовок сообщения: Re: Регулируемый блок питания 0-13 вольт, с защитой от перег
СообщениеДобавлено: Пн фев 09, 2026 21:55:46 
Электрический кот

Карма: 2
Рейтинг сообщений: 127
Зарегистрирован: Пт ноя 22, 2024 14:08:43
Сообщений: 1092
Рейтинг сообщения: 0
Изображение Изображение
выходных транзисторов надо хоть пару поставить (со своим резистором в Э) на больших радиаторах (180*120*30)
на ЕН тоже можно напряжение гасящим резистором уменьшить


Последний раз редактировалось Krismi70 Пн фев 09, 2026 22:16:37, всего редактировалось 2 раз(а).

Вернуться наверх
 
 Заголовок сообщения: Re: Регулируемый блок питания 0-13 вольт, с защитой от перег
СообщениеДобавлено: Пн фев 09, 2026 22:09:31 
Друг Кота
Аватар пользователя

Карма: 197
Рейтинг сообщений: 8654
Зарегистрирован: Пн ноя 30, 2009 03:00:01
Сообщений: 43619
Откуда: Нерезиновая
Рейтинг сообщения: 0
Такое впечатление, что все вокруг, вдруг, стали последователями инженера Голдберга- чем больше в схему напихать деталек, тем лучше..
Хотя, конечно, 22 вольта с обмотки трансформатора и 12 вольт 2 ампера на выходе- для линейного стабилизатора- довольно большая разница, на регулирующем транзисторе будет рассеиваться от 36 до 60 ватт, в зависимости от выходного напряжения. Да и нужен ли ТС-у БП с высокой точностью удержания выходного напряжения?


Вернуться наверх
 
 Заголовок сообщения: Re: Регулируемый блок питания 0-13 вольт, с защитой от перег
СообщениеДобавлено: Пн фев 09, 2026 22:15:58 
Электрический кот

Карма: 2
Рейтинг сообщений: 127
Зарегистрирован: Пт ноя 22, 2024 14:08:43
Сообщений: 1092
Рейтинг сообщения: 0
Преимущество самодельной схемы в доступности её ремонта в случае чего...
От 30 В получать 0 не очень правильно в общем случае, может, это условие не обязательное ?
тогда ещё есть вариант
Изображение


Вернуться наверх
 
 Заголовок сообщения: Re: Регулируемый блок питания 0-13 вольт, с защитой от перег
СообщениеДобавлено: Вт фев 10, 2026 10:13:45 
Друг Кота
Аватар пользователя

Карма: 4
Рейтинг сообщений: 342
Зарегистрирован: Ср мар 31, 2010 09:33:22
Сообщений: 4966
Откуда: Владивосток
Рейтинг сообщения: 0
Судя по постам тс , самодельная схема максимум сложности это на кренках . :)

А китайский трансформаторный лбп ремонтопригоден еще лучше самодельного . Детали доступны , сложность невысокая , широкий простор для улучшающих доработок .

_________________
«Когда у общества нет цветовой дифференциации штанов, то нет цели!»

- Позвольте-с вас спросить, почему от вас так отвратительно пахнет?
- Ну, что ж, пахнет... известно. По специальности. Вчера котов душили, душили. (с)


Вернуться наверх
 
 Заголовок сообщения: Re: Регулируемый блок питания 0-13 вольт, с защитой от перег
СообщениеДобавлено: Вт фев 10, 2026 13:07:19 
Друг Кота
Аватар пользователя

Карма: 62
Рейтинг сообщений: 889
Зарегистрирован: Вт апр 24, 2007 07:45:40
Сообщений: 6298
Откуда: Minsk
Рейтинг сообщения: 0
Нет нельзя.

Как нефиг-нафиг.
Цитата:
КРЕНки от 0 В не регулируют,

Нижний конец делителя не на корпус, а на -1,25В. И будет от 0.
Цитата:
рассчитаны на ток до 1 А.

Делается уже давно - параллельно мощный транзистор. Схем - море.
Цитата:
Индикации сработки защиты тоже не имеют.

Так вот её и прикрутить отдельно. Всяко проще, чем куча ОУ с 2-полярным питанием.

_________________
Изображение


Вернуться наверх
 
 Заголовок сообщения: Re: Регулируемый блок питания 0-13 вольт, с защитой от перег
СообщениеДобавлено: Вт фев 10, 2026 14:37:24 
Друг Кота
Аватар пользователя

Карма: 59
Рейтинг сообщений: 705
Зарегистрирован: Вт сен 25, 2012 23:13:41
Сообщений: 5982
Откуда: г.Дзержинск Нижегородской обл.
Рейтинг сообщения: 0
Как нефиг-нафиг.
Вот и покажите нам пример такой схемы с учётом всех хотелок ТС.
Нижний конец делителя не на корпус, а на -1,25В. И будет от 0.
Не просто -1,25 В, а высокостабильного -1,25 В, иначе ноль будет "плавать". А где бы отрицательное напряжение взять? ТС собрался делать ЛБП на основе уже имеющейся силовой части с единственной положительной полярностью выходного напряжения.
Цитата:
рассчитаны на ток до 1 А.
Делается уже давно - параллельно мощный транзистор. Схем - море.
Это да. Общий недостаток всех этих схем - перестаёт нормально работать встроенная в КРЕНку защита от КЗ. Придётся ваять чего-то внешнее. Тогда в чём тут выигрыш?
Цитата:
Индикации сработки защиты тоже не имеют.
Так вот её и прикрутить отдельно. Всяко проще, чем куча ОУ с 2-полярным питанием.
:))) Рисуйте схему - сравним и оценим её простоту.

_________________
Спасение утопающих дело рук самих утопающих.


Последний раз редактировалось Николай_С Вт фев 10, 2026 14:42:21, всего редактировалось 1 раз.

Вернуться наверх
 
Показать сообщения за:  Сортировать по:  Вернуться наверх
Начать новую тему Ответить на тему  [ Сообщений: 56 ]  1, ,  

Часовой пояс: UTC + 3 часа


Вы не можете начинать темы
Вы не можете отвечать на сообщения
Вы не можете редактировать свои сообщения
Вы не можете удалять свои сообщения
Вы не можете добавлять вложения

Найти:
Перейти:  


Powered by phpBB © 2000, 2002, 2005, 2007 phpBB Group
Русская поддержка phpBB
Extended by Karma MOD © 2007—2012 m157y
Extended by Topic Tags MOD © 2012 m157y