Например TDA7294

Форум РадиоКот • Просмотр темы - Мелкие вопросы по цифровой технике.
Форум РадиоКот
Здесь можно немножко помяукать :)

Текущее время: Вс фев 15, 2026 21:54:26

Часовой пояс: UTC + 3 часа


ПРЯМО СЕЙЧАС:



Начать новую тему Ответить на тему  [ Сообщений: 4377 ]     ... , , , 213, , , ...  
Автор Сообщение
Не в сети
 Заголовок сообщения: Re: Мелкие вопросы по цифровой технике.
СообщениеДобавлено: Сб ноя 09, 2024 17:25:15 
Держит паяльник хвостом

Карма: -13
Рейтинг сообщений: 60
Зарегистрирован: Пн май 27, 2024 14:45:54
Сообщений: 974
Рейтинг сообщения: 0
он срабатывает, только вы не видите...)))....не считая непонятного назначения...)

_________________
с минусами в моей карме список тех, кого народная мудрость рекомендует обходить стороной...)))


Вернуться наверх
 
Не в сети
 Заголовок сообщения: Re: Мелкие вопросы по цифровой технике.
СообщениеДобавлено: Сб ноя 09, 2024 18:19:57 
Говорящий с текстолитом

Карма: 20
Рейтинг сообщений: 513
Зарегистрирован: Чт авг 10, 2017 20:57:51
Сообщений: 1692
Рейтинг сообщения: 2
Изображение

Что и как работает .....


Вернуться наверх
 
В сети
 Заголовок сообщения: Re: Мелкие вопросы по цифровой технике.
СообщениеДобавлено: Сб ноя 09, 2024 19:37:30 
Друг Кота
Аватар пользователя

Карма: 31
Рейтинг сообщений: 936
Зарегистрирован: Пт сен 10, 2021 15:19:36
Сообщений: 6401
Откуда: Протвино
Рейтинг сообщения: 0
DJ_club писал(а):
Я уже и ЛА7 поменял, результат тот же.

а серии то точно cmos?? 561/564/1564 cd4000 74hc итп ?

просто если напр ттл взять какуюнить 74als/555/1533 и темболее 155 то с такими номиналами никак не заработает :dont_know:


Вернуться наверх
 
Не в сети
 Заголовок сообщения: Re: Мелкие вопросы по цифровой технике.
СообщениеДобавлено: Сб ноя 09, 2024 20:56:48 
Вымогатель припоя
Аватар пользователя

Карма: 13
Рейтинг сообщений: 158
Зарегистрирован: Вс фев 01, 2015 08:56:13
Сообщений: 684
Откуда: елбасстан
Рейтинг сообщения: 0
Да-да, серия 561. Так и не разобрался пока в чем дело.

_________________
t.me/UN7FIL <== радиолюбительские полезности


Вернуться наверх
 
Эиком - электронные компоненты и радиодетали
В сети
 Заголовок сообщения: Re: Мелкие вопросы по цифровой технике.
СообщениеДобавлено: Сб ноя 09, 2024 21:05:23 
Друг Кота
Аватар пользователя

Карма: 31
Рейтинг сообщений: 936
Зарегистрирован: Пт сен 10, 2021 15:19:36
Сообщений: 6401
Откуда: Протвино
Рейтинг сообщения: 0
DJ_club, пинаут перепроверь, у 4000/561 и скажем 74xx поразному ноги у логических элементов расположены. сама по себе схема супер надежная если исправный чип и без ошибок. на выход 2го элемента мультик и его же вход на + питания пинцетом. должно быть ~0 на выходе, если нет то гдето ошибка. может выход затянут нагрузкой наверх например.


Вернуться наверх
 
Не в сети
 Заголовок сообщения: Re: Мелкие вопросы по цифровой технике.
СообщениеДобавлено: Сб ноя 09, 2024 21:50:50 
Держит паяльник хвостом

Карма: -13
Рейтинг сообщений: 60
Зарегистрирован: Пн май 27, 2024 14:45:54
Сообщений: 974
Рейтинг сообщения: 0
на его "схеме" номера выводов не проставлены, мог напаять что угодно....)))

_________________
с минусами в моей карме список тех, кого народная мудрость рекомендует обходить стороной...)))


Вернуться наверх
 
Не в сети
 Заголовок сообщения: Re: Мелкие вопросы по цифровой технике.
СообщениеДобавлено: Сб ноя 09, 2024 22:07:18 
Говорящий с текстолитом

Карма: 20
Рейтинг сообщений: 513
Зарегистрирован: Чт авг 10, 2017 20:57:51
Сообщений: 1692
Рейтинг сообщения: 2
DJ_club, зачем тебе этот одноврибратор?
Если очень нужен и у тебя всть 561ТМ2 можно сделать

DJ_club писал(а):
Так и не разобрался пока в чем дело

Что говорить симулятор:
При больших С и R напряжение на входах ЛЭ не падает или падает очень медленно.
В момент запуска на входах ЛЭ может появится отрицательное напряжение которое не убирается. Можно и ошибка в симуляторе. Там есть защитные диоды k Vdd и Vss

Что можно сделать:
1. Уменьшить сопротивление и/или кондер.
2. Сделать на 561ТМ2

Первый запуск одновибратора произходить за време в разы превышающее время одновибратора 100 - 300 не смотрел внимательно
Пробовал и подать сигнал с выхода (0-9). Не меняется существенно.

Опять: Так говорить симулятор. Или я так его понял ..... :))


Вернуться наверх
 
Не в сети
 Заголовок сообщения: Re: Мелкие вопросы по цифровой технике.
СообщениеДобавлено: Сб ноя 09, 2024 22:16:26 
Друг Кота

Карма: 67
Рейтинг сообщений: 1964
Зарегистрирован: Сб дек 18, 2021 19:25:32
Сообщений: 12867
Рейтинг сообщения: 0
на его "схеме" номера выводов не проставлены, мог напаять что угодно....)))

а ещё там земли разные!


Вернуться наверх
 
Не в сети
 Заголовок сообщения: Re: Мелкие вопросы по цифровой технике.
СообщениеДобавлено: Сб ноя 09, 2024 22:52:01 
Говорящий с текстолитом

Карма: 20
Рейтинг сообщений: 513
Зарегистрирован: Чт авг 10, 2017 20:57:51
Сообщений: 1692
Рейтинг сообщения: 0
Martian,
DJ_club писал(а):
Не не, земля одна))


Он, кажется, собирал схему из разные куски.


Вернуться наверх
 
Не в сети
 Заголовок сообщения: Re: Мелкие вопросы по цифровой технике.
СообщениеДобавлено: Вт ноя 12, 2024 14:08:48 
Вымогатель припоя
Аватар пользователя

Карма: 13
Рейтинг сообщений: 158
Зарегистрирован: Вс фев 01, 2015 08:56:13
Сообщений: 684
Откуда: елбасстан
Рейтинг сообщения: 0
Вобщем буду схему переделывать заново, но теперь предварительно отмакетирую. Есть возможность внести необходимые правки.

Мне этот одновибратор нужен для того чтобы при срабатывании таймера формировался на 4-6 секунд прерывистый звуковой сигнал. То есть выход одновибратора нагружен на 2 последовательных генератора на 561ле5 (~1 Гц и ~500 Гц).

В схеме работает всё кроме этого грёбаного одновибратора. Нежданчик мля.

На ла7 он сделан для экономии места на плате - на одном корпусе сделан и одновибратор и опорный генератор.

Добавлено after 3 minutes 24 seconds:
У меня ещё один вопрос, а зачем в схеме одновибратора добавлены последовательные резисторы? Сколько я видел разных схем на логие КМОП, вроде везде без резисторов...
Может в этом дело? У меня их нет.

_________________
t.me/UN7FIL <== радиолюбительские полезности


Вернуться наверх
 
Не в сети
 Заголовок сообщения: Re: Мелкие вопросы по цифровой технике.
СообщениеДобавлено: Вт ноя 12, 2024 14:46:25 
Держит паяльник хвостом

Карма: -13
Рейтинг сообщений: 60
Зарегистрирован: Пн май 27, 2024 14:45:54
Сообщений: 974
Рейтинг сообщения: 0
DJ_club писал(а):
зачем в схеме одновибратора добавлены

это надо взять внутреннюю схему элемента и рассмотреть цепь заряда и разряда конденсатора....
---------
в связи с ограничениями на длительность фронта импульса для кмоп- микросхем на уровне 50-150 мкс, то использовать длинный фронт вообще нельзя в теории и надо применять формирователи фронта (тг шмитта) 4093

_________________
с минусами в моей карме список тех, кого народная мудрость рекомендует обходить стороной...)))


Вернуться наверх
 
Не в сети
 Заголовок сообщения: Re: Мелкие вопросы по цифровой технике.
СообщениеДобавлено: Вт ноя 12, 2024 14:55:20 
Говорящий с текстолитом

Карма: 20
Рейтинг сообщений: 513
Зарегистрирован: Чт авг 10, 2017 20:57:51
Сообщений: 1692
Рейтинг сообщения: 2
DJ_club писал(а):
одном корпусе сделан и одновибратор и опорный генератор.


То-же самое
Изображение
На одном корпусе опорник и ЖМ. Если увеличишь С3 до 10uF время составить (примерно) 7с.


Вернуться наверх
 
Не в сети
 Заголовок сообщения: Re: Мелкие вопросы по цифровой технике.
СообщениеДобавлено: Вт ноя 12, 2024 15:01:30 
Держит паяльник хвостом

Карма: -13
Рейтинг сообщений: 60
Зарегистрирован: Пн май 27, 2024 14:45:54
Сообщений: 974
Рейтинг сообщения: 0
вот опять...к диоду надо ставить резистор, а не коротить конденсатор выходом элемента
для электролита - опять получится пологий фронт, который может "испортить" работу триггера (с электролитом видно как растёт ток потребления элемента)...

_________________
с минусами в моей карме список тех, кого народная мудрость рекомендует обходить стороной...)))


Вернуться наверх
 
Не в сети
 Заголовок сообщения: Re: Мелкие вопросы по цифровой технике.
СообщениеДобавлено: Вт ноя 12, 2024 15:26:41 
Вымогатель припоя
Аватар пользователя

Карма: 13
Рейтинг сообщений: 158
Зарегистрирован: Вс фев 01, 2015 08:56:13
Сообщений: 684
Откуда: елбасстан
Рейтинг сообщения: 0
Спасибо за схемы, Диплодок. Есть вопросы (в логике я нуб)

На U1A, насколько понял, опорный генератор таймера.
Сигнал снимать с -О1? Нужно чтоб генерация начиналась с единичного импульса
Нужен сигнал на его выходе с периодом 24 секунды, при какой обвеске так будет? Прикиньте, плиз..
Нужна регулировка частоты генерации, это мне какой из резисторов переменником заменить?

На U1B одновибратор.
Мне нужен такой чтоб срабатывал при смене единицы на 0 на его входе (с ИЕ8 именно такой сигнал идёт). Данная схема обеспечит это?

Натан, как исправить это?

_________________
t.me/UN7FIL <== радиолюбительские полезности


Вернуться наверх
 
Не в сети
 Заголовок сообщения: Re: Мелкие вопросы по цифровой технике.
СообщениеДобавлено: Вт ноя 12, 2024 15:35:44 
Держит паяльник хвостом

Карма: -13
Рейтинг сообщений: 60
Зарегистрирован: Пн май 27, 2024 14:45:54
Сообщений: 974
Рейтинг сообщения: 0
DJ_club писал(а):
Мне этот одновибратор нужен для того чтобы при срабатывании таймера формировался на 4-6 секунд

это фронт с 0 на 1
DJ_club писал(а):
Мне нужен такой чтоб срабатывал при смене единицы на 0 на его входе

это фронт с 1 на 0
--------
при таких объяснениях цифровая логика бессильна.... :) ведь не понятно, что надо...)))
цифра - это не политика и юлить не получится...)))

_________________
с минусами в моей карме список тех, кого народная мудрость рекомендует обходить стороной...)))


Вернуться наверх
 
Не в сети
 Заголовок сообщения: Re: Мелкие вопросы по цифровой технике.
СообщениеДобавлено: Вт ноя 12, 2024 16:07:04 
Говорящий с текстолитом

Карма: 20
Рейтинг сообщений: 513
Зарегистрирован: Чт авг 10, 2017 20:57:51
Сообщений: 1692
Рейтинг сообщения: 0
DJ_club, генератор на 500Hz заменить этот " генератора на 561ле5 (~1 Гц и ~500 Гц)"
DJ_club писал(а):
Нужно чтоб генерация начиналась с единичного импульса
Почему?
DJ_club писал(а):
Нужен сигнал на его выходе с периодом 24 секунды
Это про генератора для ИЕ8? 24*100 = 2400с. 40 мин?

Нужно прочитать все с начало...... :cry:


Вернуться наверх
 
Не в сети
 Заголовок сообщения: Re: Мелкие вопросы по цифровой технике.
СообщениеДобавлено: Вт ноя 12, 2024 16:26:20 
Вымогатель припоя
Аватар пользователя

Карма: 13
Рейтинг сообщений: 158
Зарегистрирован: Вс фев 01, 2015 08:56:13
Сообщений: 684
Откуда: елбасстан
Рейтинг сообщения: 0
Я вас всех запутал наверно.

Основа схемы вот:
https://www.radiokot.ru/forum/viewtopic ... 0#p3627070

Из неё я взял два делителя ИЕ8. Задающий сделал на ЛА7 вместо 555.

Далее вместо оптопары (на схеме) подсоединил вход одновибратора на второй половине ЛА7. Он не завёлся почему то. На его выходе два генератора на ЛЕ5: на одной половине 1 герц, на другой 500 герц.

Опорник генерит импульс, 2 делителя их замедляют, при переходе с 1 на 0 на выходе ИЕ8 отпускается реле отключая нагрузку (электроплита) и начинает прерывисто пищать динамик в течении 4...6 секунд. Вроде схем а элементарная, я даже макетировать не стал, а тут такая подляна. Я хз почему так и куда копать.

_________________
t.me/UN7FIL <== радиолюбительские полезности


Вернуться наверх
 
Не в сети
 Заголовок сообщения: Re: Мелкие вопросы по цифровой технике.
СообщениеДобавлено: Вт ноя 12, 2024 17:53:17 
Говорящий с текстолитом

Карма: 20
Рейтинг сообщений: 513
Зарегистрирован: Чт авг 10, 2017 20:57:51
Сообщений: 1692
Рейтинг сообщения: 2
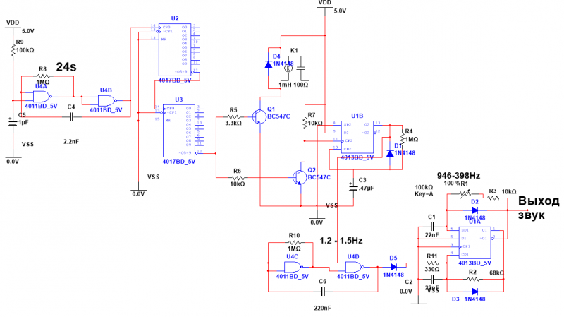
Изображение

Ты говорил, что ген на 24с. сделан ....
Делаеш на другую половинку ЛА7 ген на 1 - 1.5Hz. И по схеме выше. Должно получится. Схема не проходить моделирование из за генераторов на ЛА7 (4011). Не нравятся они симулятору. :dont_know:
Вложение:
DJ_club_4.png [47.09 KiB]
Скачиваний: 48


На U4a, U4B - generator 24s
U4c, U4d - управляемый генератор 1 - 1.5Hz. Управляется с Q выхода U1b на вход U4d
U1B ЖМ 6-8с
U1A управляемый генератор 500 Hz через D5
Q2 инвертирует сигнал 1->0 для запуска U1b
Q1 - управляет реле

!!!!! Схему не делал.
Я бы сделал сначала на макетку.......

PS: поправил ошибку. Диод D5 был перевернуть.


Вернуться наверх
 
Не в сети
 Заголовок сообщения: Re: Мелкие вопросы по цифровой технике.
СообщениеДобавлено: Вт ноя 12, 2024 19:26:22 
Друг Кота
Аватар пользователя

Карма: 44
Рейтинг сообщений: 605
Зарегистрирован: Вс мар 04, 2007 11:39:00
Сообщений: 4470
Откуда: Ukraine, Kyiv
Рейтинг сообщения: 2
Схема не проходить моделирование из за генераторов на ЛА7 (4011). Не нравятся они симулятору.

Совершенно верно. Двухинверторные схемы в Мультисиме не симулируются. Соберите трехинверторную. Всё равно ведь это симулятор, сколько инверторов ни поставить - ему пофиг.

Дело в том, что коэффициент усиления одного инвертора КМОП составляет всего порядка 15...17! А первый из них ещё и ООС охвачен через резистор с выхода на вход. Т.е., цифровой элемент переведен в аналоговый режим. Симулятор такого "не понимает".

_________________
Выслушай и противную сторону, даже если она и противна


Вернуться наверх
 
Не в сети
 Заголовок сообщения: Re: Мелкие вопросы по цифровой технике.
СообщениеДобавлено: Вт ноя 12, 2024 19:51:43 
Держит паяльник хвостом

Карма: -13
Рейтинг сообщений: 60
Зарегистрирован: Пн май 27, 2024 14:45:54
Сообщений: 974
Рейтинг сообщения: 0
так схемы не делают
Изображение

_________________
с минусами в моей карме список тех, кого народная мудрость рекомендует обходить стороной...)))


Вернуться наверх
 
Показать сообщения за:  Сортировать по:  Вернуться наверх
Начать новую тему Ответить на тему  [ Сообщений: 4377 ]     ... , , , 213, , , ...  

Часовой пояс: UTC + 3 часа


Кто сейчас на форуме

Сейчас этот форум просматривают: нет зарегистрированных пользователей и гости: 21


Вы не можете начинать темы
Вы не можете отвечать на сообщения
Вы не можете редактировать свои сообщения
Вы не можете удалять свои сообщения
Вы не можете добавлять вложения

Найти:
Перейти:  


Powered by phpBB © 2000, 2002, 2005, 2007 phpBB Group
Русская поддержка phpBB
Extended by Karma MOD © 2007—2012 m157y
Extended by Topic Tags MOD © 2012 m157y