Например TDA7294

Форум РадиоКот • Просмотр темы - STEP/DIR контроллер 3-х шаговых двигателей на микроконтролле
Форум РадиоКот
Здесь можно немножко помяукать :)

Текущее время: Вс янв 11, 2026 10:42:38

Часовой пояс: UTC + 3 часа


ПРЯМО СЕЙЧАС:



Начать новую тему Ответить на тему  [ Сообщений: 977 ]    , 2, , , ...  
Автор Сообщение
Не в сети
 Заголовок сообщения: Re: STEP/DIR контроллер 3-х шаговых двигателей на микроконтр
СообщениеДобавлено: Вс авг 28, 2011 15:33:51 
Первый раз сказал Мяу!

Зарегистрирован: Пн авг 08, 2011 18:10:27
Сообщений: 21
Рейтинг сообщения: 0
Спасибо BoRtO


Вернуться наверх
 
Не в сети
 Заголовок сообщения: Re: STEP/DIR контроллер 3-х шаговых двигателей на микроконтр
СообщениеДобавлено: Пн авг 29, 2011 19:34:33 
Потрогал лапой паяльник
Аватар пользователя

Карма: 1
Рейтинг сообщений: 35
Зарегистрирован: Сб дек 13, 2008 09:03:43
Сообщений: 347
Откуда: г.Советская Гавань
Рейтинг сообщения: 0
Еще один проект hCNC3+ на М16 http://vri-cnc.ru/modules.php?name=Foru ... pic&t=1438
Работает неплохо . При замене на полевеки ключей 2А без радиаторов.

_________________
Я тоже белый и пушистый и также как и Вы ловлю мышей.
С уважением ВНН.


Вернуться наверх
 
Не в сети
 Заголовок сообщения: Re: STEP/DIR контроллер 3-х шаговых двигателей на микроконтр
СообщениеДобавлено: Пн авг 29, 2011 19:59:46 
Друг Кота

Карма: 7
Рейтинг сообщений: 18
Зарегистрирован: Вт ноя 30, 2010 11:46:16
Сообщений: 3424
Откуда: Україна
Рейтинг сообщения: 0
Мне и схема и из нашего сайта нравится :) :))

_________________
Пора что то поменять в своей жизни - поменял windows.
КПІ РТФ!


Вернуться наверх
 
Не в сети
 Заголовок сообщения: Re: STEP/DIR контроллер 3-х шаговых двигателей на микроконтр
СообщениеДобавлено: Пн авг 29, 2011 20:35:46 
Мучитель микросхем
Аватар пользователя

Зарегистрирован: Пн фев 02, 2009 15:00:33
Сообщений: 415
Рейтинг сообщения: 0
ВНН писал(а):
Еще один проект hCNC3+ на М16 http://vri-cnc.ru/modules.php?name=Foru ... pic&t=1438
Работает неплохо . При замене на полевеки ключей 2А без радиаторов.

vri-cnc.ru содержит материалы сайта amigomel.net, который, по имеющимся данным, распространяет вредоносное ПО. :kill:


Вернуться наверх
 
Эиком - электронные компоненты и радиодетали
Не в сети
 Заголовок сообщения: Re: STEP/DIR контроллер 3-х шаговых двигателей на микроконтр
СообщениеДобавлено: Ср авг 31, 2011 20:38:02 
Первый раз сказал Мяу!

Зарегистрирован: Пн авг 08, 2011 18:10:27
Сообщений: 21
Рейтинг сообщения: 0
А хтота сделал станок полностю по етой схеме и какие впичетления от работы


Вернуться наверх
 
Не в сети
 Заголовок сообщения: Re: STEP/DIR контроллер 3-х шаговых двигателей на микроконтр
СообщениеДобавлено: Вс сен 04, 2011 22:34:54 
Первый раз сказал Мяу!

Зарегистрирован: Пн авг 08, 2011 18:10:27
Сообщений: 21
Рейтинг сообщения: 0
Почему нету токовых резысторов как сделано управления чота не всьо понятно


Вернуться наверх
 
Не в сети
 Заголовок сообщения: Re: STEP/DIR контроллер 3-х шаговых двигателей на микроконтр
СообщениеДобавлено: Пт сен 09, 2011 20:47:34 
Прорезались зубы
Аватар пользователя

Зарегистрирован: Пт мар 19, 2010 16:52:19
Сообщений: 224
Откуда: Челябинск
Рейтинг сообщения: 0
Можно ли использовать ULN2003 для силовых цепей?
Если да, то как соединить? )
Заранее спасибо! :))

_________________
Изображение


Вернуться наверх
 
Не в сети
 Заголовок сообщения: Re: STEP/DIR контроллер 3-х шаговых двигателей на микроконтр
СообщениеДобавлено: Вс сен 11, 2011 11:00:47 
Друг Кота

Карма: 7
Рейтинг сообщений: 18
Зарегистрирован: Вт ноя 30, 2010 11:46:16
Сообщений: 3424
Откуда: Україна
Рейтинг сообщения: 0
kiahack писал(а):
Можно ли использовать ULN2003 для силовых цепей?

я ставил ULN2004
kiahack писал(а):
Если да, то как соединить? )

Изображение
я подключал так :tea:
http://www.youtube.com/watch?v=-ex6C1FEnh4
http://www.youtube.com/watch?v=Evr1NfQqYYM


Вложения:
Безымянный.JPG [43.05 KiB]
Скачиваний: 16219

_________________
Пора что то поменять в своей жизни - поменял windows.
КПІ РТФ!
Вернуться наверх
 
Не в сети
 Заголовок сообщения: Re: STEP/DIR контроллер 3-х шаговых двигателей на микроконтр
СообщениеДобавлено: Вс сен 11, 2011 11:07:41 
Друг Кота

Карма: 7
Рейтинг сообщений: 18
Зарегистрирован: Вт ноя 30, 2010 11:46:16
Сообщений: 3424
Откуда: Україна
Рейтинг сообщения: 0
и вот моя печатка
рабочая :tea:


Вложения:
STEPDIR контроллер 3-х шаговых двигателей на микроконтроллере.lay [49.93 KiB]
Скачиваний: 2068

_________________
Пора что то поменять в своей жизни - поменял windows.
КПІ РТФ!
Вернуться наверх
 
Не в сети
 Заголовок сообщения: Re: STEP/DIR контроллер 3-х шаговых двигателей на микроконтр
СообщениеДобавлено: Вс сен 11, 2011 15:51:52 
Прорезались зубы
Аватар пользователя

Зарегистрирован: Пт мар 19, 2010 16:52:19
Сообщений: 224
Откуда: Челябинск
Рейтинг сообщения: 0
Спасибо! )
Буду собирать... :)

_________________
Изображение


Вернуться наверх
 
Не в сети
 Заголовок сообщения: Re: STEP/DIR контроллер 3-х шаговых двигателей на микроконтр
СообщениеДобавлено: Вс сен 11, 2011 16:38:13 
Прорезались зубы
Аватар пользователя

Зарегистрирован: Пт мар 19, 2010 16:52:19
Сообщений: 224
Откуда: Челябинск
Рейтинг сообщения: 0
BoRtO писал(а):
и вот моя печатка
рабочая :tea:

Изображение
А что здесь за транзистор? )


Вложения:
Комментарий к файлу: тр
тр.png [85.36 KiB]
Скачиваний: 9677

_________________
Изображение
Вернуться наверх
 
Не в сети
 Заголовок сообщения: Re: STEP/DIR контроллер 3-х шаговых двигателей на микроконтр
СообщениеДобавлено: Вс сен 11, 2011 18:26:39 
Мучитель микросхем
Аватар пользователя

Зарегистрирован: Пн фев 02, 2009 15:00:33
Сообщений: 415
Рейтинг сообщения: 0
kiahack писал(а):
А что здесь за транзистор? )

может это 7805 ))) ?


Вернуться наверх
 
Не в сети
 Заголовок сообщения: Re: STEP/DIR контроллер 3-х шаговых двигателей на микроконтр
СообщениеДобавлено: Вс сен 11, 2011 18:34:24 
Прорезались зубы
Аватар пользователя

Зарегистрирован: Пт мар 19, 2010 16:52:19
Сообщений: 224
Откуда: Челябинск
Рейтинг сообщения: 0
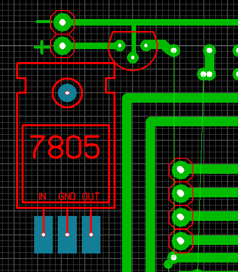
kret_a_v писал(а):
может это 7805 ))) ?

Ну я сначала так и подумал...)
А потом на цоколёвку посмотрел и засомневался...)
Изображение


Вложения:
Комментарий к файлу: 7805
7805.png [22.16 KiB]
Скачиваний: 9679

_________________
Изображение
Вернуться наверх
 
Не в сети
 Заголовок сообщения: Re: STEP/DIR контроллер 3-х шаговых двигателей на микроконтр
СообщениеДобавлено: Вс сен 11, 2011 22:08:32 
Мучитель микросхем
Аватар пользователя

Зарегистрирован: Пн фев 02, 2009 15:00:33
Сообщений: 415
Рейтинг сообщения: 0
она есть и в таком корпусе тоже ... 0.5 вт вроде...
а для мк больше и не надо....

странно что автор печатки молчит....


Вернуться наверх
 
Не в сети
 Заголовок сообщения: Re: STEP/DIR контроллер 3-х шаговых двигателей на микроконтр
СообщениеДобавлено: Пн сен 12, 2011 11:20:41 
Прорезались зубы
Аватар пользователя

Зарегистрирован: Пт мар 19, 2010 16:52:19
Сообщений: 224
Откуда: Челябинск
Рейтинг сообщения: 0
Возможно! )
Будем ждать автора! )

_________________
Изображение


Вернуться наверх
 
Не в сети
 Заголовок сообщения: Re: STEP/DIR контроллер 3-х шаговых двигателей на микроконтр
СообщениеДобавлено: Вт сен 13, 2011 19:25:45 
Друг Кота

Карма: 7
Рейтинг сообщений: 18
Зарегистрирован: Вт ноя 30, 2010 11:46:16
Сообщений: 3424
Откуда: Україна
Рейтинг сообщения: 0
kret_a_v писал(а):
kiahack писал(а):
А что здесь за транзистор? )

может это 7805 ))) ?

это 78L05 :tea:
Изображение
kret_a_v писал(а):
странно что автор печатки молчит....

как вариант можно написать мне в ЛС :)

_________________
Пора что то поменять в своей жизни - поменял windows.
КПІ РТФ!


Вернуться наверх
 
Не в сети
 Заголовок сообщения: Re: STEP/DIR контроллер 3-х шаговых двигателей на микроконтр
СообщениеДобавлено: Вт сен 13, 2011 21:28:12 
Прорезались зубы
Аватар пользователя

Зарегистрирован: Пт мар 19, 2010 16:52:19
Сообщений: 224
Откуда: Челябинск
Рейтинг сообщения: 0
Спасибо! )

_________________
Изображение


Вернуться наверх
 
Не в сети
 Заголовок сообщения: Re: STEP/DIR контроллер 3-х шаговых двигателей на микроконтр
СообщениеДобавлено: Ср сен 28, 2011 17:17:18 
Прорезались зубы
Аватар пользователя

Зарегистрирован: Пт мар 19, 2010 16:52:19
Сообщений: 224
Откуда: Челябинск
Рейтинг сообщения: 0
Возможно глупый вопрос...

Как сигналы (передаваемые в LPT) из 4Kam передать в эмулятор Proteus-а?

http://radiokot.ru/forum/download/file.php?mode=view&id=78865


Вложения:
lpt.png [30.71 KiB]
Скачиваний: 1749

_________________
Изображение
Вернуться наверх
 
Не в сети
 Заголовок сообщения: Re: STEP/DIR контроллер 3-х шаговых двигателей на микроконтр
СообщениеДобавлено: Пт сен 30, 2011 19:34:41 
Друг Кота

Карма: 7
Рейтинг сообщений: 18
Зарегистрирован: Вт ноя 30, 2010 11:46:16
Сообщений: 3424
Откуда: Україна
Рейтинг сообщения: 0
зачем вам протеус?
эта схема 100% рабочая :)

_________________
Пора что то поменять в своей жизни - поменял windows.
КПІ РТФ!


Вернуться наверх
 
Не в сети
 Заголовок сообщения: Re: STEP/DIR контроллер 3-х шаговых двигателей на микроконтр
СообщениеДобавлено: Пт сен 30, 2011 20:01:51 
Прорезались зубы
Аватар пользователя

Зарегистрирован: Пт мар 19, 2010 16:52:19
Сообщений: 224
Откуда: Челябинск
Рейтинг сообщения: 0
Просто ради интереса... :)
Пытался разобраться с этим портом... ничего не нашёл...

_________________
Изображение


Вернуться наверх
 
Показать сообщения за:  Сортировать по:  Вернуться наверх
Начать новую тему Ответить на тему  [ Сообщений: 977 ]    , 2, , , ...  

Часовой пояс: UTC + 3 часа


Кто сейчас на форуме

Сейчас этот форум просматривают: нет зарегистрированных пользователей и гости: 24


Вы не можете начинать темы
Вы не можете отвечать на сообщения
Вы не можете редактировать свои сообщения
Вы не можете удалять свои сообщения
Вы не можете добавлять вложения

Найти:
Перейти:  


Powered by phpBB © 2000, 2002, 2005, 2007 phpBB Group
Русская поддержка phpBB
Extended by Karma MOD © 2007—2012 m157y
Extended by Topic Tags MOD © 2012 m157y