Например TDA7294

Форум РадиоКот • Просмотр темы - Эволюция импульсных зарядных устройств AT/ATX
Форум РадиоКот
Здесь можно немножко помяукать :)

Текущее время: Пн янв 05, 2026 06:29:33

Часовой пояс: UTC + 3 часа


ПРЯМО СЕЙЧАС:



Начать новую тему Ответить на тему  [ Сообщений: 2409 ]     ... , , , 31, , , ...  
Автор Сообщение
Не в сети
 Заголовок сообщения: Re: Эволюция импульсных зарядных устройств AT/ATX
СообщениеДобавлено: Вт апр 19, 2011 07:36:12 
Встал на лапы
Аватар пользователя

Карма: 1
Рейтинг сообщений: 4
Зарегистрирован: Ср мар 02, 2011 16:29:50
Сообщений: 109
Откуда: IxNN
Рейтинг сообщения: 0
И ещё, пожалуйста, опишите некоторые варианты перегрева силовых ключей под нагрузкой и методы уменьшения температуры. При 4 амперах уже чувствуется значительный нагрев. А должны быть холодные.


Вернуться наверх
 
Не в сети
 Заголовок сообщения: Re: Эволюция импульсных зарядных устройств AT/ATX
СообщениеДобавлено: Вт апр 19, 2011 07:56:46 
Друг Кота
Аватар пользователя

Карма: 18
Рейтинг сообщений: 1121
Зарегистрирован: Пт ноя 27, 2009 18:12:27
Сообщений: 4625
Откуда: Черкассы, UA
Рейтинг сообщения: 0
Вероятнее всего проблема в электролитах - либо входные, либо базовые ключей. Не мешало бы также посмотреть Dead Time.

_________________
Изображение

В мире нет вредных веществ, в мире есть вредные количества © Д.И.Менделеев
Когда на форуме переходят на "Вы", в реальной жизни уже давно бьют морду © автор неизвестен.


Вернуться наверх
 
Не в сети
 Заголовок сообщения: Re: Эволюция импульсных зарядных устройств AT/ATX
СообщениеДобавлено: Ср апр 20, 2011 01:45:00 
Грызет канифоль
Аватар пользователя

Карма: 23
Рейтинг сообщений: 15
Зарегистрирован: Пт фев 18, 2011 13:31:58
Сообщений: 270
Откуда: г. Орёл
Рейтинг сообщения: 0
KPbICKA писал(а):
И ещё, пожалуйста, опишите некоторые варианты перегрева силовых ключей под нагрузкой и методы уменьшения температуры. При 4 амперах уже чувствуется значительный нагрев. А должны быть холодные.

А поподробнее: с обдувом или без; сколько в градусах? 4А-это 60 вт на нагрузке - при общем кпд не более 85% на ключах не менее 5 Вт.
Так что холодными они быть не могут.
Исправность входных электролитов можно оценить измерив напряжения на них под нагрузкой. Электролиты в базовых цепях поменяйте на керамику!
И если под ключами прокладки и вы хотите получить на выходе более 150 Вт - поменяйте их на слюду 30-40 мкм с пастой кпт8.
А если ключи в пластике - поменяйте смазку под ними на свежую кпт8.
Хорошо бы осциллографом посмотреть (если есть)....... :))


Вернуться наверх
 
Не в сети
 Заголовок сообщения: Re: Эволюция импульсных зарядных устройств AT/ATX
СообщениеДобавлено: Ср апр 20, 2011 01:53:38 
Грызет канифоль
Аватар пользователя

Карма: 23
Рейтинг сообщений: 15
Зарегистрирован: Пт фев 18, 2011 13:31:58
Сообщений: 270
Откуда: г. Орёл
Рейтинг сообщения: 0
mr_kot писал(а):
Вероятнее всего проблема в электролитах - либо входные, либо базовые ключей. Не мешало бы также посмотреть Dead Time.


Dead Time на 4А вряд ли себя как то проявит :))
Вот ежели 14А или обратку по напряжению оборвать - тогда МОЖ что и вылезет.


Вернуться наверх
 
Эиком - электронные компоненты и радиодетали
Не в сети
 Заголовок сообщения: Re: Эволюция импульсных зарядных устройств AT/ATX
СообщениеДобавлено: Ср апр 20, 2011 08:47:24 
Друг Кота
Аватар пользователя

Карма: 18
Рейтинг сообщений: 1121
Зарегистрирован: Пт ноя 27, 2009 18:12:27
Сообщений: 4625
Откуда: Черкассы, UA
Рейтинг сообщения: 0
PAW писал(а):
Dead Time на 4А вряд ли себя как то проявит :))

Согласен при условии, что установлены хорошие транзисторы :))

_________________
Изображение

В мире нет вредных веществ, в мире есть вредные количества © Д.И.Менделеев
Когда на форуме переходят на "Вы", в реальной жизни уже давно бьют морду © автор неизвестен.


Вернуться наверх
 
Не в сети
 Заголовок сообщения: Re: Эволюция импульсных зарядных устройств AT/ATX
СообщениеДобавлено: Ср апр 20, 2011 23:44:04 
Грызет канифоль
Аватар пользователя

Карма: 23
Рейтинг сообщений: 15
Зарегистрирован: Пт фев 18, 2011 13:31:58
Сообщений: 270
Откуда: г. Орёл
Рейтинг сообщения: 0
mr_kot писал(а):
PAW писал(а):
Dead Time на 4А вряд ли себя как то проявит :))

Согласен при условии, что установлены хорошие транзисторы :))

Это до какой же степени они должны быть "не хорошими" что бы при коэффициенте заполнения в 25-30% ( ток нагр . 4 А) вылезли
проблемы с Dead Time :shock: :shock:
Осцил. снял бы все вопросы....
В практике "не хорошие" транзисторы , изначально установленные производителем БП , не встречались.
А вот купленные для ремонтов на Митино 13009 оказались "СОВСЭМ НЭХОРОШЫМИ"- перемаркёр и довольно таки аккуратный.
Взорвал две пары .Остальные отвез назад митинским торгашам - сделали изумлённоё лицо, дружно побранили китайцев и вернули деньги. Теперь стараюсь "добывать" транзисторы из всякого непотребного хлама :(


Вернуться наверх
 
Не в сети
 Заголовок сообщения: Re: Эволюция импульсных зарядных устройств AT/ATX
СообщениеДобавлено: Пт апр 22, 2011 17:46:30 
Встал на лапы
Аватар пользователя

Зарегистрирован: Пт фев 04, 2011 02:51:43
Сообщений: 129
Откуда: Псков
Рейтинг сообщения: 0
PAW писал(а):
Это до какой же степени они должны быть "не хорошими" что бы при коэффициенте заполнения в 25-30% ( ток нагр . 4 А) вылезли проблемы с Dead Time :shock: :shock:
Осцил. снял бы все вопросы....(
PAW, вы привели бы подробную методику использования осциллографа - как, что и где смотреть, а главное для чего. Думаю, что многим это будет интересно.


Вернуться наверх
 
Не в сети
 Заголовок сообщения: Re: Эволюция импульсных зарядных устройств AT/ATX
СообщениеДобавлено: Ср апр 27, 2011 00:24:43 
Грызет канифоль
Аватар пользователя

Карма: 23
Рейтинг сообщений: 15
Зарегистрирован: Пт фев 18, 2011 13:31:58
Сообщений: 270
Откуда: г. Орёл
Рейтинг сообщения: 0
Inspektor писал(а):
PAW писал(а):
Это до какой же степени они должны быть "не хорошими" что бы при коэффициенте заполнения в 25-30% ( ток нагр . 4 А) вылезли проблемы с Dead Time :shock: :shock:
Осцил. снял бы все вопросы....(
PAW, вы привели бы подробную методику использования осциллографа - как, что и где смотреть, а главное для чего. Думаю, что многим это будет интересно.

Да какая тут собственно методика.. Обычно смотрю форму напряжения в средней точке силового полумоста- качество фронтов
и на наличие выбросов и иголок. Ну и в процессе проверки диапазона регулирования отслеживаю стабильность ШИМ на любом из выходов TL494. Уровень пульсаций на конденсаторах входного фильтра под максимальной нагрузкой тоже полезно "заценить".
Очень полезно будет изучить какую ни будь книгу типа "Ремонт блоков АТ ..." ,коих в Инете много- придёт понимание что и зачем и
почему :))


Вернуться наверх
 
Не в сети
 Заголовок сообщения: Re: Эволюция импульсных зарядных устройств AT/ATX
СообщениеДобавлено: Ср апр 27, 2011 15:48:22 
Встал на лапы
Аватар пользователя

Зарегистрирован: Пт фев 04, 2011 02:51:43
Сообщений: 129
Откуда: Псков
Рейтинг сообщения: 0
У меня делителя к осцилу нет, поэтому высоковольтные цепи смотреть не могу. Разве что наблюдение за импульсами на базах ключей...


Вернуться наверх
 
Не в сети
 Заголовок сообщения: Re: Эволюция импульсных зарядных устройств AT/ATX
СообщениеДобавлено: Ср апр 27, 2011 21:42:53 
Друг Кота
Аватар пользователя

Карма: 18
Рейтинг сообщений: 1121
Зарегистрирован: Пт ноя 27, 2009 18:12:27
Сообщений: 4625
Откуда: Черкассы, UA
Рейтинг сообщения: 0
Inspektor писал(а):
У меня делителя к осцилу нет, поэтому высоковольтные цепи смотреть не могу. Разве что наблюдение за импульсами на базах ключей...

А что мешает спаять делитель из двух резисторов? Ведь амплитуду импульсов точно измерять не нужно, важно посмотреть форму этих самых импульсов.

_________________
Изображение

В мире нет вредных веществ, в мире есть вредные количества © Д.И.Менделеев
Когда на форуме переходят на "Вы", в реальной жизни уже давно бьют морду © автор неизвестен.


Вернуться наверх
 
Не в сети
 Заголовок сообщения: Re: Эволюция импульсных зарядных устройств AT/ATX
СообщениеДобавлено: Чт апр 28, 2011 12:00:17 
Родился

Зарегистрирован: Ср фев 10, 2010 15:22:36
Сообщений: 10
Рейтинг сообщения: 0
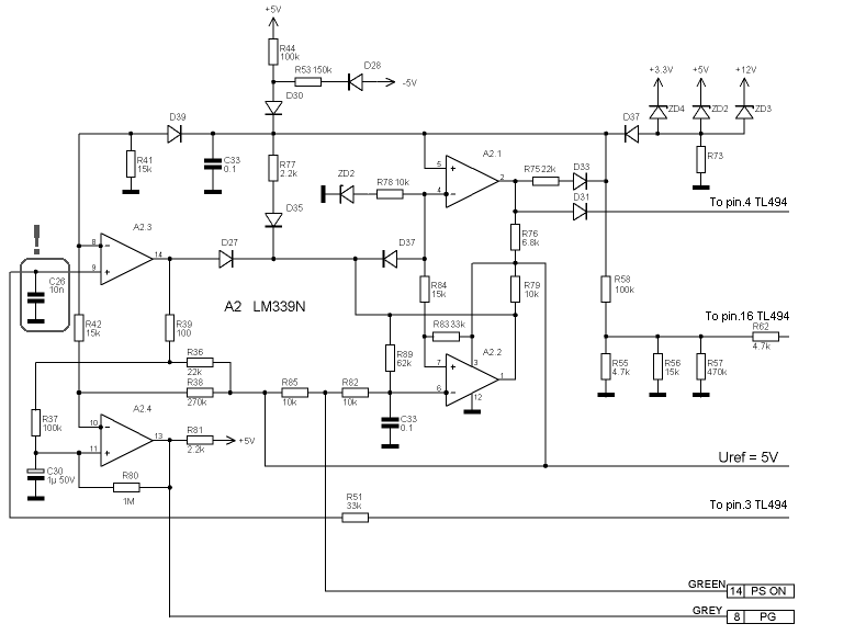
Не знаю, где народ брал АТ-ные блоки питания, и разговор практически только про них. У автора топика переделка АТ-ных БП разложена по полочкам, а про АТХ-ные вскользь. Я смог найти только АТХ-ные. И тут засада: в АТХ БП дежурка от оптопар (более новые) или LM339(боле старые). Решил переделать - и боюсь выпаять нужное из-за дежурного питания (а ОЧЕНЬ хоцца).
В конкретном БП как раз на LM339.И что тут выпаивать, что оставлять? ОЧЕНЬ хоцца переделать по "жесткой" схеме. Может поделитесь опытом?


Вложения:
339.gif [15.06 KiB]
Скачиваний: 1112
Вернуться наверх
 
Не в сети
 Заголовок сообщения: Re: Эволюция импульсных зарядных устройств AT/ATX
СообщениеДобавлено: Чт апр 28, 2011 19:09:19 
Первый раз сказал Мяу!
Аватар пользователя

Зарегистрирован: Пн янв 10, 2011 19:28:54
Сообщений: 25
Рейтинг сообщения: 0
alex_tv писал(а):
Не знаю, где народ брал АТ-ные блоки питания, и разговор практически только про них. У автора топика переделка АТ-ных БП разложена по полочкам, а про АТХ-ные вскользь. Я смог найти только АТХ-ные. И тут засада: в АТХ БП дежурка от оптопар (более новые) или LM339(боле старые). Решил переделать - и боюсь выпаять нужное из-за дежурного питания (а ОЧЕНЬ хоцца).
В конкретном БП как раз на LM339.И что тут выпаивать, что оставлять? ОЧЕНЬ хоцца переделать по "жесткой" схеме. Может поделитесь опытом?

Переводи свой АТХ в формат АТ на страницу раньше писали, выкидывай LM-ку, обвязку TL-ки согласно схемы PAW очень хорошо повторяется и будет тебе счастье :)


Вернуться наверх
 
Не в сети
 Заголовок сообщения: Re: Эволюция импульсных зарядных устройств AT/ATX
СообщениеДобавлено: Чт апр 28, 2011 20:55:55 
Родился

Зарегистрирован: Ср фев 10, 2010 15:22:36
Сообщений: 10
Рейтинг сообщения: 0
Спасибо! Так и сделаю, а то начитался про "мягкий пуск" и т.д. и т.п., а нужно-ЗАРЯДНОЕ :)


Вернуться наверх
 
Не в сети
 Заголовок сообщения: Re: Эволюция импульсных зарядных устройств AT/ATX
СообщениеДобавлено: Вт май 03, 2011 14:18:29 
Первый раз сказал Мяу!

Зарегистрирован: Вс фев 20, 2011 23:39:21
Сообщений: 21
Рейтинг сообщения: 0
помогите собрал схему с атх блока , транзисторы запускаю в АТ режиме (330к Б-К), на виходе где дожно бить 15 вольт имеем 0,4 вольта
на ножках ТЛ
1- 0,16
2- 0,8
3- 0,02
4- 0,4
5- -0,09
6- 0
8- 1,8
11- 1,7
12- 2
13,14- 1,2
15- 0


Вернуться наверх
 
Не в сети
 Заголовок сообщения: Re: Эволюция импульсных зарядных устройств AT/ATX
СообщениеДобавлено: Вт май 03, 2011 14:38:18 
Первый раз сказал Мяу!

Зарегистрирован: Вс фев 20, 2011 23:39:21
Сообщений: 21
Рейтинг сообщения: 0
силовые транзисторы 2sc 2625, дежурка била на lm339(но я вибросил ее вместе с трансформатором дежурки может ненадо било этого делать)


Вернуться наверх
 
Не в сети
 Заголовок сообщения: Re: Эволюция импульсных зарядных устройств AT/ATX
СообщениеДобавлено: Вт май 03, 2011 20:59:45 
Первый раз сказал Мяу!
Аватар пользователя

Зарегистрирован: Пн янв 10, 2011 19:28:54
Сообщений: 25
Рейтинг сообщения: 0
bogdik писал(а):
силовые транзисторы 2sc 2625, дежурка била на lm339(но я вибросил ее вместе с трансформатором дежурки может ненадо било этого делать)

Ай молодец! Смотри форум сначала там все доходчиво написано, первым делом проверь все ли ты сделал в формате АТ, у тебя на 12 ноге нет питания от 10В до 28В.


Вернуться наверх
 
Не в сети
 Заголовок сообщения: Re: Эволюция импульсных зарядных устройств AT/ATX
СообщениеДобавлено: Вт май 03, 2011 22:50:29 
Первый раз сказал Мяу!

Зарегистрирован: Вс фев 20, 2011 23:39:21
Сообщений: 21
Рейтинг сообщения: 0
нашол схему своего блока http://electro-tech.narod.ru/schematics ... b_400w.pdf
так и немогу понять почему не работает помогите


Вернуться наверх
 
Не в сети
 Заголовок сообщения: Re: Эволюция импульсных зарядных устройств AT/ATX
СообщениеДобавлено: Вт май 03, 2011 23:20:02 
Первый раз сказал Мяу!

Зарегистрирован: Вс фев 20, 2011 23:39:21
Сообщений: 21
Рейтинг сообщения: 0
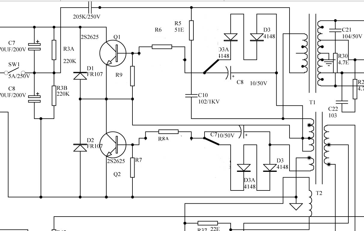
это приблезительная схема , вопрос возникает только в высоковольтной схеме, вот исправил в соответствии стем что у меня эсть, только нет резисторов самозапуска


Вложения:
Безимени-1.jpg [113.7 KiB]
Скачиваний: 870
Вернуться наверх
 
Не в сети
 Заголовок сообщения: Re: Эволюция импульсных зарядных устройств AT/ATX
СообщениеДобавлено: Сб май 07, 2011 18:02:56 
Мучитель микросхем
Аватар пользователя

Карма: 4
Рейтинг сообщений: 16
Зарегистрирован: Пт янв 14, 2011 15:30:21
Сообщений: 412
Рейтинг сообщения: 0
Очередное дизайнерское решение ATX - зарядного


Вложения:
Зарядное_2.jpg [192.5 KiB]
Скачиваний: 1396
Вернуться наверх
 
Не в сети
 Заголовок сообщения: Re: Эволюция импульсных зарядных устройств AT/ATX
СообщениеДобавлено: Вс май 08, 2011 14:40:33 
Первый раз сказал Мяу!

Зарегистрирован: Вс фев 20, 2011 23:39:21
Сообщений: 21
Рейтинг сообщения: 0
ура!!!! запуск произошол, выход 1,5 вольта, но больше немогу с него вижать , помогите что нетак???? плиииииз.....


Вернуться наверх
 
Показать сообщения за:  Сортировать по:  Вернуться наверх
Начать новую тему Ответить на тему  [ Сообщений: 2409 ]     ... , , , 31, , , ...  

Часовой пояс: UTC + 3 часа


Кто сейчас на форуме

Сейчас этот форум просматривают: нет зарегистрированных пользователей и гости: 30


Вы не можете начинать темы
Вы не можете отвечать на сообщения
Вы не можете редактировать свои сообщения
Вы не можете удалять свои сообщения
Вы не можете добавлять вложения

Найти:
Перейти:  


Powered by phpBB © 2000, 2002, 2005, 2007 phpBB Group
Русская поддержка phpBB
Extended by Karma MOD © 2007—2012 m157y
Extended by Topic Tags MOD © 2012 m157y