Например TDA7294

Форум РадиоКот • Просмотр темы - Собираю приёмники/передатчики/другие "частотные" схемы
Форум РадиоКот
Здесь можно немножко помяукать :)

Текущее время: Сб янв 24, 2026 19:38:55

Часовой пояс: UTC + 3 часа


ПРЯМО СЕЙЧАС:



Начать новую тему Ответить на тему  [ Сообщений: 4434 ]     ... , , , 11, , , ...  
Автор Сообщение
Не в сети
 Заголовок сообщения: Re: Собираю приёмники/передатчики/другие "частотные" схемы
СообщениеДобавлено: Пт авг 27, 2021 21:24:43 
Сверлит текстолит когтями
Аватар пользователя

Карма: 15
Рейтинг сообщений: 381
Зарегистрирован: Чт янв 12, 2012 19:32:15
Сообщений: 1246
Откуда: Belarus
Рейтинг сообщения: 0
А если детектор заменить на ЧМ-овский?
Или там ещё какие-то подводные камни есть?
Да. Там есть один нехилый подводный камень. Отличие в ширине полосы сигнала и девиации. Радиовещание - широкая полоса, радиостанции - узкая полоса. По-буржуйски обозначается WFM NFM. При перестройке приёмника, предназначенного для приёма вещательных станций диапазонов 65-108 МГц на частоты для любительских или гражданских радиостанций (27 МГц и др.), в общем случае Вы будете слышать тишину или очень тихий сигнал. Потребуются дополнительные усилия - на ваш вкус и способности - вплоть до замены схемы демодулятора широкополосной ЧМ на специально разработанные для узкополосной ЧМ.


Вернуться наверх
 
Не в сети
 Заголовок сообщения: Re: Собираю приёмники/передатчики/другие "частотные" схемы
СообщениеДобавлено: Пт авг 27, 2021 23:07:50 
Друг Кота

Карма: -1
Рейтинг сообщений: 86
Зарегистрирован: Вт мар 13, 2012 12:16:13
Сообщений: 8915
Откуда: .ru
Рейтинг сообщения: 0
для прослушивания 27 МГц сделать конвертор

Плохая идея. Чем больше преобразований тем больше побочных каналов приёма.
Agaev писал(а):
вплоть до замены схемы демодулятора широкополосной ЧМ на специально разработанные для узкополосной ЧМ.

Ваще не проблема))
Это будет связной супергетеродин 27 МГц с одной ПЧ = 465 кГц. ))
Получим узкополосный ФСС = 465 кГц и узкополосный АМ детектор = 465 кГц и узкополосный ЧМ детектор = 465 кГц.
:tea:


Вернуться наверх
 
Не в сети
 Заголовок сообщения: Re: Собираю приёмники/передатчики/другие "частотные" схемы
СообщениеДобавлено: Сб авг 28, 2021 00:21:27 
Это не хвост, это антенна

Карма: 20
Рейтинг сообщений: 446
Зарегистрирован: Пн июн 12, 2017 13:29:46
Сообщений: 1447
Рейтинг сообщения: 0
roman.com
Приёмники с двумя и тремя преобразованиями ничего не знают про побочные каналы приёма, надо их предупредить :D


Вернуться наверх
 
Не в сети
 Заголовок сообщения: Re: Собираю приёмники/передатчики/другие "частотные" схемы
СообщениеДобавлено: Сб авг 28, 2021 03:24:21 
Друг Кота
Аватар пользователя

Карма: 72
Рейтинг сообщений: 1153
Зарегистрирован: Чт ноя 20, 2008 04:20:48
Сообщений: 8084
Откуда: КурскЪ
Рейтинг сообщения: 4
А что так ЗГ упёрся в 27мгц?
Есть радиолюбительские КВ диапазоны где станций намного больше.И прохождение дальное там практически круглосуточное,в отличии от 27мгц.
Да и еще,кого то пытается обмануть ЗГ,всё кружит выкруживает,из старья говна и палок неумело пытается что то слепить.В итоге страдает сам.
Дали схему,собирай готовую.Один хрен знаний не хватает что то выдумывать своё схемное решение,рано ещё.
А лучше больше читай умных технических книжек.

_________________
Принимаю вас 595+40db на уровне шумов на кухонный приёмник,антенна наружка-магнитная катушка..работает "Акация",вот такая информация.Роман.73!!!
"50 КСВ 075", UA3112SWL
Изображение


Вернуться наверх
 
Эиком - электронные компоненты и радиодетали
Не в сети
 Заголовок сообщения: Re: Собираю приёмники/передатчики/другие "частотные" схемы
СообщениеДобавлено: Сб авг 28, 2021 04:20:02 
Друг Кота
Аватар пользователя

Карма: 197
Рейтинг сообщений: 8617
Зарегистрирован: Пн ноя 30, 2009 03:00:01
Сообщений: 43316
Откуда: Нерезиновая
Рейтинг сообщения: 0
На 27 МГц ВЭФ-201 тянуть нет смысла, на мой взгляд. Далеко очень.

Приёмник ВЭФ-206 и ВЭФ-204..
СпойлерИзображение

Изображение

Так как он шел "на экспорт", то у него был диапазон 13 метров (21,45~21,75 МГц), и до 27 МГц остаётся не так уж и много..


Вернуться наверх
 
Не в сети
 Заголовок сообщения: Re: Собираю приёмники/передатчики/другие "частотные" схемы
СообщениеДобавлено: Сб авг 28, 2021 09:54:17 
Друг Кота

Карма: -1
Рейтинг сообщений: 86
Зарегистрирован: Вт мар 13, 2012 12:16:13
Сообщений: 8915
Откуда: .ru
Рейтинг сообщения: 0
RA3WSI писал(а):
А что так ЗГ упёрся в 27мгц?

Выше писали уже...
В перспективе будет ещё и передатчик 27мгц.))
На 27мгц не нужно получать разрешений и позывных. Это гражданский диапазон.
На 27мгц разрешено до 10 Ватт в антенне без регистраций и SMS ))
:tea:

Добавлено after 3 minutes 56 seconds:
roman.com
Приёмники с двумя и тремя преобразованиями ничего не знают про побочные каналы приёма

Знают... знают...))
Прекрасно помню как ставили конверторы в УКВ приёмники. В итоге приёмники принимали и ERD и FM одновременно))
Все станции накладывались друг на друга... на выходе получалась каша))
:shock:
А делать нормальный конвертор с хорошей экранировкой и всё это соединять экранированным кабелем... и весь приёмник экранировать... Да проще просто собрать свой блок УКВ и не париться))
:tea:


Вернуться наверх
 
Не в сети
 Заголовок сообщения: Re: Собираю приёмники/передатчики/другие "частотные" схемы
СообщениеДобавлено: Сб авг 28, 2021 10:44:02 
Это не хвост, это антенна

Карма: 20
Рейтинг сообщений: 446
Зарегистрирован: Пн июн 12, 2017 13:29:46
Сообщений: 1447
Рейтинг сообщения: 0
АлександрЛ
У автора вроде как не экспортный и даже не ВЭФ-206, а ВЭФ-201. 11 МГц тянуть до 27 проще конвертером. Для начала собрать простой конвертер, изучить принципы преобразования частот, работы смесителя и гетеродина. А потом собрать хороший конвертер, таким образом, ВЭФ получит двойное преобразование частоты и резко повысит свои радиоприёмные способности. Но это уже работы на полгода, включая эксперименты и изучение матчасти. И всё равно на выходе будет только АМ. А добавка простого гетеродина рядом с приёмником на отдельной плате уже позволит пощупать сорокаметровый диапазон.


Вернуться наверх
 
Не в сети
 Заголовок сообщения: Re: Собираю приёмники/передатчики/другие "частотные" схемы
СообщениеДобавлено: Сб авг 28, 2021 10:58:45 
Друг Кота

Карма: 49
Рейтинг сообщений: 547
Зарегистрирован: Чт фев 20, 2014 18:57:55
Сообщений: 19494
Рейтинг сообщения: 0
Плохая идея. Чем больше преобразований тем больше побочных каналов приёма.

Это будет связной супергетеродин 27 МГц с одной ПЧ = 465 кГц. ))

Если удачно выбрать частоту на приемнике, то первый вариант должен быть получше, хотя у меня стойкое ощущение, что 27 МГц практически мертв (без учета прохода) и заркальный канал в мегагерце от частоты приема тоже мешать не будет. Я имею в виду мертв относительно любительских КВ диапазонов, где толпы народа вечером.

Кстати наборы для сборки приемников на любительские КВ продаются, в том числе в Украине (не помню точно на неподконтрольной территории или нет они, может и там и там, я брал), выйдет дороже, но лучше и надежнее в плане того, что заработает. Глаза не будут разбегаться при виде катушек - там в комплекте :)) Обычно с катухами все просто - если внутри черный горшок с катушкой внутри - это обычно ПЧ 450-500 кГц, тонкий черный подстроечный стержень - это, условно, до 7-10 МГц, толстый серый с резьбой - от 7-10 до 30-40 МГц, латунный подстроечник - УКВ (цифири +/- км, для общего понимания).

Не надо КВ приемник мучить, плохо получится без опыта и стабильность по частоте будет маловата для 27 и чувствительность маловата, лучше простенькую схему от рации повторить. Конвертер можно, работать будет, но мы тут вроде супергетеродин ждем :))

_________________
"Вся военная пропаганда, все крики, ложь и ненависть исходят от людей, которые на эту войну не пойдут !" / Джордж Оруэлл /
"Война - это,когда за интересы других,гибнут совершенно безвинные люди." / Уинстон Черчилль /


Вернуться наверх
 
Не в сети
 Заголовок сообщения: Re: Собираю приёмники/передатчики/другие "частотные" схемы
СообщениеДобавлено: Сб авг 28, 2021 11:25:46 
Говорящий с текстолитом
Аватар пользователя

Зарегистрирован: Сб апр 17, 2021 12:24:15
Сообщений: 1521
Откуда: Украина
Рейтинг сообщения: 0
Не, не, не... Свой VEF201 не буду трогать. Я говорил про блоки из схемы и перестраивать схемотехнику, но мне уже самому мало верится, что сам смогу что-то перестроить...

Меня путает слово "УКВ", это вроде примерно 80-120МГц, а не 27МГц.

Я хотел идти по мере наступления, но как-то неудачно... Хотел разобраться с УВЧ, но как-то не получилось.

Наверное пойду читать книги.


Вернуться наверх
 
Не в сети
 Заголовок сообщения: Re: Собираю приёмники/передатчики/другие "частотные" схемы
СообщениеДобавлено: Сб авг 28, 2021 12:35:19 
Друг Кота
Аватар пользователя

Карма: 72
Рейтинг сообщений: 1153
Зарегистрирован: Чт ноя 20, 2008 04:20:48
Сообщений: 8084
Откуда: КурскЪ
Рейтинг сообщения: 5
Радиовещательные диапазоны.
Изображение
Вкратце
УКВ диапазон РФ и бывших стран СНГ: 64-73мгц.
Зарубежный УКВ диапазон : 88-108мгц

Гражданский (Си-Би) КВ диапазон: 26.960 МГц до 27.855мГц.
Изображение

_________________
Принимаю вас 595+40db на уровне шумов на кухонный приёмник,антенна наружка-магнитная катушка..работает "Акация",вот такая информация.Роман.73!!!
"50 КСВ 075", UA3112SWL
Изображение


Вернуться наверх
 
Не в сети
 Заголовок сообщения: Re: Собираю приёмники/передатчики/другие "частотные" схемы
СообщениеДобавлено: Сб авг 28, 2021 13:23:34 
Друг Кота

Карма: -1
Рейтинг сообщений: 86
Зарегистрирован: Вт мар 13, 2012 12:16:13
Сообщений: 8915
Откуда: .ru
Рейтинг сообщения: 0
Niobium писал(а):
Меня путает слово "УКВ"

Что конкретно пугает ?)) 80-120МГц и 27МГц это не СВЧ. ))
Niobium писал(а):
"УКВ", это вроде примерно 80-120МГц, а не 27МГц.

27МГц на границе "КВ" и "УКВ". Покрутил частоту гетеродина чуть влево - "КВ". Покрутил чуть вправо - "УКВ"))
:tea:

Добавлено after 4 minutes 6 seconds:
Хотел разобраться с УВЧ, но как-то не получилось.

УВЧ не самое главное в супергетеродине)) Супергетеродин и без УВЧ нормально принимает станции.
Самое главное в супергетеродине - УПЧ.
Смеситель вообще простой. Смеситель в простой приёмнике на транзисторе - это по сути простой усилитель. Он очень стойкий к возбуждению)) Он вообще не возбуждается. Только если его не возбудить специально)) Короче со смесителем вообще не тпроблем.

Далее Гетеродин - у него одна задача - генерировать стабильную частоту. А вот со стабильностью на 27 мгц будут проблемы...
:tea:


Вернуться наверх
 
Не в сети
 Заголовок сообщения: Re: Собираю приёмники/передатчики/другие "частотные" схемы
СообщениеДобавлено: Сб авг 28, 2021 13:31:16 
Это не хвост, это антенна

Карма: 20
Рейтинг сообщений: 446
Зарегистрирован: Пн июн 12, 2017 13:29:46
Сообщений: 1447
Рейтинг сообщения: 0
Конвертер - это и есть часть супергетеродина. Точнее, это гетеродин плюс смеситель (можно вместе, можно отдельно). На выходе получается ПЧ, которая для ВЭФ-201 будет входной ВЧ. Которую уже сам ВЭФ перекинет в свою ПЧ. Если конвертировать с 40 метров (7 МГц) вверх, в сторону штатных 25 метров (12 МГц), побочки и зеркалки уйдут достаточно далеко. Повысится избирательность. Дальше к нему можно добавить свой УВЧ. Причём начать можно вообще с одного транзистора со смесителем на диоде. Появится понимание, как работает гетеродин и смеситель. Совершенно пофиг, какие там появятся побочные каналы, человек ни разу не настраивал ни АЧХ УПЧ, ни сопряжение контуров. Надо с чего-то предельно простого начинать. Не понравятся побочные каналы - перестроит гетеродин на верхнюю частоту (хотя что мешает сделать это сразу). Предлагаю начать с того, что сделать гетеродин на 465 кГц и опробовать его в работе с ВЭФ-201 в плане SSB. Чисто поиграть с радиолюбительскими диапазонами.
Но вооьще, информации тут накидали уже столько, что лет пять разгребать, так что ждём, чем дело закончится. Минимально для постройки супергетеродина на вещательные средние волны надо всего-то два транзистора и три контура - и уже можно будет принимать Украинское Радио.


Вернуться наверх
 
Не в сети
 Заголовок сообщения: Re: Собираю приёмники/передатчики/другие "частотные" схемы
СообщениеДобавлено: Сб авг 28, 2021 14:22:18 
Друг Кота
Аватар пользователя

Карма: 72
Рейтинг сообщений: 1153
Зарегистрирован: Чт ноя 20, 2008 04:20:48
Сообщений: 8084
Откуда: КурскЪ
Рейтинг сообщения: 0
Меня путает слово "УКВ", это вроде примерно 80-120МГц, а не 27МГц.

До 30мГц это КВ,выше 30мГц это УКВ.
выше 300мГц это ДМВ.

_________________
Принимаю вас 595+40db на уровне шумов на кухонный приёмник,антенна наружка-магнитная катушка..работает "Акация",вот такая информация.Роман.73!!!
"50 КСВ 075", UA3112SWL
Изображение


Вернуться наверх
 
Не в сети
 Заголовок сообщения: Re: Собираю приёмники/передатчики/другие "частотные" схемы
СообщениеДобавлено: Сб авг 28, 2021 18:15:24 
Говорящий с текстолитом
Аватар пользователя

Зарегистрирован: Сб апр 17, 2021 12:24:15
Сообщений: 1521
Откуда: Украина
Рейтинг сообщения: 0
С гетеродином и смесителем немного прояснилось.

Почитал про преобразователь частоты и уже могу его представить (схемотехнику и его работу).
В Кратком радиотехническом справочнике посмотрел всякие УВЧ, с ними не всё так гладко...

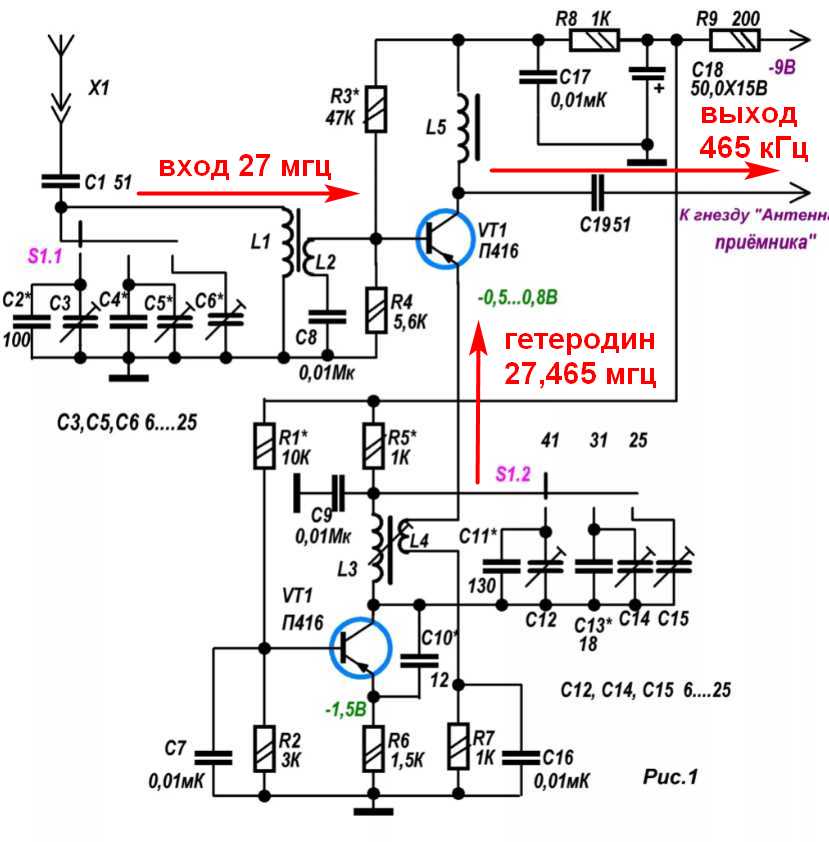
Про свой приёмник:

Антенна - 2,75м

УВЧ - резонансный (с ним всё-ещё проблемы)

Гетеродин - обычный, на одном транзисторе и LC контуре

Смеситель - что-то типа этого...
Вложение:
Смеситель lvl 1.jpg [65.15 KiB]
Скачиваний: 135


ПЧ возьму как у VEF201 - 465КГц

ФСС - для 465КГц

УПЧ - как в приёмнике прямого усиления :)

Детектор - Д9 :tea: (Современный аналог Д9)

УНЧ - стандарт :)))

Добавлено after 58 minutes 17 seconds:
Завтра на радиорынок. Можете пожалуйста написать (с картинками), какие катушки и другое мне нужно купить, чтоб хватило на супергетеродин. Ведь на радиорынок я в следующий раз поеду не скоро, скорее всего. Нагрести в тупую всё что есть на радиорынке - не выход.


Вернуться наверх
 
Не в сети
 Заголовок сообщения: Re: Собираю приёмники/передатчики/другие "частотные" схемы
СообщениеДобавлено: Сб авг 28, 2021 18:31:53 
Друг Кота

Карма: -1
Рейтинг сообщений: 86
Зарегистрирован: Вт мар 13, 2012 12:16:13
Сообщений: 8915
Откуда: .ru
Рейтинг сообщения: 0
А что там по штучно всё продаётся ? ))
Я бы купил любой старый приёмник ДВ CВ КВ и от туда всё повыдирал )) катушки... КПЕ... и т.д.
По-моему это проще и дешевле выйдет.

Добавлено after 1 minute 46 seconds:
Смеситель - что-то типа этого...

Не пойдёт.
Открой схему любого приёмника и посмотри как подключаются смесители.
Так как ты нарисовал никто не делает))


Вернуться наверх
 
Не в сети
 Заголовок сообщения: Re: Собираю приёмники/передатчики/другие "частотные" схемы
СообщениеДобавлено: Сб авг 28, 2021 18:32:52 
Говорящий с текстолитом
Аватар пользователя

Зарегистрирован: Сб апр 17, 2021 12:24:15
Сообщений: 1521
Откуда: Украина
Рейтинг сообщения: 0
Видел: осциллографы, лампы(огромные :shock: ), Всякие ещё суровые приборы. Радио - не видел :dont_know:

Ну я понял, если будет радио, то надо будет купить.

И да, там по штучно :)))


Вернуться наверх
 
Не в сети
 Заголовок сообщения: Re: Собираю приёмники/передатчики/другие "частотные" схемы
СообщениеДобавлено: Сб авг 28, 2021 18:40:05 
Друг Кота

Карма: -1
Рейтинг сообщений: 86
Зарегистрирован: Вт мар 13, 2012 12:16:13
Сообщений: 8915
Откуда: .ru
Рейтинг сообщения: 7
Обычно делают так:
сигнал подают на базу.
гетеродин подают на эмиттер.
Вложение:
Screenshot_8.jpg [56.99 KiB]
Скачиваний: 127

Это классика))

Добавлено after 3 minutes 55 seconds:
Или так:
сигнал подают на базу.
гетеродин подают на базу.
Вложение:
Screenshot_1.jpg [88.18 KiB]
Скачиваний: 121

Это тоже классика))
:tea:


Вернуться наверх
 
Не в сети
 Заголовок сообщения: Re: Собираю приёмники/передатчики/другие "частотные" схемы
СообщениеДобавлено: Сб авг 28, 2021 18:41:14 
Говорящий с текстолитом
Аватар пользователя

Зарегистрирован: Сб апр 17, 2021 12:24:15
Сообщений: 1521
Откуда: Украина
Рейтинг сообщения: 0
Обычно делают так:
сигнал подают на базу.
гетеродин подают на эмиттер.
Вложение:
Screenshot_8.jpg

Это классика))

Добавлено after 3 minutes 55 seconds:
Или так:
сигнал подают на базу.
гетеродин подают на базу.
Вложение:
Screenshot_1.jpg

Это тоже классика))
:tea:


Ага... Вот эту схему и возьму.


Вернуться наверх
 
Не в сети
 Заголовок сообщения: Re: Собираю приёмники/передатчики/другие "частотные" схемы
СообщениеДобавлено: Сб авг 28, 2021 19:01:20 
Друг Кота

Карма: -1
Рейтинг сообщений: 86
Зарегистрирован: Вт мар 13, 2012 12:16:13
Сообщений: 8915
Откуда: .ru
Рейтинг сообщения: 0
если покупать поштучно то выйдет слишком большой перечень элементов )) :)))
Вложение:
Screenshot_13.jpg [90.25 KiB]
Скачиваний: 109

на любом радиорынке (даже не радиорынке а просто рынке) продаются старые приёмники...
Вложение:
Screenshot_14.jpg [48.45 KiB]
Скачиваний: 113

если нет на радиорынке то есть старые автомагнитолы на авторынке...
Вложение:
Screenshot_15.jpg [51.27 KiB]
Скачиваний: 110

И т.д.
В старых приёмниках есть всё что нужно))
:tea:

Добавлено after 4 minutes 12 seconds:
Вот эту схему и возьму.

Можно и эту. Это классика )) В профессиональных радиостанциях так делали.
Но есть ещё лучше)) Индуктивная связь смесителя и гетеродина. Такую Я делал последний раз.
:tea:


Вернуться наверх
 
Не в сети
 Заголовок сообщения: Re: Собираю приёмники/передатчики/другие "частотные" схемы
СообщениеДобавлено: Сб авг 28, 2021 19:06:05 
Друг Кота
Аватар пользователя

Карма: 72
Рейтинг сообщений: 1153
Зарегистрирован: Чт ноя 20, 2008 04:20:48
Сообщений: 8084
Откуда: КурскЪ
Рейтинг сообщения: 0
Берешь схему КВ трасивера старой модели и дергай оттуда узлы,да тот же смеситель.
СпойлерИзображение

_________________
Принимаю вас 595+40db на уровне шумов на кухонный приёмник,антенна наружка-магнитная катушка..работает "Акация",вот такая информация.Роман.73!!!
"50 КСВ 075", UA3112SWL
Изображение


Вернуться наверх
 
Показать сообщения за:  Сортировать по:  Вернуться наверх
Начать новую тему Ответить на тему  [ Сообщений: 4434 ]     ... , , , 11, , , ...  

Часовой пояс: UTC + 3 часа


Кто сейчас на форуме

Сейчас этот форум просматривают: нет зарегистрированных пользователей и гости: 15


Вы не можете начинать темы
Вы не можете отвечать на сообщения
Вы не можете редактировать свои сообщения
Вы не можете удалять свои сообщения
Вы не можете добавлять вложения

Найти:
Перейти:  


Powered by phpBB © 2000, 2002, 2005, 2007 phpBB Group
Русская поддержка phpBB
Extended by Karma MOD © 2007—2012 m157y
Extended by Topic Tags MOD © 2012 m157y