Например TDA7294

Форум РадиоКот • Просмотр темы - Точечная сварка. Регулировка тока.
Форум РадиоКот
Здесь можно немножко помяукать :)

Текущее время: Ср янв 21, 2026 23:40:16

Часовой пояс: UTC + 3 часа


ПРЯМО СЕЙЧАС:



Начать новую тему Ответить на тему  [ Сообщений: 13 ] 
Автор Сообщение
Не в сети
 Заголовок сообщения: Точечная сварка. Регулировка тока.
СообщениеДобавлено: Вт янв 08, 2008 13:19:39 
Генеральный секретарь МЯУ
Аватар пользователя

Карма: 69
Рейтинг сообщений: 26
Зарегистрирован: Пн сен 03, 2007 18:24:27
Сообщений: 18826
Откуда: Россия. Омск.
Рейтинг сообщения: 0
Ситуация такая: На точечном сварочном аппарате накрылся блок регулировки (а там электроники - компы отдыхают). Куда его только не возили, везде схему требуют, а схемы нет.

Регулировка осуществлялась тиристорами, я всё это подключил без блока управления (транс включил на 220в вместо 380, и последовательно 2 балласника от крановых движков). Коммутируется тиристорами включенными парралельно навстречу друг другу (в момент включения управляющие электроды замыкаются между собой через резистор).
Теперь чтобы добавить току - нужно перемкнуть балласники (они включены через нулевой провод) арматурой :D

Как можно проще всего используя эти - же тиристоры сделать регулировку тока (наверное лучше ступенчатую)?


Вернуться наверх
 
Не в сети
 Заголовок сообщения:
СообщениеДобавлено: Вт янв 08, 2008 16:22:18 
Вымогатель припоя
Аватар пользователя

Карма: 15
Рейтинг сообщений: 36
Зарегистрирован: Пн янв 01, 2007 22:27:34
Сообщений: 579
Откуда: Оренбург
Рейтинг сообщения: 0
Привози сделаю. :)

_________________
добрый, когда сплю. И не стоит уж так детализировать инженеры или радиолюбители. Для меня тот кто с удовольствием, как любитель или профессионал что то творит уже инженер, даже если без диплома...


Вернуться наверх
 
Не в сети
 Заголовок сообщения:
СообщениеДобавлено: Вт янв 08, 2008 16:58:33 
Генеральный секретарь МЯУ
Аватар пользователя

Карма: 69
Рейтинг сообщений: 26
Зарегистрирован: Пн сен 03, 2007 18:24:27
Сообщений: 18826
Откуда: Россия. Омск.
Рейтинг сообщения: 0
:)

Схем полно, но что-то какие-то все сложные. А на работе мне лень сложные делать, да и неизчего (не буду же я всё за свои деньги покупать, заказывать бесполезно, работает и ладно, просто оператор карифан, надо бы сделать ему поуму).
Но думаю можно сделать простейшую схему.


Вернуться наверх
 
Не в сети
 Заголовок сообщения:
СообщениеДобавлено: Вт янв 08, 2008 17:58:59 
Вымогатель припоя
Аватар пользователя

Карма: 15
Рейтинг сообщений: 36
Зарегистрирован: Пн янв 01, 2007 22:27:34
Сообщений: 579
Откуда: Оренбург
Рейтинг сообщения: 0
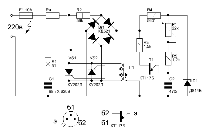
Во эту схему попробуй.
Rn это твой трансформатор
трансформатор в схеме МИТ-4


Вложения:
Комментарий к файлу: схема
рег.GIF [9.97 KiB]
Скачиваний: 947

_________________
добрый, когда сплю. И не стоит уж так детализировать инженеры или радиолюбители. Для меня тот кто с удовольствием, как любитель или профессионал что то творит уже инженер, даже если без диплома...
Вернуться наверх
 
Эиком - электронные компоненты и радиодетали
Не в сети
 Заголовок сообщения:
СообщениеДобавлено: Вт янв 08, 2008 21:11:17 
Генеральный секретарь МЯУ
Аватар пользователя

Карма: 69
Рейтинг сообщений: 26
Зарегистрирован: Пн сен 03, 2007 18:24:27
Сообщений: 18826
Откуда: Россия. Омск.
Рейтинг сообщения: 0
Ну вот это уже получше :).
А что за МИТ4? Не помню такого. Наверное любой подойдет на 50Гц (витки то подобрать непроблема, лиж бы тиристоры открывало на выходе).

Кстати давно делал на таком транзисторе регулятор для сварочного трансформатора. Так вот лампочку (активную нагрузку) нормально регулировал, а когда транс подключаешь, ток вроде регулирует, но в определённом положении регулятора моментально сгорали предохранители на 100 А. Тоесть как полное КЗ. Так и не понял в чем причина.


Вернуться наверх
 
Не в сети
 Заголовок сообщения:
СообщениеДобавлено: Ср янв 09, 2008 00:08:56 
Друг Кота
Аватар пользователя

Карма: 50
Рейтинг сообщений: 762
Зарегистрирован: Чт дек 29, 2005 00:18:30
Сообщений: 6587
Откуда: Москва
Рейтинг сообщения: 0
Там же регулируется только в течении одного полупериода, отсекая от него часть. При точечной сварке такая схема не пойдёт. И выходной узел помощнее, МИТы слабы для тиристоров типа Т-250. Схема выходного узла была в Радио, годах 80-х. Называлась "мощный трёхфазный регулятор". А задатчик на одновибраторе, с синхронизацией по началу периода.

_________________
Ничто так не укрепляет взаимное доверие, как 100% предоплата! Дмитрий, ex-RK3AOR.


Вернуться наверх
 
Не в сети
 Заголовок сообщения:
СообщениеДобавлено: Ср янв 09, 2008 05:22:14 
Генеральный секретарь МЯУ
Аватар пользователя

Карма: 69
Рейтинг сообщений: 26
Зарегистрирован: Пн сен 03, 2007 18:24:27
Сообщений: 18826
Откуда: Россия. Омск.
Рейтинг сообщения: 0
Там раньше и была регулировка в течении одного полупериода. Тиристорами по другому не получится. Тип тиристоров не помню, но стоят мощные (на аппарате написано что может до 600А потреблять по первичке).


Вернуться наверх
 
Не в сети
 Заголовок сообщения:
СообщениеДобавлено: Ср янв 09, 2008 13:05:27 
Друг Кота
Аватар пользователя

Карма: 50
Рейтинг сообщений: 762
Зарегистрирован: Чт дек 29, 2005 00:18:30
Сообщений: 6587
Откуда: Москва
Рейтинг сообщения: 0
SeregaT писал(а):
Там раньше и была регулировка в течении одного полупериода. Тиристорами по другому не получится. Тип тиристоров не помню, но стоят мощные (на аппарате написано что может до 600А потреблять по первичке).

Та, что предложил Алексей не подойдёт потому, что двухпериодная. Это для нагревателя скажем или лампочки. А тут, как я Вам писал и Вы подтвердили, требуется регулировка части периода. То есть делаете узел выделения перехода синусоиды через "0", по этому сигналу запускаете одновибратор. Выходной сигнал с одновибратора разблокирует блокинг-гненератор, работающий на открывание мощных тиристоров. Закроются они сами при следующем переходе через "0". Одновибратор должен формировать регулируемый импульс максимум в полпериода. Вроде так.

_________________
Ничто так не укрепляет взаимное доверие, как 100% предоплата! Дмитрий, ex-RK3AOR.


Вернуться наверх
 
Не в сети
 Заголовок сообщения:
СообщениеДобавлено: Ср янв 09, 2008 16:38:51 
Вымогатель припоя
Аватар пользователя

Карма: 15
Рейтинг сообщений: 36
Зарегистрирован: Пн янв 01, 2007 22:27:34
Сообщений: 579
Откуда: Оренбург
Рейтинг сообщения: 0
А я её уже пятый год на точечной сварке использую и никаких проблем не было :)
И еще где вы увидели блокинг генегатор? 8)

_________________
добрый, когда сплю. И не стоит уж так детализировать инженеры или радиолюбители. Для меня тот кто с удовольствием, как любитель или профессионал что то творит уже инженер, даже если без диплома...


Вернуться наверх
 
Не в сети
 Заголовок сообщения:
СообщениеДобавлено: Ср янв 09, 2008 16:57:57 
Генеральный секретарь МЯУ
Аватар пользователя

Карма: 69
Рейтинг сообщений: 26
Зарегистрирован: Пн сен 03, 2007 18:24:27
Сообщений: 18826
Откуда: Россия. Омск.
Рейтинг сообщения: 0
Да схема то вроде реальная. Должно работать.
Даже тиристоры включены так-же как и у меня.
Я что-то и неподумал развязку на управляющих электродах сделать на трансформаторе (сейчас сделано что электроды просто замыкаются вместе, и тиристоры открываются). Вот какой ток на открывание у них хз.

Я такойже схемой пользовался, тока там тиристоры были вместе с диодами собраны в мост, а у меня тиристоры включены как на этой схеме. В этом и была загвоздка (а там конструктивно по другому не включишь так как и тиристоры большие, и радиаторы с водяным охлаждением, и всё это собрано в один блок)


Вернуться наверх
 
Не в сети
 Заголовок сообщения:
СообщениеДобавлено: Ср янв 09, 2008 23:51:32 
Друг Кота
Аватар пользователя

Карма: 50
Рейтинг сообщений: 762
Зарегистрирован: Чт дек 29, 2005 00:18:30
Сообщений: 6587
Откуда: Москва
Рейтинг сообщения: 0
На работе было несколько установок для точечной сварки разной мощности, везде использовался только один период тока для цикла сварки. Или заряд конденсаторов с одномоментным разрядом, как например в этой установке ПРИБОР ПРИВАРКИ КАТОДОВ (ППК). Его схема мною выложена по адресу http://valvolodin.narod.ru/schems.html . Блокинг-генератор я предлагал использовать для генерации пачек импульсов для открытия мощных тиристоров, при их токах УЭ постоянным током их открывать и неэкономично и даже опасно из-за явления "шнурования" тока. Хотя.. если Вы всеё знаете и такие простые схемы работают годами.. пользуйте... чего я тут с советами лезу...

_________________
Ничто так не укрепляет взаимное доверие, как 100% предоплата! Дмитрий, ex-RK3AOR.


Вернуться наверх
 
Не в сети
 Заголовок сообщения:
СообщениеДобавлено: Чт янв 10, 2008 05:20:07 
Вымогатель припоя
Аватар пользователя

Карма: 15
Рейтинг сообщений: 36
Зарегистрирован: Пн янв 01, 2007 22:27:34
Сообщений: 579
Откуда: Оренбург
Рейтинг сообщения: 0
А почему не дать прямую ссылку. http://valvolodin.narod.ru/schems/ppk.djvu
В общем, эта схема хоть и простая, но имеет ряд сложностей по изготовлению трансформатор с ответвлениями ещё нужно намотать и у этой установки есть существенный недостаток он буде намагничивать выходной трансформатор, я с этой установкой знаком не раз приходилось её ремонтировать.
Предлогаю ещё однусхему с работущей установки.


Вложения:
Комментарий к файлу: схема
точечной сварки

ТОЧЕЧНАЯ СВАРКА на релюшках с регулятором.rar [12.44 KiB]
Скачиваний: 592
Комментарий к файлу: Прибор приварки катодов
ППК.GIF [47.85 KiB]
Скачиваний: 1021

_________________
добрый, когда сплю. И не стоит уж так детализировать инженеры или радиолюбители. Для меня тот кто с удовольствием, как любитель или профессионал что то творит уже инженер, даже если без диплома...
Вернуться наверх
 
Не в сети
 Заголовок сообщения:
СообщениеДобавлено: Чт янв 10, 2008 12:32:55 
Сверлит текстолит когтями
Аватар пользователя

Карма: 1
Рейтинг сообщений: 1
Зарегистрирован: Вс фев 26, 2006 14:45:21
Сообщений: 1123
Откуда: УКРАИНА
Рейтинг сообщения: 0
В журнале РА №11 2001г. есть статья С.М.Абрамова Точечная сварка из старых телевизоров..
Может пригодится..


Вложения:
Точ. св.rar [65.64 KiB]
Скачиваний: 535
Вернуться наверх
 
Показать сообщения за:  Сортировать по:  Вернуться наверх
Начать новую тему Ответить на тему  [ Сообщений: 13 ] 

Часовой пояс: UTC + 3 часа


Кто сейчас на форуме

Сейчас этот форум просматривают: нет зарегистрированных пользователей и гости: 23


Вы не можете начинать темы
Вы не можете отвечать на сообщения
Вы не можете редактировать свои сообщения
Вы не можете удалять свои сообщения
Вы не можете добавлять вложения

Найти:
Перейти:  


Powered by phpBB © 2000, 2002, 2005, 2007 phpBB Group
Русская поддержка phpBB
Extended by Karma MOD © 2007—2012 m157y
Extended by Topic Tags MOD © 2012 m157y