Например TDA7294

Форум РадиоКот • Просмотр темы - Мелкие вопросы по УНЧ.
Форум РадиоКот
Здесь можно немножко помяукать :)

Текущее время: Чт фев 05, 2026 04:26:44

Часовой пояс: UTC + 3 часа


ПРЯМО СЕЙЧАС:



Начать новую тему Ответить на тему  [ Сообщений: 13540 ]  1, , , , ...  
Автор Сообщение
Не в сети
 Заголовок сообщения: Мелкие вопросы по УНЧ.
СообщениеДобавлено: Чт янв 19, 2012 15:21:31 
Друг Кота
Аватар пользователя

Карма: 40
Рейтинг сообщений: 114
Зарегистрирован: Пн янв 18, 2010 21:41:09
Сообщений: 3464
Откуда: Краснодарский край
Рейтинг сообщения: 0
Спасибо большое :) вот это правильно сделали. Аналоговую от усилителей раздуло так, что на отдельный раздел хватило бы.


Вернуться наверх
 
Не в сети
 Заголовок сообщения: Re: Мелкие вопросы по УНЧ.
СообщениеДобавлено: Пн янв 23, 2012 23:17:49 
Вымогатель припоя

Зарегистрирован: Пт янв 21, 2011 01:16:38
Сообщений: 502
Откуда: Узбекистан Ташкент
Рейтинг сообщения: 0
у меня такой вопрос- как померить напряжение на входе/выходе усилителя, какое оно там постоянное /переменное, и примерно сколько его там

_________________
чайник второго уровня


Вернуться наверх
 
Не в сети
 Заголовок сообщения: Re: Мелкие вопросы по УНЧ.
СообщениеДобавлено: Вт янв 24, 2012 06:15:43 
Друг Кота

Карма: 19
Рейтинг сообщений: 470
Зарегистрирован: Чт апр 29, 2010 07:39:15
Сообщений: 3227
Откуда: Молдова Бельцы
Рейтинг сообщения: 2
95Виталь писал(а):
как померить напряжение

Напряжение измеряется НАПРЯЖЁМЕТРОМ.
Это, конечно, шутка.
Для измерения на выходе - http://oldoctober.com/ru/tesr_power/?cp=all .Таким же образом можно измерить на входе.
Постоянное напряжение измеряется мультиметром. В усилителях с однополярным питанием, на выходе должно быть половина питания. При двухполярном питании, на выходе должен быть ноль.


Вернуться наверх
 
Не в сети
 Заголовок сообщения: Re: Мелкие вопросы по УНЧ.
СообщениеДобавлено: Сб янв 28, 2012 10:47:13 
Друг Кота
Аватар пользователя

Карма: 77
Рейтинг сообщений: 153
Зарегистрирован: Вс окт 10, 2010 23:16:40
Сообщений: 14780
Откуда: Москва
Рейтинг сообщения: 0
diman_d писал(а):
вот это правильно сделали.

В аналоговой еще кое-что от УНЧ осталось... Почему-то пока не перемещено. :)


Вернуться наверх
 
Эиком - электронные компоненты и радиодетали
Не в сети
 Заголовок сообщения: Re: Мелкие вопросы по УНЧ.
СообщениеДобавлено: Вс янв 29, 2012 22:57:29 
Открыл глаза

Зарегистрирован: Вт мар 17, 2009 17:59:21
Сообщений: 43
Откуда: Одесса
Рейтинг сообщения: 0
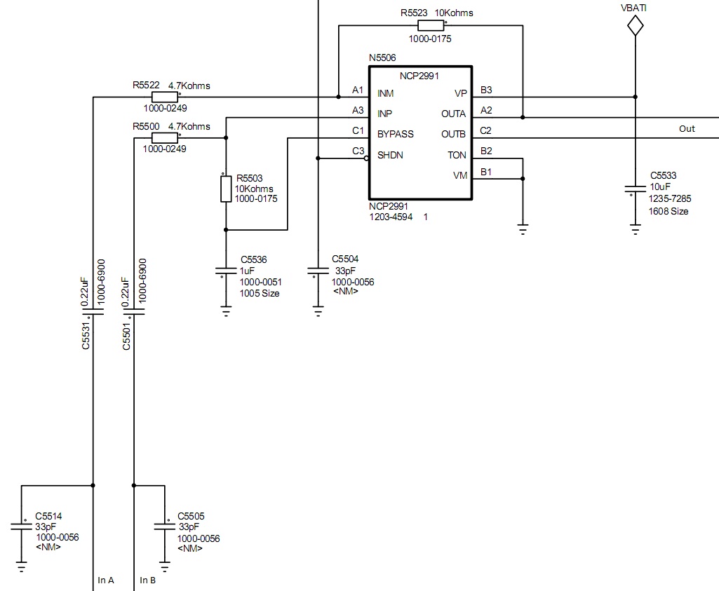
Добрый вечер! Банальная история :)
Имеется телефон, динамик которого не любит воспроизводить музыку. Скорее вообще не любит работать. Покопавшись поглубже, обнаружил схемку, приведенную ниже. Так вот, обрезаны НЧ и половина СЧ. Да еще и в придачу коэф.гармоник лезет в небеса, слушать выше 70% громкости невозможно, даже ВЧ расплываются. Что посоветуете убрать\добавить\изменить?


Вложения:
Безымянный.jpg [90 KiB]
Скачиваний: 4287
NCP2991.pdf [510.4 KiB]
Скачиваний: 2997
Вернуться наверх
 
Не в сети
 Заголовок сообщения: Re: Мелкие вопросы по УНЧ.
СообщениеДобавлено: Пн янв 30, 2012 09:21:33 
Друг Кота
Аватар пользователя

Карма: 10
Рейтинг сообщений: 22
Зарегистрирован: Сб янв 16, 2010 20:35:46
Сообщений: 7087
Откуда: Воронеж
Рейтинг сообщения: 0
Внешнюю АС с усилителем. А подключать к выходу для наушников. :tea:

_________________
ааааааааааааа


Вернуться наверх
 
Не в сети
 Заголовок сообщения: Re: Мелкие вопросы по УНЧ.
СообщениеДобавлено: Чт фев 02, 2012 00:43:39 
Вымогатель припоя

Зарегистрирован: Пт янв 21, 2011 01:16:38
Сообщений: 502
Откуда: Узбекистан Ташкент
Рейтинг сообщения: 0
хочу собрать простой регулятор громкости ( на одном переменнике) для усилителя наTDA2822m. а какой переменник взять, и от чего он зависит, может как-то расчитывать?

_________________
чайник второго уровня


Вернуться наверх
 
Не в сети
 Заголовок сообщения: Re: Мелкие вопросы по УНЧ.
СообщениеДобавлено: Чт фев 02, 2012 05:19:08 
Друг Кота
Аватар пользователя

Карма: 23
Рейтинг сообщений: 402
Зарегистрирован: Вс окт 24, 2010 16:02:46
Сообщений: 3505
Откуда: Ижевск
Рейтинг сообщения: 0
Можно около 10 килоом, можно больше, можно меньше :)) Если это будет старый советский резистор то нужно чтобы он был группы В. Если современный импортный, то А, это обеспечит более плавное регулирование.


Вернуться наверх
 
Не в сети
 Заголовок сообщения: Re: Мелкие вопросы по УНЧ.
СообщениеДобавлено: Чт фев 02, 2012 21:27:24 
Родился

Зарегистрирован: Ср янв 25, 2012 17:26:19
Сообщений: 7
Откуда: Оренбургская обл, Новосергиевский район, село Барабановка
Рейтинг сообщения: 0
можно взять на 50 килоом, лучше сдвоенный, чтоб на каждый канал если тда2822 включена в стереоварианте.


Вернуться наверх
 
Не в сети
 Заголовок сообщения: Re: Мелкие вопросы по УНЧ.
СообщениеДобавлено: Чт фев 02, 2012 23:24:48 
Вымогатель припоя

Зарегистрирован: Пт янв 21, 2011 01:16:38
Сообщений: 502
Откуда: Узбекистан Ташкент
Рейтинг сообщения: 0
спасибо, но все таки откуда вы берете ети цифры я тоже хочу знать :))

_________________
чайник второго уровня


Вернуться наверх
 
Не в сети
 Заголовок сообщения: Re: Мелкие вопросы по УНЧ.
СообщениеДобавлено: Чт фев 02, 2012 23:54:17 
Друг Кота
Аватар пользователя

Карма: 40
Рейтинг сообщений: 114
Зарегистрирован: Пн янв 18, 2010 21:41:09
Сообщений: 3464
Откуда: Краснодарский край
Рейтинг сообщения: 0
Так принято, выбирать в пределах 10к-100к.
Если сигнал берется с звуковой карты компьютера, то можно и меньше, она вытянет.
В любом случае, выбирая регулятор, нужно учитывать входное сопротивление усилителя. Оно должно быть на порядок больше, чем сопротивление регулятора. Тогда характеристика регулировки будет правильной.


Вернуться наверх
 
Не в сети
 Заголовок сообщения: Re: Мелкие вопросы по УНЧ.
СообщениеДобавлено: Пт фев 03, 2012 22:40:32 
Вымогатель припоя

Зарегистрирован: Пт янв 21, 2011 01:16:38
Сообщений: 502
Откуда: Узбекистан Ташкент
Рейтинг сообщения: 0
а как узнать где на источнике сигнала плюс а где минус/земля. как по схеме, а как без схемы имея перед собой готовый усилитель.

_________________
чайник второго уровня


Вернуться наверх
 
Не в сети
 Заголовок сообщения: Re: Мелкие вопросы по УНЧ.
СообщениеДобавлено: Сб фев 04, 2012 13:38:26 
Открыл глаза
Аватар пользователя

Зарегистрирован: Вт апр 27, 2010 05:50:59
Сообщений: 66
Откуда: г. Иркутск
Рейтинг сообщения: 0
Всем доброго времени суток! :) имеет место такая проблема в УМ Гармония 70м:

На вход УМ (через заведомо исправный предварь) подаю чистый синус, на выходе получаю тот же чистенький синус, естественно усиленный. Но! стоит подключить нагрузку (колонка 8 Ом), выходной сигнал резко искажается, становится совсем не похожим на синусоиду. В чём может быть проблема? :(

P.S. Происходит на любой частоте.


Вернуться наверх
 
Не в сети
 Заголовок сообщения: Re: Мелкие вопросы по УНЧ.
СообщениеДобавлено: Сб фев 04, 2012 14:25:07 
Друг Кота
Аватар пользователя

Карма: 23
Рейтинг сообщений: 402
Зарегистрирован: Вс окт 24, 2010 16:02:46
Сообщений: 3505
Откуда: Ижевск
Рейтинг сообщения: 0
Не справляется с нагрузкой, а причины разные могут быть, может вы слишком многого хотите, то есть слишком большое напряжение на выходе установили. Любой усилитель без нагрузки развивает заметно большее напряжение чем под нагрузкой. Попробуйте снизить входной сигнал.
Ещё могут быть неисправны конденсаторы отмеченные стрелками.
Изображение


Вложения:
гармрния.jpg [81.01 KiB]
Скачиваний: 29628
Вернуться наверх
 
Не в сети
 Заголовок сообщения: Re: Мелкие вопросы по УНЧ.
СообщениеДобавлено: Сб фев 04, 2012 15:52:05 
Открыл глаза
Аватар пользователя

Зарегистрирован: Вт апр 27, 2010 05:50:59
Сообщений: 66
Откуда: г. Иркутск
Рейтинг сообщения: 0
sstvov писал(а):
Не справляется с нагрузкой, а причины разные могут быть, может вы слишком многого хотите, то есть слишком большое напряжение на выходе установили. Любой усилитель без нагрузки развивает заметно большее напряжение чем под нагрузкой. Попробуйте снизить входной сигнал.
Ещё могут быть неисправны конденсаторы отмеченные стрелками.
Изображение


Нет, всё дело в том что это и на минимальном уровне "громкости" происходит, входной сигнал очень маленький. По поводу электролитов - все заменены.


Вернуться наверх
 
Не в сети
 Заголовок сообщения: Re: Мелкие вопросы по УНЧ.
СообщениеДобавлено: Сб фев 04, 2012 17:13:50 
Друг Кота
Аватар пользователя

Карма: 95
Рейтинг сообщений: 967
Зарегистрирован: Пт дек 03, 2010 13:13:39
Сообщений: 7724
Откуда: Россия, Тула и пгт Городищи, Владимирская обл.
Рейтинг сообщения: 0
95Виталь писал(а):
а как узнать где на источнике сигнала плюс а где минус/земля. как по схеме, а как без схемы имея перед собой готовый усилитель.

Если усилитель на микросхеме, то скачать даташит и глянуть на типовую схему включения, и от соответствующих ног на готовой плате смотреть что куда идет, сверяясь с даташитом.
А вот если на транзисторах, то там уже сложнее.

_________________
Не всегда есть комп, или скорость интернета, но чем смогу-помогу.

И да пребудет с вами Сила тока!


Вернуться наверх
 
Не в сети
 Заголовок сообщения: Re: Мелкие вопросы по УНЧ.
СообщениеДобавлено: Вс фев 05, 2012 17:29:50 
Открыл глаза

Зарегистрирован: Вт мар 17, 2009 17:59:21
Сообщений: 43
Откуда: Одесса
Рейтинг сообщения: 0
as32888 писал(а):
Внешнюю АС с усилителем. А подключать к выходу для наушников. :tea:

Дак а телефон же звонит тихо из-за этой самой схемы, обидно как-то :(


Вернуться наверх
 
Не в сети
 Заголовок сообщения: Re: Мелкие вопросы по УНЧ.
СообщениеДобавлено: Чт фев 09, 2012 22:39:07 
Нашел транзистор. Понюхал.
Аватар пользователя

Зарегистрирован: Вт ноя 08, 2011 18:36:47
Сообщений: 193
Откуда: Днепр
Рейтинг сообщения: 0
Меня терзает глупый вопрос: собирая усилитель Агеева 60 Вт я сначала смоделировал его в Протеусе. Оказалось, что сопротивления резисторов R4 и R5 по питанию ОУ недостаточно, на него приходило аж 46В. Теперь боюсь собирать. А что бы произошло с ОУ в жизни?


Вернуться наверх
 
Не в сети
 Заголовок сообщения: Re: Мелкие вопросы по УНЧ.
СообщениеДобавлено: Пт фев 10, 2012 15:11:56 
Собутыльник Кота
Аватар пользователя

Карма: 25
Рейтинг сообщений: 141
Зарегистрирован: Ср дек 15, 2010 23:24:02
Сообщений: 2864
Откуда: Петербург
Рейтинг сообщения: 0
Так там же ещё стабилитроны стоят V6,V7 КС518А(на 18В), их поставить(нарисовать) не забыли?


Вернуться наверх
 
Не в сети
 Заголовок сообщения: Re: Мелкие вопросы по УНЧ.
СообщениеДобавлено: Вс фев 12, 2012 12:01:35 
Открыл глаза
Аватар пользователя

Зарегистрирован: Вт апр 27, 2010 05:50:59
Сообщений: 66
Откуда: г. Иркутск
Рейтинг сообщения: 0
Ребята, нужна помощь :( Усилитель Гармония 70м. Проблема со средней точкой. В общем, если БП отсоединить от схемы (выкрутив предохранители F1 и F2 (см. схему), то питание в порядке. +-32-33 держит, но стоит подключить блок УМ, начинается страшный перекос в плечах :( в одном плече получается примерно 50 В, в другом около 14 В :( добавлением ёмкостей в плечи вопрос не решается =( С чем может быть связано??

P.S. Это происходит и без оконечников, а также без тр-в предвыходного каскада...

Заранее благодарен за содействие :)


Вложения:
Комментарий к файлу: схема
Гармония 70М схема УМ.jpg [163.14 KiB]
Скачиваний: 3400
Вернуться наверх
 
Показать сообщения за:  Сортировать по:  Вернуться наверх
Начать новую тему Ответить на тему  [ Сообщений: 13540 ]  1, , , , ...  

Часовой пояс: UTC + 3 часа


Кто сейчас на форуме

Сейчас этот форум просматривают: samand587 и гости: 23


Вы не можете начинать темы
Вы не можете отвечать на сообщения
Вы не можете редактировать свои сообщения
Вы не можете удалять свои сообщения
Вы не можете добавлять вложения

Найти:
Перейти:  


Powered by phpBB © 2000, 2002, 2005, 2007 phpBB Group
Русская поддержка phpBB
Extended by Karma MOD © 2007—2012 m157y
Extended by Topic Tags MOD © 2012 m157y