Например TDA7294

Форум РадиоКот • Просмотр темы - Простые часы на ГРИ
Форум РадиоКот
Здесь можно немножко помяукать :)

Текущее время: Ср ноя 05, 2025 08:19:51

Часовой пояс: UTC + 3 часа


ПРЯМО СЕЙЧАС:



Начать новую тему Ответить на тему  [ Сообщений: 213 ]    , , , 4, , , ...  
Автор Сообщение
Не в сети
 Заголовок сообщения: Re: Простые часы на ГРИ
СообщениеДобавлено: Сб июн 30, 2012 20:18:21 
Поставщик валерьянки для Кота
Аватар пользователя

Карма: 2
Рейтинг сообщений: 15
Зарегистрирован: Чт янв 20, 2011 16:47:18
Сообщений: 1954
Откуда: Старый Оскол
Рейтинг сообщения: 0
uldemir, у меня КТ605 по 1р были, а MPSA42/92 по 10р просили. В итоге взял 605, и не жалею :))

_________________
Быстро, Качественно, Недорого.
Выбрать можно только 2 варианта.


Вернуться наверх
 
Не в сети
 Заголовок сообщения: Re: Простые часы на ГРИ
СообщениеДобавлено: Сб июн 30, 2012 20:25:16 
Друг Кота
Аватар пользователя

Карма: 50
Рейтинг сообщений: 1398
Зарегистрирован: Пт авг 28, 2009 21:34:30
Сообщений: 7315
Откуда: 845-й км.
Рейтинг сообщения: 0
Медали: 1
Получил миской по аватаре (1)
Поделишься?

_________________
А люди посмотрят и скажут: "Собаки летят. Вот и осень."


Вернуться наверх
 
Не в сети
 Заголовок сообщения: Re: Простые часы на ГРИ
СообщениеДобавлено: Пн июл 02, 2012 05:25:36 
Поставщик валерьянки для Кота
Аватар пользователя

Карма: 2
Рейтинг сообщений: 15
Зарегистрирован: Чт янв 20, 2011 16:47:18
Сообщений: 1954
Откуда: Старый Оскол
Рейтинг сообщения: 0
они уже закончились =D
скоро самому на бее или молотке придется заказывать, ибо даже 5р для данного транзистора это дорого...

_________________
Быстро, Качественно, Недорого.
Выбрать можно только 2 варианта.


Вернуться наверх
 
Не в сети
 Заголовок сообщения: Re: Простые часы на ГРИ
СообщениеДобавлено: Пн июл 02, 2012 08:21:00 
Друг Кота
Аватар пользователя

Карма: 50
Рейтинг сообщений: 1398
Зарегистрирован: Пт авг 28, 2009 21:34:30
Сообщений: 7315
Откуда: 845-й км.
Рейтинг сообщения: 0
Медали: 1
Получил миской по аватаре (1)
Не расстраивайся - это был сарказм. Пока я нахожу, что из отечественных деталей мало что можно в часах применить. Нет, применить можно много чего, но тогда это будет либо слишком габаритно, либо надо будет добавить еще пол-сотни деталей.
Пока список видится таким. Полевые
ZVNL120A
BS107-108
КП501 (КТ1014?)

биполярные:
MPSA42
MJE13001-13003

_________________
А люди посмотрят и скажут: "Собаки летят. Вот и осень."


Вернуться наверх
 
Эиком - электронные компоненты и радиодетали
Не в сети
 Заголовок сообщения: Re: Простые часы на ГРИ
СообщениеДобавлено: Чт авг 02, 2012 07:57:20 
Друг Кота
Аватар пользователя

Карма: 50
Рейтинг сообщений: 1398
Зарегистрирован: Пт авг 28, 2009 21:34:30
Сообщений: 7315
Откуда: 845-й км.
Рейтинг сообщения: 0
Медали: 1
Получил миской по аватаре (1)
I have a brilliant beyond brilliant idea! Можно полностью избавиться от дребезга контактов при установке времени. Правда, это потребует еще один триггер 4013 (561ТМ2). Выход DD4B соединить напрямую к входу CLK DD1 без кнопки и резистора, а кнопку включить на вход D DD4B одним концом, а другим к плюсу питания (Vdd исходной схемы или Vp доработанной). Резистором вход D подтянуть к массе. И точно так же подключить второй триггер для установки часов, только выход подать на вход CLK DD6. Вот, а так как остаётся еще один триггер свободным, то его можно применить для блокировки перехода часов при ручной установке минут. Словами не описать - рисовать надо. И еще на макете проверить. Да, но это ещё одна микросхема.

_________________
А люди посмотрят и скажут: "Собаки летят. Вот и осень."


Вернуться наверх
 
Не в сети
 Заголовок сообщения: Re: Простые часы на ГРИ
СообщениеДобавлено: Пн ноя 19, 2012 19:10:10 
Первый раз сказал Мяу!
Аватар пользователя

Зарегистрирован: Пт июн 15, 2012 13:01:46
Сообщений: 26
Откуда: Harrogate
Рейтинг сообщения: 0
''..Первичная обмотка содержит 29 витков провода 0.4 мм, вторичная 300 витков проводом 0.12 мм..''

не могу ноити 0,12мм провода. имею много вьсоковолтних трафов но незнаю диаметра обмотак. может што посоветуете? :?
sorry for my russian grammar))

_________________
Bear with my russian grammar ^^


Вернуться наверх
 
Не в сети
 Заголовок сообщения: Re: Простые часы на ГРИ
СообщениеДобавлено: Пн ноя 19, 2012 19:40:17 
Друг Кота
Аватар пользователя

Карма: 50
Рейтинг сообщений: 1398
Зарегистрирован: Пт авг 28, 2009 21:34:30
Сообщений: 7315
Откуда: 845-й км.
Рейтинг сообщения: 0
Медали: 1
Получил миской по аватаре (1)
0.12 не обязательно. Это конкретно мой трансформатор таким намотан. Провод может быть тоньше - 0.1 или чуть толще. С толщиной только одна проблема - чтобы вместилось на каркас. С другой стороны, если не влазит, ничего плохого быть не должно, если намотать чуть меньше - 250 витков (особенно с учетом следующего абзаца).

Насчет первичной обмотки. Есть такая проблема, что слышен писк работы трансформатора. Думаю, что в первичке лучше намотать чуть меньше витков - 24-25 и соответственно уменьшить число витков вторичной обмотки до 250.

Диаметр провода легко измеряется линейкой: достаточно намотать 10 витков на какой-нибудь цилиндр (например, карандаш) и померив длину поделить на 10. Я, конечно, пользуюсь микрометром.

_________________
А люди посмотрят и скажут: "Собаки летят. Вот и осень."


Вернуться наверх
 
Не в сети
 Заголовок сообщения: Re: Простые часы на ГРИ
СообщениеДобавлено: Вт ноя 20, 2012 00:46:43 
Первый раз сказал Мяу!
Аватар пользователя

Зарегистрирован: Пт июн 15, 2012 13:01:46
Сообщений: 26
Откуда: Harrogate
Рейтинг сообщения: 0
Thanks a lot uldemir, will try that! :write:

_________________
Bear with my russian grammar ^^


Вернуться наверх
 
Не в сети
 Заголовок сообщения: Re: Простые часы на ГРИ
СообщениеДобавлено: Пт ноя 23, 2012 18:53:38 
Друг Кота
Аватар пользователя

Карма: 50
Рейтинг сообщений: 1398
Зарегистрирован: Пт авг 28, 2009 21:34:30
Сообщений: 7315
Откуда: 845-й км.
Рейтинг сообщения: 0
Медали: 1
Получил миской по аватаре (1)
uldemir писал(а):
Вот, а так как остаётся еще один триггер свободным, то его можно применить для блокировки перехода часов при ручной установке минут.
Факир был пьян - фокус не удался. Во всяком случае, без роста количества микросхем, увы, не провернуть.

_________________
А люди посмотрят и скажут: "Собаки летят. Вот и осень."


Вернуться наверх
 
Не в сети
 Заголовок сообщения: Re: Простые часы на ГРИ
СообщениеДобавлено: Сб ноя 24, 2012 14:05:22 
Друг Кота
Аватар пользователя

Карма: 50
Рейтинг сообщений: 1398
Зарегистрирован: Пт авг 28, 2009 21:34:30
Сообщений: 7315
Откуда: 845-й км.
Рейтинг сообщения: 0
Медали: 1
Получил миской по аватаре (1)
вот что у меня получилось:
Изображение


Вложения:
Комментарий к файлу: Принципиальная схема верхней платы
nixie_clock_v2_page2.png [12.58 KiB]
Скачиваний: 952
Комментарий к файлу: Принципиальная схема нижней платы
nixie_clock_v2_page1.png [104.24 KiB]
Скачиваний: 1988

_________________
А люди посмотрят и скажут: "Собаки летят. Вот и осень."
Вернуться наверх
 
Не в сети
 Заголовок сообщения: Re: Простые часы на ГРИ
СообщениеДобавлено: Сб ноя 24, 2012 16:07:47 
Друг Кота
Аватар пользователя

Карма: 50
Рейтинг сообщений: 1398
Зарегистрирован: Пт авг 28, 2009 21:34:30
Сообщений: 7315
Откуда: 845-й км.
Рейтинг сообщения: 0
Медали: 1
Получил миской по аватаре (1)
Пожалуй, следовало бы написать несколько слов о схеме. Об отличиях от первоначальной конструкции.
Собственно единственное отличие - подавление дребезга контактов установки часов и минут, а также, полный сброс секунд (в оригинальной конструкции секунды можно было установить только с точностью в полсекунды). Попытка сделать не перевод часов при установке минут привела к тому, что часы вообще не шли, поэтому так странно на схеме нарисован DD5A. Называется прошёлся по граблям двухлетней давности. Решение проблемы есть, но не полное. Подавить можно, но тогда при ручной установке времени минуты после 59 перескакивают на 60 и дальше до 99, но при нормальном ходе идут правильно. Или как на приведенной схеме этот узел полностью игнорируется.
Второе, решил добавить "календарь" дней недели DD11. Так как на момент разработки DD5A был занят, то для установки дней недели предполагалась такая процедура: Дни недели переключаются вместе с ручной установкой часов, если держать нажатой кнопку S4 (т.е. надо разом нажимать S2 и S4).
Третье, для удешевления конструкции взамен полевых транзисторов в качестве ключей ГРИ использованы более дешевые биполярные MPSA42. Вопрос другой: а как быть с резервным питанием? Ответ на вопрос транзистор VT3. При отсутствии питания +12в он закрывается и ток с выходов счетчиков через переходы Б-Э транзисторов течь уже не может. Подав же напряжение питания этот транзистор открывается позволяя течь через себя и управляющему току через Б-Э транзисторов MPSA42, и катодному току ГРИ.
Так же для уменьшения площади платы применен преобразователь на 555-м таймере. Параметры трансформатора: Сердечник EFD20 N87 с зазором 0.25мм, первичка 23 витка 0.49мм, вторичка 250 витков 0.12мм.
Колодка JP5 - перемычкой устанавливается режим работы разделительных лампочек (на фото вверху отссутствуют - пока нечего впаять) горят постоянно или моргают в такт секундам.
Ну и для интересующихся есть возможность приобрести готовые печатки

_________________
А люди посмотрят и скажут: "Собаки летят. Вот и осень."


Вернуться наверх
 
Не в сети
 Заголовок сообщения: Re: Простые часы на ГРИ
СообщениеДобавлено: Сб дек 01, 2012 19:19:47 
Первый раз сказал Мяу!
Аватар пользователя

Зарегистрирован: Пт июн 15, 2012 13:01:46
Сообщений: 26
Откуда: Harrogate
Рейтинг сообщения: 0
Comrade uldemir, пару вопросов о схеме:
1. Номинал R23 0.33? ohm, kohm?
2. што там за вертикалньи контакт на фото, в схеме его нет?
3. в eagle схеме указонь два диода и резистор но на фотошаблоне они отсутствуют. Я делаю по eagle печатке.


Вложения:
Комментарий к файлу: eagle
2.jpg [226.76 KiB]
Скачиваний: 794
Комментарий к файлу: контакт
01.jpg [83.87 KiB]
Скачиваний: 474

_________________
Bear with my russian grammar ^^
Вернуться наверх
 
Не в сети
 Заголовок сообщения: Re: Простые часы на ГРИ
СообщениеДобавлено: Сб дек 01, 2012 19:49:14 
Друг Кота
Аватар пользователя

Карма: 50
Рейтинг сообщений: 1398
Зарегистрирован: Пт авг 28, 2009 21:34:30
Сообщений: 7315
Откуда: 845-й км.
Рейтинг сообщения: 0
Медали: 1
Получил миской по аватаре (1)
1. R23 - 0.33 ohm.
2. Фотография немного отличается от опубликованного. Потому что после изготовления моего экземпляра, заметил как несколько дорожек провести оптимальнее. Поэтому, в PDF немного отличающийся чертёж.
3. А вот выложенный файл в формате eagle отличается от первых двух: и от фото, и от pdf. Там добавлена блокировка кнопок, чтобы не срабатывали при отсутствии основного питания. Описано в самом первом сообщении этой темы (и там же измененная схема).

_________________
А люди посмотрят и скажут: "Собаки летят. Вот и осень."


Вернуться наверх
 
Не в сети
 Заголовок сообщения: Re: Простые часы на ГРИ
СообщениеДобавлено: Вс дек 02, 2012 00:01:27 
Первый раз сказал Мяу!
Аватар пользователя

Зарегистрирован: Пт июн 15, 2012 13:01:46
Сообщений: 26
Откуда: Harrogate
Рейтинг сообщения: 0
uldemir писал(а):
1. R23 - 0.33 ohm.
2. Фотография немного отличается от опубликованного. Потому что после изготовления моего экземпляра, заметил как несколько дорожек провести оптимальнее. Поэтому, в PDF немного отличающийся чертёж.
3. А вот выложенный файл в формате eagle отличается от первых двух: и от фото, и от pdf. Там добавлена блокировка кнопок, чтобы не срабатывали при отсутствии основного питания. Описано в самом первом сообщении этой темы (и там же измененная схема).


cпосибо. вот так покатит? (Orange line)


Вложения:
Комментарий к файлу: eagle +
or.jpg [200.11 KiB]
Скачиваний: 826

_________________
Bear with my russian grammar ^^
Вернуться наверх
 
Не в сети
 Заголовок сообщения: Re: Простые часы на ГРИ
СообщениеДобавлено: Вс дек 02, 2012 09:02:19 
Друг Кота
Аватар пользователя

Карма: 50
Рейтинг сообщений: 1398
Зарегистрирован: Пт авг 28, 2009 21:34:30
Сообщений: 7315
Откуда: 845-й км.
Рейтинг сообщения: 0
Медали: 1
Получил миской по аватаре (1)
AAAA! Если используешь файл eagle, то перед печатью надо сделать команду ratsnest, иначе полигоны не будут отображены и плата будет совершенно не правильная.

_________________
А люди посмотрят и скажут: "Собаки летят. Вот и осень."


Вернуться наверх
 
Не в сети
 Заголовок сообщения: Re: Простые часы на ГРИ
СообщениеДобавлено: Пн дек 03, 2012 20:08:16 
Первый раз сказал Мяу!
Аватар пользователя

Зарегистрирован: Пт июн 15, 2012 13:01:46
Сообщений: 26
Откуда: Harrogate
Рейтинг сообщения: 0
And You telling me this only now :o :))) я уже почти сделал первую плату)) в eagle сделал ratsnest но асобо ничево неизминилось(attached picture). нодеюс болше сурпраизов небудет :))


Вложения:
Комментарий к файлу: nix
IMAG10471.jpg [226.69 KiB]
Скачиваний: 772
Комментарий к файлу: after ratsnest
ratsnest.jpg [232.13 KiB]
Скачиваний: 771

_________________
Bear with my russian grammar ^^
Вернуться наверх
 
Не в сети
 Заголовок сообщения: Re: Простые часы на ГРИ
СообщениеДобавлено: Пн дек 03, 2012 20:55:03 
Друг Кота
Аватар пользователя

Карма: 50
Рейтинг сообщений: 1398
Зарегистрирован: Пт авг 28, 2009 21:34:30
Сообщений: 7315
Откуда: 845-й км.
Рейтинг сообщения: 0
Медали: 1
Получил миской по аватаре (1)
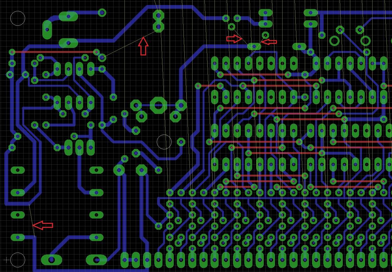
Я не виноват в том, что eagle имеет такую особенность. У меня оно выглядит так.
Изображение

_________________
А люди посмотрят и скажут: "Собаки летят. Вот и осень."


Вернуться наверх
 
Не в сети
 Заголовок сообщения: Re: Простые часы на ГРИ
СообщениеДобавлено: Пн дек 03, 2012 21:06:43 
Первый раз сказал Мяу!
Аватар пользователя

Зарегистрирован: Пт июн 15, 2012 13:01:46
Сообщений: 26
Откуда: Harrogate
Рейтинг сообщения: 0
uldemir, можете ли преципит ваш eagle фаил. блогадорю :)

_________________
Bear with my russian grammar ^^


Вернуться наверх
 
Не в сети
 Заголовок сообщения: Re: Простые часы на ГРИ
СообщениеДобавлено: Пн дек 03, 2012 21:20:59 
Друг Кота
Аватар пользователя

Карма: 50
Рейтинг сообщений: 1398
Зарегистрирован: Пт авг 28, 2009 21:34:30
Сообщений: 7315
Откуда: 845-й км.
Рейтинг сообщения: 0
Медали: 1
Получил миской по аватаре (1)
Я ничего не трогал. Взял именно тот файл, что выложен в этом сообщении. Здесь нет никакого секретного ингредиента. Просто надо правильно пользоваться. Открыв плату нажать кнопку ratsnests, Потом, в Design rules поставить Restrings для pads и Via минимум 15 mil (если не планируется изготавливать на производстве с металлизацией). Ну и еще для домашнего изготовления очень неплохо запустить drill-aid.ulp чтобы наметить центры отверстий для ручной сверловки. Хотя, кажется это уже выполнено. Для печати шаблона надо убрать все слои кроме 16, 17, 18, 20 и 116.

_________________
А люди посмотрят и скажут: "Собаки летят. Вот и осень."


Вернуться наверх
 
Не в сети
 Заголовок сообщения: Re: Простые часы на ГРИ
СообщениеДобавлено: Пн дек 03, 2012 21:24:58 
Первый раз сказал Мяу!
Аватар пользователя

Зарегистрирован: Пт июн 15, 2012 13:01:46
Сообщений: 26
Откуда: Harrogate
Рейтинг сообщения: 0
Found it. thanks a lot!

_________________
Bear with my russian grammar ^^


Вернуться наверх
 
Показать сообщения за:  Сортировать по:  Вернуться наверх
Начать новую тему Ответить на тему  [ Сообщений: 213 ]    , , , 4, , , ...  

Часовой пояс: UTC + 3 часа


Кто сейчас на форуме

Сейчас этот форум просматривают: нет зарегистрированных пользователей и гости: 27


Вы не можете начинать темы
Вы не можете отвечать на сообщения
Вы не можете редактировать свои сообщения
Вы не можете удалять свои сообщения
Вы не можете добавлять вложения

Найти:
Перейти:  


Powered by phpBB © 2000, 2002, 2005, 2007 phpBB Group
Русская поддержка phpBB
Extended by Karma MOD © 2007—2012 m157y
Extended by Topic Tags MOD © 2012 m157y