Например TDA7294

Форум РадиоКот • Просмотр темы - Параллельное включение MOSFET
Форум РадиоКот
Здесь можно немножко помяукать :)

Текущее время: Вс фев 08, 2026 22:19:13

Часовой пояс: UTC + 3 часа


ПРЯМО СЕЙЧАС:



Начать новую тему Ответить на тему  [ Сообщений: 53 ]  1, ,  
Автор Сообщение
Не в сети
 Заголовок сообщения: Параллельное включение MOSFET
СообщениеДобавлено: Пн окт 15, 2012 22:33:21 
Нашел транзистор. Понюхал.

Карма: -1
Рейтинг сообщений: -1
Зарегистрирован: Вс ноя 06, 2011 00:44:41
Сообщений: 181
Откуда: Киев
Рейтинг сообщения: 0
Может очень тупой вопрос... Но, например, я ставлю в паралель 5 полевиков IRF, к каждому затвору рекомендуется 5 Ом резистор для подавления ВЧ шума при импульсе. Вопрос - можно ли заменить все 5 резисторов на один резистор 1Ом перед всеми закороченными затворами? :shock: Бедет же та же ситуация? только уменьшится индуктивность всей цепочки? Правильно или я вообще ошибаюсь? :shock:


Вернуться наверх
 
Не в сети
 Заголовок сообщения: Re: Паралельное включение MOSFET
СообщениеДобавлено: Пн окт 15, 2012 22:37:45 
Друг Кота
Аватар пользователя

Карма: 45
Рейтинг сообщений: 623
Зарегистрирован: Вс ноя 14, 2010 19:24:26
Сообщений: 8007
Откуда: Лукалэнд
Рейтинг сообщения: 0
Этот резистор рассчитывается исходя из требуемого времени заряда затворов, требований к ограничению тока заряда затворов драйвером и т.д. ВЧ импульс тут где-то на последнем месте, он следствие работы драйвера на ёмкость затвора.
И я бы рекомендовал взять один мощный полевик, а не городить колхоз.


Вернуться наверх
 
Не в сети
 Заголовок сообщения: Re: Паралельное включение MOSFET
СообщениеДобавлено: Пн окт 15, 2012 22:46:18 
Друг Кота
Аватар пользователя

Карма: 59
Рейтинг сообщений: 692
Зарегистрирован: Вт сен 25, 2012 23:13:41
Сообщений: 5683
Откуда: г.Дзержинск Нижегородской обл.
Рейтинг сообщения: 0
Если уж есть необходимость включать мосфеты в параллель, то тогда и токи стока надо балансировать.
Для этой цели в цепь стока включают резистор, сопротивлением примерно равным открытому каналу мосфета.
Полностью согласен с предыдущим автором.

_________________
Спасение утопающих дело рук самих утопающих.


Вернуться наверх
 
Не в сети
 Заголовок сообщения: Re: Паралельное включение MOSFET
СообщениеДобавлено: Пн окт 15, 2012 23:38:17 
Друг Кота
Аватар пользователя

Карма: 45
Рейтинг сообщений: 623
Зарегистрирован: Вс ноя 14, 2010 19:24:26
Сообщений: 8007
Откуда: Лукалэнд
Рейтинг сообщения: 1
Смысл балансировать токи стока почти бесполезен, а иногда и вреден, ибо мосфет это не биполяр. Разбросы настолько малы, что ими можно пренебречь. Разброс резисторов с истоках будет больше, чем каналов мосфетов. Получится лишь хуже :dont_know:
Балансируют биполяры для термостабилизации и выравнивания большого разброса той же беты. Ключевым мосфетам первое не нужно, а второго просто нету.
До сих пор не понимаю цели резисторов по 0,*Ом в истоках всяких усилителей. Раньше тоже думал, что балансируют.. Теперь думаю, что авторы просто лепят их по аналогии..


Вернуться наверх
 
Эиком - электронные компоненты и радиодетали
Не в сети
 Заголовок сообщения: Re: Паралельное включение MOSFET
СообщениеДобавлено: Вт окт 16, 2012 00:49:17 
Нашел транзистор. Понюхал.

Карма: -1
Рейтинг сообщений: -1
Зарегистрирован: Вс ноя 06, 2011 00:44:41
Сообщений: 181
Откуда: Киев
Рейтинг сообщения: 0
Знаем мы мощные полевики модные, но в паралель ставить 5 штук не для колхоза я делаю, а для того чтобы быстро заряжать и разряжать паразитные емкости, я просто про эквивалентную схему спросил толи каждому по 5 Ом в затвор толи купе 1 резистор в СКОЛЬКО ом? Спасибо. С Уважением!


Вернуться наверх
 
Не в сети
 Заголовок сообщения: Re: Паралельное включение MOSFET
СообщениеДобавлено: Вт окт 16, 2012 01:07:01 
Нашел транзистор. Понюхал.

Карма: -1
Рейтинг сообщений: -1
Зарегистрирован: Вс ноя 06, 2011 00:44:41
Сообщений: 181
Откуда: Киев
Рейтинг сообщения: 0
При токе в 10А на IRF840 упадет 8 вольт, это очень плохо так как у меня питание 12В) Поэтому и колхоз из не колхозных полевиков)вот такие вот заряжалочкм разряжалочки)))


Вернуться наверх
 
Не в сети
 Заголовок сообщения: Re: Паралельное включение MOSFET
СообщениеДобавлено: Вт окт 16, 2012 01:33:18 
Друг Кота
Аватар пользователя

Карма: 45
Рейтинг сообщений: 623
Зарегистрирован: Вс ноя 14, 2010 19:24:26
Сообщений: 8007
Откуда: Лукалэнд
Рейтинг сообщения: 0
IRFZ44N взять надо. Смысл толкать 840-ой при питании в 12 вольт? Вот это и есть колхоз, классический.
muhomka писал(а):
а для того чтобы быстро заряжать и разряжать паразитные емкости
Их будет каг бы больше :)


Вернуться наверх
 
Не в сети
 Заголовок сообщения: Re: Паралельное включение MOSFET
СообщениеДобавлено: Вт окт 16, 2012 05:16:40 
Друг Кота
Аватар пользователя

Карма: 116
Рейтинг сообщений: 4520
Зарегистрирован: Пт мар 30, 2012 05:17:29
Сообщений: 16203
Откуда: Екатеринбург
Рейтинг сообщения: 0
hybroid писал(а):
Балансируют биполяры для термостабилизации и выравнивания большого разброса той же беты. Ключевым мосфетам первое не нужно, а второго просто нету.
Мало того, выравнивание не надо не только для ключевых, но и для работающих в линейном режиме мосфетов. Ибо у них выравнивание происходит само собой: если у биполярных коэффициент передачи тока с температурой растёт, то у полевых крутизна не только не растёт, но, наоборот, уменьшается. По крайней мере, так разъясняли в умных книжках. Подтверждения этому в даташитах я, правда, не нашёл.
hybroid писал(а):
До сих пор не понимаю цели резисторов по 0,*Ом в истоках всяких усилителей. Раньше тоже думал, что балансируют.. Теперь думаю, что авторы просто лепят их по аналогии..
Может быть, для ремонта. Скажем, чтобы выявить пробитый. Резистор выпаять проще, чем трёхлапый мосфет.

_________________
И хрюкотали зелюки,
Как мюмзики в мове.


Вернуться наверх
 
Не в сети
 Заголовок сообщения: Re: Паралельное включение MOSFET
СообщениеДобавлено: Вт окт 16, 2012 08:40:20 
Друг Кота
Аватар пользователя

Карма: 97
Рейтинг сообщений: 1589
Зарегистрирован: Чт янв 26, 2012 14:44:34
Сообщений: 3742
Рейтинг сообщения: 0
Медали: 1
Мявтор 3-й степени (1)
Современный MOSFET - это, по сути, микросхема, в которой много-много отдельных транзисторов соединены параллельно. :)

_________________
Like the eyes of a cat in the black and blue...


Вернуться наверх
 
Не в сети
 Заголовок сообщения: Re: Паралельное включение MOSFET
СообщениеДобавлено: Вт окт 16, 2012 09:21:08 
Друг Кота
Аватар пользователя

Карма: 116
Рейтинг сообщений: 4520
Зарегистрирован: Пт мар 30, 2012 05:17:29
Сообщений: 16203
Откуда: Екатеринбург
Рейтинг сообщения: 0
Правда, они сделаны в едином технологическом цикле (и, понятно, имеют минимальный разброс параметров), чего нельзя сказать про отдельно стоящие "мосфеты-в-корпусах". :)

_________________
И хрюкотали зелюки,
Как мюмзики в мове.


Вернуться наверх
 
Не в сети
 Заголовок сообщения: Re: Паралельное включение MOSFET
СообщениеДобавлено: Вт окт 16, 2012 09:37:02 
Друг Кота
Аватар пользователя

Карма: 97
Рейтинг сообщений: 1589
Зарегистрирован: Чт янв 26, 2012 14:44:34
Сообщений: 3742
Рейтинг сообщения: 0
Медали: 1
Мявтор 3-й степени (1)
Ну да, но всё равно отдельно стоящие параллельно соединять можно. Канал открытого MOSFETа это резистор (сопротивление растет с ростом температуры); взять транзисторы одного типа, ток через каждый выбрать с учетом разброса сопротивлений канала (типа 0.5-0.7 от максимально допустимого), поставить все на один радиатор (обеспечить тепловую связь) - и готово дело. :)

_________________
Like the eyes of a cat in the black and blue...


Вернуться наверх
 
Не в сети
 Заголовок сообщения: Re: Паралельное включение MOSFET
СообщениеДобавлено: Вт окт 16, 2012 09:52:16 
Модератор
Аватар пользователя

Карма: 68
Рейтинг сообщений: 430
Зарегистрирован: Ср ноя 26, 2008 16:34:25
Сообщений: 13490
Откуда: Тамбовская обл.
Рейтинг сообщения: 0
Медали: 1
Получил миской по аватаре (1)
Цитата:
Канал открытого MOSFETа это резистор

Вот только резисторы никто не боится включать параллельно, а с мосфетами начинают городить огороды и пытаться что-то аргументировать.
Да, разброс будет, и что? К примеру: у одного сопротивление 0.0853 Ом, а у другого - 0.09316 Ом. Какая будет разница токов? Закон Ома в зубы и посчитать. Вот и всё доказательство.


Вернуться наверх
 
Не в сети
 Заголовок сообщения: Re: Паралельное включение MOSFET
СообщениеДобавлено: Вт окт 16, 2012 10:02:11 
Друг Кота
Аватар пользователя

Карма: 97
Рейтинг сообщений: 1589
Зарегистрирован: Чт янв 26, 2012 14:44:34
Сообщений: 3742
Рейтинг сообщения: 0
Медали: 1
Мявтор 3-й степени (1)
ploop писал(а):
Вот только резисторы никто не боится включать параллельно, а с мосфетами начинают городить огороды...
Так и я про то же. Просто, для равномерного распределения токов, одинаковость типов и условий работы соблюдать всё же следует.

_________________
Like the eyes of a cat in the black and blue...


Вернуться наверх
 
Не в сети
 Заголовок сообщения: Re: Паралельное включение MOSFET
СообщениеДобавлено: Вт окт 16, 2012 11:16:39 
Друг Кота
Аватар пользователя

Карма: 82
Рейтинг сообщений: 1030
Зарегистрирован: Сб апр 02, 2011 12:40:46
Сообщений: 4779
Откуда: Минск
Рейтинг сообщения: 0
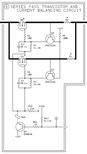
Так параллелит полевики в своих источниках питания Agilent:

Изображение


Вложения:
agilent.gif [14.47 KiB]
Скачиваний: 17723
Вернуться наверх
 
Не в сети
 Заголовок сообщения: Re: Паралельное включение MOSFET
СообщениеДобавлено: Вт окт 16, 2012 12:13:58 
Друг Кота
Аватар пользователя

Карма: 97
Рейтинг сообщений: 1589
Зарегистрирован: Чт янв 26, 2012 14:44:34
Сообщений: 3742
Рейтинг сообщения: 0
Медали: 1
Мявтор 3-й степени (1)
Активное выравнивание токов, забавно. Это источник с максимальным током ампер 50-100?

_________________
Like the eyes of a cat in the black and blue...


Вернуться наверх
 
Не в сети
 Заголовок сообщения: Re: Паралельное включение MOSFET
СообщениеДобавлено: Вт окт 16, 2012 12:35:22 
Друг Кота
Аватар пользователя

Карма: 82
Рейтинг сообщений: 1030
Зарегистрирован: Сб апр 02, 2011 12:40:46
Сообщений: 4779
Откуда: Минск
Рейтинг сообщения: 0
Это Agilent E3615A: 0 - 20 V, 0 - 3 A.


Вернуться наверх
 
Не в сети
 Заголовок сообщения: Re: Паралельное включение MOSFET
СообщениеДобавлено: Вт окт 16, 2012 12:49:33 
Друг Кота
Аватар пользователя

Карма: 97
Рейтинг сообщений: 1589
Зарегистрирован: Чт янв 26, 2012 14:44:34
Сообщений: 3742
Рейтинг сообщения: 0
Медали: 1
Мявтор 3-й степени (1)
Хм, вот тут совсем непонятен смысл параллелить транзисторы, да еще городить схему выравнивания токов... :?

_________________
Like the eyes of a cat in the black and blue...


Вернуться наверх
 
Не в сети
 Заголовок сообщения: Re: Паралельное включение MOSFET
СообщениеДобавлено: Вт окт 16, 2012 12:53:27 
Модератор
Аватар пользователя

Карма: 68
Рейтинг сообщений: 430
Зарегистрирован: Ср ноя 26, 2008 16:34:25
Сообщений: 13490
Откуда: Тамбовская обл.
Рейтинг сообщения: 0
Медали: 1
Получил миской по аватаре (1)
Цитата:
совсем непонятен смысл

В фирме Agilent, по вашему, боги электроники работают? :)
Такие же люди, как и мы. Возможно били на то причины, возможно "сделал, как учили"...


Вернуться наверх
 
Не в сети
 Заголовок сообщения: Re: Паралельное включение MOSFET
СообщениеДобавлено: Вт окт 16, 2012 12:54:30 
Друг Кота
Аватар пользователя

Карма: 82
Рейтинг сообщений: 1030
Зарегистрирован: Сб апр 02, 2011 12:40:46
Сообщений: 4779
Откуда: Минск
Рейтинг сообщения: 0
Параллелят, наверное, для того, чтобы нагрев равномернее распределить по всему радиатору. А токи в линейном режиме выравнивать нужно обязательно, иначе разброс порогового напряжения может привести к очень большому перекосу.


Вернуться наверх
 
Не в сети
 Заголовок сообщения: Re: Паралельное включение MOSFET
СообщениеДобавлено: Вт окт 16, 2012 13:02:04 
Друг Кота
Аватар пользователя

Карма: 97
Рейтинг сообщений: 1589
Зарегистрирован: Чт янв 26, 2012 14:44:34
Сообщений: 3742
Рейтинг сообщения: 0
Медали: 1
Мявтор 3-й степени (1)
Ах, ну да, линейный, я это упустил из вида. Но как-то странно, вроде и одним транзистором можно справиться. А может, там не выравнивание, а наоборот, разные транзисторы с разными токами - типа маломощный плюс мощный, чтобы увеличить точность регулировки?
Цитата:
Возможно были на то причины, возможно "сделал, как учили"...
Возможно. Но на явное усложнение схемы, без причины, вряд ли кто пойдет. Всё же не школьники там...

_________________
Like the eyes of a cat in the black and blue...


Последний раз редактировалось El-Eng Вт окт 16, 2012 13:15:39, всего редактировалось 1 раз.

Вернуться наверх
 
Показать сообщения за:  Сортировать по:  Вернуться наверх
Начать новую тему Ответить на тему  [ Сообщений: 53 ]  1, ,  

Часовой пояс: UTC + 3 часа


Кто сейчас на форуме

Сейчас этот форум просматривают: нет зарегистрированных пользователей и гости: 87


Вы не можете начинать темы
Вы не можете отвечать на сообщения
Вы не можете редактировать свои сообщения
Вы не можете удалять свои сообщения
Вы не можете добавлять вложения

Найти:
Перейти:  


Powered by phpBB © 2000, 2002, 2005, 2007 phpBB Group
Русская поддержка phpBB
Extended by Karma MOD © 2007—2012 m157y
Extended by Topic Tags MOD © 2012 m157y