Например TDA7294

Форум РадиоКот • Просмотр темы - Регулятор напряжения для китайских мопедов.
Форум РадиоКот
Здесь можно немножко помяукать :)

Текущее время: Чт фев 12, 2026 19:24:47

Часовой пояс: UTC + 3 часа


ПРЯМО СЕЙЧАС:



Начать новую тему Ответить на тему  [ Сообщений: 528 ]  1, , , , ...  
Автор Сообщение
Не в сети
 Заголовок сообщения: Регулятор напряжения для китайских мопедов.
СообщениеДобавлено: Пн июл 02, 2012 09:41:23 
Потрогал лапой паяльник
Аватар пользователя

Зарегистрирован: Пт сен 03, 2010 19:29:56
Сообщений: 303
Откуда: Планета Земля
Рейтинг сообщения: 0
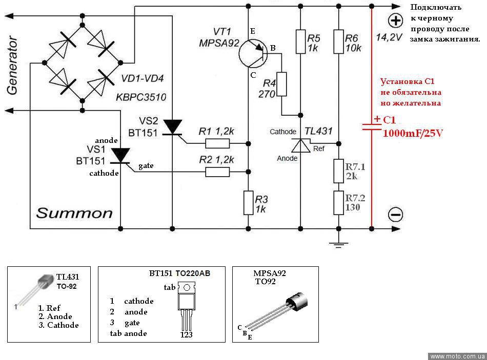
Здравствуйте. Собрал я вот тестю регулятор напряжения, а то у него штатные как семечки горят.
Схема взята на сайте мото.ком.уа.
Вложение:

Принцип работы простой, при превышении напруги больше заданной стабилитроном, открываются тиристоры и коротят обмотку генератора.
Пока еще не устанавливал на мопед, хочу спросить совета. Может ставил кто себе именно эту схему? Как результаты?
Это получается генератор будет как печка после таких переделок, или штатная схема по такому же принципу работала?
P/S Кому нужна печатка, могу поделиться)


Вернуться наверх
 
Не в сети
 Заголовок сообщения: Re: Регулятор напряжения для китайских мопедов.
СообщениеДобавлено: Пн июл 02, 2012 09:49:37 
Вымогатель припоя
Аватар пользователя

Карма: 1
Рейтинг сообщений: 6
Зарегистрирован: Пт авг 05, 2011 08:29:06
Сообщений: 654
Откуда: Казахстан Усть-Каменогорск
Рейтинг сообщения: 0
Схема довольно удачная, такие на "бураны" ставят. Но приминительно к мопеду нужно будет чуток переделать гену. У генератора обмотка одной стороной сидит на массе, её нужно от массы отключить и подключить оба конца обмотки к диодному мосту на схеме.

Что касается самого принципа регулировки для данного генератора это нормальный режим, он рассчитан на рабту с КЗ. Тоесть в режиме КЗ у него какбы срывается генерация, а если задавливать напряжение но не на КЗ то тогда и будет горячий ГЕН.

Мне это обьяснили в ветке "чтобы фара на восходе светила всегда" посмотри там я задавал похожий вопрос ближе к концу теммы.

Вот тут viewtopic.php?f=43&t=65459&start=20

_________________
С уважением GriSHok


Вернуться наверх
 
Не в сети
 Заголовок сообщения: Re: Регулятор напряжения для китайских мопедов.
СообщениеДобавлено: Пн июл 02, 2012 09:54:57 
Вымогатель припоя
Аватар пользователя

Карма: 1
Рейтинг сообщений: 6
Зарегистрирован: Пт авг 05, 2011 08:29:06
Сообщений: 654
Откуда: Казахстан Усть-Каменогорск
Рейтинг сообщения: 0
На мопеды еще и модуль зажигания на коленке на ура собирается, все работает по гуглевским схеммам.

_________________
С уважением GriSHok


Вернуться наверх
 
Не в сети
 Заголовок сообщения: Re: Регулятор напряжения для китайских мопедов.
СообщениеДобавлено: Пн июл 23, 2012 08:36:37 
Родился

Зарегистрирован: Пн мар 26, 2012 00:28:45
Сообщений: 16
Рейтинг сообщения: 0
В Шунтирующего стабилизатора високий кпд при больших нагрузках


Вернуться наверх
 
Эиком - электронные компоненты и радиодетали
Не в сети
 Заголовок сообщения: Re: Регулятор напряжения для китайских мопедов.
СообщениеДобавлено: Пн июл 23, 2012 13:50:55 
Мудрый кот
Аватар пользователя

Карма: 7
Рейтинг сообщений: 93
Зарегистрирован: Ср сен 07, 2011 21:40:30
Сообщений: 1802
Рейтинг сообщения: 0
Тоже тестю собирал похожую схему с шунтированием тиристора. Два года- полет нормальный.


Вернуться наверх
 
Не в сети
 Заголовок сообщения: Re: Регулятор напряжения для китайских мопедов.
СообщениеДобавлено: Чт авг 09, 2012 12:42:34 
Потрогал лапой паяльник
Аватар пользователя

Зарегистрирован: Пт сен 03, 2010 19:29:56
Сообщений: 303
Откуда: Планета Земля
Рейтинг сообщения: 0
Собрал все по этой схемке. На тиристоры поставил небольшие пластинки, но блин все равно как печка. На мост думал ничего не ставить, но пришлось закрепить его на раму через алюминиевую пластину (10мм). В общем надо еще раз продумать все и собрать как то компактненько. А вообще как то неоправдан размер регулятора для такого маленького мопеда (Дельта), то есть неоправданы именно радиаторы.


Вернуться наверх
 
Не в сети
 Заголовок сообщения: Re: Регулятор напряжения для китайских мопедов.
СообщениеДобавлено: Чт авг 09, 2012 14:08:48 
Опытный кот
Аватар пользователя

Карма: 23
Рейтинг сообщений: 40
Зарегистрирован: Пн июн 27, 2011 10:06:23
Сообщений: 887
Откуда: Донецк
Рейтинг сообщения: 0
http://www.moto.com.ua/forum.php?id=150469 там схем этих регуляторов хоть пруд пруди.

_________________
Изображение


Вернуться наверх
 
Не в сети
 Заголовок сообщения: Re: Регулятор напряжения для китайских мопедов.
СообщениеДобавлено: Чт янв 17, 2013 17:56:30 
Вымогатель припоя
Аватар пользователя

Карма: 1
Рейтинг сообщений: 6
Зарегистрирован: Пт авг 05, 2011 08:29:06
Сообщений: 654
Откуда: Казахстан Усть-Каменогорск
Рейтинг сообщения: 0
Что то не нашел теммы про конденсаторное зажигание скутеров. Спрошу сдесь.
Друг утверждает что классическая конденсаторная системма зажигания может и регулирует УОЗ. Вот и ему неповерить я немогу и в голове не укладывается как эта схемма может опережать зажигание? Может RC цепь в управляющем проводе тиристора?

_________________
С уважением GriSHok


Вернуться наверх
 
Не в сети
 Заголовок сообщения: Re: Регулятор напряжения для китайских мопедов.
СообщениеДобавлено: Чт янв 17, 2013 18:24:28 
Держит паяльник хвостом
Аватар пользователя

Карма: 1
Рейтинг сообщений: 62
Зарегистрирован: Чт янв 13, 2011 13:51:26
Сообщений: 986
Рейтинг сообщения: 0
Напряжение в индуктивной катушке (обычно на скутерах её гордо именуют "датчик Холла") увеличивается с ростом оборотов. Больше обороты - больше размах.
Допустим порог срабатывания коммутатора 3в. Допустим на катушке 3 вольта на холостых и 10 вольт на 6 000.
Тогда на холостых - коммутатор сработает на половине полуволны. А на 6 000 - в самом начале полуволны.
Вот тебе и опережение. Обычно оно невелико - 2-5 градусов. Но есть.


Вернуться наверх
 
Не в сети
 Заголовок сообщения: Re: Регулятор напряжения для китайских мопедов.
СообщениеДобавлено: Чт янв 17, 2013 18:28:17 
Вымогатель припоя
Аватар пользователя

Карма: 1
Рейтинг сообщений: 6
Зарегистрирован: Пт авг 05, 2011 08:29:06
Сообщений: 654
Откуда: Казахстан Усть-Каменогорск
Рейтинг сообщения: 0
видел в схемах в цепь управления тиристора включен конденсатор на несколько мкф. электролит и зашунтирован резистором гдето ом 500-килоом... может тоже опережает?

_________________
С уважением GriSHok


Вернуться наверх
 
Не в сети
 Заголовок сообщения: Re: Регулятор напряжения для китайских мопедов.
СообщениеДобавлено: Чт янв 17, 2013 19:25:26 
Держит паяльник хвостом
Аватар пользователя

Карма: 1
Рейтинг сообщений: 62
Зарегистрирован: Чт янв 13, 2011 13:51:26
Сообщений: 986
Рейтинг сообщения: 0
Нет. Это фильтр.


Вернуться наверх
 
Не в сети
 Заголовок сообщения: Re: Регулятор напряжения для китайских мопедов.
СообщениеДобавлено: Сб янв 19, 2013 19:07:24 
Друг Кота
Аватар пользователя

Карма: 37
Рейтинг сообщений: 1977
Зарегистрирован: Пн окт 10, 2011 23:53:13
Сообщений: 5199
Откуда: 34rus
Рейтинг сообщения: 1
По-моему, лучше заменить тиристор транзистором. Тиристор, открывшись, шунтирует генератор до конца полупериода, а транзистор будет открываться и закрываться много раз за полупериод. Пульсации должны получиться меньше.

_________________
Теория — это когда всё известно, но ничего не работает. Практика — это когда всё работает, но никто не знает почему. Мы же объединяем теорию и практику: ничего не работает, и никто не знает почему! © А. Эйнштейн


Вернуться наверх
 
Не в сети
 Заголовок сообщения: Re: Регулятор напряжения для китайских мопедов.
СообщениеДобавлено: Сб янв 19, 2013 21:21:56 
Опытный кот
Аватар пользователя

Карма: 23
Рейтинг сообщений: 40
Зарегистрирован: Пн июн 27, 2011 10:06:23
Сообщений: 887
Откуда: Донецк
Рейтинг сообщения: 0
diesel170 писал(а):
По-моему, лучше заменить тиристор транзистором.

А кто ж мешает собрать импульсный регулятор, а не шунтирующий.
Вот к примеру: Изображение

_________________
Изображение


Вернуться наверх
 
Не в сети
 Заголовок сообщения: Re: Регулятор напряжения для китайских мопедов.
СообщениеДобавлено: Сб янв 19, 2013 21:33:03 
Друг Кота
Аватар пользователя

Карма: 37
Рейтинг сообщений: 1977
Зарегистрирован: Пн окт 10, 2011 23:53:13
Сообщений: 5199
Откуда: 34rus
Рейтинг сообщения: 0
Это конечно, хороший вариант, но тут писали, что у этих генераторов падающая характеристика, поэтому неизвестно, как он будет работать без шунтирования - ХЗ, сколько он максимум выдаёт, выдержит ли стабилизатор по входу? :?
Я имел в виду просто тупо заменить тиристор полевиком - должно по-идее, чаще переключаться?

_________________
Теория — это когда всё известно, но ничего не работает. Практика — это когда всё работает, но никто не знает почему. Мы же объединяем теорию и практику: ничего не работает, и никто не знает почему! © А. Эйнштейн


Вернуться наверх
 
Не в сети
 Заголовок сообщения: Re: Регулятор напряжения для китайских мопедов.
СообщениеДобавлено: Вс янв 20, 2013 08:53:04 
Модератор
Аватар пользователя

Карма: 159
Рейтинг сообщений: 4079
Зарегистрирован: Пт янв 23, 2009 19:20:05
Сообщений: 45617
Рейтинг сообщения: 0
Медали: 1
Получил миской по аватаре (1)
Сколь помню, советские тиристоры не очень то и боялись нагрева... :)))
Конечно, заграничные гораздо нежнее, но найти пару Т25, наверное, и сейчас не проблема? :)))


Вернуться наверх
 
Не в сети
 Заголовок сообщения: Re: Регулятор напряжения для китайских мопедов.
СообщениеДобавлено: Вс янв 20, 2013 08:56:38 
Вымогатель припоя
Аватар пользователя

Карма: 1
Рейтинг сообщений: 6
Зарегистрирован: Пт авг 05, 2011 08:29:06
Сообщений: 654
Откуда: Казахстан Усть-Каменогорск
Рейтинг сообщения: 0
As писал(а):
найти пару Т25, наверное, и сейчас не проблема?
на заводе не проблемма, а вот в магазинах думаю тяжело...

_________________
С уважением GriSHok


Вернуться наверх
 
Не в сети
 Заголовок сообщения: Re: Регулятор напряжения для китайских мопедов.
СообщениеДобавлено: Вс янв 20, 2013 12:22:59 
Опытный кот
Аватар пользователя

Карма: 23
Рейтинг сообщений: 40
Зарегистрирован: Пн июн 27, 2011 10:06:23
Сообщений: 887
Откуда: Донецк
Рейтинг сообщения: 0
diesel170 писал(а):
Я имел в виду просто тупо заменить тиристор полевиком

И такой найдется :) Изображение

_________________
Изображение


Вернуться наверх
 
Не в сети
 Заголовок сообщения: Re: Регулятор напряжения для китайских мопедов.
СообщениеДобавлено: Вт янв 22, 2013 17:55:12 
Потрогал лапой паяльник
Аватар пользователя

Зарегистрирован: Пт сен 03, 2010 19:29:56
Сообщений: 303
Откуда: Планета Земля
Рейтинг сообщения: 0
Arwood, ну ты и рассказал)
Откуда там это опережение? Схема фиксированная полностью.


Вернуться наверх
 
Не в сети
 Заголовок сообщения: Re: Регулятор напряжения для китайских мопедов.
СообщениеДобавлено: Ср янв 30, 2013 23:48:32 
Открыл глаза

Зарегистрирован: Чт ноя 15, 2012 23:25:12
Сообщений: 51
Рейтинг сообщения: 0
А кто ж мешает собрать импульсный регулятор.
В этой схеме транзистор полностью не запирается и переходит в аналоговый режим- греться будет ещё больше тиристора . Что бы его запереть на затвор нужно подавать небольшой минус .
Схемка шунтирующего Регулятора на Мосфетах лишена этого недостатка , с них снимается напряжение диодами верхнего плеча моста.Правда , когда они заперты , греются защитные диоды внутри транзистора не предназначенные для пропускания больших токов. Желательно их продублировать диодами Шоттки , как в верхнем плече .
Про самый высокий КПД шунтирующих Регуляторов- это уж слишком ! КПД Генератора совместно с ними в районе 30 % ! Самый высокий КПД -когда Генератор работает на оптимальную для него нагрузку!В таком режиме он способен отдать почти в три раза большую мощность чем с шунтирующим Регулятором.
Шунтирующие Регуляторы выигрывают только в своей простоте!


Вернуться наверх
 
Не в сети
 Заголовок сообщения: Re: Регулятор напряжения для китайских мопедов.
СообщениеДобавлено: Чт янв 31, 2013 06:50:24 
Модератор
Аватар пользователя

Карма: 159
Рейтинг сообщений: 4079
Зарегистрирован: Пт янв 23, 2009 19:20:05
Сообщений: 45617
Рейтинг сообщения: 0
Медали: 1
Получил миской по аватаре (1)
deltagr писал(а):
...Про самый высокий КПД шунтирующих Регуляторов- это уж слишком ! КПД Генератора совместно с ними в районе 30 % ! Самый высокий КПД -когда Генератор работает на оптимальную для него нагрузку!В таком режиме он способен отдать почти в три раза большую мощность чем с шунтирующим Регулятором.
Шунтирующие Регуляторы выигрывают только в своей простоте!

Ну да, ну да... Давайте на мопед поставим автотрансформатор с тысяча и одним отводом, тысячу релюшек и десяток микропроцессоров для их коммутации! :))) Тогда точно можно будет идеально подобрать нагрузку для генератора... :dont_know:
Только идеальное согласование нафиг не нужно, это не ветряк какой-нибудь, здесь важнее, чтобы свет горел при минимальных оборотах, на больших оборотах генератора его мощности и так хватает! А на малых оборотах мощности, вырабатываемой генератором, едва хватает, чтобы работала сеть, и ЛЮБОЙ регулятор, кроме "шунтирующего", часть этой мощности отъест! А потеря всего 1% мощности в этом режиме означает 3% снижения яркости фары... Шунтирующий регулятор тем и хорош, что не потребляет никакой мощности от генератора, пока напряжение не превышает норму. Кстати, и использование выпрямителя в цепях освещения тоже приводит к дополнительным потерям, лучше бы освещение питать переменкой, прямо с обмоток генератора... :dont_know:


Вернуться наверх
 
Показать сообщения за:  Сортировать по:  Вернуться наверх
Начать новую тему Ответить на тему  [ Сообщений: 528 ]  1, , , , ...  

Часовой пояс: UTC + 3 часа


Кто сейчас на форуме

Сейчас этот форум просматривают: нет зарегистрированных пользователей и гости: 15


Вы не можете начинать темы
Вы не можете отвечать на сообщения
Вы не можете редактировать свои сообщения
Вы не можете удалять свои сообщения
Вы не можете добавлять вложения

Найти:
Перейти:  


Powered by phpBB © 2000, 2002, 2005, 2007 phpBB Group
Русская поддержка phpBB
Extended by Karma MOD © 2007—2012 m157y
Extended by Topic Tags MOD © 2012 m157y