Например TDA7294

Форум РадиоКот • Просмотр темы - Проверка работоспособности жуков и радионаушника.
Форум РадиоКот
Здесь можно немножко помяукать :)

Текущее время: Сб ноя 29, 2025 00:09:26

Часовой пояс: UTC + 3 часа


ПРЯМО СЕЙЧАС:



Начать новую тему Ответить на тему  [ Сообщений: 279 ]     ... , , , , 14
Автор Сообщение
Не в сети
 Заголовок сообщения: Re: Проверка работоспособности жуков и радионаушника.
СообщениеДобавлено: Вс фев 17, 2013 17:45:22 
Грызет канифоль

Карма: 2
Рейтинг сообщений: 3
Зарегистрирован: Чт мар 15, 2012 21:05:25
Сообщений: 271
Рейтинг сообщения: 0
Сделал передатчик по первой схеме из данной темы, на входе у меня плеер (я подключил один канал из двух) через конденсатор 10нФ, то есть УНЧ я выбросил.
Довольно хорошо (вроде бы даже одинаково хорошо) принимается на двух частотах: 70 МГц и 90 МГц. Это нормально?

Принимаю на китайский приёмник с аналоговой настройкой (крутилка КПЕ).

_________________
When in deadly danger, when beset by doubt, run in little circles, wave your arms and shout.


Вернуться наверх
 
Не в сети
 Заголовок сообщения: Re: Проверка работоспособности жуков и радионаушника.
СообщениеДобавлено: Вс фев 17, 2013 18:02:53 
Модератор
Аватар пользователя

Карма: 162
Рейтинг сообщений: 2425
Зарегистрирован: Пн июл 07, 2008 10:46:09
Сообщений: 10735
Откуда: Россия
Рейтинг сообщения: 0
А если подальше отойти?

_________________
Если хотите, чтобы жизнь улыбалась вам, подарите ей своё хорошее настроение


Вернуться наверх
 
Не в сети
 Заголовок сообщения: Re: Проверка работоспособности жуков и радионаушника.
СообщениеДобавлено: Вс фев 17, 2013 19:27:18 
Грызет канифоль

Карма: 2
Рейтинг сообщений: 3
Зарегистрирован: Чт мар 15, 2012 21:05:25
Сообщений: 271
Рейтинг сообщения: 0
Как ни странно, одинаково хорошо. Впрочем, отхожу я в пределах трёхкомнатной квартиры.

Ещё в порядке эксперимента отпаял коллекторы транзисторов умножителя частоты от второй катушки и, соответственно, от антенны. Всё равно слышно на частоте 67 МГц, но только в пределах полуметра от передатчика. Это я принимаю сигнал с задающего генератора? Только тогда частота непонятная.

_________________
When in deadly danger, when beset by doubt, run in little circles, wave your arms and shout.


Вернуться наверх
 
Не в сети
 Заголовок сообщения: Re: Проверка работоспособности жуков и радионаушника.
СообщениеДобавлено: Вс фев 17, 2013 19:38:12 
Модератор
Аватар пользователя

Карма: 158
Рейтинг сообщений: 1600
Зарегистрирован: Пт апр 28, 2006 15:26:07
Сообщений: 11940
Откуда: Россия.
Рейтинг сообщения: 0
Медали: 2
Мявтор 3-й степени (1) Лучший человек Форума 2017 (1)
Erling писал(а):
принимается на двух частотах: 70 МГц и 90 МГц. Это нормально?
Одна частота у Вас по основному каналу, а другая по зеркальному.
Разница 21,4 мгц
Т.к. Обычно настройка гетеродина в приемнике верхняя, то Ваша основная частота наиболее вероятно 70 мгц, хотя всякое бывает и нам китайцев не понять. :cry:

Попробуйте антенну совсем уменьшить и отходите с приемником дальше и тогда вероятно на частоте 90 мгц прием будет хуже.


Вернуться наверх
 
Эиком - электронные компоненты и радиодетали
Не в сети
 Заголовок сообщения: Re: Проверка работоспособности жуков и радионаушника.
СообщениеДобавлено: Вс фев 17, 2013 19:52:36 
Грызет канифоль

Карма: 2
Рейтинг сообщений: 3
Зарегистрирован: Чт мар 15, 2012 21:05:25
Сообщений: 271
Рейтинг сообщения: 0
aen, спасибо, попробую.

А что можно сказать по поводу ситуации с отпаянными коллекторами? Это я приёмником ловил сигнал с задающего генератора (а антенной, видимо, была сама контурная катушка)?

_________________
When in deadly danger, when beset by doubt, run in little circles, wave your arms and shout.


Вернуться наверх
 
Не в сети
 Заголовок сообщения: Re: Проверка работоспособности жуков и радионаушника.
СообщениеДобавлено: Вс фев 17, 2013 20:08:05 
Модератор
Аватар пользователя

Карма: 158
Рейтинг сообщений: 1600
Зарегистрирован: Пт апр 28, 2006 15:26:07
Сообщений: 11940
Откуда: Россия.
Рейтинг сообщения: 0
Медали: 2
Мявтор 3-й степени (1) Лучший человек Форума 2017 (1)
Если У Вас нет частотомера, то отпаивание там в схеме ничего полезного не даст, т.к. при этом меняется частота генерации и на Ваш данный вопрос нечего сказать почему отпаял и частота стала другая?
Единственно, что можно сказать, что если отпаяли, значит частота ЗГ точно изменилась.


Вернуться наверх
 
Не в сети
 Заголовок сообщения: Re: Проверка работоспособности жуков и радионаушника.
СообщениеДобавлено: Вс фев 17, 2013 21:17:00 
Грызет канифоль

Карма: 2
Рейтинг сообщений: 3
Зарегистрирован: Чт мар 15, 2012 21:05:25
Сообщений: 271
Рейтинг сообщения: 0
Ясно. Я на самом деле просто хотел понять, нормально ли работает удвоитель частоты. А то вдруг оказалось бы, что сигнал до удвоителя не доходит, а я приёмником слушаю задающий генератор.

_________________
When in deadly danger, when beset by doubt, run in little circles, wave your arms and shout.


Вернуться наверх
 
Не в сети
 Заголовок сообщения: Re: Проверка работоспособности жуков и радионаушника.
СообщениеДобавлено: Пн фев 18, 2013 22:36:01 
Грызет канифоль

Карма: 2
Рейтинг сообщений: 3
Зарегистрирован: Чт мар 15, 2012 21:05:25
Сообщений: 271
Рейтинг сообщения: 0
В ходе исследования своего макета припаял выключатели между базами транзисторов удвоителя и концами катушки связи. Если оба выключателя замкнуты, то передатчик работает хорошо, на полную. Если один из них выключен, то он работает чуть хуже, но тоже хорошо, при этом частота уходит только на пару мегагерц. Если отрубаю обе базы, то частота опять чуть-чуть меняется, но передатчик работает очень слабо, за два метра не слышно.

Здесь без частотомера опять никаких полезных выводов сделать нельзя? Просто пытаюсь понять, работает ли удвоитель так как надо.

_________________
When in deadly danger, when beset by doubt, run in little circles, wave your arms and shout.


Вернуться наверх
 
Не в сети
 Заголовок сообщения: Re: Проверка работоспособности жуков и радионаушника.
СообщениеДобавлено: Пн фев 18, 2013 22:47:52 
Модератор
Аватар пользователя

Карма: 158
Рейтинг сообщений: 1600
Зарегистрирован: Пт апр 28, 2006 15:26:07
Сообщений: 11940
Откуда: Россия.
Рейтинг сообщения: 0
Медали: 2
Мявтор 3-й степени (1) Лучший человек Форума 2017 (1)
Erling писал(а):
Просто пытаюсь понять, работает ли удвоитель так как надо.
А что там проверять?
Данный удвоитель ничем не отличается от хорошо известной двухполупериодной схемы выпрямителя.
Вот я из вики схему вытащил.
Как видим на выходе такой схемы присутствует двойная частота.

Изображение

Только вместо диодов стоят транзисторы, хотя можно и диоды поставить, но транзисторы лучше, т.к. они заодно и усиливают.
И второе отличие, что в качестве нагрузки стоит контур на удвоенную частоту.
Настройка заключается только в настройке контуров по максимуму.


Вложения:
1.GIF [3.3 KiB]
Скачиваний: 1645
Вернуться наверх
 
Не в сети
 Заголовок сообщения: Re: Проверка работоспособности жуков и радионаушника.
СообщениеДобавлено: Пн фев 18, 2013 22:52:24 
Грызет канифоль

Карма: 2
Рейтинг сообщений: 3
Зарегистрирован: Чт мар 15, 2012 21:05:25
Сообщений: 271
Рейтинг сообщения: 0
Цитата:
А что там проверять?
Паранойя. Так понравилось, как работает схема, что сразу начал искать подвох. Вот и стал искать критерий правильности работы двух правых по схеме транзисторов. С ними передатчик работает лучше, но при их отключении частота меняется незначительно. Вот этого не могу понять.

_________________
When in deadly danger, when beset by doubt, run in little circles, wave your arms and shout.


Вернуться наверх
 
Не в сети
 Заголовок сообщения: Re: Проверка работоспособности жуков и радионаушника.
СообщениеДобавлено: Пн фев 18, 2013 23:58:54 
Модератор
Аватар пользователя

Карма: 158
Рейтинг сообщений: 1600
Зарегистрирован: Пт апр 28, 2006 15:26:07
Сообщений: 11940
Откуда: Россия.
Рейтинг сообщения: 0
Медали: 2
Мявтор 3-й степени (1) Лучший человек Форума 2017 (1)
Где то в данной теме я уже писал, что данная схема, это просто модификация 100% жука описанного на VRТР на более низкое напряжение питания.
http://vrtp.ru/index.php?act=categories ... ticle=1780
100% сделан по такой же структурной схеме, только там удвоитель сделан на одном транзисторе при питании 9 вольт, а здесь в виду более низкого напряжения питания удвоитель сделан по более эффективной схеме, хотя можно было сделать как и в оригинале на одном транзисторе.
Соответственно мощность значительно упадет.
Проверяется это конечно не в комнате, а на более больших расстояниях, т.е. на улице.

Если нужна еще большая мощность при низком напряжении питания, то попробуйте эту схему.
viewtopic.php?p=694222#p694222

Изображение

Но как обычно выигрывая в одном, мы часто проигрываем в другом и в данном жуке мощность больше, а стабильность частоты меньше.
aen писал(а):
Третий жук.
В нем тоже добивались большой мощности при низком питании, но не обращали внимание на стабильность.
По данной чхеме я пробовал делать жук с питанием от одного элемента, т.е. 1,5 вольта. Стабильно ловиться по квартире. Выходить на улицу было лень. Эмиттер второго транзистора само собой на общем проводе, т.е. R6 равно нулю.
Настройка конечно более кропотливая с таким низким питанием, но мощность конечно больше, чем у жуков имеющих резистор в эмиттере для своей работы.
Делать такой низковольтный жук лучше на советский диапазон или ставить транзисторы специально разработанные для работы при низком питании. Типы таких транзисторов много ра приводили на форуме.


Вернуться наверх
 
Не в сети
 Заголовок сообщения: Re: Проверка работоспособности жуков и радионаушника.
СообщениеДобавлено: Вт фев 19, 2013 14:27:17 
Грызет канифоль

Карма: 2
Рейтинг сообщений: 3
Зарегистрирован: Чт мар 15, 2012 21:05:25
Сообщений: 271
Рейтинг сообщения: 0
Цитата:
Делать такой низковольтный жук лучше на советский диапазон или ставить транзисторы специально разработанные для работы при низком питании. Типы таких транзисторов много ра приводили на форуме.

На самом деле сейчас моя цель - не жучок (в смысле, не устройство с микрофоном), а простой передатчик, по которому я буду передавать музыку. Хотим с коллегами на первое апреля подшутить над бухгалтерией. Поэтому диапазон 64-108 МГц (собственно, чего я и добился). Никакого хулиганства: все люди с юмором, шутку поймут.

Поэтому я могу пожертвовать экономичностью и миниатюрностью в пользу мощности. Думаю собрать либо схему генератор Колпитца + усилитель мощности, присоветованный RA3WSI (download/file.php?id=80509) либо собрать передатчик по третьей схеме из данной темы.

Цитата:
Третий жук.
В нем тоже добивались большой мощности при низком питании, но не обращали внимание на стабильность.
Что-то я запутался. На схеме как-то непривычно показано питание (+3V и +En 3V), а Вы говорите, что вообще 1,5В. Или Вы имеете в виду вариации схемы?

_________________
When in deadly danger, when beset by doubt, run in little circles, wave your arms and shout.


Вернуться наверх
 
Не в сети
 Заголовок сообщения: Re: Проверка работоспособности жуков и радионаушника.
СообщениеДобавлено: Вт фев 19, 2013 15:11:39 
Модератор
Аватар пользователя

Карма: 158
Рейтинг сообщений: 1600
Зарегистрирован: Пт апр 28, 2006 15:26:07
Сообщений: 11940
Откуда: Россия.
Рейтинг сообщения: 0
Медали: 2
Мявтор 3-й степени (1) Лучший человек Форума 2017 (1)
Erling писал(а):
Что-то я запутался.
Это и понятно, потому что так дело не пойдет. Сначала нужно задастся требованием к схеме, а потом уже её выбирать.
Первое с чем Вам нужно определиться, это.
1. Дальность.
2. Стабильность частоты, т.к. не очень хорошо получится если в процессе демонстрации вдруг уплывет настройка.
Или вы имеете возможность подстроиться.
С этим нужно определиться.
3. Качество.
4. Определиться с источником звука.
Если это компьютер, что бывает и такое, что с одного компьютера идет чистая трансляция, а с другого идут помехи. Зависит от конкретного БП компьютера и других внешних устройств подключенных к нему.
5. Нужна ли скрытность.

И другое, что посчитаете важным, а потом уж выбирать схему по всем параметрам, а не по одному.
Взять хотя бы данную тему, то она посвящена жукам построенным по разным принципам и низким напряжениям питания, т.е. один жук по критерию экономичности, другой стабильности, третий мощности и т.д.
Вам же нужно сформировать свои критерии.
Вот например зачем делать мой жук по третьей схеме, если как Вы говорите питание для вас не проблема?
Тогда уж лучше взять питание 9 вольт и делать 100% жука с сайта VRTP. Будет проще и надежнее и т.д. Вы уж определитесь.

Вам лучше в эту тему перейти и написать требования к нужной вам схеме.
viewtopic.php?f=28&t=61814
Кстати там многие вопросы для ваших целей уже решены.


Вернуться наверх
 
Не в сети
 Заголовок сообщения: Re: Проверка работоспособности жуков и радионаушника.
СообщениеДобавлено: Вт фев 19, 2013 16:11:06 
Грызет канифоль

Карма: 2
Рейтинг сообщений: 3
Зарегистрирован: Чт мар 15, 2012 21:05:25
Сообщений: 271
Рейтинг сообщения: 0
Цитата:
Это и понятно, потому что так дело не пойдет.
Ну, когда я говорил, что запутался, я имел в виду только прочтение схемы, приведённой выше. Изначально жуком начал заниматься потому, что хотел сделать для начала абы какой передатчик, и Вы мне посоветовали тему, посвящённую простому жучку. А когда я собрал простой жучок, Вы посоветовали заглянуть сюда. Я думал, что в общем-то всё равно, микрофон будет на входе или аналоговый выход плеера. Думал, раз на первой странице схемы более сложные, чем однотранзисторный передатчик, то они (как и написано в стартпосте) более мощные и для моих целей подходящие. Например, сделанный по первой схеме из данной темы передатчик от 3V у меня работает лучше, чем однотранзисторный от 6V.

Если схема с VRTP обещает бОльшую мощность, то попробую её. Спасибо.

P.S. А всё-таки объясните пожалуйста, как понимать на схеме обозначение плюса питания "+3V и +En 3V"? Я имею в виду схему выше.

_________________
When in deadly danger, when beset by doubt, run in little circles, wave your arms and shout.


Вернуться наверх
 
Не в сети
 Заголовок сообщения: Re: Проверка работоспособности жуков и радионаушника.
СообщениеДобавлено: Вт фев 19, 2013 16:30:06 
Модератор
Аватар пользователя

Карма: 158
Рейтинг сообщений: 1600
Зарегистрирован: Пт апр 28, 2006 15:26:07
Сообщений: 11940
Откуда: Россия.
Рейтинг сообщения: 0
Медали: 2
Мявтор 3-й степени (1) Лучший человек Форума 2017 (1)
Erling писал(а):
А всё-таки объясните пожалуйста, как понимать на схеме обозначение плюса питания "+3V и +En 3V"? Я имею в виду схему выше.
Ну ошибся когда рисовал. :cry:
Там просто подается +3 вольта, а я по ошибке два раза нарисовал. :cry: Исправил.

А то, что посылаю в ту тему, это из за того, что данная тема делалась иходя из критериев написанных в первом же посте.
aen писал(а):
Четыре жучка разной сложности сделанных на макете просто для того, что бы посмотреть как они работают.

Первый по структурной схеме 100% жука, только удвоитель по другой схеме для получения большей мощности при низком питании и модулятор на двух транзисторах для получения большой чувствительности по микрофону. Хотя возможно мне просто плохой микрофон попался.

Второй не имеет никаких особенностей. Делал до кучи.

От третьего добивался максимум мощности. При этом пришлось пожертвовать стабильностью частоты.

Четвертый кварцованный и довольно мощный. Применено включение двух кварцев в параллель для увеличения резонансного промежутка и получения большой перестройке по частоте.
Когда пробовал с одним кварцем, то до широкополосной модуляции такой генератор не раскачивался.

А пятое радионаушник до куч. :)
Ваши же критерии в данном случае будут другие и если Вы даже выберете какую либо схему из данной темы, то применительно к Вашим требованиям схему нужно приспособить конкретно для Вас.
Я там в теме немного касался радионаушника, но мельком. Так же пробовал в качестве источника компьютер. Везде свои нюансы и их лучше обсуждать именно в той теме, которая для этого и создана.
Если например брать 100% жука с VPTP, то я бы стабилизировал питание второго транзистора на уровне 6 вольт. Стабильность будет лучше, но нужно ли это Вам, лучше обсуждать а теме про радиоколонку
viewtopic.php?f=28&t=61814
А не здесь.
Только нужные критерии напишите как выше я писал.


Вернуться наверх
 
Не в сети
 Заголовок сообщения: Re: Проверка работоспособности жуков и радионаушника.
СообщениеДобавлено: Вт фев 19, 2013 16:37:24 
Грызет канифоль

Карма: 2
Рейтинг сообщений: 3
Зарегистрирован: Чт мар 15, 2012 21:05:25
Сообщений: 271
Рейтинг сообщения: 0
Цитата:
Ну ошибся когда рисовал. :cry:
Там просто подается +3 вольта, а я по ошибке два раза нарисовал. :cry:
Всё, спасибо. Я же, упаси господи, не придираюсь, я просто подумал, что чего-то не понимаю - вдруг питание какое-то особое. :? Я пока что ещё натыкаюсь в схемах на обозначения, которые меня ставят в тупик.

Цитата:
Если например брать 100% жука с VPTP, то я бы стабилизировал питание второго транзистора на уровне 6 вольт. Стабильность будет лучше, но нужно ли это Вам, лучше обсуждать а теме про радиоколонку, а не здесь.
Попробую сделать и отпишусь в той теме :)

_________________
When in deadly danger, when beset by doubt, run in little circles, wave your arms and shout.


Вернуться наверх
 
Не в сети
 Заголовок сообщения: Re: Проверка работоспособности жуков и радионаушника.
СообщениеДобавлено: Вт фев 19, 2013 16:41:06 
Модератор
Аватар пользователя

Карма: 158
Рейтинг сообщений: 1600
Зарегистрирован: Пт апр 28, 2006 15:26:07
Сообщений: 11940
Откуда: Россия.
Рейтинг сообщения: 0
Медали: 2
Мявтор 3-й степени (1) Лучший человек Форума 2017 (1)
Erling писал(а):
Попробую сделать и отпишусь в той теме :)
Отпишитесь.
В радиоколонке главное это избавиться от помех проникающих из источника сигнала.
Некоторые компьютеры, да и другие источники дают много помех, т.к. применяется цифровая обработка и импульсное питание и с этим приходится бороться разными способами.


Вернуться наверх
 
Не в сети
 Заголовок сообщения: Re: Проверка работоспособности жуков.
СообщениеДобавлено: Пт июл 15, 2016 00:51:28 
Грызет канифоль
Аватар пользователя

Карма: 2
Рейтинг сообщений: 9
Зарегистрирован: Пн май 25, 2015 08:17:10
Сообщений: 259
Откуда: Москва
Рейтинг сообщения: 0
aen писал(а):
Вот на двух транзисторах.
Схема стандартная и никакой новизны в ней нет. Схема подобна, что в статье на форуме
http://radiokot.ru/circuit/analog/receiv_transmit/07/
Только устранены некоторые неточности и применены другие транзисторы.
Вместо древнего p-n-p транзистора П416 поставил КТ368 (КТ316, КТ325)
Питание 3 вольта. Стабильность конечно не очень. За антенну хвататься нельзя. Когда за антенну хватаешься, частота уходит на 3 мгц.
Чувствительность по микрофону хорошая. Наверное это из-за применения транзистора КТ3102Г.

Изображение

Изображение

А можно ли поставить BC547?

_________________
Могу сказать 26 цифр после запятой числа Пи.
Любитель потыкать кнопки на калькуляторе.
Теоретик и практик - коротко ТЕРАКТИК.
Обожаю считать паразитные емкости и LC-контуры.


Вернуться наверх
 
Не в сети
 Заголовок сообщения: Re: Проверка работоспособности жуков и радионаушника.
СообщениеДобавлено: Пт июл 15, 2016 07:38:43 
Держит паяльник хвостом
Аватар пользователя

Карма: 42
Рейтинг сообщений: 393
Зарегистрирован: Ср июн 27, 2007 17:09:12
Сообщений: 970
Рейтинг сообщения: 0
VT1 - ЛЮБОЙ маломощный низкочастотный транзистор в том числе и ВС547
VT2 - ЛЮБОЙ маломощный высокочастотный транзистор с Fт не менее 500 МГц

И тех и других сотни всяких наименований и какой из них взять, в данном случае нет никакой разницы.

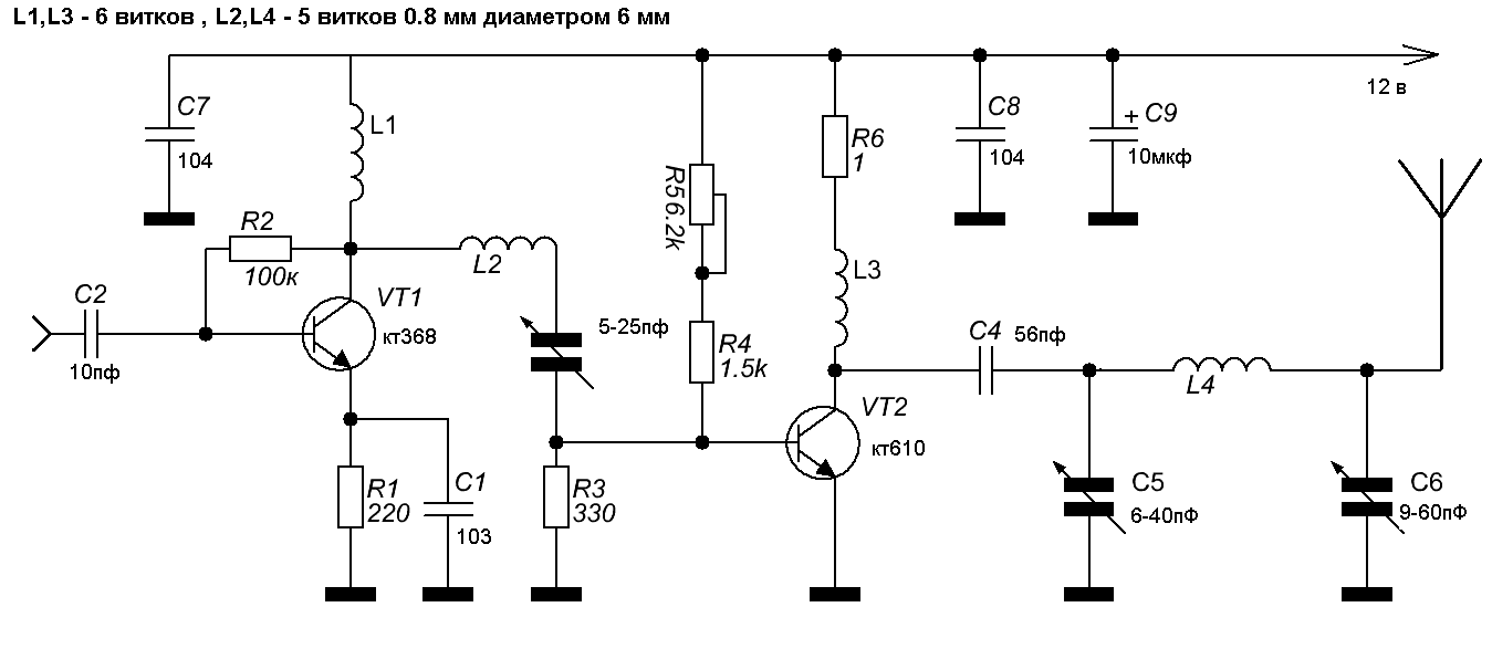
Вот в этой схеме реально стоят
viewtopic.php?p=2803107#p2803107
VT1 – ВС547, хотя без разницы можно поставить 9014 или КТ3102 и даже КТ315 и т.д.
VT2 – КТ368, хотя без разницы можно поставить 9018 или КТ316 или КТ325 и т.д.

Изображение

Изображение


Вернуться наверх
 
Показать сообщения за:  Сортировать по:  Вернуться наверх
Начать новую тему Ответить на тему  [ Сообщений: 279 ]     ... , , , , 14

Часовой пояс: UTC + 3 часа


Кто сейчас на форуме

Сейчас этот форум просматривают: нет зарегистрированных пользователей и гости: 19


Вы не можете начинать темы
Вы не можете отвечать на сообщения
Вы не можете редактировать свои сообщения
Вы не можете удалять свои сообщения
Вы не можете добавлять вложения

Найти:
Перейти:  


Powered by phpBB © 2000, 2002, 2005, 2007 phpBB Group
Русская поддержка phpBB
Extended by Karma MOD © 2007—2012 m157y
Extended by Topic Tags MOD © 2012 m157y